市定古蹟新竹少年刑務所演武場 春節前歷史特展開展 | 桃竹苗 | 地方 | 聯合新聞網
「新竹刑務所」成為當時最高位階的四大刑務所之一,是日人在臺北、臺中、臺南等日治初期三「縣」之外唯一設立的刑務所。大正15年(1926)「新竹刑務所」改為「新竹少年刑務所」,成為臺灣第一所以專門收容少年犯為名的監所。


















入口門上圓形神龕位置-----武德殿祭拜 神武天皇

彰化市武德殿 文化部文化資產局--國家文化資產網
武德殿祭拜 神武天皇
武德殿室内架高的地板內置有大型的彈簧,上方舗有榻榻米,成為彈性地板,有利於減少運動傷害。武德殿的四周設有大型的窗戶,以取得較大的自然光源,並保持室內良好的通風。
彰化武德殿內設有神龕,日治時期,神龕內供奉鹿島神社的「武之神」、香取神社的「軍之神」、天照皇太神宮與明治神宮等守護神。每年武德殿均舉行武德祭,日治末期,於武德殿舉行「慰靈祭」,以紀念因公殉職的官員與軍人。戰後,武德殿內的神龕改為供奉中華民族始祖、中華民國革命烈士及黃花崗七十二烈士,兩旁則有98個先烈的牌位。
另外一般武德殿建築,為因應柔道訓練之需要,會在木地板下方加裝彈簧,以緩衝人體摔落之力道,避免受傷。彰化市武德殿除了有彈簧外,並加裝迴音缸,其目的是加大摔落的聲響,有助於提昇練習時之士氣。 文化部文化資產局--國家文化資產網
彰化市武德殿文化部文化資產局--國家文化資產網 https://bit.ly/3JIKOC7
武德殿祭拜 神武天皇

新竹少年刑務所演武場變身古蹟藝文館 全台罕見古代音箱、練武緩衝彈簧重見天日
發布日期:110-11-11
86歲市定古蹟「新竹少年刑務所演武場」修復完工,變身古蹟藝文館,今(11)日起正式開館營運,以太鼓、劍道形表演拉開序幕,象徵演武場重獲新生,首檔展出2大主題「 演武‧新生-新竹刑務所演武場古蹟修復展 」及「竹塹城散策三部曲-走動篇」,呈現演武場的前世今生、建築特色,更讓過去半埋於道場下增加訓練回聲的陶甕「音箱」及9座緩衝彈簧重見天日,成為此次展覽最吸睛看點,演武場開館時間為週二至週日,上午9時至下午5時,免費入館。
新竹市少年刑務所演武場落成於1935年,附近共有18棟宿舍群,演武場過去是司獄官訓練武藝、體能的場館,包含柔道、劍道都在此訓練,二戰後改為監獄員工宿舍,而後閒置,於2012年被列為市定古蹟,但建築主體都被加蓋遮蔽,市府因而啟動修復工程。
文化局說明,此次修復保留道場下作為內部聲音反射的重要裝置的陶甕,也是本次開放後民眾最可細細品味之處,透過地板透空玻璃,可見半個陶甕埋於土中,開口微微朝上,設置相當罕見。道場的南北側各設有一個陶甕,開口對向演武場中心,主要增加柔道、劍道訓練時聲響與氣勢,目前研判極可能是全台演武場唯一設計,是珍貴文化資產。另外,底部還有9座直徑11.5公分的大型彈簧,其設計為了緩衝及避免訓練時,發生運動傷害。
林智堅市長表示,竹市是北台灣發展最早的城市,古蹟及歷建成為城市當中的資產,自擔任市長之後,透過「給予身份、修復、活化」等三部曲,讓古蹟、歷建重生,讓古蹟重新與城市連結。
演武場修繕完成後,室內規劃兩大展覽,常設展「演武‧新生」呈現少年刑務所空間場域及監獄相關文史,特展則廣泛呈現城市古蹟群的發展與故事,未來將持續向文化部爭取更多經費來修繕活化歷建,訴說這座城市的故事,讓更多人對新竹有更多的了解。
文化局說明,過去演武場曾經歷火焚,高溫使演武場北側屋架嚴重碳化,此次修復工程更換已碳化的桁架,特別展出具歷史年代感的桁架,以此提醒古蹟保存維護的重要性。
文化局表示,演武場為木構磚造建築,屋頂樣式採用日式建築較為複雜的「入母屋」屋根樣式,屋根瓦片使用黑色「日本瓦(和瓦)」作為主要材料,屋脊兩端則使用武道建築中常見的「雲型鬼瓦」作為收頭,鬼瓦上有各種花紋造型,主要用以避邪、除災,此次也特別展出演武場屋瓦樣本,另外在修復過程也保存了許多原舊木材,地板、屋瓦皆藏有驚喜。
文化局指出,新竹少年刑務所演武場首檔展出2大主題,「演武•新生-新竹少年刑務所演武場古蹟修復展」為常設展,訴說演武場的前世今生、空間場域、刑務所歷史建築群及建築修復歷程等;「竹塹城散策三部曲」特展以「走動篇」作為首部曲,從貼近民眾生活的建築切入,以歷史時間軸做區分,將展覽設計為桌遊般場景,邀請民眾走動參觀,相關資訊請上文化局官網(https://culture.hccg.gov.tw)查詢,洽詢專線03-5425079,或撥打1999為民服務專線。
新竹少年刑務所演武場今日重啟開館,出席貴賓有法務部矯正署新竹監獄典獄長吳永杉、文化資產審議委員暨清華大學環境與文化資源學系副教授榮芳杰、文化資產審議委員暨中華大學景觀建築學系副教授李奕樵、符宏仁建築師事務所經理林怡君、文史工作者溫文龍,以及議員劉康彥、施乃如、陳建名、李妍慧、蔡惠婷、吳青山。
新聞資料提供:文化局
聯絡人:文化資產科林曉華科長,03-5425079
市政新聞-新竹市政府 https://bit.ly/3DeN4ym
-----------------------------------
新竹少年刑務所演武場,是臺灣日治時期的新竹少年刑務所附屬建築,為武德殿的一種,供司獄官練武之用。演武場位於新竹市的新竹少年刑務所東側,周圍是刑務所職員宿舍。新竹少年刑務所在戰後改為新竹監獄,演武場改為監獄員工宿舍使用,在住戶遷出後,閒置了一段時間[1]。2012年登錄為新竹市市定古蹟,並於2018年7月動工修復,2020年修復完成[2]。
建築特色
新竹少年刑務所演武場的外牆為洗石子面飾之磚構系統,在部分牆體設置了突出牆面的水平線角,作為傳統日式建築木製橫梁之意象。正門入口的車寄為切妻造的形式,以強化正門入口氣勢。[1]
相關條目
新竹少年刑務所
新竹少年刑務所職務官舍群
臺灣其他刑務所演武場
臺中刑務所演武場(歷史建築)
臺南刑務所要道館(市定古蹟)
臺南刑務所嘉義支所演武場(歷史建築)
其他演武場
屏東演武場(歷史建築)
枋寮演武場(歷史建築)
新竹少年刑務所演武場 - 維基百科,自由的百科全書 https://bit.ly/3qBzm3O
-----------------------------------
明治29年(1896),日人開始在全臺灣各地規劃設置13所監獄,「新竹監獄署」即為其中之一。明治32(1899)年起進行監獄整併改組,大正12年(1923)「新竹刑務所」成為當時最高位階的四大刑務所之一,是日人在臺北、臺中、臺南等日治初期三「縣」之外唯一設立的刑務所。大正15年(1926)「新竹刑務所」改為「新竹少年刑務所」,成為臺灣第一所以專門收容少年犯為名的監所。
公告類別日期文號備註說明
指定/登錄2012-07-27府授文資字第1010208098號變更/修正2013-11-15府授文資字第1020379982號公告更改演武場古蹟本體面積及坐落地號變更
公告公文102.11.15府授文資字第1020379982號公告更改演武場古蹟本體面積及坐落地號變更.jpg
101.7.27-府授文資字第1010208098號公告.pdf
評定基準1.具歷史、文化、藝術價值2.具稀少性,不易再現者
指定理由為台灣少見的演武場遺存,頗為珍貴,極具歷史文化價值。
法令依據符合古蹟指定及廢止審查辦法第2條指定基準,值得指定保存。
所屬主管機關新竹市政府
現況地址縣市行政區地址
新竹市
北區
新竹市廣州街20巷18、20號
主管機關資訊名 稱:新竹市政府
聯絡單位:新竹市文化局文化資產科
聯絡電話:03-5425079
聯絡地址: 300新竹市北區中央路109號
地籍資料更正公告地籍套繪圖.jpg
定著土地範圍(公告地號)地籍所有權屬使用分區分區類型
新竹市 - 北區 - 民富段 - 2743公有都市區新竹市 - 北區 - 民富段 - 2745公有都市區新竹市 - 北區 - 民富段 - 2746公有都市區新竹市 - 北區 - 民富段 - 2746-1公有都市區新竹市 - 北區 - 民富段 - 2748公有都市區
定著土地範圍(文字描述)建築物坐落土地為新竹市民富段2743地號部分(面積750㎡)、2745地號(面積289㎡)、2746地號(面積91㎡)、2746-1地號(面積7㎡)、2748地號(面積55㎡)共計5筆地號,面積總計:1192㎡。(中華民國102年11月15日府授文資字第1020379982號新竹市政府公告市定古蹟「新竹少年刑務所演武場」古蹟本體建築物面積更改為206.2平方公尺,及坐落地號變更。)建築物坐落土地為新竹市民富段2743地號部分、2745地號、2746地號、2746-1地號、2748地號共計5筆地號。(中華民國102年11月15日府授文資字第1020379982號新竹市政府公告市定古蹟「新竹少年刑務所演武場」古蹟本體建築物面積更改為206.2平方公尺,及坐落地號變更。)
所有權屬身分公私有
姓名/名稱
土地所有人公有
中華民國
建築所有人公有
中華民國
管理人使用人身分
姓名/名稱
管理人
新竹市文化局
使用人
新竹市文化局
外觀特徵建築外牆為洗石子面飾之磚構系統,於腰基上方、窗眉上方以及牆體與屋頂的交界處,設置了約20公分寬並凸出牆體的水平線角,以作為傳統日式建築中梁、枋、桁之意象。並於各向立面以3米之間距設立20公分寬之垂直向「円筒形」附壁柱,其柱頭部分則選用了沒有斗皿的「舟肘木」作為柱與桁之搭接,並刻意將這些浮突於外牆的傳統語彙,塑造出類似日本傳統建築「黑木白牆」之神聖意象。正門入口車寄為「切妻造」頂,強化正門入口氣勢,惟目前已殘破。
室內特徵演武場原始的裝修方式極為單純,僅將以白灰粉刷牆面,唯室內高度為了練武所需,室內淨高270公分以上,以防止限制選手的武道活動,其室內另一特徵為天井,此演武場的天井採用「格天井」之樣式,天井板選用具吸音功能之板材,降低室內多餘的回音。
使用情形原為練武之場所,戰後演武場改為監獄員工宿舍使用,業於109年完成修復,作為展覽空間使用中。
現 狀業於109年完成修復,刻正辦理策展規劃中。
應重點維護之事項建築本體為木造建築,應注意保持通風乾燥,預防天井發霉,地板為檜木地板,需脫鞋入內,天溝如有落葉應定期清理。
文化部文化資產局--國家文化資產網 https://bit.ly/3JDM2OZ
--------------------
新竹少年刑務所,為臺灣第一所專門收容少年的監獄,主要收容未滿20歲的男性受刑人,其設立於台灣日治時期1926年,位於新竹市新富町。其在二戰後改為新竹監獄至今,周邊建築群仍有部分保留至今,主體則已經多次改建。
沿革
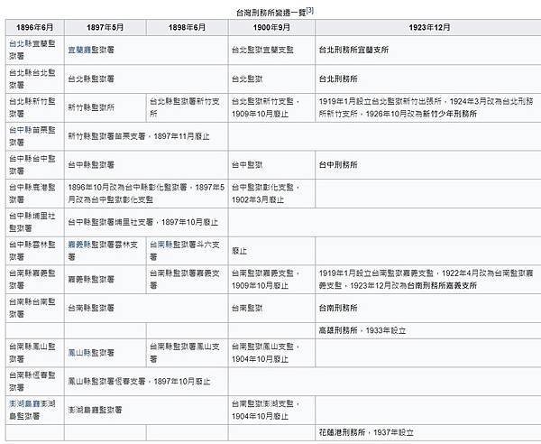
關於日治時期新竹地區的監獄機關,最初為1896年5月設立的台北縣新竹監獄署,其沿用清治時期的新竹知縣衙門,位於新竹街西門。1897年,由於新竹縣自台北縣劃出,台北縣新竹監獄署改為新竹縣監獄署。1898年6月,因新竹縣併入台北縣,新竹縣監獄署改為台北監獄署新竹支署。1900年10月,臺灣總督府發布新的監獄官制,各監獄自地方改由中央管理,設置台北監獄和其所屬的各支監;於是台北監獄署新竹支署改為台北監獄新竹支監。1909年10月,台灣總督府整合各行政機關,將新竹法院廢止,而台北監獄新竹支監也因此廢止。然而因法院廢止造成新竹街民的不便,新竹法院在1919年4月再度設立,同時亦設立了收容刑事被告的台北監獄新竹出張所。1924年1月,全台的監獄改成刑務所;同年4月,台北刑務所新竹出張所改為台北刑務所新竹支所。[1]
日治時期的少年受刑者教化原本是在台北刑務所的少年監,設有一棟專門的少年舍房和兩棟工廠。1926年10月7日,台北監獄新竹支所廢止,改為新竹少年刑務所,最初的少年受刑人有126名[2]。1935年8月,新竹市實施町名改正,少年刑務所的地址由崙子242和244番地改為新富町322和323番地[3]。
收容對象
新竹少年刑務所的收容對象為未滿20歲的男性受刑人和20歲以上有特殊身心狀況需以少年處遇對待者。除了受刑人外,亦收容被新竹地方法院判刑3個月以下者、易服勞役天數在一百日內者、嫌疑人和被告者。根據1938年8月統計,受刑者罪名以竊盜占超過7成,總受刑人共有484名(內地人15名,朝鮮人2名,本島人454名,外國人13名)[4]。
建築
廳舍與舍房
新竹少年刑務所入口玄關
台北監獄新竹出張所於1919年重新設立後,使用的是原新竹支監的廳舍,由於建築老舊且狹隘,於是在1921年開始著手興建新廳舍。工程費用由總督府編列30萬元,最初先興建了臨時事務所和臨時舍房,並於1922年3月將約200名的受刑者移送至此。隨著外牆、雜居房、獨居房逐漸完工,整體工程在1925年3月竣工,收容人數標準最初訂為250人,而舍房的採光及通風條件可稱為當時最新式的刑務所;改為少年刑務所後,收容人數標準則是360人,最多可達518人。其大門和外牆曾在1935年新竹–台中地震中受損。[2]
教誨堂
教誨堂的設立是為了改善陶冶收容者的品性,其內部有尊金色的阿彌陀佛像為京都西本願寺所贈。[2]
演武場
新竹少年刑務所演武場(新竹市市定古蹟),於1935年落成,位於刑務所外東側的官舍群中。[5]
神社
新竹少年刑務所構內神社
新竹少年刑務所內的北側設有運動場、有泳池和構內神社。構內神社於1937年設立,同年5月1日舉行遷座祭。[2]
官舍群
新竹少年刑務所的東西兩側設有職員宿舍,在設備上使用了新竹特有的天然氣作為家戶的燃料,官舍群亦設有一公共浴場。為了刑務所職員的育兒需求,於1937年5月設有「白鳩幼稚園」,約有30名園童[2]。新竹少年刑務所職務官舍群(歷史建築)
歷任所長
永野直(1926年10月至1929年5月)
山田榮次郎(1929年5月至1931年5月)
中山瑞芳(1931年5月至1936年3月)
大槻三郎
希田萬次郎
鳩海六郎
新竹少年刑務所 - 維基百科,自由的百科全書 https://bit.ly/3uvOpNA
------------------------
新竹少年刑務所演武場11月11日起將以藝文空間正式開館營運,民眾得以一窺演武場歷史面貌。(新竹市府提供/邱立雅竹市傳真)
86歲新竹少年刑務所演武場 將開館營運
18:422021/11/05
位於廣州街的86歲市定古蹟新竹少年刑務所演武場去年修復完工,文化局籌備多時,預計在11月11日起以藝文空間正式開館營運,規畫新竹少年刑務所演武場展覽,讓民眾得以一窺演武場過去作為日治時期監獄系統建築的神秘面紗。近日演武場周邊圍籬打開,木構古樸建築現身街角,引起市民關注。
新竹少年刑務所演武場與周邊的刑務所、獄官宿舍相連,是全台保存最完整的監獄系統,落成於1935年(昭和10年),過去曾是獄官進行武藝與體能訓練場所,二戰後改為監獄員工宿舍,也是繼台中後第2處完成修復的獄官武道場。
新竹少年刑務所演武場在2002年獲指定為市定古蹟,為讓閒置的演武館能夠活化,新竹市府向中央爭取經費共投入2840萬元整修,並拆除宿舍隔間、以檜木重新裝修,去年即完工。
演武場分為本家、南附屬家及北附屬家3大部分建築,文化局說明,其中作為武藝訓練所的南側柔道場、北側劍道場下方,均置有一個半埋於土中的陶甕,為內部聲音反射的重要裝置,增加道場訓練聲響,用以壯大聲勢。整修後,保留道場下增加回聲的陶甕及給予緩衝的彈簧,本次修復特別以玻璃隔間展示。
文化局籌備多時,選定在11月11日起打開演武場,首檔將推出兩個展覽主題。其一是演武‧新生-竹少年刑務所演武場古蹟修復展,呈現演武場的前世與今生、建築特色、空間場域、演武場與刑務所歷史建築群,以及建築修復歷程等。另一則是竹塹城散策3部曲特展,從貼近民眾生活的建築切入,以歷史時間軸做區分,將展覽設計為桌遊般場景,邀請民眾走動參觀
86歲新竹少年刑務所演武場 將開館營運 - 生活 - 中時 https://bit.ly/35dXCBl
文化部文化資產局--國家文化資產網 https://bit.ly/3JDM2OZ
--------------------
臺灣日治時期刑務所,為臺灣日治時期的監獄,二戰前在台灣共設有8處刑務所及支所,分別位於台北、新竹、台中、嘉義、台南、高雄、宜蘭、花蓮港。刑務所在設立當時,皆位於市區外圍,在戰後繼續沿用為監獄;而隨著市區的發展,多數監獄已遷至他處,原刑務所建築大多也已拆除。
臺灣日治時期刑務所 - 維基百科,自由的百科全書 https://bit.ly/2ZmmrWh
介紹
沿革
台灣日治初期監獄制度經多次改制,在1908年的《臺灣監獄令》第三次改正發布後,相關制度大致確立。1924年,將「監獄」之名稱改為「刑務所」,以因應當代著重感化的管理方式。1926年,原屬於台北刑務所的新竹支所獨立為新竹少年刑務所,為臺灣專門收容少年犯(20歲以下)的刑務所。1933年,隨台南地方法院高雄支部設立後,亦增設台南刑務所高雄支所。1935年,隨台北地方法院花蓮港之所設立,也建立起台北刑務所花蓮港支所[1][2]。
另外,對於居無定所與有公安危害之虞者(稱為浮浪者),得將其送至強制作業勞動的收容所[1],設有3處臺灣浮浪者收容所有,由臺東廳管轄,分別為加路蘭收容所(1907年設置,1919年移至岩灣)、火燒島收容所(1912年設置,1920年移至岩灣)和岩灣收容所(1928年改稱台東開導所,戰後作為岩灣技能訓練所至今)。
浮浪者
流浪者,沒有固定居所,在外流浪的人。
為逃脫繳稅而離開所居住地方的人。
台湾 日帝支配期『浮浪者収容所』関連資料 https://bit.ly/3Lfjg7K
刑務所建築多為賓州式,整體平面呈放射狀,以中央臺為中心,收容人舍房呈排往外延伸。在刑務所內,還包含刑務所工場與倉庫等附屬建築,部分還設有小型神社。在刑務所周圍則是有官舍與武道館。台北刑務所與台南刑務所是由山下啓次郎設計,其在日本也設計了多座監獄建築。
刑務所列表
台北刑務平面圖
台北刑務所
參見:臺北刑務所
台北刑務所建於1899年,1963年遷至桃園龜山的臺北監獄,原址為中華郵政與中華電信大樓。
臺北監獄圍牆遺蹟(市定古蹟)
原臺北刑務所官舍(歷史建築)
舊宜蘭監獄門廳
台北刑務所宜蘭支所
台北刑務所宜蘭支所建於1896年,時稱宜蘭監獄。1992遷至三星鄉的宜蘭監獄,原址為商業大樓。
舊宜蘭監獄門廳(歷史建築)
台北刑務所花蓮港支所
臺北刑務所花蓮港支所於1935年動工,1937年完工。戰後做為花蓮監獄,至1982年吉安鄉的花蓮監獄[4],原址在拆除後開闢為公園。
花蓮舊監獄遺蹟(縣定古蹟)
台中刑務所演武場
台中刑務所
台中刑務所建於1899年,位在台中市。1992年遷至南屯的臺中監獄。台中刑務所在拆除後,原址土地重劃,本來計畫開發為「臺中地區司法園區」,後來在2008年,部分建築登錄為台中市文化資產。
臺中刑務所演武場(歷史建築)
臺中刑務所浴場(市定古蹟)
臺中刑務所典獄官舍(市定古蹟)
台南刑務所大門
台南刑務所
參見:臺南刑務所
台南刑務所於1904年建在台灣府城的小南門與小西門之間。1987年遷至歸仁的臺南監獄並將刑務所建築拆除,現址為百貨公司。其附近還留存部分過去的其他設施。
原臺南刑務所合宿(市定古蹟)
原臺南刑務所要道館(市定古蹟)
原臺南刑務所官舍(市定古蹟)
原臺南刑務所長宿舍(歷史建築)
臺南刑務所中央臺(建築遷至臺南監獄旁)
原臺南刑務所宿舍(藍曬圖文創園區內)
嘉義刑務所大門
台南刑務所嘉義支所
參見:嘉義舊監獄
台南刑務所嘉義支所於1919年動工,1922年完工,1994年遷往嘉義鹿草的嘉義監獄。為全台唯一完整保存的日治時期監獄建築。
嘉義舊監獄(國定古蹟)
台南刑務所高雄支所
台南刑務所高雄支所於1932年興建,1933年完工。1973年遷至高雄大寮的高雄監獄,原址為中華電信使用。
新竹少年刑務所
參見:新竹少年刑務所
新竹少年刑務所在戰後作為新竹監獄沿用至今,其刑務所建築已改建,而其兩側演武場與宿舍群大部分仍保留原貌。
新竹少年刑務所演武場(市定古蹟)
新竹少年刑務所職務官舍群(歷史建築)
臺灣日治時期刑務所 - 維基百科,自由的百科全書 https://bit.ly/2ZmmrWh
------------------------
新富町為新竹州新竹市自1935年實施町名改正所成立的行政區之一,位於現今新竹市北區。日治時期的町名在戰後改為地籍劃分,新竹市新富町大致位於地籍的民富段內。
設施
新竹少年刑務所(今 新竹監獄)
新竹少年刑務所演武場
新竹少年刑務所職務官舍群
私立愛鳩幼稚園[1]
相關條目
新富町 (台北市)
新富町 (臺中市)
新富町 (嘉義市)
新富町 (彰化市)
浮浪者
流浪者,沒有固定居所,在外流浪的人。
為逃脫繳稅而離開所居住地方的人。
台湾 日帝支配期『浮浪者収容所』関連資料 https://bit.ly/3Lfjg7K

高雄武德殿建築特色高雄武德殿 - 鼓山區 - 高雄市 - 台灣旅遊資訊 - 旅遊導覽 | TravelKing旅遊王 https://bit.ly/3tJGJrV
高雄武德殿興建於日治中期,較其它州廳級武德殿興建年代晚了許久,取名為振武館,含有振興武德之意涵,提供公務員、警察及學生習武練習的空間,高雄武德殿結合「佛寺」、「宮殿」、「神社」三類建築之為武德殿空間元素,屋頂採同中國之「歇山」的「入母屋」形式,正面入口為「唐破風」;屋簷下則有對稱立柱,前面是三支一組的立柱,後有一支立柱與兩支附壁柱之組合,架構類似「托次坎柱式」(Tuscan order),當時男生必須學習柔道、劍道或相撲,而女生則以射箭為主,故其建築內部主要分兩大部份,東邊為學習劍道區,西邊則是學習柔道區,約可容納一百人,牆柱上有箭形及靶形浮雕,隱喻原始傳統武藝活動,並加入武術活動所需要的使用機能,形成特有形態。
高雄武德殿活動與周邊景點
武德殿每年會舉行三大活動:農曆年間的祈願祭、5月中旬鳳凰花祭、7~8月中慶祝武德殿生日的武德祭,日本傳統文化與如:花見、茶道、花道、舞踊、太鼓、日本傳統樂器等表演,及日據時代傳承的武道精神,在歲月流轉後更富有韻味。除了體驗武德殿的風采
高雄武德殿 - 鼓山區 - 高雄市 - 台灣旅遊資訊 - 旅遊導覽 | TravelKing旅遊王 https://bit.ly/3tJGJrV
破魔箭或破魔矢(はまや)是一種日本傳統祈福用品,同一般的箭相比,它沒有箭頭,而箭翎處則飾有鈴鐺、繪馬等有吉祥意義的物品。
常常跟破魔矢一同出現的是破魔弓(はまゆみ),作爲附屬的儀式福物,起著類似的作用。破魔矢 - 維基百科,自由的百科全書 https://bit.ly/3uvVVYK


一期一會 2022 武德殿祈願祭,紅白大賽、新春搗麻糬,日本傳統童玩、祈福繪馬點火祈願儀式 - 跟著尼力吃喝玩樂&親子生活

高雄武德祭,令人難忘的文化古蹟創意體驗 新頭殼 Newtalk

武德殿祭拜 神武天皇

















一期一會 2022 武德殿祈願祭,紅白大賽、新春搗麻糬,日本傳統童玩、祈福繪馬點火祈願儀式 - 跟著尼力吃喝玩樂&親子生活
武德殿祭拜 神武天皇

(4) 武德祭系列活動 07/22日本舞踊體驗 | Facebook
高雄武德殿1/31「祈願祭」 免費體驗日式童玩 - 生活 - 自由時報電子報
柔道、劍道、弓道
臺灣的武德殿 - 維基百科,自由的百科全書 https://bit.ly/3iCSIRw
銅像/楠木正成/日本軍神-楠木正成/武神/台灣學校曾經最多的雕像之一/二宮尊德雕像 苦讀榜樣/楠木正成 @ 姜朝鳳宗族 :: 痞客邦 ::
四人, 被奉為日本軍神, 1 源義經 2 楠木正成 3 上杉謙信 4 乃木希典
在日本國內,人們想當然的將這四人奉為「軍神」,他們分別是誰?
TOP、1 源義經
他出身名門,是河內源氏一族的人,也是領袖源義朝的第九個兒子。作為平安時代末的一位赫赫名將,於後世被稱為日本傳奇英雄。
源義經一生的戰鬥都是為了源氏一族。
公元1184年1月,隨哥哥源賴朝領兵五萬,討伐木曾義仲,並在勝利後揮刀將其首級斬下。同年2月,獨自率近萬餘人的人馬埋伏在一之谷,待平家部眾一入,便出其不意狠狠出擊,致使平家損失慘重,十多名大將更是魂丟於此,平家就此實力大減。
公元1185年,源義經率部再度攻擊平家,在名為屋島的地方跟平家苦苦廝殺,久不能分出勝負,但依然使計讓平家被迫撤退,這場戰役導致了一個結果:四國的武士集團和包括河野通信為首的水軍勢力一一向源氏示好、表明誠意,如此一來平家深陷窘境,局面已是山窮水盡。
同年3月,平家決定跟源氏決戰,希望以此拜託不利的尷尬境地。就此,壇之浦決戰一觸即發,平家500艘戰船,源氏一族840艘戰船,雙方都拿出了自己的家底,共計1340艘。結果不言而喻,平家大敗,連唯一的血脈安德小天皇也由其祖母攜之跳海身亡,平家自此滅亡。
所謂兔死狗烹,源義經的結局讓人唏噓,在平家滅亡之後,源義經和其哥哥源賴朝反目成仇。結果不敵源賴朝遭致追殺,但終究難逃,最終不得不舉刀自裁,結束了其輝煌的一生,以悲劇落幕,年僅不過31歲。
源義經之所以稱為歷史上最偉大的軍事家之一,離不開他的戰略戰術思想,在當時,也就是平安末期,那時的日本人大多是毫無戰術理念,單純並自負的認為武力值一定是決定勝敗的唯一基礎。然而,在源義經眼裡,軍隊是人與人之間的集合,是一個集體,若能從集團的視角來考慮分析並靈活運用,便能使戰爭打破常規,出現更多的可能性。毫無疑問,他是懷此種理念看待戰爭的第一人!
如今,在日本源義經是頗具人氣的歷史人物,若沒有他的協助,其兄長不可能奪得當時整個日本的統治權利。他的坎坷身世讓人著迷、頗高的武學讓人誇讚、過人的戰略智慧讓人嘆服,令了解他的人無不感嘆惋惜。也因此,不論在影視或文學作品中他都是常客。
關於源義經身高的問題,就不那麼出眾了,畢竟我們知道古代日本其實都挺矮的,不然也不會被東方王朝冠以「倭人」的戲稱了。有人根據大山祇神社中供奉的盔甲,推出其身高約為131厘米。
TOP、2 楠木正成
他的乳名為多聞丸,於明治時期尊大楠公稱號,是日本南北朝時期的武將,名聲赫赫。
其家位於河內國赤坂村,他在推翻中興黃泉和鎌倉幕府中起了不可小視的作用。
公元1331年,在元弘之變中他參加了醍醐天皇發動的倒幕運動,率部直指赤坂。
公元1333年依據千早城,於此處大破幕府討伐軍隊,直接促進了各地反幕力量的燎原之勢。
新政權建武建立,楠木正成因功順利擔任河內國守、攝津、河內、和泉三國守護的職務。
公元1336年,足利尊氏領導的叛軍部隊進攻京都失敗,被迫撤離到九州境內,同年四月又捲土重來。五月,於兵庫一帶出兵迎敵,卻在湊川之戰中遭遇大敗後自殺,年僅43歲。
楠木正成一生至死效忠醍醐天皇,可謂忠君愛國,是後世軍人的典範,被視為武神也不為過。他死後,一度被誣陷為「反賊」,但又被撥亂反正。在日本南北朝時期的著作中,他皆受讚譽,有「智仁勇兼備之良將」、「忠臣義士之龜鑑」之稱,其原官正五位,於公元1880年升任正一位。
公元1872年,位於神戶市的湊川神社建立告成,主要祭祀楠木正成,然後是其子嗣等17人之多,而其牌位由明治天皇提筆而成。
如此,楠木正成便從人到了神的一個轉變,自然避免不了被居心叵測的人或組織利用,例如各地軍閥、帝國主義和法西斯,將人民捆綁上忠君愛國的思維觀念,以此來驅動人民進行一系列並非正義的戰爭,甚至向小學生灌輸這種不分是非的愛國思想。不過,在二戰結束之後,楠木正成便從教科書中消失。
這樣一來,楠木正成徹底從人變成神,後來被軍閥、法西斯、帝國主義利用,作為忠君愛國的榜樣,驅使人民進行侵略戰爭,為他們去賣命。戰前小學教科書中楠木正成被尊崇為英雄,向小學生灌輸忠君愛國思想。戰後,楠木正成的名字從教科書中刪除。
TOP、3 上杉謙信
13歲便成了城主,21歲時又成為家主,年僅22歲就統一「越」,次年被封五位下彈正少弼,不得不說是日本戰國時期的一大奇蹟。
然而,上杉謙信有點倒霉,平生最忌憚的對手就在他隔壁,此人名為武田信玄,兩人互相爭鬥了一輩子,但萬萬卻沒有想到,最後竟然被後來居上的織田信長奪了風頭,可謂時也命也。
他以出兵迅速懂得把握時機而聞名,因其優秀的軍事才能在後世留下「軍神」和「越後之龍」的稱號,作為宿敵的武田信玄這樣評價上杉謙信,他是「日本無雙的名將」,源於一個敵人這樣的評價,由此可以表明他的統帥能力可見一斑。
而另一勁敵北條氏康對其也是稱讚有加,在死前告誡子嗣:晴信、信長之流,都是言而無信之徒,說一套做一套,全不可信。然輝虎殿下(上杉謙信)不同,待我死後,你可結交依靠的人,除此之外,再無他人。
戰國時期的武將太田資正對其這樣評價:其人之品,八分為賢,二分乃惡。行事之怪異,叫人琢磨不透;此外,勇猛卻無欲,清淨並無邪,廉直又無私,明智好察,慈惠待下,喜聞人諫等,這便為善。實乃絕世罕有之良將。
不過上杉謙信信仰佛教,以至於最後出家,法號為不識庵謙信。他一生中於甲信武田信玄、越中神保長職、能登畠山氏、關東北條氏康、等均有交戰。晚年更是一鼓作氣將領土擴大到了能登國、越中國。
TOP、4 乃木希典
此人擅長作詩,自身嚴於律己,擔任陸軍大將一職,卻是法西斯對外侵略政策的堅實推行者。由日俄戰爭中攻克旅順口而聞名,在第二次世界大戰之前被許多人封為「軍神」。
1868年參與日本戊辰戰爭。71年從日本陸軍士官學校畢業,77年參與平息日本西南戰爭。85年升少將,出任步兵旅旅長。到了86年又趕赴德國學習並研究軍事,學成後歸國接任第二步兵旅旅長、名古屋第五旅旅長。甲午戰爭時曾率部侵占旅順遼陽。
公元1895年率領第二師團侵占台灣,次年成為台灣總督。日俄戰爭爆發後,他擔任第三軍司令,用「肉彈」戰術,拿下旅順,說白一點就是人綁著炸藥衝上去跟敵人同歸於盡。第二年又參加奉天戰役,之後擔任軍事參議官。
由於戰爭的勝利,帝國主義又新增一名日本,並在軍國主義的歧途上越走越遠。日俄戰爭中也出現了四位「軍神」,只不過全是根據軍方需要塑造而成的。分別是海軍少佐廣瀨武夫,日本第三軍司令官乃木希典大將,聯合艦隊司令東鄉平八郎,另有兩名不知姓名的陣亡軍官。
日本有意通過這種軍神形象的建立,目的就是為了讓舉國上下產生獻身精神,好為軍國主義提供溫厚的土壤。自明治時期再一直到昭和時期,不知不覺間形成了這樣一股社會現象,男要從軍女要從醫的要求。一句話概括:參軍光榮。
1912年七月末,明治天皇病逝,乃木希典悲痛欲絕,並於同年的9月13號天皇下葬之日,在與妻子商量之後,雙雙切腹追隨天皇而去。
對於這個事,看法當然是趨於兩極分化的,在知識分子或思想開明的人眼中,這是不可理喻的;但在軍國主義眼中,這正是良好的催化劑,更是極佳的範本。並將其故弄玄虛化,造神社、塑鋼像、搞國葬。
此四位,能否同戰勝白起一戰?我只能笑而不語。
原文網址:https://read01.com/kzeJ34N.html
日本武廟八坂神社日本全國約有3,000多間/神功皇后+應神天皇+日本武尊+素戔嗚尊 @ 姜朝鳳宗族 :: 痞客邦 ::
日本武尊 - 維基百科,自由的百科全書 https://bit.ly/2QitKK6
小碓ㄉㄨㄟˋ尊(日語:小碓尊/おうす の みこと〔をうす の みこと〕 Woutsu no mikoto),號日本武尊(日語:日本武尊/やまとたけ の みこと Yamatotake no mikoto[1][2][註 1],倭建命[5],72年-113年),是日本古墳時代的人物。《常陸國風土記》作倭武天皇。傳說他力大無窮,善用智謀,於景行天皇期間東征西討,為倭王權開疆擴土。最後雖英年早逝,而無繼承皇位,但子嗣為今日天皇之直系祖先。
根據《日本書紀》記載,景行天皇與皇后稻日大郎姬生有一對雙胞胎,兄名大碓皇子(《古事記》作大碓命),弟名小碓尊(《古事記》作小碓命),其中小碓尊身材魁梧,能獨立扛起一座鼎。
據《古事記》記載,小碓尊十六歲時,有次景行天皇問他為何其兄不與他共餐,並命他勸大碓皇子。然而過了五天,大碓皇子仍未出現。於是景行天皇再度詢問小碓尊其兄情況如何,小碓尊答說他已經勸說過了,天皇再問他如何勸說大碓皇子,小碓尊則說他趁皇子清早起床如廁時,將他抓住並折斷其頭部與四肢,然後用草蓆裹住屍身丟棄他處1。景行天皇聽完小碓尊一番話後,對於他的暴行大為驚恐,便令他遠離皇宮,前往西方討伐熊襲的川上梟帥。
日本武尊 - 維基百科,自由的百科全書 https://bit.ly/2QitKK6

大日本武德會
大日本武德會是在第二次世界大戰前的日本以振興、教育、彰顯武術、武道為目的而設立的財團法人。該組織成立於明治二十八年(1895年)4月17日,於昭和二十一年(1946年)10月31日解散。
從第二次世界大戰時的1942年開始,該組織變成為統理管制武道相關組織的帝國政府外圍團體。1946年,該組織在盟軍最高司令官總司令部的指令下解散,1300多名相關人員遭到公職追放。
大日本武德會 - 維基百科,自由的百科全書 https://bit.ly/3qEhPrD
以涵養武德及為此而獎勵武術,並順勢振興日本國民士氣為目的。
而所謂的武德「比如說像是大和魂、尚武的精神、愛國的精神等等的事物(大和魂トカ、尚武ノ氣象トカ、愛國ノ精神トカ云フト同ジコ)」(善鉦次郎的演講),而劍術、柔術等武術則被視為培養武德的辦法
日本武道場竟然在學校-台南武德殿與孔廟 @ 阿蒯的家 :: 痞客邦 ::








日本武道場竟然在學校-台南武德殿與孔廟 @ 阿蒯的家 :: 痞客邦 ::
悠遊八卦山下:遇見武德殿、探訪彰化節孝祠~~ @ 郊外踏青去~~ :: 痞客邦 ::



悠遊八卦山下:遇見武德殿、探訪彰化節孝祠~~ @ 郊外踏青去~~ :: 痞客邦 ::
【二水日治時期為「弓道」與「劍道」活動繁盛之地】二水尋常小學校--愛甲校長推行「少年劍道」有成(文 / 陳文卿老師)
(4) Facebook https://bit.ly/3WF5lAX
「二水尋常小學校」創立於大正三年(西元1914年),僅一綠牆之隔與二水公學校相鄰,招生對象是二水、田中、社頭等地區日籍學童與少數地方仕紳子弟,因學童人數不多故採取複式教學。
台灣光復後歸併二水國校,民國三十五年成立為「二水第二國民學校」,三十八年遷到現址,四十二年改稱「復興國校」至今。而舊址現今已成為二水國小的「小校門」。
日治時期凡是郡役所(鎮公所)的所在地都建有一座「武德殿」,供民眾修習劍道並做定期舉行比賽的場所,以利發揚武術強身保家衛國。早期二水庄(鄉)二水尋常小學校,積極推行劍道運動頗有績效名聞遐邇。
劍道發源於中國,在隋、唐時代傳入日本,再經日本人的研習修改,形成獨特的刀法技術,直到19世紀才逐漸成為一項日本全國性的武術運動,因此在日本領台時期「劍道」是從小學開始必修的課程。
昭和年間二水尋常小學校校長愛甲重吉,鑒於劍道具有運動和武術的本質,長期修習不僅能促進身體健康、增強精神活力,同時能培養出堅強的意志力、專注力和果敢進取的性格,他乃積極推動劍道運動;他除了親自指導外並禮聘高段名師前來教學,在長期輔導下劍道運動成為學校的一項特色;年年參與全島(台灣)少年劍道大會(比賽)都有優異的成績表現而名聞遐邇,並留下這段辦學績優佳話。
照片說明:愛甲重吉校長(後排左四)推行少年劍道有成,照片由日本愛甲重昭先生提供(重吉校長之公子)
(4) Facebook https://bit.ly/3WF5lAX


神武殿採用日本傳統的建築形式,建築主立面朝向東南(日本方向),正門前台階兩側築有盆式香爐。覆有黑色陶瓦的大屋頂,雪白的牆壁,灰色花崗岩的基座,沉穩舒展的建築造型處於幽雅的園林環境之中,頗具東洋古風。
每逢神武天皇的祭祀日,當地日本人就從殿內抬出神武天皇的牌位外出遊行,以表示戰爭之神外出巡幸。大殿的地下室內存放有死去的日本武士及陣亡的日本將士的骨灰。
請先 登入 以發表留言。