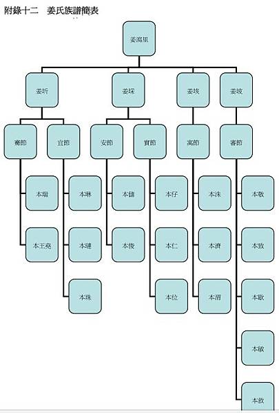
姜埰(1607年—1673年),字如農,號卿墅,門人私諡貞毅。山東萊陽人。明末政治人物。
生平
姜瀉里(1583年-1643年)之子,姜垓之兄長。生於萬曆三十五年丁未(1607),明崇禎三年舉人,四年(1631年)進士[1],初授密雲知縣,改知儀真縣,有政績,後遷禮部儀制司主事,選授禮科給事中,以直言著稱,聲績頗佳,與龔鼎孳交善。崇禎十五年(1642年)閏十一月,因屢犯天顏,陷鎮撫司獄,廷杖幾死,又系刑部獄。崇禎十六年二月出獄,遣戍宣州衛,將赴戍所而都城陷。後著僧裝,流寓蘇州,「甲申以後始為詩」[2],購得「醉穎堂」(現蘇州藝圃前身),重予修葺後,更名「頤圃」,又名「敬亭山房」,自號「敬亭山人」、「宣州老兵」,以示不忘故主之心,康熙十二年(1673年)卒,年六十七。囑二子安節、實節舁葬於宣州敬亭山下。著有《敬亭集》十一卷。《明史》有傳
姜埰 - 維基百科,自由的百科全書 https://bit.ly/322nRp9
---------------------------------
姜埰 姜安節 姜實節
姜埰,字如農,萊陽人。崇禎辛未進士。初除密雲縣令,改儀真,有聲。入為禮部主事,選授禮科給事中。
祖士良,父瀉裡,世業儒,倜儻好立奇節。埰自通籍,念身列諫,默默非所以為臣,亦非祖、父訓也。時思陵求治甚殷,寇猖熾,宰臣宜興週延儒首鼠兩端,陰重不洩。會行人司副熊開元疏侵延儒,上怒,逮捕開元,杖一百。埰於是彈劾延儒,分辨元無罪。有云:大臣不言,則小臣言之。皇上何所見而偏徇若是?語過激,並杖埰,下錦衣衛獄,幾死。弟垓因微服事其兄,周旋橐羶不去。方獄急時,萊陽寇陷埰墚父瀉裡閻門死難。垓席藁闕門,願以身代埰,歸辦喪事。上側然,乃削埰籍,戍宣城。福王立,遇赦,流寓蘇州,往來宣城。臨死,謂其子曰:敬亭吾戍所也,戍者君命,死必葬我敬亭之麓。年七十,卒,葬宣城,私諦貞毅,立祠於虎丘劍池之側。
子安節、實節。安節歸宣城守墓,實節留吳守祠。安節,字勉中,有篤行。實節,字學在,工詩畫,師雲林,晚寓虎丘。生前豫立墓石,題曰:萊陽薑仲子之墓。論者或稱其達,或以為未忘後世名,即杜預沈碑意雲。
(吳縣志錄舊元和縣志,參謀長洲縣志)
姜垓 姜寓節
姜垓,字如鬚。給事埰之弟。中崇禎庚辰進士,出詹事徐汧門,除行人。初入署,見題名碑,有逆臣阮大銖、崔呈秀姓名,曰:奈何與眾正同列!特疏請碎其額,重書勒石,思陵允之。已而給事以直言得罪,上命錦衣逮捕治詔獄,垓急難奔走,出入圜扉無稍間。及受杖午門,給事負痛氣絕,垓口含溺餵之,始再蘇。日夜營護調治,得不死。及給事遣戍宣城,南都再建,阮大銖等輩方修舊怨,必欲殺垓。垓從吳門變成遁跡台宕間,始免。久之,復來吳。著有篔當集,識者比於西台慟哭、澤畔行吟。年四十,先埰卒。門人私諫貞文,葬西山之竹塢,與給事埰同祀虎丘。學者稱萊陽二姜先生雲。
崇禎三年,起官南京。其在吏部,佐尚書鄭三俊主南計,澄汰公允。署應天府尹,革除僉報馬戶之弊。三俊為刑部尚書,以輕比失上意下獄,石麒疏救,上即釋之。入為左通政,累遷刑部侍郎,尋擢尚書。時治尚苛細,石麒因糾附會律文之謬者數十事,多所平反。然亦未嘗專主姑息,一時大案,皆經其論定。後爭姜埰、熊開元獄,落職閒住。福王監國,起右都禦史,改吏部尚書。時馬、阮亂政,石麒屢以祖宗之法裁之。未幾,為士英所扼,遂引疾去。明年,南都不守,浙、湖義師起,石麒與參謀議。及嘉興城將破,石麒在城外,趨至城下,呼曰:吾大臣不可野死,當與城存亡!城上人嘩曰:吾公來矣!開門納之。越宿,城陷,朝服自縹死。
第一○八卷 流寓_江苏省通志稿人物志-555文学 https://bit.ly/45J5bJt
藝圃坐落在蘇州市西北的金門附近,始建於明嘉靖(1522~1566)年間。園不大,但做得小巧精緻,也是蘇州名園之一。藝圃的歷史,有些曲折而複雜,數易其主。此園前身是明代袁祖庚所建的醉穎堂。袁祖庚(1519~1590)字繩之,長洲(今蘇州)人。明嘉靖二十七年(1541)進士,官至浙江按察副使(考核官吏、管理司法的官),四十歲後辭官退隱,在蘇州擇地建造宅園,並懸匾額“城市山林”,過隱士生活。
藝圃始建於明嘉靖二十年(公元1541年),為袁祖庚醉穎堂。萬曆四十八年(公元1620年)為文徵明的孫子文震孟購得,名藥圃。清順治十六年(公元1659年)園歸山東萊陽人姜采,更名頤圃,又稱敬亭山房,後復改名為藝圃。道光十九年(公元1839年)綢緞同業立為七襄公所。
袁氏謝世後,此園為蘇州文人文震孟(1574~1638)所得,並將此園重加修葺,並易名“藥圃”。文去世後,藥圃衰敗,不久由名士 姜埰(1607年—1673年) 所得,修葺後改名“頤圃”。藝圃之名是姜之子姜實節所改。姜於明末任禮科給事中,明亡後終身以明代遺民自主,不事清廷。其子安節、實節也繼父志,終身不赴科舉。
藝圃 藝圃:藝圃坐落在蘇州市西北的金門附近,始建於明嘉靖(1522~1566) -百科知識中文網
後來此園又數易其主,但園名仍叫藝圃。清道光十九年(1839),園屬綢業公所。到了民國初,由於經濟問題,園內房屋出租為民宅,藝圃變得支離零落,不堪入目。直到上世紀70年代末,藝圃被列為蘇州市古典園林修復規劃項目。在修葺時按“修舊如舊”原則,布局、風格與原貌相近。藝圃:藝圃坐落在蘇州市西北的金門附近,始建於明嘉靖(1522~1566) -百科知識中文網 https://bit.ly/3tFDbsR
藝圃坐落在蘇州市西北的金門附近,始建於明嘉靖(1522~1566) 年間。是蘇州名園之一。藝圃為蘇州市文物保護單位。已被聯合國教科文組織列入世界文化遺產。2006年05月25日, 藝圃作為明代古建築,被國務院批准列入第六批全國重點文物保護單位名單。藝圃前身是明代袁祖庚所建的醉穎堂。袁祖庚(1519~1590)字繩之,長洲(今蘇州)人。明嘉靖二十七年(1541)進士,官至浙江按察副使(考核官吏、管理司法的官),四十歲后辭官退隱,在蘇州擇地建造宅園,並懸匾額“城市山林”,過隱士生活。明亡后,在清初為明崇禎進士姜埰(號敬亭)所有,改稱“敬亭山房”,后其子姜實節更名“藝圃”。至道光年間為綢緞業七襄公所所在地。藝圃為一頗具明代藝術特色的小型園林,全園布局簡練開朗,風格自然質樸,無繁瑣堆砌嬌捏做作之感,其藝術價值遠勝於晚清之園林作品。從山水布局,亭台開間到一石一木的細部處理無不透析出古樸典雅的風格特徵,以凝練的手法,勾勒出造園的基本理念。藝圃始建於明,名葯圃,清初改為藝圃,又名敬亭山房。全園佔地3967平方米,分住宅、花園兩部分,宅分五進,布局曲折,廳堂古樸,有世綸堂、東萊草堂,園在宅西,面積2830平方米。水池居中,池北以建築為主,有博雅堂、延光閣等,池南以山景為主,臨池處則以湖石疊成絕壁、石徑,既有變化又較自然。池水之東有乳魚亭,系明代遺構。從水榭南望,山水交融,林木蔥蘢,頗具山林野趣,為園中主要對景。此種池水、石徑、絕壁相結合的手法,取法自然而又力求超越自然,是明末清初蘇州一帶造園家常用的疊山理水方式。園布局非常簡潔明了,從北向南為建築;水池——山林,為蘇州園林最基本的布局手法。西南角布置數座小庭園以為輔景,似有通幽之感。造園者根據小園的特點,不求面面俱到,捨去一切繁雜瑣碎的因素,盡心頃力於營造一方山色空朦、水波浩渺、林泉深壑、亭榭虛凌的園林藝術景觀,以取得“納千頃之汪洋,收四時之爛漫”的效果。此園的住宅部分不似其它園林以圍牆來分隔,而是直接臨水,與園林相交融。臨水的水閣為住宅的一部分,在此可將全國景緻盡收限底,是全園最佳的觀景點。水閣與兩側附房,形成了水池的北岸線,岸線平直開闊,略顯單調,但有利於從建築內部毫無遮隔地感受對面的天然畫境,形成獨具一格的藝術效果。TripAdvisor首發藝圃介紹,請勿轉載。如果你覺得藝圃不錯,叫上朋友一起來吧。(蘇州, 中國)藝圃 - 旅遊景點評論 - Tripadvisor https://bit.ly/4061iNG















(蘇州, 中國)藝圃 - 旅遊景點評論 - Tripadvisor
萊陽曆代傑出人物二姜先生姜埰、姜垓-北側新聞 https://bit.ly/3Md70ri
姜埰(1607年—1673年) 所得,修葺後改名“頤圃”。藝圃之名是姜之子姜實節所改。姜於明末任禮科給事中,明亡後終身以明代遺民自主,不事清廷。其子安節、實節也繼父志,終身不赴科舉。
萊陽曆代傑出人物二姜先生姜埰、姜垓
姜埰(1607~1673),字如農,一字卿墅,號敬亭山人,又號宣州老兵,諡稱貞毅先生,萊陽城南姜家莊村人。姜與其弟姜垓(1614-1653)皆為崇禎年間進士,在朝為官,剛正有聲。明亡後,兄弟二人流寓江南,甘為遺民,氣節過人,被時人並稱為“二姜先生”,名震大江南北。
姜兄弟4人,姜埰行二,姜垓行三。姜埰幼年時,與長兄姜圻跟隨祖父姜良士讀書,勤奮專注,有過目不忘之才,20歲時以第一名考上秀才。崇禎三年(1630),姜埰考中舉人,崇禎四年(1631),聯捷成進士。
崇禎四年十月,姜埰被授為儀真(今江蘇儀徵市)縣令。在儀真期間,他清廉自守,勤政為民,興利除弊,縣境大治,做到了“十年無取於民”。崇禎十四年(1641),姜埰35歲時,擢升人京,升任禮部儀制司主事。第二年由漕運總督推薦,崇禎皇帝接見姜埰,破格拔擢任禮科給事中。
在給事中職位上,姜埰兢兢業業,知無不言,言必中肯,五個月時間條陳了30餘道奏疏,都被皇上採納。他揭發了一樁京城武鄉試舞弊案,參倒大小貪官10餘名,包括1名兵部侍郎。
崇禎十五年(1642),周延儒任首輔,柔媚成奸,弄權貪弊,致使內憂外患日甚一日。面對朝政頹敗,守疆無人,崇禎上朝時痛哭流涕,特下《罪己求言詔》,以求諍言良策。姜埰乃上奏《恭讀聖諭因明言職疏》,筆鋒直指當朝首輔周延儒。同時都察院都御史劉宗周也上了一道《長安黃金貴之疏》,指斥朝中薊賂橫行,致使黃金騰貴,暗指周延儒貪婪腐敗。另有行人司司副熊開元也要求密奏,彈劾周延儒。
由於剛愎自用的崇禎皇帝正依信周延懦,姜埰和熊開元的奏摺和密奏又言辭犀利不恭,違反朝規,令崇禎皇帝勃然大怒,將姜埰和熊開元奪職下獄。姜熊二人,被打入東廠詔獄後,六部三司的朝廷重臣紛紛營救,一日上疏十數件連續多日申訴,崇禎帝皆置之不理,並下旨令詔獄官對姜熊二人嚴刑拷打,逼問同黨。將積極申救的7名臺閣重臣削職或降職。姜、熊事件引發了朝廷一場劇烈的政治地震。
崇禎十六年(1643), 崇禎皇帝為洩憤將姜埰、熊開元二人實施公開廷杖,將 二人的屁股打得皮開肉綻。
崇禎十七年(1644)二月,姜埰被流放江南的安徽宣州衛充軍。姜出京之後僅一個月,李自成起義軍便攻陷京城,崇禎皇帝自縊身亡。
姜埰回到萊陽祭奠 “癸未邑難”中死去的父親後,匆匆南下逃難。一路上換裝束,隱藏姓名,晝伏夜行,備極艱辛。甲申(1644)夏,南明弘光帝下旨招姜埰、姜垓兄弟就官,姜埰因身體病弱未就,在安微真州暫住。順治五年,魏禧為王武所書《姜貞毅先生赴戍宣州詩》(1648),姜埰陪母親回到萊陽,縣、府官員反覆動員姜埰降清出仕,姜埰堅辭不就。此後,姜埰隱居在真州和蘇州的鄉僻之地,只與江南有氣節的明朝遺臣和文人墨客交往,成為流落江南的遺老中的代表人物。
順治十七年(1660),姜埰在蘇州虎丘山下購置了5畝荒園得以安家,修建了數間小屋,名為“東萊草堂”和“敬亭山房”,表達了自己對故鄉萊陽的思念和謫戍之地宣州的眷注情懷。很快這裡成為江南文人雅士的聚會之所,被稱為“城市山林”,此園林至今尚在,名為藝圃,是蘇州市的名園之一。
姜埰的兩個兒子姜安節、姜實節不參加清朝的科舉考試。長子姜安節一心孝敬父親,次子姜實節從師學畫,成為著名畫家。
康熙十二年(1673),姜埰病逝於蘇州藝圃,享年67歲,朋友們私諡他為“貞毅先生”。兒子們遵其遺囑,將其移葬於宣州衛戍所的敬亭山西麓之趙子岡。姜埰有此遺命,也是為表示自己對故國的孤忠赤誠,後來姜埰的詩文集印行也取名為《敬亭集》。而在故鄉萊陽的望石山西南,其子為父親修建了一座牙墓,碑名為“萊陽姜貞毅先生牙墓”,葬的是姜埰中年過早謝落的24顆牙齒,以陪護祖先。
姜垓(1614~1653),字如須,又字皇輿,號篔簹、佇石山明室潛夫。其少年才俊,16歲時所作詩賦便受到萊陽宋玫工部侍郎)和膠州高宏圖(監察御史)兩位膠東名臣的讚賞。崇禎四年(1631),年僅18歲的姜垓和父母一起,跟隨任縣令的仲兄姜埰南下安徽儀真。期間廣泛遊歷,眼界開闊,才子之名更播於江南。崇禎九年(1636),姜垓回山東應鄉試考中舉人。崇禎十三年(1640),姜垓進京參加會試中進士,年僅27歲,是年在禮部觀政候缺。崇禎十五年(1642),姜垓被選任禮部行人司行人。此時兄弟二人同列朝班,皆年輕有為,英姿勃發,被人們稱為“天水二龍”(姜氏族祖源於甘肅天水,稱天水姜氏)。
崇禎十五年(1642),仲兄姜埰因上疏參劾首輔周延儒觸忤崇禎皇帝獲罪下獄。姜垓悉心照顧,並口含童尿為仲兄姜埰治杖傷,京城的官員都稱讚姜垓是當世的蘇子由(蘇軾之弟蘇轍)。萊陽“癸未邑難”中其父姜瀉裡等姜門20餘人同時殉難,姜垓上血疏《請代兄繫獄疏》一道,表示願意為兄戴罪下獄,替出仲兄姜埰回家葬父。
甲申事變後,在家守孝的姜垓攜帶母親南逃投奔親友,顛簸輾轉,備受苦辛。清順治三年(1646),明宗室魯王(朱以海)在南京建國任監國,下詔徵調姜垓為吏部考功司員外郎,姜垓應詔。他恪盡職守,盡心報國,前後條陳奏疏數十次,皆切中時弊,深得魯王賞識,常招他人宮諮問國事,每每通宵達旦。姜垓又充任經筵講官,凡朝廷文書、軍旅誓告之類多出其手。無奈兵馬大元帥錢肅樂傲慢跋扈,遭到姜垓的抨擊,因此極力排擠姜垓。最終姜垓只得離開,攜帶妻子隱居於天台山、雁蕩山之間,放豬採樵拾橡實以勉強度日,這時的姜垓只有33歲。
之後姜垓隱姓埋名,來到蘇州,身處陋巷,開始與寓居蘇州的一些遺老和名士交往,“二姜先生”之名馳譽南北。因為仲兄姜埰身有傷病,家中事務多由姜垓操持,為父親造墓、為母親和長兄(姜圻)安葬等,姜垓也身染重病。順治十年(1653)二月,姜垓在蘇州嘔血而死,年僅40歲,葬於蘇州的天池山,朋友為其私諡稱“貞文先生”。
姜垓在官場上不如仲兄姜埰有作為,但是他在文壇上名氣很大,文采與文名遠勝仲兄。他一生著述頗豐,有《楓林集》《篔簹集》《佇石山人稿》《崖西詩文稿》等著作,但多數散佚。光緒年間,其後人四處蒐羅遺稿,整理合編為《瀏覽堂殘稿》六卷,煙臺王懿榮作序,於宣統二年(1910)石印面世。萊陽曆代傑出人物二姜先生薑埰、姜垓-北側新聞 https://bit.ly/3Md70ri






姜實節(1647-1709),山東萊陽人,居江蘇蘇州。字學在,號鶴澗。明禮科給事中姜埰(1607-1673)子。少時從新安汪愓若學,幼承家風,不求仕進,閉書讀書,不問外事。善書,筆勢如篆籀。其父姜埰與程邃、曾鯨、戴蒼、查士標等繪畫名家交往,書畫受諸人影響,畫山水,宗法倪瓚,峰巒簡淡,林木蕭疏,備極清曠之致。熊開元、歸莊、魏禧、汪琬、吳綺等均與之交好。工詩,沈德潛《國朝詩別裁集》曰:「詩工七言,斷句每於若不用力處遇之。」著有《焚餘草》等。晚年建二姜先生祠於虎邱,又築諫草樓於祠後為棲息所,自吟為樂,布衣終老,吳人諡之曰孝正。
姜實節與「藝圃」
姜實節為清初「藝圃」主人。藝圃前身為明嘉靖間袁繩之「醉穎堂」,後為文震孟「藥圃」,順治十七年,姜埰重修文震孟故園為「敬亭山房」,又稱「頤圃」。
姜實節為姜埰次子,兄弟奉父讀書講學其中,一家孝悌友愛。據汪琬〈藝圃後記〉,姜埰逝後,兄弟持續維護園景,更名「藝圃」。主要增建二處思親建築,一因父親嗜棗,於園山西南植棗數株,兄弟於樹旁構「思嗜軒」以思親。二為保存父親手稿,於「改過軒」之側,建重屋以貯藏父親遺集,曰「諫草樓」,以表彰姜埰直言極諫的風骨。
姜實節 - 何創時書法藝術基金會 https://bit.ly/3FqrXeF
-------------------------------
姜實節字學在。山東萊陽人。流寓吳中。此貞毅先生仲子也。好古畏榮。布衣終老。沈德潛國朝詩別裁集。
癸丑十月。驟頭風發。欲死。十二月。枕上得姜勉中學在訃。始知尊先生死矣。淚微下。輒頭痛。不敢哭。旣又得歸子元公㐫信。明年甲寅三月。水莊擁曝軒落成。乃爲位。白衣冠以哭書曰明遺臣如農姜公位。不書官。公志也。稍降書曰明處士元公歸君位。哭上香獻a258_090a酒。三四拜訖。以寓錢藉文而焚。其文曰。方密之先生。與禧篤。相別靑原山曰。子之吳門。不可不見姜公也。出寸紙書坊屋。屬毋忘。禧到公門。公欣然接之。每過必具饌。予畏酒。好甜食。必設寒𩜃滑糖。每酒具。必招元公。二人者談竟日。去或借宿水樓。意志顚倒。歌哭雜有。故公與禧相結深。嗚呼。世之能言公者。未必如禧之知公也。禧樸遫。元公不覊。胸中少世上人。公幷與親密。元公甞自刻。乾坤一布衣。語爲方寸印。印草稿上。墨注其下曰。吾往年刻此。今見江西魏叔子。當轉手贈矣。元公卒。未贈。然禧甞過元公。翻其稿。得見a258_090b之色。怵惕不敢當。未甞不自喜爲元公知也。元公善病。又使酒罵人。吳中人。時時說其死。復時時見元公吳中。禧將歸。元公持羊羹脯魚酒一尊。過禧南樓。開三面窓。瞻眺雲樹曰。相見幾何。君遽去。飮不盡。歡若不勝情者。而再拜請曰。先太僕刻集有成。子其跋之貽我。遂去不復見。而公聞禧歸有日。數使仲子。邀宿止。先是。禧言束裝行。公輒涕泣。或失聲氣逆上。禧有揚州童奴。曰阿邗。甚忠慧。甞從禧之公食飮。公一日引前撫其頭曰。阿邗。汝主人歸。吾亦不知何日得見汝也。又泣下。禧亦相與泣。嗚呼。豈知禧遂果不再見a258_090c公耶。廼者。事變沓至。玄黃交野。公元公。又皆不及見。江生曰。春草碧色。春水綠波。送君南浦。傷如之何。况死生之際。大矣。嗚呼豈不痛哉。
한국고전종합DB https://bit.ly/3tGBifD
熊開元字魚山。一云字玄年。嘉魚人。天啓乙丑進士。崇禎四年。授吏科給事中。初王化貞久繫不决。奸人張應時等乞以身代死。俾戴罪立功。開元言化貞家貲鉅萬。每會朝審輒募燕市少年。雜立道旁。投熊廷a274_323c弼瓦礫。嗟歎化貞不休。以此熒惑上聽。今應時乃敢爲此請。宜立肆化貞市朝。化貞卒坐誅。已而坐事貶秩。久之遷光祿寺監事。十三年遷行人司副。時左降官卒驟遷。開元獨淹久。頗失望。會光祿丞缺。開元詣首輔周延儒。自言困頓狀。延儒適以他事。輒命駕出。開元大慍。後數請密奏。欲乘間發延儒罪。反爲延儒所中。會姜埰亦論事。同下詔獄。廷杖百。上怒甚。必欲斃兩人者。甲申三月。閣臣李建泰督師討流冦。上御正陽門送之。建泰頓首請開元。始得釋。猶論戍杭州。未幾京師陷。弘光帝召起吏科給事中。丁母a274_323d艱不赴。隆武帝立。起工科給事中。連擢左僉都御史。翰林金聲旣殉節。子敦涵持隆武帝賜印。間道入閩投開元。述其事。開元爲請于帝。賜謚文毅。後乞暇歸汀州。破棄家爲僧。受法于靈巖徐繼恩。改名正志字蘗菴。隱蘓州之華山以終。有華山紀勝集。
姜埰字如農。萊陽人。父瀉里諸生。崇禎癸未。淸兵破萊陽。瀉里守城死。幼子一子婦三女一皆殉。事聞謚忠肅。埰崇禎辛未進士。壬午擢禮科給事中。初溫軆仁,薛國觀排異己及直諫者。周延儒再入相。盡反所爲。廣引淸流。言路亦蠭起論事。忌者乃造二十四氣a274_324a之說。以指朝士二十四人。直達帝前。帝適下詔戒諭百官。責言路尤至。埰疑帝入其說。乃上言儻如蜚語。此必大姦巨憝。恐言者不利己。思有以中之。是時帝方憂勞天下。默告上帝。戴罪省愆。所頒戒諭。詞旨哀痛。讀者感傷。埰顧反復詰難。若深疑於帝者。帝怒曰埰敢藐玩耶。立下詔獄考訊。時行人熊開元亦下錦衣衛。帝甞密令衛帥駱養性潛斃二臣。養性懼不敢奉命。私語同鄕給事中廖國遴。國遴泄同僚曹良直。良直卽䟽劾養性歸過於君。自以爲功。陛下無此旨。不宜誣謗。卽有之。不宜泄。請並誅a274_324b養性。養性大懼。帝亦不欲誅諫臣。䟽竟留中。移刑官定罪。尙書徐石麒擬埰戍開元贖徒。帝責以徇情骫法。奪石麒及郞中劉沂春官而逮埰開元至午門。幷杖百。埰已絶。弟垓口溺灌之乃蘓。仍係刑部獄。明年秋大疫。命諸囚出外收保。埰開元得出。卽謁謝賓客。帝以語刑部尙書張忻。忻懼復禁之獄。十七年二月始釋。戍宣州衛而都城陷。弘光帝卽位。赦埰起故官不赴。遂留吳門。時馬士英,阮大鋮得志。忌埰垓必欲殺之。會國變乃已。丁亥避地徽州。祝髮黃山丞相園。自號敬亭山人。後還吳門。不與世相聞。二a274_324c子才。亦不令進取。戊子奉母歸萊陽。山東廵撫重其名。檄召之。故墜馬折股。就瘍醫舁竹箯以行。使者歸報。埰夜馳還江南。又號宣州老兵。癸丑呼二子謂曰吾奉先帝命戍宣州。死必葬我敬亭之麓。口吟易簀歌一章。嘔血數升而歿。年六十有七。門人私謚曰貞毅先生。自選詩文刻敬亭集。藏於家。傳甲乙以來殉節諸賢曰正氣集。自題己亥後詩文曰餺飥集。又著紀事摘繆。子安節,實節。安節字勉中。葬父戍所。因徙家宣城。居墓傍卒。吳人私謚曰孝明。有永愚堂詩鈔。宲節字學在。流寓吳中。工詩善畫。爲時所重。晩年a274_324d建二姜先生祠於虎丘。又築諫草樓於祠後以居之。不入城市以終。人稱鶴磵先生。垓字如須。號佇石山人。崇禎庚辰進士。壬午授行人。見署中題名碑。崔呈秀阮大鋮與魏大口幷列。立拜䟽請去二人名。帝許之。及兄埰下獄。垓方病卧。急起走出。躧一足行里餘。從者追著履。日奔走營救。竟其獄未甞居內寢。時子寓節生甫十月。繼室傅孺人命婢抱持向垓。垓輒揮去。未幾萊陽陷。父殉難。一門死者二十餘人。垓䟽請代兄係獄。釋兄歸葬。不許。垓卽奔喪。奉母南走楊州。甲申遷蘓州。聞國變。痛悼不欲生。傅孺人椉間言a274_325a妾有老姑。不能從君死。然君官微。又不在位。卽無死亦可也。且聞之忠臣不耻其身之不死。耻仇之不報。君奈何欲以死塞責乎。已而垓避士英之緝。變姓名亡之淛東。遂隱天台鴈宕山中。久之還蘇州。不交賓客。與一二遺民賦詩談文史。自號明室潛夫。庚寅潛之萊陽。葬父及家人四喪。癸巳卒。年四十。葬西山之笁塢。有篔簹集,佇石山人集。
姜貞毅先生自著年譜( 一卷(明)姜採編(清)姜安節續編(清)姜實節訂刻本清光緒十五年[1889] 敬亭集續編一卷) – 舊書樓

姜貞毅先生自著年譜( 一卷(明)姜採編(清)姜安節續編(清)姜實節訂刻本清光緒十五年[1889] 敬亭集續編一卷) – 舊書樓
清初文人姜實節是明末清初名士姜埰之子。姜實節的叔父姜垓也是當時的名士。晚明時期,姜埰作為一個言官彈劾了包括宰相周延儒在內的諸多達官,觸碰到崇禎皇帝的逆鱗而被逮捕,不僅受了杖刑,而後更被遣戍宣州衛。不過,因明朝滅亡,姜埰竟不得去宣州。入清後,姜埰度過了明朝的遺民生涯。姜埰去世時留下了這樣的遺言“吾奉先帝命戍宣州,死必葬我敬亭之麓”。姜實節和他的長兄姜安節合力如其言。姜實節還積極奔走讓姜埰能在儀真(姜埰當過知縣)入祠,也在蘇州虎丘興建二姜先生(姜埰、姜垓)祠等。各種顯彰二姜先生的活動,都是他們實行孝道的證明。姜安節私謚孝介,姜實節私謚孝敏,亦由此。 / 姜實節亦以其詩文書畫聞名。姜實節有詩文集《焚餘草》,今佚。今所存著述有羅振玉所輯《鶴㵎先生遺詩》及《鶴㵎先生遺詩補遺》。他所居住的蘇州藝圃則是當時的名園,魏禧、王漁洋等諸多名士都曾來到藝圃,以藝圃為題作詩、寫文章。可見姜實節的交遊很廣。姜實節又和當時名妓陳素素多有交流。蘇州戲曲家朱素臣以姜實節和陳素素的故事寫成戲曲《秦樓月》。 / 姜實節既是孝子,又是詩人畫家,且以風流聞名,可謂是如冒襄一派的明末清初「風流遺民」之一
堪比楊家將的明朝忠烈,姜瀉里抗清後全家被殺,崇禎封其一門忠烈
楊家將,一門忠烈,楊氏父子為守衛國土、抗擊遼軍付出了血的代價,在民間有很多的戲曲和電視劇對楊家將的故事進行了很多的演繹。而在楊家將故事發生數百年之後,明朝末年同樣出現一對姜氏父子,他們為捍衛故土死於戰火。同樣的故事,總是在不同朝代重現,不得不說,歷史總是驚人的相似。可惜他們的故事未能像楊家將那樣流傳廣泛,但是他們的事跡同樣流芳千古。
楊家將劇照
崇禎十五年,清軍突破長城關口進入內地,侵害明朝的京畿和山東地區,而姜瀉里的故鄉萊陽城也遭到了清軍的攻擊。清軍第一次進攻萊陽城時,並沒有足夠重視,結果輕敵的清軍被閒居故里的姜瀉里率領士兵和鄉民擊退。姜瀉里原本在朝中任職,後來因為忤逆魏忠賢被打壓,後辭職賦閒回到故鄉萊陽居住。
清軍入關
當清軍第一次進攻失敗撤退之後,便開始再次攻擊萊陽城,這一次是趁夜偷襲。由於寡不敵眾,萊陽城破,姜瀉里親自率領兵丁,與清軍在巷子裏展開肉搏戰。姜瀉里被清軍的刀割傷手臂,失去戰鬥力後被活捉。清軍希望他讓家人拿重金換取性命。姜瀉里大聲說:「我兒子姜采是清官,聞名天下。我身受國家的恩情,不就是一死。我怎能賣國求榮,安心磕頭認賊作父,祈求活命。」隨後不久就被清軍殺害了,時年六十一歲。
城池
得知消息後,姜瀉里最小的兒子姜坡從萊陽城東,馬不停蹄地趕到。姜坡抱著父親的屍首大罵,被清軍亂打一通,趕走了。等到晚上,姜坡偷偷舉著火把,準備燒掉清軍的帳篷,為父報仇。清軍首領發現了,便派兵殺掉姜坡,然後將能捉到的姜瀉里一家全部殺掉。
當時,姜瀉里的兒子、給事中姜采剛剛因為上書批評時事被逮捕下獄,聞知全家遇害的姜採在牢裏寫了一封血書給崇禎皇帝,說明了此事。崇禎接到信後,大為感動,派人釋放了姜采。姜採回到家鄉,為家人治理喪事。這時崇禎皇帝下令,嘉獎姜瀉里一家為「一門忠烈」,特地命令手下的大臣制定高規格的葬禮,並給姜瀉里的族人以優待。此外還讓當時的史官黃道周給姜瀉里寫墓志銘,以讓後世謹記此事。
崇禎皇帝
明朝天下大亂,內有農民起義,外有清朝虎視眈眈,但是進入內地的清軍用刀斧威逼,也不能改變姜瀉里對國家的忠心。姜瀉里一家人都有松柏的高潔和堅韌,不見風使舵,不隨風漂流,沒有背叛自己的國家和君主。姜瀉里的悲劇對歷史而言,不過是簡短一行、語焉不詳的記錄,但是他的事跡和楊家將一樣,都是值得老百姓紀念的英雄行為。
堪比楊家將的明朝忠烈,姜瀉里抗清後全家被殺,崇禎封其一門忠烈 - 每日頭條 https://bit.ly/3MeKtKu
原文網址:https://kknews.cc/history/v2x9yrq.html
-------------------
清初文人姜實節是明末清初名士姜埰之子。姜實節的叔父姜垓也是當時的名士。晚明時期,姜埰作為一個言官彈劾了包括宰相周延儒在內的諸多達官,觸碰到崇禎皇帝的逆鱗而被逮捕,不僅受了杖刑,而後更被遣戍宣州衛。不過,因明朝滅亡,姜埰竟不得去宣州。入清後,姜埰度過了明朝的遺民生涯。姜埰去世時留下了這樣的遺言“吾奉先帝命戍宣州,死必葬我敬亭之麓”。姜實節和他的長兄姜安節合力如其言。姜實節還積極奔走讓姜埰能在儀真(姜埰當過知縣)入祠,也在蘇州虎丘興建二姜先生(姜埰、姜垓)祠等。各種顯彰二姜先生的活動,都是他們實行孝道的證明。姜安節私謚孝介,姜實節私謚孝敏,亦由此。 / 姜實節亦以其詩文書畫聞名。姜實節有詩文集《焚餘草》,今佚。今所存著述有羅振玉所輯《鶴㵎先生遺詩》及《鶴㵎先生遺詩補遺》。他所居住的蘇州藝圃則是當時的名園,魏禧、王漁洋等諸多名士都曾來到藝圃,以藝圃為題作詩、寫文章。可見姜實節的交遊很廣。姜實節又和當時名妓陳素素多有交流。蘇州戲曲家朱素臣以姜實節和陳素素的故事寫成戲曲《秦樓月》。 / 姜實節既是孝子,又是詩人畫家,且以風流聞名,可謂是如冒襄一派的明末清初「風流遺民」之一
---------------------
姜垓南明失意
第二年,魯王任監國,在江東再造陪都,姜垓看到了一絲希望,急忙拽杖徒步拜見魯王。魯王知道姜采兄弟們人品高潔,大才可用,就下詔徵調姜採為兵部右侍郎,姜垓為吏部考功司員外郎,並擢升長兄姜圻為象山縣令。姜采考慮再三,覺得母親年老事已高需要奉養,自己身體也不好,於是堅決辭官不就。魯王先後派數人催促,皆未果,只得敕令道:「奉養之責,兄弟更番為之,再有徵用,不得推辭。」
姜垓應詔當了吏部考功司員外郎後,恪盡職守,盡心報國,前後條陳奏疏數十次,都是切中時弊,沉痛感人。魯王經常招他咨問國事,每每通宵達旦,後來又充任經筵講官。有一次跟魯王在一起議事,魯王說:「你要回家告訴你仲兄姜采,君臣大義至高無上,效國之責不可逃避,不要把他跟我的關係當成鄉黨朋友之間的關係。」
姜垓早年就有才子之名,文才超群。充任經筵講官後,凡是朝廷文書、軍旅誓告之類大多出自他的手。得到了朝廷的重用,姜垓的文名更盛。當時魯王手下張煌言為丞相,錢肅樂為兵馬大元帥,張還清廉正直,錢肅樂卻傲氣十足,飛揚跋扈 。姜垓忠誠耿直,便多次抨擊錢肅樂,於是引起了錢黨的銜恨。一次出征前,錢肅樂上奏道:「朝廷不殺姜吏部,某等不敢進兵。」魯王不敢得罪他,只得以和衷共濟勸解錢肅樂,並對丞相張煌言等人說:「象姜垓這樣的才子,捨棄不用多可惜呀!不讓他參政,就讓他當翰林學士吧!」未等外人答話,姜垓出班奏道:「戎馬在郊,山河一線,臣捨命尚不能為朝廷效尺寸之力,難道還捨不得這一點官職麼?」說罷叩頭流血,懇請辭官。魯王別無它法,只得應允。君臣辭別之日,魯王揮淚相向,溫言撫慰,並灑翰賦詩相贈。君臣相得,以至於此。
姜垓離開南明小朝廷以後, 心情十分沮喪,便攜妻子隱居於天台山雁盪山之間,在大山深處放豬采樵拾橡實,自給自足,與世人疏離,自號佇石山人。不過一年,江東魯王政權也土崩瓦解了,江浙一帶全部陷落。
一年以後,有一個叫周茂蘭的朋友,請姜垓回到蘇州借居在他家裏。明室既亡,萬念俱灰, 姜垓於是只閉門著書,又自號明室潛夫、不二道人。只和幾個明朝遺老在一起,吟詩遣懷,結侶蓮社,策杖岩阿,決然不結交權貴。有一次,一位投降清朝的大臣慕名來訪,姜垓恥於與他交往,逾牆而走,避而不見。這時的姜垓只有三十三歲。
清初大詩人袁枚在《隨園詩話》卷六里記載了這樣一件事:
康熙間,蘇州名妓張憶娘,色藝冠時。蔣繡谷先生為寫簪花圖小照。乾隆庚午,余在蘇州,繡谷之孫漪園,以圖索題。見憶娘戴烏紗髻,著天青羅裙,眉目秀媚,以左手簪花而笑,為當時楊子鶴筆也。題者皆國初名士。萊陽姜垓云:
「十年前遇傾城色,
猶是雲英未嫁身。
今日相逢重問姓,
尊前愁殺白頭人。」
蘇州尤侗云:「 當場一曲浣溪紗,可是陳宮張麗華。恰勝狀元新及第,瓊林宴里去簪花。」沈歸愚云:「曾遇當年冰雪姿,輕塵短夢悵何之。卷中此日重相見,猶認春風舞拓枝」「繡谷流春春可憐,傾城名士總寒煙。老夫莫怪襟懷惡,觸發閒情五十年。」余題數絕,有「國初諸老鍾情甚,袖腳裙邊半姓名。」之句,人皆莞爾。
按萊陽兩姜先生,以孤忠直節,名震海內,而詩之風情如此。聞憶娘與先生本舊相識,一別十年,尊前問姓,故詩中不覺情深一往雲。
由此可見,姜垓在清初文壇確實是很有地位的,他所交往的尤侗、沈歸愚都是文學大家,他的詩聞名遐邇,較哥哥姜采大的多。姜垓結交張憶娘,應該在他做官以前,隨哥哥遊歷江南的時候。可以想見,姜垓那時侯是多麼的風流倜儻。
這時姜垓在蘇州的居處十分簡陋,生活清苦,書房自號「半塘書屋」,由於社會混亂,他的家兩次被盜,半生所寫的詩稿文稿差一點兒丟失,令詩人驚悸不已。
【人物評傳】二姜先生(10) - 每日頭條 https://bit.ly/45M3POd
原文網址:https://kknews.cc/news/8plm484.html
--------------------------
孤忠直節,矢志不移
這時姜采也不敢在大城市居住,攜帶者母親妻兒,隱姓埋名在安徽流浪。兄弟三人各奔東西,相互之間音耗全無。
四十一歲的姜采,在新安江畔的昌碣山中,孤村風雨,景況窘迫,一家人常常衣食不繼。姜采帶著大兒子姜安節,每天都得拾生柴煮苦飯,伺奉老母及懷孕的妻子。家人星散,前途無望,姜採得暇便登山北望,憑弔君父,悲從中來常常號啕大哭。當地土人起初以為他是瘋子,後來知道了他的身世,對他無不表示同情和尊敬,許多人主動地接濟他。一百多年以後,還有人指著山上他坐過的石頭說:「這是姜公痛哭處。」
有一次,歷經磨難窮極無聊的姜采經過黃山,見空門可依,頓生皈依之念,就穿上了僧服,自號智僧。這一年底,姜采的側室王氏生了次子姜實節,不得已他又一次舉家遷到了真州。
順治五年,姜采四十二歲,時局已經穩定了。姜采護送母親回了一趟萊陽,探望在萊陽的姐妹們。
在家期間,姜采的妻弟董樵聽說姜採回來了,從他隱居的東海之濱的深山中出來,與他晤面。相對慨嘆之餘,董樵說:「萊陽辛未年(崇禎四年)同時考取的三名進士中,左懋第和沈迅已經壯烈殉國了,你的孤忠直節更是天下聞名,如今『萊陽三君子』的稱號,江南江北人人皆知,這個名聲很值得珍惜,將來會流芳千古的,希望您能自勉。」姜采以為然。
董樵這時雖然表面上跟隨他的老師萊州名士趙伯浚隱居深山耕讀自樂,暗地裏他的活動卻是很積極的,經常地喬裝打扮天南地北地串聯,和顧炎武等一大批有志於反清復明的仁人志士,一直保持著密切的聯繫。棲霞於七準備起義,董樵積極地參與其中,給他當軍師。董樵對姜采說的這一番話,可以說是語重深長的。
當時天下已定,許多明朝舊臣和年輕的士子,慮及生存,不得不放棄國讎家恨,謀求進身。清朝政府也敞開大門積極地招納人才。當時的萊陽縣令胡三順聽說姜採回來了,急急忙忙向巡撫匯報說:「萊陽姜采是有名的前朝舊臣,若能為我大清所用,必定是國家之棟樑。」巡撫於是下檄書徵召他。姜採信念已定,聞聽此事,大驚失色,急忙假裝說是騎馬跌斷了腿,坐在竹轎子上開門見客。下書的使者見狀,只得回去稟報。當天夜裏,姜采便馳馬回了江南。
這一年秋,姜采忽然雙腮青腫,十日之後牙齒皆動搖,紛紛脫落,不知病因。有人說:或許是痛心過度,導致牙根腐壞所致吧。姜採回想起當初在司獄時:竹木加身,一夾一拶,每一敲扑,皆有萬箭穿心之痛,四肢難動,惟有頭腦擊地,牙關緊鎖而已,牙根焉能不腐。姜安節此時已經十七歲,十分敬重父親的言行,就將父親脫落的牙齒,一顆顆收藏起來。
在真州的第三年,大哥姜圻去世了,姜采位哥哥撫養著兩個遺孤。第四年姜采的長子結婚,娶的是萊陽詩人宋琬的女兒
【人物評傳】二姜先生(11) - 每日頭條 https://bit.ly/492SZ9p
原文網址:https://kknews.cc/story/gj58oey.html
--------------------
【人物評傳】二姜先生(12) - 每日頭條 https://bit.ly/45NUBRw
詩句凝血淚,大筆寫春秋
姜採在真州的汪家園借居了十二年。這座廢園裏有一座舊屋,姜采略加修葺,便當作了客廳和書房,取名「蘆花草堂」。因為文天祥曾在真州逗留過,所以取意於文天祥的詩句「滿地蘆花和我老,舊家燕子傍誰飛。」
在真州得到定居後,姜采便根據自己的所見所聞,著手編著《正氣集》,記載前朝殉國盡節的忠臣義士的事跡,為他們立傳,分北都盡節、南都盡節、奉使盡節、起義盡節四部分。在真州期間,姜采寫成了北京部分。姜採到去世時,完成了《正氣集》的寫作,還寫了一本《記事摘謬》糾正了一些史書中的誤傳誤記,共計為自己熟悉的五十多人立了傳。《正氣集》雖然沒有結集出版,在他的《敬亭集》中,只選登了十二篇,但是,他的每一篇文章記載的都是社會名人,寫成之後,社會上爭相傳閱,許多篇被采入《明史》,其餘的大多被其各自的後人編入家史,一般是不會遺失的,這一部分著作對於記錄明末清初的歷史,有著重要的文獻價值。萊陽的左懋第、沈迅、董樵等一大批歷史人物等都是藉助他的筆,才得以流芳後世的。
姜采四十五歲時,弟弟姜垓和兒子姜安節,將他半生的詩文搜集起來編成集,姜采定名為《敬亭集》,姜采自序道:「蓋自京國喪亂以後,生死萬態,或轉側戎馬,命若懸絲,或漂泊江湖,身同行乞,其間窮仄寬大窘步,焦亂危年,托哀鳴於異鳥,感音節於候蟲,大抵羈臣勞士離憂之聲矣,他日使吾子孫讀之,知吾半生蹤跡如斯也。」
姜採去世後,他的兩個兒子安節實節,將《敬亭集》和姜采後來編訂的《餑沱集》進行了合併補遺,刊刻行世。乾隆年間,兩江總督將《敬亭集》采獻給朝廷,編入了《四庫全書》,名為《姜貞毅先生敬亭集》,永傳後世。
書中黃周星為他作序評價道:「如農先生以名進士為廉循吏又為真諫官,抨擊柄臣,備受楚毒,洵錚錚烈丈夫哉。先生遺,詩餘灑淚讀之,其沉雄悲壯,則杜拾遺也,其博奧蒼古,則韓吏部也,典麗鏗宏,瀏漓頓挫,則又兼溫李元白而有之,發乎性情,本乎忠孝,名實交孚,表裏一致。」錢澄之評價道:「姜采學問淹雅,文章典實,詩亦有少陵風骨。
我在撰寫此文時,耗時一年之久,仔細研讀了姜采的《敬亭集》,集中的詩有近六百篇,篇篇皆頓足捶胸,血淚欲滴,讓人不忍卒讀,象屈原的《離騷》一樣,字字句句抒發著去國懷鄉的哀婉情思。而其典雅的文品,抒情達意的文字水平,又著實讓今人嘆服,古代的進士確實才氣充沛學識高深,名下無虛。
我在讀清初大詩人王士禎的《帶經堂詩話》時,見到他對姜采兄弟的評價,云:「山左詩人萊陽之姜采、姜垓、宋玫、宋玉叔、董樵谷俱各成家。」而山東在那個時代數得著的詩人,還不到二十家。
順治六年姜采和姜垓一起回老家萊陽為父兄營葬,在萊陽城東望石廟前的魚子山上,姜采兄弟另闢墓園,數葬並舉,廣植松楸。因為姜采體弱多病,所以大小事務全靠姜垓一人操持,
不曾想,過度的悲傷和忙碌使年輕的姜垓身染重病,回到蘇州後,便嘔血不止。第二年三月,才華橫溢的姜垓竟含恨去世了,年僅四十歲。
姜垓的去世對姜采的打擊是巨大的,姜垓留下了一個兒子叫姜寓節,需要姜采撫養著。姜垓的繼室傅氏哭道:「都是我誤了丈夫,若是我早知道君如此年促,又不能展其志向,真不該勸其苟活這些年,受這麼多痛苦。」哀痛欲絕,幾次想上吊自殺,隨夫同去。多虧兒子抱膝號哭,家人苦勸才作罷。
姜垓去世後,葬在了蘇州的天池山。參加葬禮的江南的文士感到惋惜,紛紛賦詩悼念,七十多位社會名流依照古代的私諡儀式,舉行公議,贈姜垓諡號「貞文先生」。
姜垓的學生何天寵為姜垓整理了詩稿文集,印成了《崖西詩文稿》傳世,後來編成了《瀏覽堂全集》(八卷)。民國年間,萊陽通興石印館印行了一套《瀏覽堂殘稿》(六卷)。我在寫作評傳時,只在姜家莊九十四歲的姜祖進老先生家借到了《殘稿》的第六卷。以管窺豹,已讓我領略了姜垓意氣飛揚的才情了。
順治十五年六月,姜采五十三歲,江南又發生戰亂。姜采只得收拾家當攜帶老小,走避到了靈岩山。九月份,才家人團聚,回到真州一看,舊居已全部焚毀,蕩然一空。一家人只好搬到蘇州,在陋巷寄居,勉強度日。十月,姜采三歲的小孫子驚風而死,和他借居一處的朋友汪之璨也死了,舉家淒涼,貧病交困。姜采情緒萬結,哀嘆道:「溽暑避亂,席草臥地,飲食失宜,雖死於病實死於兵也。」記在《敬亭集》自序里的這句話,表達了姜采對混亂時世的無比憎惡。
第二年,姜採在朋友的資助下,在蘇州虎丘下的專諸里購置了一塊數畝之廣的荒園,這裏是舊屬文相國的湛特別業,與姜垓過去的居處不遠。稍加修葺之後,自署名曰「藝圃」,園屋曰「東萊草堂」和「敬亭山房」,此後,姜采的生活還算比較安定。
蘇州自古是文化薈萃之地,姜采聲名遠播,眾望所歸,文採風盈,他的家裏便時常有文人雅士造訪。姜采雖然受過杖刑,走路有些困難,但也時常和朋友們出遊,放懷山水間,吟詠贈答。
姜采的次子姜實節長大以後,姜采雖然教他知識,卻不讓他參加清朝的科舉考試,姜實節便從師學畫。姜采 有個夙願,總想移居宣州敬亭山,當一名宣州老兵,但是因為年老體弱,一直未能成行。兒子學會了畫畫,他便在家裏穿上前朝的舊戎裝,讓兒子給自己畫了一副《宣州老兵荷戈圖》。這幅圖後來就附在《敬亭集》的扉頁上。(待續)
【人物評傳】二姜先生(12) - 每日頭條 https://bit.ly/45NUBRw
原文網址:https://kknews.cc/culture/5nla8ql.html
---------------------
藝圃,敬亭山房
2017-09-23 由 曉曉愛時尚 發表于文化
藝圃是一處始建於明代嘉靖年間的古典私家園林建築,坐落在蘇州市西北的金門附近,屬於蘇州名園之一。已被聯合國教科文組織列入世界文化遺產。2006年05月25日, 藝圃作為明代古建築,被國務院批准列入第六批全國重點文物保護單位名單。
藝圃前身是明代袁祖庚所建的醉穎堂。袁祖庚(1519~1590)字繩之,長洲(今蘇州)人。明嘉靖二十七年(1541)進士,官至浙江按察副使(考核官吏、管理司法的官),四十歲後辭官退隱,在蘇州擇地建 造宅園,並懸匾額"城市山林",過隱士生活。明亡後,在清初為明崇禎進士姜采(號敬亭)所有,改稱"敬亭山房",後其子姜實節更名"藝圃"。至道光年間為綢緞業七襄公所所在地。
原文網址:https://kknews.cc/culture/8bqzqae.html
【人物評傳】二姜先生(13)
【人物評傳】二姜先生(13) - 每日頭條 https://bit.ly/3s6WLOr
青山埋忠骨,牙墓悲古今
康熙十三年,六十七歲的姜采,失足傷臂,飲食大減,臥床不起了。經歷了一生磨難,姜采知道自己不行了。五月,病情加劇,姜采將兒子們叫到跟前,說:「我不起矣,念吾獲罪先皇,奉命謫戍,遭逢事變,流離異鄉,生不能守先墓,死不能正首邱,懷淒於心。故君之命,後雖有赦,不敢忘也。今當畢命戍所,以全吾志也。」
兒子們苦苦勸留,越數日,又說:「吾病既不能往,死必埋我敬亭之麓。」說罷嘔血數升,閉目口吟《易簀歌》一首:
「嗚呼!丈夫生平不逢時,但遭坎坷當安之。一腔熱血灑何地?萬種傷心欲訴誰。我今病魔已如此,丈夫處死要自怡。然奈何不死於三十年之前,而荏苒歲月,空懷代馬越鳥之悲。南村之夢誠已矣,東望松楸血淚垂。吾親吾親,聽兒致辭,自今以往,孤魂相隨,故鄉不可到,死葬我於敬亭之崎。去家向南丘,永訣從此辭。一路虎猿共明月,看我徜徉自適之。彼山之下,青松幾枝,中有白馬素車客,吾與風雨晦冥而結相思。」
吟罷又吟道:「蓋棺三十日,負棺莫遲疑。」命令姜安節用筆記下來。兒子們寫完了,姜采坐起來,拿過毛筆寫道:「一腔熱血欲灑何處。」又寫道:「東望松楸不勝心痛 。」醫生煎好了藥,姜采再也不吃了,神態安然,遺言囑咐得十分周詳,如:
「神主碑旌不題故官;棺用薄材;不治喪;不做佛事等。」
六月初八日,姜采臨死時,舌根已經發硬,猶呼速往宣州,告訴家人不要哭,搖手再三,浩然長逝。姜采死後,同人們私諡他為「貞毅先生」,所以後人都尊稱姜採為「貞毅先生」至今。
姜安節、姜實節兄弟二人居喪完畢,立即扶梓至宣州廬墓在敬亭山下。姜采的木棺落地之時,忽然發生地震,山搖地動響聲震天,參加葬禮的人無不驚嘆,都道是姜采先生忠義感動天地所致。長子姜實節從此以後就在宣州定居下來,為父親守墓。為了彌補父親生不能守先墓,死不能正首邱的遺憾,姜安節又將父親的二十四顆牙齒送還故鄉,埋在了祖父姜瀉里的墓前,碑曰:萊陽貞毅先生薑采牙墓。後來萊陽人都稱城東魚子山姜家塋為「姜牙塋」,任何人說起牙墓,都要講一講二姜先生「牙硬」的故事,牙塋的諧音完美地標示著,過去有這麼一段催人淚下的歷史。可惜,現在姜牙塋不在了,牙墓也更難尋了。
後來姜安節兄弟將父親正式安葬在宣州敬亭山西麓趙子岡之原上,依照姜采的遺囑,墓碑上不題官名,只寫了「萊陽貞毅先生薑采之墓」幾個字。宣州是個文化底蘊豐厚,山川秀美的地方,李白的晚年一直生活在這裏,這裏的謝眺樓、敬亭山文人皆知,當時宣州的施閏章、吳肅公、石濤,沈耕岩等許多文人畫家都是全國著名的人物,他們熱情地接納了姜采。沈耕岩為姜采題碑。吳肅公作墓志銘,稱讚道:「先生為先朝遺直,故國逋臣,氣節炳天壤而昭記傳。毅兮魄,九天閽。碧兮血,敬亭原。高匪山,故主恩。陵谷改,茲永存。水木衍,子若孫。」所寄深情,無以復加
【人物評傳】二姜先生(13) - 每日頭條 https://bit.ly/3s6WLOr
原文網址:https://kknews.cc/culture/42lmr9x.html
----------------------------
二姜先生(14)
2【人物評傳】二姜先生(14) - 每日頭條 https://bit.ly/46yOQs9
二姜先生,英名永存
姜采的長子姜安節,字勉中號茲山,在宣州定居後,著有《孝經正義》《白雲樓詩文全集》。終年六十五歲,被宣州人稱為孝子,供奉在孝子祠里,諡稱為孝介先生。他們父子的事跡都記載在《寧國府志》裏。
姜采的次子姜實節,字學在號鶴澗,在蘇州虎丘居守藝圃,並對藝圃進行了修繕,使它成了蘇州有名的園林之一。清初最著名的散文家汪琬曾到過這裏,寫了一篇〈姜氏藝圃記〉,對這裏的園林風貌作了詳細的描述,尤其對藝圃的文化品味大加讚賞,稱之為城市山林。
雖然姜實節詩書滿腹,卻不肯參加清朝的科舉考試,只沉溺於詩書畫的創作,與流落在江南的著名詩人王西樵(王士禎之兄)畫家石濤等交往甚密,後也成為著名畫家。他在虎丘的千人石上為父親和叔父姜垓各建祠作紀念,又在祠旁邊的鶴澗建了一座「諫草樓」,供奉著父親當年寫給崇禎皇帝的三十餘篇奏疏及著作。終日守在裏面,閉戶讀書不問外事。凡到過蘇州的社會名流都去爭相拜讀諫草,無不為姜采忠貞報國、耿耿忠心所折服,許多人留下了題詩。姜實節後來將這些詩結集印行,在清初影響很大。
〈萊陽縣誌〉記載:姜實節閉戶讀書不問外事,間或出過市,箬帽樵裙,山衣芒鞋,見者驚為異人。童子市傭或隨之,指目竊笑,弗顧也。年四十即作壽器置兩祠間,時招知己列坐其上,飲酒賦詩,或有感觸則臨風悲泣,不知所云。一日收所作詩文焚之作壙葬之。姜實節終生著作有《酸心集》《焚余詩草》流傳於世。他的畫傳世很多,在江南很有名氣,事跡載於〈畫征錄〉。
到了乾隆年間,姜實節的曾孫姜晟,字光宇號度香,又考中了進士,進入仕途。他做的官很大,當過湖南和湖北巡撫、後來升任湖廣和直隸總督,又任刑部尚書和工部尚書,會試大總裁,欽加太子少保銜,官居一品,賞戴三眼花翎,賜紫禁城騎馬,授光祿大夫。姜氏一族到姜晟的時候,便達到了家族興盛的巔峰。
姜采的晚年,曾親自主持並動筆修過一次萊陽姜氏家譜。早先,姜采的高祖文水公修過第一次,那時侯姜氏家族還沒有讀書的種子,社會地位很低微,文水公語重深長地寄語後人:家世興旺以讀書為第一,簇成族譜冀後世有廣大門楣者。後來,姜采的祖父姜良士開始讀書,到第五代即出現了姜采姜垓的雙峰並峙。二姜先生的品德學識和社會影響,又直接孕育了他的後人,直到「晟爺」的出現 。
「晟爺」是姜氏後人對姜晟的尊稱,他們稱姜採為「二爺」,稱姜垓為「三爺」,這稱呼里既包含著對先人崇敬,也洋溢著一種由衷的驕傲。由此可見,一個家族也是需要有理想的。
家譜不僅僅對人們有團結和凝聚的力量,還有著巨大的教育和激勵作用。
【人物評傳】二姜先生(14) - 每日頭條 https://bit.ly/46yOQs9
原文網址:https://kknews.cc/culture/r5xz4mo.html







大木康教授演講「清初遺民生活剪影:名流孝子——姜實節」紀要
mingching.sinica.edu.tw/mingchingadminweb/SysModule/mvc/friendly_print.aspx?id=1071 https://bit.ly/48XR4mq
講題: 清初遺民生活剪影:名流孝子——姜實節
主講人: 大木康教授(東京大學東洋文化研究所)
主持人: 張素卿教授(國立臺灣大學中國文學系)
時間: 2022 年 4 月 7 日(四)下午 2:00 至 4:00
地點: 國立臺灣大學中文系會議室/視訊會議
撰寫人: 黃品欣(國立臺灣師範大學歷史學系碩士生)
刊登日期: 2022/04/07
本場演講是臺大中文系「潘寶霞女士講座」系列演講的第三場,以清初遺民姜實節 (1647-1709) 為題。這三場演講的主角皆是大木康教授透過「順藤摸瓜」的治學方法接觸到的人物,且三位人物——冒襄、侯涵與姜實節之間皆有關聯,並非獨立無關的三個講題。
姜實節是明末清初著名的明遺民姜埰 (1607-1673) 之子,姜埰與其弟姜垓 (1614-1653) 皆頗為人知,相比父輩的名氣,姜實節實較不為人知。大木教授之所以接觸到姜實節是一段很長的故事。最初透過冒襄的《影梅庵憶語》記載崇禎十二年初夏,冒襄初次由方以智 (1611-1671) 聽到董小宛 (1623-1651) 令名的一篇文字,,此時董小宛已從南京秦淮搬到蘇州,冒襄為拜訪董小宛「浪遊吳門,屢訪之半塘」。
蘇州青樓區不如南京秦淮的青樓區著名,因此《影梅庵憶語》成為研究蘇州青樓區的重要線索,大木教授透過此書進而展開半塘地區的歷史地理研究。半塘是山塘的一部分,山塘是由蘇州西北邊城門閶門至虎丘的水路,為唐代白居易 (772-846) 擔任蘇州刺史時所開鑿。山塘河長七里,西起虎丘東至閶門,故又叫「七里山塘」。山塘中間便是半塘,意為七里山塘的一半,董小宛即居住於此。閶門和山塘附近各種商店與各地會館林立,是蘇州十分繁華的商業區。山塘是蘇州比較高級的青樓區,顧祿 (1793-1843)《桐橋倚棹錄》即記載許多知名妓女居住在虎丘、半塘一帶。
大木教授指出,七里山塘中還有一個重要的地點「野芳浜」,此地出現於馮夢龍 (1574-1646) 的《山歌》,記述一名女子被心愛的男子遺棄在野芳浜青樓的悲劇故事。《桐橋倚棹錄》亦記載蘇州人常至虎丘參拜、進香,然而實際上並未到虎丘,都在中途的野芳浜停船遊玩,是十分有趣的現象。姜實節即寫了一首名為〈野芳浜〉的詩,描寫其對野芳浜青樓一位妓女的思念之情。大木教授在其《蘇州花街散步:山塘街之物語》(2017) 一書曾引用此詩,惟當時尚未十分注意姜實節此人,後因偶然見到姜實節的「秋江垂釣」圖,才進一步對姜實節展開研究。
姜實節生於順治四年,其父姜埰為崇禎四年進士,曾在明廷任官。姜埰正妻董氏,生有一子姜安節。董氏在崇禎十二年姜埰任儀真知縣時去世,崇禎十四年,姜埰繼娶側室王氏,即姜實節之母。清初散文三大家之一的魏禧 (1624-1680) 曾受姜實節之託,著有一篇墓誌〈姜貞毅先生副室王孺人墓誌銘〉,書寫王氏陪伴姜埰度過廷杖、貶謫及明末戰亂而備嘗艱苦的一生。姜埰逝世後,姜實節兄弟遵其遺言,將姜埰的遺骸葬在宣城敬亭山麓,之後長子姜安節便長居宣城為父母守墓,而次子姜實節則一直住在蘇州,其母王氏過世後亦葬在蘇州郊區。兄弟二人進行了許多顯彰姜埰、姜垓的活動,如姜埰逝世後,邀請名士友人寫作輓詩,編纂成《姜貞毅先生輓詩》;另姜埰留有自書其五十三歲(順治十六年)之前經歷的《自訂年譜》,姜埰逝後兄弟二人續編年譜,刊刻出版為《府君貞毅先生年譜續編》,記述姜埰順治十七年至康熙十二年間的事蹟。
另外,在祠宇方面,於蘇州虎丘營建有姜埰、姜垓的「二姜先生祠」,而東塔院則有「姜熊祠」,祭祀姜埰、姜垓的父親姜瀉里 (1583-1643),及與姜埰同受廷杖的熊開元 (1599-1676)。大木教授指出,祠廟不得隨意修建而必須由官方批准,《姜貞毅先生輓詩》附錄收錄姜埰入祠時的相關公文,得以知曉二姜先生祠與姜熊祠獲准建造與入祠的過程。姜實節亦請託友人撰文、作詩表揚姜埰的貞節,如毛奇齡 (1623-1716)〈萊陽姜忠肅祠堂碑祭〉一文,即是應姜實節所請為祠而寫。大木教授說明對清廷而言,批准祭祀明遺民應是一件危險的事,如張貞〈虎丘二姜先生祠記〉寫道「兩先生沒,一時人士請祀學宮、祀書院者無虛歲。」「一時人士」請求祭祀姜埰等明遺民的行為,或可代表江南人士對明朝的一種感懷。而姜埰、姜垓之所以成為頗負盛名的明遺民,必須歸因於後代姜實節等人為其留下許多紀錄,方使其貞節為人所知。名人之所以為名人,後人的努力與推崇影響深遠。
此外,姜埰與姜實節亦因園林「藝圃」而著名。姜埰在順治十七年購置此園,後加以修葺因而往來人士頗多,不僅姜埰自著〈頤圃記〉記述園林的歷史背景及購買過程,清初散文三大家之一的汪琬 (1624-1691) 亦撰有〈姜氏藝圃記〉記述藝圃的種種情形,另有〈藝圃後記〉記述各個特殊景點,而該文亦受姜實節之請所寫。又黃宗羲 (1610-1695) 亦曾受姜實節所請,寫作〈念祖堂記〉。大木教授指出,請名人撰文必須附上謝禮,姜實節得以延請多位名人撰文作詩,顯示家中經濟狀況應該不錯,但更重要的是人際關係。關於藝圃的詩作方面,汪琬著有〈藝圃十二詠〉,描繪藝圃的十二個景點,後獲不少人唱和,如孫枝蔚 (1631-1697)〈藝圃十二詠‧有序〉,此詩亦受姜實節所請而做。王士禎 (1634-1711) 也到過藝圃,著有〈藝圃雜詠十二首.為萊陽姜學在賦〉。透過諸多關於藝圃的詩文可見,姜實節的藝圃與冒襄的水繪園相同,皆為當時文人名士訪問、交遊之地,並在其中作詩撰文。
接著,大木教授介紹姜實節的文學作品。姜實節原著有詩集《焚餘艸》,但不幸失傳,清末民初的著名學者羅振玉 (1866-1940) 十分關心姜實節的詩文集,卻遍尋不得,後在上海尋得姜實節的書畫,並有遺詩十餘章夾雜其中,故而重新編輯且命名為《鶴澗先生遺詩》、《鶴澗先生遺詩補遺》。羅振玉在跋中嚴正批評龔鼎孳 (1616-1673)、錢謙益 (1582-1664) 等貳臣,並十分推崇作為明朝遺民的姜實節,亦顯示羅振玉對清朝的貞堅之意。姜實節著有感懷明朝、歌詠妓女等詩作,畫作也十分有名,秦祖永 (1825-1884)《桐陰論畫》評價為「涉筆超雋,吳下人最重之」、「但落筆不甚嚴謹,處處有荒率泰。蓋荒率是其所長,亦是其所短耳」。
姜實節具有孝子、詩人、畫家等多種面向,大木教授最後帶出其風流的一面,指陳姜實節曾與揚州的一名妓女陳素素互有來往,《詞苑叢談》即記載二人間曾有過終身之約。陳素素《二分明月集》有許多歌詠蘇州、揚州名勝的詩作,還有不少寫給「天水生」的作品,天水係姜氏發源地,天水生即指姜實節,如〈剪指環寄天水〉一詩,即是《詞苑叢談》故事所記之內容,可知二人確有來往。另有一名蘇州劇作家朱素臣,把姜實節與陳素素的故事改編成名為《秦樓月》的戲曲,,劇情描寫山東書生呂貫與青樓女子陳素素邂逅相愛,歷經坎坷後呂貫高中狀元,終與素素團聚使有情人終成眷屬,而時人俱知此劇即描寫陳素素與姜實節的愛情故事。大木教授總結,此次講座介紹了冒襄、侯涵與姜實節三位人物,他們都生活在明末清初的江南,皆以明遺民的身分度過餘生。大木教授表示,能夠在史料中爬梳蛛絲馬跡、找尋相關材料,描繪出生活在四百年前的人物生平與側影,實是件饒富興味之事。
mingching.sinica.edu.tw/mingchingadminweb/SysModule/mvc/friendly_print.aspx?id=1071 https://bit.ly/48XR4mq

本論文主要從明遺民的角度探討姜埰家族的生活,及其流寓江南的在地化過程,透過姜埰家族的個案研究,探討明清之際遺民家族的三個面向—忠節、流寓與隱逸,分析姜氏兩代五人(姜埰、姜垓、姜安節、姜實節、姜寓節)的交遊與生活,及其透過忠孝節義的形象,獲得在地官宦士人的認同,完成姜氏家族於江南的在地化過程。希望此一從家族史角度進行的考察,更能呈顯明遺民的多元面向,加深對於明遺民群體的瞭解,進而對明清之際士人文化的研究略有助益。
流寓遺民:明清之際萊陽姜氏之研究(1608-1709)
本論文主要從明遺民的角度探討姜埰家族的生活,及其流寓江南的在地化過程,透過姜埰家族的個案研究,探討明清之際遺民家族的三個面向—忠節、流寓與隱逸,分析姜氏兩代五人(姜埰、姜垓、姜安節、姜實節、姜寓節)的交遊與生活,及其透過忠孝節義的形象,獲得在地官宦士人的認同,完成姜氏家族於江南的在地化過程。希望此一從家族史角度進行的考察,更能呈顯明遺民的多元面向,加深對於明遺民群體的瞭解,進而對明清之際士人文化的研究略有助益。流寓遺民:明清之際萊陽姜氏之研究(1608-1709)|airiti Library 華藝線上圖書館 https://bit.ly/3SaaHSg
本論文主要從明遺民的角度探討姜埰家族的生活,及其流寓江南的在地化過程,透過姜埰家族的個案研究,探討明清之際遺民家族的三個面向—忠節、流寓與隱逸,分析姜氏兩代五人(姜埰、姜垓、姜安節、姜實節、姜寓節)的交遊與生活,及其透過忠孝節義的形象,獲得在地官宦士人的認同,完成姜氏家族於江南的在地化過程。希望此一從家族史角度進行的考察,更能呈顯明遺民的多元面向,加深對於明遺民群體的瞭解,進而對明清之際士人文化的研究略有助益。
國立臺灣師範大學博碩士論文全文系統 https://bit.ly/45K7bkE
姜埰=姜貞毅先生傳
──魏禧(冰叔)
公名埰,姓姜氏,字如農,山東萊陽人也。高祖淮,以禦寇功,拜懷遠將軍。父瀉里,諸生。崇禎癸末,北兵破萊陽。瀉里守城死。幼子、三子婦、一女皆殉節。事聞,贈瀉里光祿寺卿,予祭葬,諡忠肅。
公之將生也,王母李感異夢。其生,衣胞皆白色。三歲失乳。母楊太孺人置水酒床頭。夜起飲之,一瓿立盡。萬曆乙卯,山東大饑,盜峰起。公時九歲,與兄圻夜讀,書聲咿唔不絕。盜及門,歎息去。年二十,補諸生第一。明年鄉試,經義中式。主司以五策指斥崔、魏,擯之。崇禎庚午,舉於鄉。往見中表李篤培。李負清正名,謂公曰:「子富貴何足異?士大夫立身,要當為朝廷任大事耳!」公敬而受之。明年舉進士,出倪文正元璐門。殿試賜同進士出身,授知密雲縣。未行,改儀徵縣。
公為政廉仁,十年無所取於民,不受竿牘。客至,去,題其館壁曰:「愛民如子,嫉客若仇。」嘗捐俸請托,免泗州修河夫五百名,百姓不知也。又請革過閘糧船纖夫,著為令。舊例,掣鹽封引,儀徵令皆有賂。公獨絕之。商人感激,為代備修河銀一萬兩。下車日,廉得大憝董奇、董九功等,置於法。窩訪之,害遂除。袁公繼咸備兵揚州,見。下堂揖之,曰:「吾間行真州,見先生聽斷,不覺心折矣!」辛巳,改禮部儀制司主事。明年,巡撫南直隸朱公大典疏表公賢勞。上諭一體考選,因目閣臣曰:「有臣如此而不用,朕之過也!」三月,上御宏政門召見,應對稱旨。擢禮科給事中,賜糕果湯餅。
公既拜官,五月中條上三十疏,上每采納。十一月,東方告急,公受詔分守德勝門。自元勳以下,憚公不敢歸休沐。時宰相大貪婪,都御史黃宗周有「長安黃金貴」之疏。宰相懼,卸其罪於言官,又欲引用逆輔囗囗相表裏為奸惡。公上疏極論罪在大臣,不在言官,並及涿州知府劉三聘疏薦囗囗事,觸首輔怒。又有「上諭 『代人規卸,為人出缺』,陛下果何見而云然?」及「二十四氣蜚語,騰聞清禁,此必大奸巨憝惡言官不利於己」等語。上大怒。閏十一月二十三日,御皇極門召見群臣。謂:「穀欺肆,敢於詰問朕何所見。二十四氣之說,不知所指何人何事?著革職,錦衣衛拿送北鎮撫司打問!」時行人司熊開元麵劾首輔,既以補牘語不相應,同時下獄。幾死,後並得赦。
初,公下北鎮撫司獄三日,勺水不得入口。冰雪交積,公僵臥土室。無袱被,身嬰三木,血流貫械。九卿台省屢疏救,不報。(此處缺六十三字)例凡一拶敲五十,一夾敲五十,杖二十,名曰一套。公既備刑,讞獄者必欲得二十四人姓名以報上。公以諸人皆正人,恐禍不已,忍死弗肯列。氣垂絕,唯以指染口血書「死」 字,臥階下。半日稍蘇,清宏令尉灌酒一杯,使畢讞。公終不肯承。疏入,上大怒,謂考擊緩,情實未當,詰責衛司官令再訊。一拶一夾,各敲八十,杖三十。
俄出密諭一小紙曰:「姜穀、熊開元即取畢命,只雲病故。」衛臣駱養性具奏,有曰:「即二臣當死,陛下何不付所司書其罪,使天下明知二臣之罰?若生殺出臣等,天下後世謂陛下何如主?」又密言於諸大臣。而都御史劉宗周上殿力爭,自辰至午不肯退。上怒其執拗,非對君禮,將下有司治罪。既矜其耄,特革職,放歸田。僉都御史金公光宸,奏宗周清直,願以身代宗周。上怒,以為雷同罔上,奪職謫籍。而兵部侍郎馬公元飆、都給事吳公麟征,開陳大指,婉辭規勸。上心為少移,旋出密旨諭衛司繳昨旨毋行。於是,公及開元始得移刑部獄矣。
刑部尚書徐公石麟擬附近充軍。上怒,公、開元各杖一百。是日,特遣大榼曹化淳、王德化監視。眾官朱衣陪列午門外西墀下。左中使、右錦衣衛各三十員,下列旗校百人。皆衣襞衣,執木棍。宣讀畢,一人持麻布兜,自肩脊下束之,左右不得動。一人縛其兩足,四面牽曳,唯露股受杖。頭面觸地,地塵滿口中。杖數折,公昏絕不知人。
弟垓,時官行人。口含溺吐公飲之,名醫呂邦相夜視公,曰:「杖青痕過膝者不治。吾以刀割創處,七日而痛,為君賀矣!」半月,去敗肉斗許,乃甦。邦相曾活黃公道周廷杖,京師號「君子醫」也。大榼復命。上曰:「二臣顧何言?」曰:「二臣言皇帝堯、舜,臣得為關龍逢、比干足矣。」上曰:「兩人舌強猶爾!」
明年春,萊陽破,公父死於難。垓請身繫獄,而釋穀歸治喪,不許。台省亦交章請釋公。上曰:「垓在!」七月疫,上命刑部清獄,公暫出。上召見刑部,以墨筆叉穀、開元名,曰:「此兩大惡,奈何釋之?」於是再入獄。十二月,首輔伏誅,有新參請釋二臣者。上曰:「朕怒二臣,豈為罪輔哉!」不許。甲申正月,闖賊猖獗,閣臣李建泰奉命督師山西。上御正陽門,行推轂禮。建泰請釋穀、開元。上報可,謫公戍宣州衛。
公過故鄉,哭光祿公。聞京師陷,上殉社稷,公慟哭。南之戍所。未至,弘光即位。赦公,遂留吳門,不肯歸。會馬士英、阮大鋮用事。大鋮往被垓劾,必殺公兄弟。復竄走。丁亥,避地徽州,絕食。樵子宋心老時以菜羹啖之。或徒步數十里,走吳孝廉家得一飽。祝髮黃山丞相園,而自號「敬亭山人」,蓋不敢忘先帝不殺恩也。後還吳門,終僧服,不與世人接。二子安節、實節,才,亦不令進取。戊子,奉母歸萊陽。母疾甚。公默禱,願減算延母。山東巡撫重公名,下檄招公。公故墜馬以折股,召瘍醫,竹箯舁之。使者歸報。公夜馳還江南,自號「宣州老兵」。嘗欲結廬敬亭山,未果。癸丑夏,公疾病,呼二子謂曰:「吾受命謫戍。今遭世變,流離異鄉。生不能守先墓,死不能正首丘,抱恨於中心。吾當待盡宣州,以絕吾志。」越數日,則曰:「吾不能往矣!死必埋我敬亭之麓。」口吟《易簀歌》一章,嘔血數升而歿,時年六十有七。遺命碑碣神主不題故官,棺用薄材,不營佛事。二子皆遵行之。葬敬亭日,遠近吊者如市。同人私諡曰「貞毅先生」。
公隱居後,多著述,自選所為詩文,刻《敬亭集》藏於家,絕不示人。傳甲乙以來殉節諸賢曰《正氣集》。自題己亥後詩文曰《抃掞集》。又著《紀事摘繆》。皆藏之。
魏禧曰:「公有贈禧序及見懷諸詩,皆未出。公死,而公二子乃寫寄禧山中也。予客吳門,數信宿公。每陰雨,公股足骨發痛,步趾微跛蒨。哀哉!北鎮撫司獄廷杖、立枷諸制,此秦法所未有。始作俑者,罪可勝道哉!」宣城沈壽民曰:「諡法:秉德不回曰孝。經曰:事君不忠,非孝也。公死不忘君,全而歸之,可以為孝矣。宜諡曰『貞孝』。」
金棕亭曰:余遊黃山,訪先生祝髮處。山僧猶藏手跡數紙。詩格豪放,字畫遒勁,真希世寶也!以魏公文、姜公事作《新志》壓卷,足令全書皆生赤水珠光。虞初新志/卷01 - 維基文庫,自由的圖書館 https://bit.ly/3FzUiPv
-----------------------
《姜貞毅先生傳》原文翻譯
《姜貞毅先生傳》選自《虞初新志》。《虞初新志》是明末清初漢族文言短篇小說集。下面小編帶給大家《姜貞毅先生傳》原文翻譯,歡迎大家閱讀。
《姜貞毅先生傳》原文
公名埰,姓姜氏,字如农,山东莱阳人也。父泻里,诸生。崇祯癸未,北兵破莱阳,泻里守城死。事闻,赠泻里光禄寺卿。公为政廉仁,十年无所取于民,不受竿牍(竹简为书,指书信,这里特指请托信)。尝捐俸请托,免泗州修河夫五百名,百姓不知也。姜公名埰,姓姜,字如农,是山东莱阳人。父亲泻里,是一名诸生。崇祯癸未的时候,北朝的部队攻破莱阳,泻里守城而死。事传到朝廷,皇上追赠泻里为光禄寺卿。姜公为政清廉仁爱,任官十余年对百姓无所取,有受一丝一毫的东西。他曾经捐出官俸请人帮忙,免去泗州的修河夫五百名,而这百姓不知道。
辛巳,改禮部儀製司主事。明年,巡撫南直隸朱公大典疏表公賢勞。上目閣臣曰:「有臣如此而不用,朕之過也!」公既拜官,五月中條上三十疏,上每採納。十一月,東方告急,公受詔分守德勝門。自元勳以下,憚公不敢歸休沐。時宰相大貪婪,都禦史黃宗周有「長安黃金貴」疏。宰相懼,卸其罪於言官。辛巳年,改任禮部儀製司的主事。第二年,巡撫南直隸朱公大典給皇上疏表奏薑公的勞苦。皇上用眼睛看著大學士們說:「有這樣的臣子而沒有加以任用,這是我的過錯!」公被授予官職之後,五個月中給皇上上奏三十個奏章。他提的意見常被皇上採納。十一月,東邊軍情告急。姜公受皇命分守德勝門。自元勳以下,都害怕姜公不敢回家休息洗澡。當時宰相很貪婪,都禦史黃宗週為皇帝上了「長安黃金貴」的奏章。宰相恐懼,把他的罪責推給言官。公上疏極論罪在大臣,不在言官,又有「上諭:代人規卸、為人出缺,陛下果何見而云然?」及「二十四氣蜚語,騰聞清禁,此必大姦巨憝惡言官不利於己」等語。上大怒,閏十一月二十三日,禦皇極門召見群臣,謂:「埰欺肆,敢於詔問朕何所見,二十四氣之說,不知所指何人何事?著革職,錦衣衛拿送北鎮撫司打問!」 姜公上疏極力論述罪在大臣,而不在言官。他又說到「皇上說,代人規避推卸、就替人出任職位的空缺。陛下您看到什麼就這樣的話呢?」以及「二十四氣這種毫無根據的話,傳聞到宮廷,這必定是大姦元兇厭惡言官所說的話不利於己」等話語。皇上大怒。閏十一月二十三日,登上皇極門召見群臣,說:「姜埰欺蔽放肆,敢責問我看到什麼,二十四氣之說,不知所指何人何事?把他革去官職,錦衣衛把他拿下送到北鎮撫司打問!”
初,公下北撫司獄三日,勺水不得入口。冰雪交積,公僵臥土室,無袱被,身嬰三木,血流貫械。公既備刑,諫獄者必欲得二十四人姓名以報上。公以諸人皆正人,恐不已,忍死弗肯列。氣垂絕,唯以指染口xieshu「死」字,臥階下。半日稍蘇,清宏令尉灌酒一杯,使畢諳。公終不肯承。剛開始,姜公押到北撫司監獄三天,一匙水也喝不到。冰雪交積,姜公僵硬地躺臥在土室中,沒有袱被蓋身,頸、手足三處纏繞著刑具,血流滿了刑具。姜公遭受刑訊,案件的審問者一定要得到同黨的二十四個人的姓名來報皇上。姜公認為這些人都是正直的人,擔心他們禍害無窮,忍著死的威脅也不肯把他們的名字列出來。他將要斷氣,只是用手指沾染口血寫下「死」字,臥倒在階下。半天才稍微甦醒過來。清宏命令軍尉把他灌一杯酒,讓他完成案件的審理。姜公最終不肯順從。
明年春,莱阳破,公父死于难。垓①请身系狱,而释埰归治丧,不许。台省亦交章请释公。上曰:“垓在!”甲申正月,闯贼猖獗,阁臣李建泰奉命督师山西。上御正阳门,行推毂礼。建泰请释埰,上报可,谪公戍宣州卫。 第二年春天,莱阳被攻破,姜公的父亲为国难而死。姜垓请求把自身关进监狱,而释放姜埰回来办理丧事,皇上不答应。台省也多次上奏章请求释放姜公。皇上说:“有姜核在!”甲申正月,李自成的部队闹得很凶猛阁臣李建泰奉命到山西统率部队。皇上登上正阳门,举行推毂礼。建泰请求释放姜埰,皇上答应了,把姜公贬官让他戍守宣州卫。”
公過故鄉,哭光祿公。聞京師陷,上殉社稷,公慟哭。南之戍所。未至,弘光即位,赦,公遂留吳門,不肯歸。會馬士英、阮大銖用事。大鉖往被垓彈劾,必殺公兄弟。复竄走。丁亥,避地徽州,絕食。樵子宋心老時以菜羹啖。或徒步數十里,走吳孝廉家得一飽。祝發黃山丞相園,而自號“敬亭山人”,蓋不敢忘先帝不殺恩也。姜公路過故鄉,為光祿公痛哭。他聽說京城失陷,皇上為國家而死,姜公哭得很悲痛。向南前往戍所。還沒到,弘光皇帝坐上帝位,赦免了他的罪,姜公於是就留在蘇州,不肯回去。適逢馬士英、阮大銠當政。大鉖已前曾經被姜垓彈劾,他一定要殺掉姜公兄弟,於是他就再逃走。丁亥年,他逃難到徽州,沒有吃的,樵夫宋心老常把菜羹給他吃。有時步行數十里,到吳孝廉家吃得一飽。而後削發出家為僧尼入住黃山丞相園,而給自己起號叫“敬亭山人”,這大概是表示他不敢忘記先帝的不殺之恩。
《姜貞毅先生傳》原文翻譯 https://bit.ly/3scnMzZ

贈別姜如須(南國至今多舊跡,知君更上越王臺.)作者:宋璉(清代) - 中華詩詞網

姜如須花燭詞和萬茂先韻
遙夜吹簫聽鳳來,燭花頻剪漏頻催。
簾垂竹閣禁行立,香撲梅廊望繞廻。
玉燕舞煙釵翠裊,金龍盤月鏡雲堆。
何煩渡口歌桃葉,家傍紅闌柳浪隈。
姜如須花燭詞和萬茂先韻 - 维基文库,自由的图书馆 https://bit.ly/3QeOG22
-------------------
《贈姜如須》是明代詩人張溥創作的一首詩
張溥,明蘇州府太倉人,字天如,號西銘。幼即嗜學,讀書每反覆手抄,因以“七錄”為齋名。天啓四年,同創應社。與同裏姜採共學齊名,號婁東二張。崇禎元年以選貢生入都,歸,於次年集郡中名士,創立復社,並與應社合而為一。三年,與吳偉業同中舉人,並於南京開復社大會。四年中進士,改庶吉士。以葬親乞假歸。六年,復社蘇州虎丘之會,到者數千人。於是復社之聲氣通朝右。同裏監生陸文聲與姜採有隙,求入社不許,乃詣闕告“溥、採為主盟,倡復社,亂天下”。嚴旨窮究,及周延儒再相,事始得解,而溥已卒。詩文敏捷,對客揮毫,俄頃立就。有《七錄齋集》,又輯有《漢魏六朝百三家集》。贈姜如須_百度百科 https://bit.ly/46CgrbX
九卿詹翰科道
明朝,以六部尚書、都察院都御史、大理寺卿、通政使為「大九卿」;太常寺卿、太僕寺卿、光祿寺卿、詹事、翰林學士、鴻臚寺卿、國子監祭酒、上林苑卿、尚寶司卿為「小九卿」。
九卿 - 維基百科,自由的百科全書 https://bit.ly/474j9XE
言官是明清兩代對監察御史和給事中的通稱。以其均有建言之責,故稱。[1]
監官和諫官,古代並稱台諫,通稱言官。監官是代表君主監察各級官吏的官吏(耳目)。諫官是對君主的過失直言規勸並使其改正的官吏,甚至一些時期可以參議軍國大事,拾遺補闕,接近於皇帝的高級謀士或智囊團。
言官在中國各朝代的稱謂有別,秦朝設「諫大夫」,屬中郎令;兩漢時改稱「諫議大夫」,屬光祿勛;隋朝時仍稱為「諫議大夫」,屬門下省;唐朝稱謂順延隋朝,又增設「左拾遺」和「右拾遺」;宋朝時專門設立諫院,首長稱「左諫議大夫」和「右諫議大夫」。[2]
言官 - 維基百科,自由的百科全書 https://bit.ly/3QwJUOW
------------------------
諫官 (中國古代官職)
諫官(中國古代官職)_百度百科 https://bit.ly/3FvWaZM
中國古代官職之一,是對君主的過失直言規勸並使其改正的官吏。
諫官的設置比監官早。春秋初年齊桓公設大諫,為諫官設置之始。晉國的中大夫、趙國的左右司過、楚國的左徒,都屬於諫官性質。
秦漢時有諫官之設,但是沒有專門的諫官機構。漢代置光祿大夫、太中大夫、諫大夫、中散大夫、議郎等官職,都屬光祿勳,掌議論,侍從皇帝,顧問應付。東漢侍中、中常侍成為正式官稱,屬少府。
諫官(中國古代官職)_百度百科 https://bit.ly/3FvWaZM
Page:天啓贛州府志 09.djvu/161 - 维基文库,自由的图书馆


象山忠肅公祠
明末象山縣令姜圻小傳
姜圻,字疊圃,山東萊陽人。生年不詳,不過,弟弟生於1608年,父親生於1583年,所以生年不遲於1607年。
姜家是山東的大戶,他爸爸有四個兒子,他是長子,兩個弟弟兩個進士,如果明朝不滅,就是一個頂級的家族,兄弟都是進士可是非常有潛力的。
崇禎十六年,也就是1643年,清攻打萊陽,積屍如山,受了重傷,全家死了22口,父親也去世了。
第二年,李自成攻破北京,福王立南京,姜圻也逃亡到了浙東天台,被福王以貢生知象山縣,嘉獎了他的父親,諫忠肅,又給立忠肅公祠於象山。
沒多久,南京被清兵攻陷,魯王監國,姜縣令也就侍奉於魯王,順治三年六月,也就是1646年,清軍攻陷寧波後,象山作為屬縣,也被圍攻,姜縣令被捉,年紀當在四十多,接近五十。
關於姜縣令的結局有兩個,不知道信哪個,一個是被捉拿後,割捨鉗齒,不屈而亡,後象山縣人塑造神像於城東。
另外一個是隱居於萊陽數年後去世,有二子一女,後代都記載下來,非常詳細。
我比較傾向後者,因為是他弟弟記載下來的,而前者,估計是謠傳,訊息總是落後的。
他的两个弟弟姜埰姜垓都是进士,在明末遗民里非常有名,作为大哥的他,却没什么名气,但他在鲁王那边,兢兢业业,贡献兵饷等,在象山政绩也不错。
今天12月9日
讀了民國版的象山縣志,有姜縣令的傳記。有很多東西豁然開朗了。
作者陳漢章先生也對他的下落很好奇,有兩個結局棄官歸隱和被捉而亡。
說了不少,因為原文為文言文,不好翻譯,總結是有諱言,我的理解是他傾向於歸隱說。
我也覺得歸隱,他死掉方式,因為痛罵清廷,被割了舌頭,拔了牙齒,我覺得不可能,可能我沒有見識,沒聽說哪位被清廷殺死的。
陳漢章覺得替他塑造神像,不是他,是唐朝的張巡。
估計是像山被清廷平定後,他被俘虜了,正好,清廷愛才,他又不肯屈從,畢竟他的兩個弟弟都是進士,還是有名氣的,就釋放了,之後回到萊陽隱居了。
南明的士人真是可憐啊,活得真不自在,從了大清,活命了,一不小心被政治鬥爭搞死了,到了乾隆,又變成了貳臣了。
還是從大明,就兩條路,當野人,或死,也有些逃到了海外
明末象山縣令姜圻小傳- 知乎 https://bit.ly/3Fzq4fB

鮚埼亭詩集 (四部叢刊本)/卷第六 - 维基文库,自由的图书馆
萊陽薑忠肅公祠神絃曲四首其一清·全祖望
押東韻出處:偷兒棄餘集 Page:Sibu Congkan1800-全祖望-鮚埼亭詩集-3-2.djvu/84 - 维基文库,自由的图书馆
祠在像山初忠肅死節其次公貞毅先生以建言攖烈帝怒不予䘏南渡始有贈謚祠祭而山左道梗贗王亦劇亡東江之戰長公如圃先生方知象山扵是監國遣大理評事王公石雁即縣建祠致祭並祔其一子三婦一女之同死者貞毅貞文之至吾鄉蓋以此也不旋踵而甬勾又內附萇宏之血未消尹鐸之城已墮百年以來祠為廣文博士庽舍海隅僻陋幾莫知忠肅為何如人也近有姜生炳瘴者象山後起之秀來問余曰忠肅何以得祠象山予以顛末者象山後起之秀來問余曰忠肅何以得祠象山予以顛末。告之生乃拂拭其栗主且言扵廣文分學田以修祀事並將新其祠宇可謂匡扶丗教者也予既銘其麗牲之石復譜神絃以貽之
神之降兮海東,羽旗飄颻兮光曈曈。
誰使神無家兮良可恫,白版帝子兮憐孤忠。
招逰魂兮為寄公,有兒墨衰兮正從戎。
保茲香火兮頼茲提封,神其來兮駐我蒼宮。
人物尹鐸 https://bit.ly/40flEnD
Page:天啓贛州府志 09.djvu/161 - 维基文库,自由的图书馆


宋明理學的主要學派
宋明理學的主要學派包括周敦頤的道學派(以「道」為核心概念)、邵雍的數學派(以「數」為核心概念)、張載與王夫之的氣學派(以「氣」為核心概念)、程(程顥、程頤)與朱熹的理學派(以「理」為核心概念)、陸九淵與王陽明的心學派(以「心」為核心概念)、陳亮與葉適的事功學派(以「事功」為核心概念)等。陸王心學於程朱理學日趨僵化之際,而盛於明代中後期。張載與王夫之氣學則於心學日趨式微之際,與事功學派合流而盛於清代。宋代傳入日本,形成了日本朱子學。

[藝圃/文震孟(1574年—1636年)(1622年),中式壬戌科第一名進士(狀元),字文起蘇州人,明末政治人物、書法家,狀元。為官剛正不阿,直指皇帝諸事不理,猶如「傀儡登場」,忤逆魏忠賢,遭到廷杖,鐫級被逐/文震亨生於萬曆十三年(1585年),是書畫家文徵明曾孫,篆刻家文彭孫,文震孟弟。天啟六年(1626年)選為貢生-1645年),清軍攻占蘇州後,避居陽澄湖。清軍推行剃髮令,自投於河,被家人救起,絕食六日而亡/文震亨家富藏書,長於詩文會畫,善園林設計,著有《長物志》十二卷 @ 姜朝鳳宗族 :: 痞客邦 ::

流寓
遷居他鄉。《周書.卷四一.列傳.庾信》:「南北流寓之士,各許還其舊國。」《紅樓夢》第五七回:「林家真沒了人了,縱有也是極遠的族中,也都不在蘇州住,各省流寓不定。」
流寓文學
1644年,吳三桂引清兵入關,李自成攻陷北京,明最後一個皇帝崇禎自縊,明亡。後有朱由崧、朱聿鍵、朱由榔等人自立於南京、福州、廣州等地,為福王、唐王、桂王,史稱南明三王。南明時,有明遺臣志士繼續抗清,但在鄭成攻擊退荷蘭、進佔臺灣和鄭經金、廈失守,盡棄沿海諸島之後,大都隨鄭氏移居臺灣。這些17世紀中葉流亡來臺的明遺臣,是第一批將漢語文言文學引進臺灣的文人,他們的特殊身分和處境,創造了結合遺民、流亡、鄉愁等特殊質素的文學,被稱為流寓文學。「流寓」一詞,首見於沈光文〈流寓考〉。〈流寓考〉是沈氏已失傳的著作,題名見於連橫《臺灣通史》〈沈光文傳〉。自清治已降,各府志、縣志之人物志常見「寓賢」、「流寓」、「僑寓」,都指的是明亡之後,自行或追隨鄭氏流亡暫寓臺灣的明遺臣、儒士。例外的是,有把藍鼎元、俞荔也視為「僑寓」者。連橫《臺灣通史》〈流寓列傳〉則以郁永河、陳夢林、洪壽春、蔡推慶、查元鼎、呂世宜、林豪、梁成枏等入清之後,來臺仕宦、暫居、佐幕之士為流寓。於「流寓」之解讀與眾不同。明亡之後,先後流亡來臺寓居的遺民文人有:沈光文、朱術桂、盧若騰、王忠孝、辜朝薦、沈佺期、李茂春、徐孚遠、張煌言、陳永華等,鄭成功、鄭經父子亦有詩作傳世。流寓文人在臺居停的時間長短不一,留下的作品量亦十分懸殊。沈光文、盧若騰、王忠孝、徐孚遠都有詩文集傳世,但內容不一定和臺灣有關,朱術桂僅見〈絕命詞〉及另1闕題詩,近世新出土的鄭經《東壁樓集》收入詩作479首,為流寓文人作品量之冠。 流寓文人,大都自覺不幸亡國、流寓臺灣荒陬海島,心繫故國山河,有無盡的鄉愁和滿懷的亡國、離鄉的苦悶和憤懣,無心欣
辭典檢視 [流寓 : ㄌㄧㄡˊ ㄩˋ] - 教育部《重編國語辭典修訂本》2021 https://bit.ly/3QDD1Ly














請先 登入 以發表留言。