臺灣蕭氏宗親總會領導才能研習營/台灣蕭氏宗親會/「社頭蕭一半」台灣蕭氏宗親會/社頭客家人 @ 姜朝鳳宗族 :: 痞客邦 ::
社頭客家人/彰化縣唯一「清水岩溫泉」清水岩露營區/清水岩溫泉所在的「童軍露營區」,中央又補助二億元打造「清水之森,幸福東南角」計畫 @ 姜朝鳳宗族 :: 痞客邦 ::
蘭陵蕭氏,是中國中古時期一個以蘭陵郡為郡望的蕭姓士族。蕭氏在南朝以軍功起家,其後家族子弟建立了南齊和南梁兩個朝代,發展為僑姓士族主要代表,與琅邪王氏、陳郡謝氏、陳郡袁氏齊名。在唐朝,蘭陵蕭氏仍屬一流高門,共有十人出任宰相。
蘭陵蕭氏 - 維基百科,自由的百科全書 https://bit.ly/3j71DKx
起源
據沈約為南齊宗室蕭緬所撰《齊故安陸昭王碑文》的記載,蘭陵蕭氏是西漢相國蕭何的後裔[1],而《南齊書》和《梁書》的記載將蘭陵蕭氏的世系從蕭何直述到蕭整,此世系中還包括了漢朝另一名臣蕭望之[2][3]。但北朝時期魏收所著《魏書》卻並沒有採納南朝的說法,僅僅將蕭道成和蕭衍的世系上溯一代[4][5]。
世系的問題
唐朝之後,《南齊書》和《梁書》所記載蘭陵蕭氏的世系就不斷受到史學家的批判,顏師古率先指出這個世系的不可靠,顏師古認為:「當時的家譜妄加攀附,將蕭望之說成是蕭何的後代,還排出了世系昭穆,但蕭何是受漢朝世代尊敬的名臣,其後裔的世系都見於《史記》和《漢書》中的列傳和表,蕭望之是一代大儒,名節很高,而且他博覽古今,當然知道自己的祖先是誰。蕭何和蕭望之兩人都在西漢,年代相隔不遠,長輩老人所轉述的歷史都是親眼所見或親耳所聽,如果蕭望之真是蕭何的後裔,《史記》和《漢書》怎麼會不記載?《漢書》既然不記錄,後人怎麼能相信其他的內容呢?將蕭望之說成是蕭何後代的記述不可信,是肯定的。」[6]
與顏師古同時代的李延壽贊同顏師古的意見,李延壽指出:「蕭何和蕭望之是漢朝的功勳之臣,《漢書》中蕭望之的傳記並沒有記載他是蕭何的後代,《南齊書》和《梁書》都稱蘭陵蕭氏為蕭何後裔,又將蕭望之編造為世系中的先祖,這與實情不符,顏師古廣泛查考書籍給《漢書》做註解,已經指出了該世系的謬誤。」[7]因此李延壽所著《南史》只將蕭道成和蕭衍的世系追溯到蕭整,蕭整之上的世系削去不錄[8][9]。
清朝的學者王鳴盛也指出:「《漢書·蕭望之傳》雖然記載蕭望之是東海蘭陵人,但其家族早已遷徙到杜陵,世代以種地為職業,並沒有說是蕭何的後裔,蕭望之的兒子蕭育自稱「杜陵男子」,怎麼會像《南齊書》和《梁書》所說的世世代代居住在東海蘭陵直到蕭整渡江到武進成為南蘭陵人呢?顏師古早已指出其中的錯誤,那麼《南齊書》和《梁書》所述蘭陵蕭氏譜系的附會和謬誤就非常多了。[10]」
李慈銘也同意顏師古的觀點,他認為蘭陵蕭氏的世系明顯作偽[11]。楊蔭樓認為蘭陵蕭氏以蕭何冒充為始祖,應該始於南齊宗室蕭子顯所著《南齊書》,蕭子顯敘蕭氏世系,或者抄自自家譜牒,實際上是蕭氏利用皇權在譜籍上造假,以蕭何、蕭望之的後裔自居,其目的就是提高蘭陵蕭氏的社會地位[12]。
東漢王符的《潛夫論·志氏姓》提及:「蕭何的後裔位於長陵,蕭望之的後裔位於東海和杜陵[13]」曹道衡據此認為:「王符是東漢中期人,籍貫安定臨涇(今甘肅省鎮原縣),其地距長安不遠,又是「與馬融、竇章、張衡、崔寔等友善」,馬融、竇章都是長安附近人氏,張衡也曾「游於三輔」,對關中情況都很熟悉,王符自然知道居於渭北的長陵蕭氏和居於長安城南的杜陵蕭氏不是一家[14]。」錢汝平則認為:「蕭子顯為了把蘭陵蕭氏與長陵蕭氏聯繫起來,就把蕭何的孫子蕭彪說成遷居蘭陵的始祖,可是蕭彪在《東觀漢記》中有傳,為京兆杜陵人,不是蕭何的長陵蕭氏,據《南齊書·高帝紀上》,蕭望之為蕭彪四世孫,而據《漢書·蕭望之傳》,蕭望之東海蘭陵人,豈有曾祖在杜陵,而曾孫卻從東海蘭陵遷徙而來的怪事?因此《南齊書·高帝紀上》及《梁書·武帝紀上》的記載就不攻自破,可以說至少蕭望之之前的世系是偽造的[15]。 」
雖然顏師古和李延壽已經對蘭陵蕭氏的世系得出類似結論,但宋朝呂夏卿所修《新唐書·宰相世系表》仍相信蘭陵蕭氏為蕭何及蕭望之的後代[16],而曹道衡在將《新唐書·宰相世系表》所記載的世系與《漢書·蕭何傳》比較後指出:「該世系與《漢書》的記載出入很大,在《漢書》中,蕭遺、蕭則是蕭何的孫子,而《新唐書·宰相世系表》記為蕭何的兒子;《新唐書·宰相世系表》所說的蕭彪在《漢書·蕭何傳》和《高惠高后文功臣表》中均無其名,所謂蕭彪遷至蘭陵,在《漢書·蕭何傳》和《漢書·蕭望之傳》中均無記載;《新唐書·宰相世系表》所記的蕭氏世系又與《南齊書》和《梁書》分歧甚大,顯然是唐朝以後蕭氏的後裔因為《南齊書》和《梁書》的記載受到顏師古和李延壽的批評而另編新譜,但這位編造者比他的前輩更不高明,因為《南齊書》和《梁書》記載中蕭彪還可以說成是蕭遺和蕭則的兄弟,這位新的編造者連《漢書》也沒有查過,其不足徵信是顯然的[14]。」曹道衡又和傅剛指出《新唐書·宰相世系表》所記載蕭何二子的名字據《漢書·蕭何傳》實為蕭何少子蕭延之子,蕭紹的名字在《南齊書》和《梁書》中均已提及,《宰相世系表》卻將其刪去,這大概是為了保持齊高帝和梁武帝為蕭何二十四世孫或二十五世孫和蕭望之為蕭何六世孫的世數。蕭望之之下的世系與齊、梁二史並無出入,只是加入了蕭望之的孫子蕭紹「復還蘭陵」的內容,目的在於坐實蘭陵蕭氏是蕭望之子孫的說法,蕭紹不見於《漢書》的記載,但從時代推測,蕭育之子應該生活於王莽篡漢及赤眉起義之際,編造這個世系的人想借這個動亂時代來證明蕭望之的後裔從杜陵回到蘭陵[14][17]。曹道衡和傅剛認為蕭紹之前世居蘭陵,雖非蕭望之後人,先世與他可能同族[17]。錢汝平認為南蘭陵蕭氏不管是否真的是蕭望之之後,這個家族與蕭望之同屬東海蘭陵蕭氏則毫無疑義,或多或少總有點血緣關係[15]。
房支
皇舅房
齊梁房
皇帝
南齊
齊高帝蕭道成
齊武帝蕭賾
蕭昭業
蕭昭文
齊明帝蕭鸞
東昏侯蕭寶卷
齊和帝蕭寶融
蕭寶夤
南梁
梁武帝蕭衍
蕭正德
梁簡文帝蕭綱
蕭棟
蕭紀
梁元帝蕭繹
梁閔帝蕭淵明
梁敬帝蕭方智
西梁
梁宣帝蕭詧
梁明帝蕭巋
梁孝靖帝蕭琮
東梁
蕭莊
唐朝宰相
蕭至忠,出自皇舅房,唐中宗、唐睿宗宰相
蕭瑀,出自齊梁房,唐高祖、唐太宗宰相
蕭嵩,出自齊梁房,唐玄宗宰相
蕭華,出自齊梁房,唐肅宗宰相
蕭鄴,出自齊梁房,唐宣宗宰相
蕭復,出自齊梁房,唐德宗宰相
蕭俛,出自齊梁房,唐穆宗宰相
蕭寘,出自齊梁房,唐懿宗宰相
蕭遘,出自齊梁房,唐僖宗宰相
蕭倣,出自齊梁房,唐僖宗宰相
蘭陵蕭氏 - 維基百科,自由的百科全書 https://bit.ly/3j71DKx















古代頂級門閥之一:蘭陵蕭氏的成就與輝煌蘭陵蕭氏相稱,為南朝「四大僑望」,貴不可言
蘭陵蕭氏,中國古代著名家族,頂級門閥之一。 蘭陵蕭氏為蘭陵郡(今山東省臨沂市蘭陵縣)望族,初次興起是在西漢宣帝時期大臣太子太傅蕭望之開始的,而自東漢至西晉末年二百餘年中中落,至西晉末年南遷之時,因家族之大而被安置於江蘇武進,並僑置蘭陵郡,史稱「南蘭陵」,故仍以蘭陵蕭氏相稱,為南朝「四大僑望」,貴不可言。
蘭陵蕭氏早在東晉末年就已經為天下門閥,自此之後,一直至唐朝末期五代十國時才與天下世家走向衰落,可謂延綿中古的千年世家,頂級門閥。 故歐陽修、宋祁讚蘭陵蕭氏:「名德相望,與唐盛衰。 世家之盛,古未有之"。 蕭梁舊臣、北周著名詩人庾信譽之為"派別天潢,支分若木",大文豪蘇東坡也讚道"搖毫欲作衣冠表,成事終當繼八蕭"。
古代頂級門閥之一:蘭陵蕭氏的成就與輝煌
蘭陵蕭氏,中國古代著名家族,頂級門閥之一。 蘭陵蕭氏為蘭陵郡(今山東省臨沂市蘭陵縣)望族,初次興起是在西漢宣帝時期大臣太子太傅蕭望之開始的,而自東漢至西晉末年二百餘年中中落,至西晉末年南遷之時,因家族之大而被安置於江蘇武進,並僑置蘭陵郡,史稱「南蘭陵」,故仍以蘭陵蕭氏相稱,為南朝「四大僑望」,貴不可言。
蘭陵蕭氏早在東晉末年就已經為天下門閥,自此之後,一直至唐朝末期五代十國時才與天下世家走向衰落,可謂延綿中古的千年世家,頂級門閥。 故歐陽修、宋祁讚蘭陵蕭氏:「名德相望,與唐盛衰。 世家之盛,古未有之"。 蕭梁舊臣、北周著名詩人庾信譽之為"派別天潢,支分若木",大文豪蘇東坡也讚道"搖毫欲作衣冠表,成事終當繼八蕭"。
起源
關於這個家族的起源,相傳是漢初宰相蕭何之幼孫蕭彪。 《南齊書》和《新唐書》都記載蕭彪系蕭何之孫,被免官后,遷居於蘭陵,此後才有了蘭陵蕭氏(不排除之前有其他蕭氏支系先定居於此)。 蕭彪官至侍中,後免官遷居東海蘭陵,傳有四世出現了蘭陵蕭氏的第一個名人--位列三公的蕭望之,這是他的玄孫,也是蕭何的七世孫。 後來蕭望之遷居杜陵,蕭望之八子中蕭鹹、蕭由皆通曉五經,長子蕭 ▲内原襲關內侯,蕭鹹、蕭由、蕭育則兄弟並顯,皆是朝堂高官,國之重臣,父子四人"一公三卿",滿門顯著。 直到其孫禦史中丞蕭紹一支又遷回蘭陵,蕭紹即蕭育子,而蕭望之其他子孫仍世代居杜陵,是為杜陵蕭氏(此支至東漢時十分昌盛,其中蕭由子孫達二千石者六七人)。 此後,蘭陵蕭氏以儒學傳家,數代不輟。 自此蘭陵蕭氏成為山東大族,歷數百年不衰。
但這一說法自唐朝顏師古后就不斷有人質疑這一說法,但是一直沒人拿出可靠有力的證據來,多是臆斷。 其主要觀點是:蕭望之不是蕭何子孫。 原因幾乎都是:「近代譜諜妄相託附,乃雲望之蕭何之後,追次昭穆,流俗學者共祖述焉。 但酂侯漢室宗臣,功高位重,子孫胤緒具詳表、傳。 長倩钜儒達學,名節並隆,博覽古今,能言其祖。 市朝未變,年載非遙,長老所傳,耳目相接,若其實承何後,史傳寧得弗詳? 漢書即不敘論,後人焉所取信? 不然之事,斷可識矣。 " 實際上顏師古等人的這個觀點是難以使人信服的。
第一:他說蕭何子孫都詳見表、傳。 但最詳細的記載莫過於漢書之記載。 即「漢惠帝三年(西元前192年)蕭何長子蕭祿承嗣梆哀侯,襲封六年逝世。 祿死無子,高後二年(西元前188年)封何夫人、同為酂侯,文帝元年逝世; 封蕭何幼子蕭延為築陽侯。 漢文帝元年(西元前179年)改封蕭延為酂釐侯,谥定。 漢文帝三年蕭延逝世,其子蕭遺襲封酂煬侯; 蕭遺逝世後,其弟蕭則襲封,承嗣二十年,因罪免其侯爵。 漢景帝二年(西元前155年)以武陽縣戶二千封蕭何孫、蕭則弟蕭嘉。 蕭嘉逝世,其子蕭勝襲封,嗣二十一年,後因罪失爵。 漢武帝元狩年間(西元前122~前117年)再次下詔以郝戶二千四百封蕭何曾孫、蕭則子蕭慶。 漢元狩六年(西元前117年)蕭慶子蕭壽成襲封,因事失爵。 漢宣帝時(西元前73~前49年)下詔訪蕭相國後裔,得玄孫蕭建世等十二人,以酂戶二千封建世為擲侯。 漢成帝時蕭獲承嗣酆侯。 漢永始元年(西元前16年)蕭喜襲封酂釐侯。 漢永始四年蕭尊襲封酂釐侯。 漢綏和元年(西元前8年)蕭章繼嗣酂釐侯。 王莽居攝元年(西元6年)蕭禹為酂釐侯,漢建國元年(西元9年)改封蕭鄉侯。 " 從中可知史家所記載的只有承襲侯爵的子孫,其他子孫的姓名隻字未提,難道說何公子孫都是獨脈相傳,這顯然不可能,侯門之家怎能如此,何況文中有"得玄孫蕭建世等十二人"。 何況古代的爵位承襲都是以長嫡為先,何公子孫顯然也是如此,而蕭彪是蕭延的幼子,況且是庶出也有可能,以史料的記載來看,更可知道蕭彪更沒可能承襲侯位,加之蕭彪又不是功臣,這樣史料中怎麼會有記載。
第二:他說「市朝未變,年載非遙,長老所傳,耳目相接,若其實承何后,史傳寧得弗詳? 漢書即不敘論,後人焉所取信?"。 但是從蕭何至蕭望之有七世,歷一百五十多年,蕭望之祖父開始便隱德不仕,父親蕭仰又以田為業。 何況蕭彪是被免官的,為了生活才遷到蘭陵郡的,離開了大家族,且其中世代平民,這樣的情況下世人何以知蕭望之家世,自己又是氣節非凡,名節並隆,要是說自己是蕭何之後,而天下人又找不出其他的證據和理由,這樣天下人都會說他是為了想承襲侯爵權利,他有必要嗎? 再者史書寫傳記時有誰曾列高祖以上者,難道每個名人的祖宗都要史料有記載才可以讓使人信服嗎? 這顯然是不可能的。
遷徙
三國魏晉時期,戰亂頻繁,加上兩晉時期 的"永嘉之亂",士族南遷,蕭姓族人也隨之而徙,播遷於南方諸省,其中以南蘭陵為基點,使家族得以進一步發展壯大,南北朝時期,蕭姓顯貴於天下,建立了齊、梁兩朝、繁衍昌盛、人才輩出,使蕭姓發展進入了一個鼎盛時期。
唐代,社會相對穩定,經濟繁榮,蕭姓族人一方面文人墨客遍佈於天下,另一方面由於新成分的湧現,即居住在中國北方及東北的契丹族蕭氏勁族的加入,從而成為一個顯貴、龐大的家族。 在此期間蕭姓也有遷入福建、廣東定居者,至此,在唐宋以前,蕭姓已廣布於我國山東、河南、河、安徽、北京、福建、廣東、江西等地區。 宋元明清時期,蕭姓南遷。 自清康熙末年,蕭姓族人開始了多次入遷臺灣,有的還遠播海外成為中國大姓。
成就
"兩朝天子,九蕭宰相"。 中國歷史上接連兩個朝代-南朝的齊王朝與梁王朝,都是這一個家族建立。
李慈銘在《越缦堂讀書記》中寫道:"唐之世家,自以滎陽鄭氏、河東裴氏、京兆韋氏、趙郡李氏、蘭陵蕭氏、博陵崔氏六族為最。" 這六個姓氏中,博崔趙李荥鄭位居四姓; 京兆韋氏、河東裴氏亦為關中四姓,地位毋庸置疑,唯獨蘭陵蕭氏是北方士族心目中地位稍次的南朝僑姓。 南朝四大僑姓中的王、謝、袁入唐后均不顯,蘭陵蕭氏可謂碩果僅存,但它竟能與四姓並列,這便是一個頗值得注意的問題。
從《新唐書. 宰相世系表》中可以發現一個奇特的現象--蘭陵蕭氏在唐朝的宰相有10人,其中齊梁一房即佔了8人,他們幾乎全部出於這一房的同一支,且一直從唐初一直延續到唐末。 如果將蘭陵蕭氏宰相10人這個數據拿出來比較,它要排到河東裴氏、趙郡李氏、京兆韋氏、博陵崔氏、隴西李氏、宗室李氏、清河崔氏、弘農楊氏、滎陽鄭氏之後,但是若與蘭陵蕭氏齊梁一房宰相8人相比較,則無論四姓還是關中郡姓,沒有一個房支可以與之媲美。 根據世系表,這一支可追溯至梁武帝蕭衍,不過更確切的說應該是昭明太子蕭統。 昭明太子先於梁武帝去世,梁武帝死後,昭明太子這一系未能獲得繼承權。 昭明太子之子蕭傳說後佔據襄陽依附於西魏以同江陵的梁元帝對抗。 西魏恭帝元年(554年),西魏柱國大將軍於謹説明蕭國資委襲破江陵后,蕭成為了傀儡皇帝,其孫蕭琮在隋文帝時入長安,梁國廢。 雖然梁的江陵政權只是一個附庸,但是無論周還是隋對其都相當禮遇。 蕭代表大會 大陸隋換代之際倒向了楊堅而深得楊堅的信任。 當時的晉王楊廣納蕭巋女為妃,他登基后,冊封蕭氏為皇后,蘭陵蕭氏於是一躍成為外戚,"諸蕭昆弟布列朝廷"(《隋書.外戚列傳》)。 除了皇室,蘭陵蕭氏的這一支的婚姻關係還包括當時的一些貴戚。 從《北史.蕭琮傳》可以看到,侯莫陳氏、鉗耳氏這些胡族勳貴都是蕭琮的姻親; 初唐宰相、蕭琮的兄弟蕭瑀也娶獨孤氏為妻,李淵因而呼之"蕭郎"(《舊唐書.蕭瑀傳》)。 皇族楊氏、侯莫陳氏、獨孤氏都是關隴集團的核心家族,由此可見蘭陵蕭氏在入隋後已一步步融入到關隴集團中,它在唐朝的地位,可能與這一點有關。
蕭瑀在隋末動亂中歸附李淵,在武德、貞觀兩朝都擔任過宰相,但他的子孫中沒有再出過宰相。 倒是其兄子蕭鈞一支人物繁盛。 蕭鈞之孫蕭嵩相玄宗,且出將入相,有功於河西。 蕭嵩子蕭華相肅宗,蕭華有兩個孫子都是宰相,一為穆宗初的宰相蕭俯,另一為僖宗時期宰相蕭仿。 蕭嵩的另一子蕭衡官至太僕卿,其子蕭復相德宗,復孫蕭置相懿宗,置子蕭騰相僖宗。 以上八位宰相中,瑀、華、俯、仿、復、均可搜尋正之名。 如此人物如此家風,故《新唐書·蕭瑀傳》末讚曰:「梁蕭氏興江左,實有功在民,厥終無大惡,以浸微而亡,故余祉及其後裔。 自瑀逮逮,凡八葉宰相,名德相望,與唐盛衰。 世家之盛,古未有也。 "
輝煌
南北朝時期,南蘭陵蕭氏創建了齊梁兩朝,走出了二十一位皇帝,三十多位宰相,還有大批的文臣武將,文人雅客。 文人中最突出的是昭明太子蕭統,他為後世留下了著名的《昭明文選》。
西晉末年,五胡亂華。 蕭望之十四世孫淮陰縣令蕭整帶領整個家族渡江南遷,寓晉陵武進(今常州市新北區孟河鎮萬綏村),晉於此地僑置蘭陵郡,稱南蘭陵,故蕭氏遂為南蘭陵人。 從蕭整五世孫蕭道成開始,這個家族開始飛速發展。 他們不僅僅是南齊與南梁的皇族,更是一群傑出的文學家。 如開創竟陵八友的蕭子良,以及編修前朝國史的蕭子雲、蕭子顯。 昭明太子蕭統更是將蘭陵蕭氏在中國文學界的地位推向了顛峰。 而南梁接連幾位皇帝,本身也都是著名詩人。 可謂滿門文武相兼,人才濟濟。 在南朝蕭氏共掌國一百一十二年,歷齊、梁(西梁)兩朝。
《新唐書》載:過江則為"僑姓"王、謝、袁、蕭為大。 山東則為"郡姓"王、崔、盧、李、鄭為大。 在唐朝蕭氏更是拜相者達10人,蕭巋一支更是有八人入相,即史稱"八葉宰相"。 另蕭懿一支有一人為相,皇舅房有蕭至忠。 故歐陽修、宋祁讚蘭陵蕭氏:「名德相望,與唐盛衰。 世家之盛,古未有也"。 蕭梁舊臣、北周著名詩人庾信譽之為"派別天潢,支分若木",就連大文豪蘇東坡也讚道"搖毫欲作衣冠表,成事終當繼八蕭"。
兰陵萧氏起源_兰陵萧氏家谱_兰陵萧氏大宗祠_兰陵萧氏与南朝文学_趣历史 https://bit.ly/3pEL22Z
起源
關於這個家族的起源,相傳是漢初宰相蕭何之幼孫蕭彪。 《南齊書》和《新唐書》都記載蕭彪系蕭何之孫,被免官后,遷居於蘭陵,此後才有了蘭陵蕭氏(不排除之前有其他蕭氏支系先定居於此)。 蕭彪官至侍中,後免官遷居東海蘭陵,傳有四世出現了蘭陵蕭氏的第一個名人--位列三公的蕭望之,這是他的玄孫,也是蕭何的七世孫。 後來蕭望之遷居杜陵,蕭望之八子中蕭鹹、蕭由皆通曉五經,長子蕭 ▲内原襲關內侯,蕭鹹、蕭由、蕭育則兄弟並顯,皆是朝堂高官,國之重臣,父子四人"一公三卿",滿門顯著。 直到其孫禦史中丞蕭紹一支又遷回蘭陵,蕭紹即蕭育子,而蕭望之其他子孫仍世代居杜陵,是為杜陵蕭氏(此支至東漢時十分昌盛,其中蕭由子孫達二千石者六七人)。 此後,蘭陵蕭氏以儒學傳家,數代不輟。 自此蘭陵蕭氏成為山東大族,歷數百年不衰。
但這一說法自唐朝顏師古后就不斷有人質疑這一說法,但是一直沒人拿出可靠有力的證據來,多是臆斷。 其主要觀點是:蕭望之不是蕭何子孫。 原因幾乎都是:「近代譜諜妄相託附,乃雲望之蕭何之後,追次昭穆,流俗學者共祖述焉。 但酂侯漢室宗臣,功高位重,子孫胤緒具詳表、傳。 長倩钜儒達學,名節並隆,博覽古今,能言其祖。 市朝未變,年載非遙,長老所傳,耳目相接,若其實承何後,史傳寧得弗詳? 漢書即不敘論,後人焉所取信? 不然之事,斷可識矣。 " 實際上顏師古等人的這個觀點是難以使人信服的。
第一:他說蕭何子孫都詳見表、傳。 但最詳細的記載莫過於漢書之記載。 即「漢惠帝三年(西元前192年)蕭何長子蕭祿承嗣梆哀侯,襲封六年逝世。 祿死無子,高後二年(西元前188年)封何夫人、同為酂侯,文帝元年逝世; 封蕭何幼子蕭延為築陽侯。 漢文帝元年(西元前179年)改封蕭延為酂釐侯,谥定。 漢文帝三年蕭延逝世,其子蕭遺襲封酂煬侯; 蕭遺逝世後,其弟蕭則襲封,承嗣二十年,因罪免其侯爵。 漢景帝二年(西元前155年)以武陽縣戶二千封蕭何孫、蕭則弟蕭嘉。 蕭嘉逝世,其子蕭勝襲封,嗣二十一年,後因罪失爵。 漢武帝元狩年間(西元前122~前117年)再次下詔以郝戶二千四百封蕭何曾孫、蕭則子蕭慶。 漢元狩六年(西元前117年)蕭慶子蕭壽成襲封,因事失爵。 漢宣帝時(西元前73~前49年)下詔訪蕭相國後裔,得玄孫蕭建世等十二人,以酂戶二千封建世為擲侯。 漢成帝時蕭獲承嗣酆侯。 漢永始元年(西元前16年)蕭喜襲封酂釐侯。 漢永始四年蕭尊襲封酂釐侯。 漢綏和元年(西元前8年)蕭章繼嗣酂釐侯。 王莽居攝元年(西元6年)蕭禹為酂釐侯,漢建國元年(西元9年)改封蕭鄉侯。 " 從中可知史家所記載的只有承襲侯爵的子孫,其他子孫的姓名隻字未提,難道說何公子孫都是獨脈相傳,這顯然不可能,侯門之家怎能如此,何況文中有"得玄孫蕭建世等十二人"。 何況古代的爵位承襲都是以長嫡為先,何公子孫顯然也是如此,而蕭彪是蕭延的幼子,況且是庶出也有可能,以史料的記載來看,更可知道蕭彪更沒可能承襲侯位,加之蕭彪又不是功臣,這樣史料中怎麼會有記載。
第二:他說「市朝未變,年載非遙,長老所傳,耳目相接,若其實承何后,史傳寧得弗詳? 漢書即不敘論,後人焉所取信?"。 但是從蕭何至蕭望之有七世,歷一百五十多年,蕭望之祖父開始便隱德不仕,父親蕭仰又以田為業。 何況蕭彪是被免官的,為了生活才遷到蘭陵郡的,離開了大家族,且其中世代平民,這樣的情況下世人何以知蕭望之家世,自己又是氣節非凡,名節並隆,要是說自己是蕭何之後,而天下人又找不出其他的證據和理由,這樣天下人都會說他是為了想承襲侯爵權利,他有必要嗎? 再者史書寫傳記時有誰曾列高祖以上者,難道每個名人的祖宗都要史料有記載才可以讓使人信服嗎? 這顯然是不可能的。
遷徙
三國魏晉時期,戰亂頻繁,加上兩晉時期 的"永嘉之亂",士族南遷,蕭姓族人也隨之而徙,播遷於南方諸省,其中以南蘭陵為基點,使家族得以進一步發展壯大,南北朝時期,蕭姓顯貴於天下,建立了齊、梁兩朝、繁衍昌盛、人才輩出,使蕭姓發展進入了一個鼎盛時期。
唐代,社會相對穩定,經濟繁榮,蕭姓族人一方面文人墨客遍佈於天下,另一方面由於新成分的湧現,即居住在中國北方及東北的契丹族蕭氏勁族的加入,從而成為一個顯貴、龐大的家族。 在此期間蕭姓也有遷入福建、廣東定居者,至此,在唐宋以前,蕭姓已廣布於我國山東、河南、河、安徽、北京、福建、廣東、江西等地區。 宋元明清時期,蕭姓南遷。 自清康熙末年,蕭姓族人開始了多次入遷臺灣,有的還遠播海外成為中國大姓。
成就
"兩朝天子,九蕭宰相"。 中國歷史上接連兩個朝代-南朝的齊王朝與梁王朝,都是這一個家族建立。
李慈銘在《越缦堂讀書記》中寫道:"唐之世家,自以滎陽鄭氏、河東裴氏、京兆韋氏、趙郡李氏、蘭陵蕭氏、博陵崔氏六族為最。" 這六個姓氏中,博崔趙李荥鄭位居四姓; 京兆韋氏、河東裴氏亦為關中四姓,地位毋庸置疑,唯獨蘭陵蕭氏是北方士族心目中地位稍次的南朝僑姓。 南朝四大僑姓中的王、謝、袁入唐后均不顯,蘭陵蕭氏可謂碩果僅存,但它竟能與四姓並列,這便是一個頗值得注意的問題。
從《新唐書. 宰相世系表》中可以發現一個奇特的現象--蘭陵蕭氏在唐朝的宰相有10人,其中齊梁一房即佔了8人,他們幾乎全部出於這一房的同一支,且一直從唐初一直延續到唐末。 如果將蘭陵蕭氏宰相10人這個數據拿出來比較,它要排到河東裴氏、趙郡李氏、京兆韋氏、博陵崔氏、隴西李氏、宗室李氏、清河崔氏、弘農楊氏、滎陽鄭氏之後,但是若與蘭陵蕭氏齊梁一房宰相8人相比較,則無論四姓還是關中郡姓,沒有一個房支可以與之媲美。 根據世系表,這一支可追溯至梁武帝蕭衍,不過更確切的說應該是昭明太子蕭統。 昭明太子先於梁武帝去世,梁武帝死後,昭明太子這一系未能獲得繼承權。 昭明太子之子蕭傳說後佔據襄陽依附於西魏以同江陵的梁元帝對抗。 西魏恭帝元年(554年),西魏柱國大將軍於謹説明蕭國資委襲破江陵后,蕭成為了傀儡皇帝,其孫蕭琮在隋文帝時入長安,梁國廢。 雖然梁的江陵政權只是一個附庸,但是無論周還是隋對其都相當禮遇。 蕭代表大會 大陸隋換代之際倒向了楊堅而深得楊堅的信任。 當時的晉王楊廣納蕭巋女為妃,他登基后,冊封蕭氏為皇后,蘭陵蕭氏於是一躍成為外戚,"諸蕭昆弟布列朝廷"(《隋書.外戚列傳》)。 除了皇室,蘭陵蕭氏的這一支的婚姻關係還包括當時的一些貴戚。 從《北史.蕭琮傳》可以看到,侯莫陳氏、鉗耳氏這些胡族勳貴都是蕭琮的姻親; 初唐宰相、蕭琮的兄弟蕭瑀也娶獨孤氏為妻,李淵因而呼之"蕭郎"(《舊唐書.蕭瑀傳》)。 皇族楊氏、侯莫陳氏、獨孤氏都是關隴集團的核心家族,由此可見蘭陵蕭氏在入隋後已一步步融入到關隴集團中,它在唐朝的地位,可能與這一點有關。
蕭瑀在隋末動亂中歸附李淵,在武德、貞觀兩朝都擔任過宰相,但他的子孫中沒有再出過宰相。 倒是其兄子蕭鈞一支人物繁盛。 蕭鈞之孫蕭嵩相玄宗,且出將入相,有功於河西。 蕭嵩子蕭華相肅宗,蕭華有兩個孫子都是宰相,一為穆宗初的宰相蕭俯,另一為僖宗時期宰相蕭仿。 蕭嵩的另一子蕭衡官至太僕卿,其子蕭復相德宗,復孫蕭置相懿宗,置子蕭騰相僖宗。 以上八位宰相中,瑀、華、俯、仿、復、均可搜尋正之名。 如此人物如此家風,故《新唐書·蕭瑀傳》末讚曰:「梁蕭氏興江左,實有功在民,厥終無大惡,以浸微而亡,故余祉及其後裔。 自瑀逮逮,凡八葉宰相,名德相望,與唐盛衰。 世家之盛,古未有也。 "
輝煌
南北朝時期,南蘭陵蕭氏創建了齊梁兩朝,走出了二十一位皇帝,三十多位宰相,還有大批的文臣武將,文人雅客。 文人中最突出的是昭明太子蕭統,他為後世留下了著名的《昭明文選》。
西晉末年,五胡亂華。 蕭望之十四世孫淮陰縣令蕭整帶領整個家族渡江南遷,寓晉陵武進(今常州市新北區孟河鎮萬綏村),晉於此地僑置蘭陵郡,稱南蘭陵,故蕭氏遂為南蘭陵人。 從蕭整五世孫蕭道成開始,這個家族開始飛速發展。 他們不僅僅是南齊與南梁的皇族,更是一群傑出的文學家。 如開創竟陵八友的蕭子良,以及編修前朝國史的蕭子雲、蕭子顯。 昭明太子蕭統更是將蘭陵蕭氏在中國文學界的地位推向了顛峰。 而南梁接連幾位皇帝,本身也都是著名詩人。 可謂滿門文武相兼,人才濟濟。 在南朝蕭氏共掌國一百一十二年,歷齊、梁(西梁)兩朝。
《新唐書》載:過江則為"僑姓"王、謝、袁、蕭為大。 山東則為"郡姓"王、崔、盧、李、鄭為大。 在唐朝蕭氏更是拜相者達10人,蕭巋一支更是有八人入相,即史稱"八葉宰相"。 另蕭懿一支有一人為相,皇舅房有蕭至忠。 故歐陽修、宋祁讚蘭陵蕭氏:「名德相望,與唐盛衰。 世家之盛,古未有也"。 蕭梁舊臣、北周著名詩人庾信譽之為"派別天潢,支分若木",就連大文豪蘇東坡也讚道"搖毫欲作衣冠表,成事終當繼八蕭"。
兰陵萧氏起源_兰陵萧氏家谱_兰陵萧氏大宗祠_兰陵萧氏与南朝文学_趣历史 https://bit.ly/3pEL22Z
揭秘蘭陵蕭氏:從平民到皇族,還讓兩個王朝都姓蕭?
今天我們來和大家講一講"蘭陵蕭氏",他們從平民到皇族,甚至是兩個王朝都姓"蕭",他們這個氏族出了哪兩個皇帝?
那麼這個南陵蕭氏的最初來源,都是根據他們家族裡面的族譜自己所記載的,是來自於漢朝的這個丞相"蕭何",西漢公卿"蕭望之",曾經就定居於山東的蘭陵,那麼也就是現在的臨沂,蘭陵也因此成為蕭氏家族的郡望,相信蘭陵王不少人都聽說過吧。 在永嘉年間,淮陰縣令「蕭整」帶著自個的家族衣冠南渡,蕭整呢有三個兒子,蕭俊,蕭汙程式,與蕭烈,其中的蕭俊是齊高帝蕭道成的曾祖,而 蕭樑裁則是梁武帝蕭衍的高祖,那麼也就是說,那齊朝和梁朝的兩個開國皇帝,其實他們只不過是相差了一的遠親,都出自於同一個家族,蘭陵蕭氏的門下。
那麼這個蕭道成得國的過程也是頗為奇妙,當時他是南宋劉劉宋皇室的大將,那麼由於這個劉宋皇室的成員自相殘殺呀,劉宋宗室的力量最終也是消耗殆盡,為當時掌握著禁軍的蕭道成提供了一個上升空間,幾次的平亂勝利之後,蕭道成的權勢也是逐漸的增長,當時的劉宋王朝,出了一位歷史上有名的昏君劉昱,他也濫殺無辜為樂,經常因為自己的喜怒無常,而來誅殺身邊的近侍,或者是根本就不相識的陌生人。 有一天呢,劉昱突然闖進了大將軍蕭道成的府邸,也許是看到了蕭道成的肚子圓圓的,非常有趣,他命令蕭道成站起來,並且在他袒露的肚子上面畫了一個箭靶,想要射箭射著玩,把蕭道成嚇了個半死呀,幸 虧劉昱的親信當中有人就勸他,說如果用真箭是會射死人的,以後就不能玩兒了,不如用那些沒有箭頭的代箭,劉昱表示同意,用代箭一箭正中蕭道成的肚臍,才哈哈大笑著離去,留下了驚恐而憤怒的蕭道成。
正在上传...
這次之後呢,正好是恰逢這個七夕佳節的到來,這個劉昱呢她又有了一種不得了的想法,他想要看牛郎和織女渡河相聚,於是呢,他就命令自己的侍從楊玉夫坐在大殿外面看著,如果他看不見 牛郎 就要織女砍頭,就在侍從當中而引起了普遍性的恐慌,害怕極了的內侍官,加起來總共25人,深夜突然闖入劉昱的氈房,把當時只有16歲的熊孩子劉昱,在睡夢中就給殺了。
王敬則也是一個非常有政治頭腦的人,他在殺了皇帝之後,就找到了蕭道成,想要請他來主持大局。 蕭道成同樣是待在家裡,上一次是"人在家中坐,禍從天上來",這一次則是"人在家中坐,皇位天上來",他一開始呢還不相信,畢竟這可是要殺頭的大罪呀,直到侍從們牆外面扔進來了劉昱的首級,蕭道成才大喜率領著自己的衛隊跟隨內侍進了宮,宮中見到放進來的是凜凜的蕭道成和他的衛隊,立刻大驚失色,本來那也是打算反抗的,但是呢,蕭道成此時的大紅馬突然揚蹄嘶叫,見到如此高大威猛的駿馬,還有馬上威風凜凜的蕭道成,好像天神下凡了一般,宮裡的人也是被這個情景給唬住了。 所以說王敬則一行人也是立刻舉著熊孩子劉昱的人頭大喊,昏君已死,蕭領軍入宮主持大事。 大殿里的人首先是被嚇到了,但是在片刻之後也都高呼萬歲起來。 隨後蕭道成以皇太后的名義,將死去的劉昱貶為蒼梧王,並且立宋明帝的第三個兒子劉準為帝,這幾年之後,蕭道成自立為帝。 在蕭道成登基之後,還加封當時那匹大紅馬為龍驤將軍,
梁武帝蕭衍和蕭道成頗為相似,也是有一個著名的南齊昏君東昏侯,蕭寶卷治國無術,不愛護功臣就罷了,反而大肆殺戮,而屢立戰功的蕭衍成功謀反蕭寶卷,自己成為皇帝。
古代著名家族:蘭陵蕭氏是怎麼衰敗的?
蘭陵蕭氏演變為蕭姓是中國姓氏之一。 "兩朝天子,九蕭宰相",中國歷史上接連兩個朝代,都是這個家族建立的,南朝時期蘭陵蕭氏一門共出三十多位宰相,再加上南齊和南梁(西梁)共二十一位天子,是南朝四大望族之一,並稱"王謝袁蕭"。 到了唐代,蘭陵蕭氏也未沒落,還是顯赫一時。
蘭陵蕭氏早在東晉末年就已經為天下門閥,自此之後,一直至唐朝末期五代十國時才與天下世家走向衰落,可謂延綿中古的千年世家,頂級門閥。
入唐以後,門閥士族的時代一去不復返,九品中正已廢,進士科興起。 但蘭陵蕭氏依然保持了文化高門的地位和士族良好的門風,並在中唐成功轉型,開始以進士入仕,鞏固了自身的文化政治優勢,成為碩果僅存的江南華族代表。 唐人劉禹錫感慨,舊時王謝堂前燕,飛入尋常百姓家。 煊赫一時的琅琊王氏、陳郡謝氏,這些曾經的江南僑姓首望,終究是灰飛煙滅了。
有唐一代,從被天可汗稱為疾風知勁草,板蕩識誠臣的蕭瑀開始,昭明太子一脈累計8人出任宰相,最後留下了,"梁蕭氏興江左,實有功在民,厥終無大惡,以浸微而亡,故余祉及其後裔。 自瑀逮逮,凡八葉宰相,名德相望,與唐盛衰。 世家之盛,古末有也"的盛名。
蘭陵蕭氏,中國古代著名家族,頂級門閥之一。 蘭陵蕭氏為蘭陵郡(今山東省臨沂市蘭陵縣)望族,初次興起是在西漢宣帝時期大臣太子太傅蕭望之開始的,而自東漢至西晉末年二百餘年中中落,至西晉末年南遷之時,因家族之大而被安置於江蘇武進,並僑置蘭陵郡,史稱「南蘭陵」,故仍以蘭陵蕭氏相稱,為南朝「四大僑望」,貴不可言。
蘭陵蕭氏早在東晉末年就已經為天下門閥,自此之後,一直至唐朝末期五代十國時才與天下世家走向衰落,可謂延綿中古的千年世家,頂級門閥。 故歐陽修、宋祁讚蘭陵蕭氏:「名德相望,與唐盛衰。 世家之盛,古未有之"。 蕭梁舊臣、北周著名詩人庾信譽之為"派別天潢,支分若木",大文豪蘇東坡也讚道"搖毫欲作衣冠表,成事終當繼八蕭"
兰陵萧氏起源_兰陵萧氏家谱_兰陵萧氏大宗祠_兰陵萧氏与南朝文学_趣历史 https://bit.ly/3pEL22Z
誕生21位天子,35位宰相的家族,800年世家-蘭陵蕭氏
诞生21位天子,35位宰相的家族,800年世家-兰陵萧氏_萧衍 https://bit.ly/3j8j6Cg
中國歷來不乏名門望族,卻沒有一個家族像蘭陵蕭氏這樣,能夠在800年的光陰中始終屹立不倒,一直光耀下去。 還順帶建立了兩個朝代,直接影響中國歷史112年的走向,此外還產生了30多位宰相,蕭氏一門可以說是文武兼備,人才濟濟,時人稱之為"兩朝天子,八朝宰相"。 與同時期的王、謝和後來興起的韋、鄭、崔等世族,蘭陵蕭氏貴不可言,在中古留下了燦爛的篇章,今天我們一起來瞭解一下這個著名的世家大族。
蕭姓
1.蘭陵蕭氏開創偉業,蕭何子孫登九五之尊
漢初三傑-蕭何
東晉時期,五胡亂華,大量漢人南遷,其中就包括了許多北方士族,就連東晉政權都是在北方王導家族的極力輔助下,在南方站穩腳跟。 當時的蕭氏家族也跟隨歷史潮流,由東海郡蘭陵縣南下,因為家族龐大被特別安置在現在的江蘇武進,並設置了南蘭陵郡(僑置),蘭陵蕭氏由此而生。 在此之前,蕭氏家族已經嶄露頭角,從始祖蕭何擔任大漢相國,立下汗馬功勞開始,傳至七世又有蕭望之位列三公,擔任了西漢宣帝的太子太傅,當時父子四人,一公三卿滿門顯著。 到了南方,南遷后的蘭陵蕭氏進入了鼎盛時期。 重頭戲是在分別為蕭何24世孫、25世孫的蕭道成、蕭衍分別開創了齊、梁兩個朝代,由此蘭陵蕭氏一躍成為皇族,共產生21位天子。
2.蕭氏子孫上馬安天下,下馬草詩篇。
蕭衍
關於這兩位開國皇帝的關係,其實已經是出了五服之親,蕭道成和蕭衍的父親蕭順之是族兄弟關係,兩人好的跟一個人似的 。 所以不難理解,為什麼看似一家人的蕭衍不繼承南齊國號,反而改弦易轍,建立了梁國。 蘭陵蕭氏強大的家族背景也是兩人能夠開國稱帝的重要後盾。 這兩個朝代雖然歷史存留時間不長(南齊23年,南梁55年)。 但同樣為中國留下重要的文化財富和治亡經驗。 就拿皇帝蕭衍來說,自己本身就是一個擅長文學的詩人,能夠建立帝業真可謂前無古人,後無來者;齊梁的皇室子弟文化水準都不錯,特別是昭明太子蕭統更是將蕭家的文學地位上了一個台階;此外開創竟陵八友的蕭子良,修國史的蕭子雲、蕭子顯,南梁連著幾位皇帝都是詩人。 這不是一個僅僅能上馬平天下的家族,更是一個文學團隊。
3.隋朝外戚,唐朝宰相,蘭陵蕭氏再放光芒
隋煬演義蕭皇后(白冰飾)
蘭陵蕭氏除了不當皇帝,更是一門顯貴的外戚。 這其中就不得不提蕭皇后了,出身帝王之家的她嫁給了後來晉王楊廣,就是後來大名鼎鼎的隋煬帝。 同時蘭陵蕭氏與侯莫陳氏、鉗耳氏這些胡族勛貴都是姻親。 蕭皇后的弟弟蕭瑀娶獨孤氏為妻,與北方的關隴貴族關係匪淺,又沾親帶故,也是蘭陵蕭氏在南北朝結束時,能夠在隋唐繼續榮耀的重要資本。 蘭陵蕭氏在入隋後已一步步融入到關隴集團,在唐朝產生了九朝宰相的盛況,以至於後來的大文豪歐陽修、宋祁讚蘭陵蕭氏:"名德相望,與唐盛衰。 世家之盛,古未有之"。 的確蘭陵蕭氏的榮耀是一個傳奇。 拿唐朝的宰相一一職來說,蕭氏一族就有八位擔任過這一重要職位,其他的閒散官職,文人雅客,就數不勝數了。
4.尾聲
蘭陵蕭氏群像圖
隨著唐朝的沒落,天下世家的榮耀也黯淡了下去,蘭陵蕭氏在發出最後一束光芒之後,也不可避免走向了士庶合流。 科舉入仕,也漸漸的取締了世家大族的優勢地位。 蘭陵蕭氏一門雖然不能同以往相比,但也出了不少名人,在悠悠青史中留下自己家族的獨特痕跡。 建國后的二簡字推行,大量蕭姓改為「肖」姓,這個姓氏在人口普查中穩穩佔據第三十位的位置,人口達千萬,約佔全國漢族人口的百分之零點七,是毋庸置疑的大姓。 所以很多肖姓都是以前的蕭氏,對於先輩的輝煌,肖姓族人也會感到自豪吧。 當然,中國姓氏如此之多,誰家沒有名人,正所謂天下風雲出我輩
诞生21位天子,35位宰相的家族,800年世家-兰陵萧氏_萧衍 https://bit.ly/3j8j6Cg
蘭陵世家閩蕭東蕭宗親金門會
金門日報全球資訊網 -蘭陵世家閩蕭東蕭宗親金門會 https://bit.ly/3pBjxYa
家門、國門,門開開;親誼、鄉誼,誼濃濃;東蕭、閩蕭,皆骨肉,地近?地遠?出同宗!福建、金門、台灣的蕭氏宗親成員昨天在東蕭村的蕭氏家廟聯誼,他們同屬「蘭陵世家」,希望今後不僅能打開家門,還能打開國門,常往常來!
由福建到金門的蕭氏宗親包括福建蕭氏總會長蕭清倫、總祕書長蕭光猛、泉州巿區蕭氏副理事長蕭其品、泉州巿區蕭氏會長蔡添賜、三明巿蕭氏名譽會長蕭國彬,另外還有南平巿、廈門巿、泉州巿、寧德巿等各地的蕭氏宗親代表,總計有二十二人。他們敬獻「蘭陵世家」的匾額於東蕭的蕭氏家廟中。
代表金門蕭氏迎接福建宗親的人員包括金門蕭氏宗親會理事長蕭永水,以及宗親會成員蕭永厚、蕭永奇、蕭國鎮、蕭清池、蕭國財、蕭亞金、蕭文圓等。
蕭永水的姑姑蕭玉幼,因為參加雙十國慶,由美國返回金門家鄉,也參加了昨日這場兩岸蕭氏的聯誼。蕭玉幼於十八歲時逃避日本侵略,由金門到北京,轉廈門,赴越南,再往美國;今年八十八歲的她,內外子孫共有三十六人,這是她第三次回到東蕭,還帶了薛素珍、薛素招兩個女兒。蕭玉幼曾在珠山受教育,母女雖然長年在國外,仍保有鄉音。她們祝福家鄉的鄉親平安、健康!
台灣蕭氏宗親總會第三屆祕書長蕭茂榮昨天也出席了這場聯誼,他希望兩岸經常交流‧學習。四年後的第八屆環球蕭氏宗親懇親大會將在台灣舉辦,他正遍訪大陸各省的蕭氏宗親會,邀請他們參加。
蕭氏的燈號是「蘭陵」,在中國的歷史上,蘭陵蕭氏曾先後建立了齊、梁兩個皇朝。有人認為,齊、梁兩代的時間雖然短暫,在文學史上卻有重要的地位;《昭明文選》、《文心雕龍》、《詩品》都是當時產生的鉅著。
蕭氏定居金門已經有一千多年,另以「古榕衍派」為堂號;根據福建、金門兩地蕭氏宗親的說法,蕭氏公認的開閩始祖為蕭曦。
兩岸蕭氏的聯繫,始於一九九零年,蕭其品與蕭永厚的書信聯繫;二零零三年,金門蕭氏曾經到大陸探親;一直到昨天,福建蕭氏才第一次到達金門。據蕭其品表示,在大陸,自文革之後,蕭字已寫成了「肖」字。蕭其品是基督徒,他帶著大陸的土和水,在家廟中獻給列祖。
福建蕭氏中,蕭志善撰有《華夏蕭氏志》、《蕭氏人物志》,即將完成《蕭氏大事記》。據蕭志善表示,地不論大小,距不分遠近,姓蕭的就是一家人,如今福建、金門的蕭家之門已經打開了,希望國門也能如此。金門日報全球資訊網 -蘭陵世家閩蕭東蕭宗親金門會 https://bit.ly/3pBjxYa
蕭衍
梁武帝蕭衍出身於「蘭陵蕭氏」,世家子弟、貴族血統。他有一個非常有名的祖宗,就是大漢名相——蕭何!
「蘭陵蕭氏」興起於西漢宣帝時期(前74年—前49年),輝煌於南北朝,在五代十國時期(907年—960年)逐漸走向沒落,綿延近千年,可以說是世家門閥中的「蘭博基尼」,絕對的頂級門閥!從劉裕建立劉宋開始,到589年楊堅渡江滅陳,蕭氏一族直接或間接地掌控南朝半壁江山逾百年,其勢力大得令人咋舌。那麼,「蘭陵蕭氏」究竟是個什麼樣的門閥呢?
南朝近一百七十年歷史,齊、梁兩朝都是蕭氏王朝,共持續了78年。如果把南齊、南梁和西梁的皇帝都算上,蕭氏一門共出了21位皇帝。梁武帝蕭衍即出身「蘭陵蕭氏」,是蕭何的25世孫;他所取代的南齊的開國皇帝蕭道成是蕭何的24世孫,他們同出「蘭陵蕭氏」,是同宗叔侄(蕭衍的父親和蕭道成是同一個高祖父的堂兄弟)。換句話說,南朝的齊、梁兩朝,還有後來的西梁,改朝換代只是換國號、換皇帝而不換姓氏——皇帝都姓「蕭」,都是「一家人」。此外,蘭陵蕭氏還出了30多位宰相,還有大批的文臣武將、文人墨客。所謂「兩朝天子,九蕭宰相」,蘭陵蕭氏滿門顯貴由此可見一斑。
至於後來的隋唐時期,我們耳熟能詳的歷史名人中,隋煬帝的皇后蕭皇后、趁隋末戰亂在江南稱帝的蕭銑(蕭皇后的父親和蕭銑的祖父是兄弟)、唐太宗初期的宰相蕭瑀(蕭皇后的親弟弟),還有唐高宗的寵妃蕭淑妃,也都是出自「蘭陵蕭氏」。
而整個唐朝,包括蕭瑀在內,「蘭陵蕭氏」總共出了11位宰相。蕭瑀是蕭衍長子蕭統的後嗣,唐太宗說的名句「疾風知勁草,板蕩識誠臣」指的就是他。而其餘10位宰相中所包括的歷史上著名的「八葉宰相」,他們都是蕭瑀的後人。基本來說,每隔30年就有一位蕭氏子孫登堂拜相,「蘭陵蕭氏」簡直就有把大唐廟堂當自家後院的趨勢。
「從此蕭郎是路人」,這是唐朝詩人崔郊傳世之作《贈婢》中的名句。在現代,「蕭郎」是指情郎,可在唐代有兩個解釋:一個是指情郎,另一個就是指蕭家男子。也就是說,當時的未嫁女子都想嫁入蕭家,結果「蕭郎」就成了情郎的代名詞。這足以說明蕭氏一族的家世之盛。
不過,如果就此認為「蘭陵蕭氏」是門閥士族中的No.1,那就錯了。瞭解一下華夏門閥世家的歷史,你會發現,「蘭陵蕭氏」雖是正統的世家門閥、僑望貴胄,卻也只是頂級門閥中的「小弟」。
南北朝是「蘭陵蕭氏」最輝煌的時期,但蘭陵蕭氏卻只居「南朝四大望族」的末位,位次還排在琅琊王氏、陳郡謝氏、陳郡袁氏之後。而「琅琊王氏」就是那位著名的「王與馬,共天下」的東晉名相王導所在的王氏家族,也是世家門閥中的巨擘,地位遠超「蘭陵蕭氏」。其他的頂級門閥,比如著名的「五姓七家」中的太原王、范陽盧,其歷史淵源和實力背景更是「蘭陵蕭氏」不可比的。
蕭衍是個非常長壽的皇帝,在華夏上下五千年歷史的皇帝長壽榜上,除了清朝的乾隆皇帝(89歲),他排名第二,活了86歲。他在位48年,是南北朝時期在位時間最長的皇帝,也是整個中國歷史上在位時間最長的皇帝之一,僅次於康熙、乾隆和漢武帝劉徹。
中國古代著名家族,頂級門閥之一——蘭陵蕭氏
中國古代著名家族,頂級門閥之一——蘭陵蕭氏 - 每日頭條 https://bit.ly/3pFtofr
蘭陵蕭氏為蘭陵郡(今山東省臨沂市蘭陵縣)望族,初次興起是在西漢宣帝時期大臣太子太傅蕭望之開始的,而自東漢至西晉末年二百餘年中中落,至西晉末年南遷之時,因家族之大而被安置於江蘇武進,並僑置蘭陵郡,史稱「南蘭陵」,故仍以蘭陵蕭氏相稱,為南朝「四大僑望」,貴不可言。
蘭陵蕭氏早在東晉末年就已經為天下門閥,自此之後,一直至唐朝末期五代十國時才與天下世家走向衰落,可謂延綿中古的千年世家,頂級門閥。故歐陽修、宋祁贊蘭陵蕭氏:「名德相望,與唐盛衰。世家之盛,古未有之」。蕭梁舊臣、北周著名詩人庾信譽之為「派別天潢,支分若木」,大文豪蘇東坡也贊道「搖毫欲作衣冠表,成事終當繼八蕭」。
關於這個家族的起源,相傳是漢初宰相蕭何之幼孫蕭彪。《南齊書》和《新唐書》都記載蕭彪系蕭何之孫,被免官後,遷居於蘭陵,此後才有了蘭陵蕭氏(不排除之前有其他蕭氏支系先定居於此)。蕭彪官至侍中,後免官遷居東海蘭陵,傳有四世出現了蘭陵蕭氏的第一個名人——位列三公的蕭望之,這是他的玄孫,也是蕭何的七世孫。後來蕭望之遷居杜陵,蕭望之八子中蕭咸、蕭由皆通曉五經,長子蕭伋襲關內侯,蕭咸、蕭由、蕭育則兄弟並顯,皆是朝堂高官,國之重臣,父子四人「一公三卿」,滿門顯著。直到其孫御史中丞蕭紹一支又遷回蘭陵,蕭紹即蕭育子,而蕭望之其他子孫仍世代居杜陵,是為杜陵蕭氏(此支至東漢時十分昌盛,其中蕭由子孫達二千石者六七人)。此後,蘭陵蕭氏以儒學傳家,數代不輟。自此蘭陵蕭氏成為山東大族,歷數百年不衰。
「兩朝天子,九蕭宰相」。中國歷史上接連兩個朝代——南朝的齊王朝與梁王朝,居然都是這一個家族所建立!南蘭陵蕭氏創建了齊梁兩個皇朝,走出了二十一位皇帝,三十多位宰相,還有大批的文臣武將,文人雅客。文人中最突出的是昭明太子蕭統,他為後世留下了著名的《昭明文選》。此為武進名人館「齊梁帝王」展室中的齊梁諸帝群像中的一部分。
蘭陵(今山東省臨沂市蘭陵縣蘭陵鎮)是南朝齊、梁兩代皇族的郡望,自古是個出文人和世家大族的地方。
原文網址:https://kknews.cc/history/4veb533.html
蘭陵世家
蘭陵世家 - 蕭蕭網誌 - udn部落格 https://bit.ly/3pF6NzZ
重建的祠堂正身有濃濃的油漆味,年久失修的護龍仍然是斷垣殘壁,舉目望去,四周一片水田,這些屬於蕭姓祭祀公業的「祖公田」,日據時代面積高達六千多甲,其富可知。六千多甲水田與這幅斷垣殘壁景象,其中有太多落差,時間?人?還是外在情勢的改變所造成?以前,社頭鄉公所、社頭鄉農會,幾乎是姓蕭的人在主持、在辦事,人稱「蕭公所」、「蕭農會」,這樣的盛況還在嗎?時間?人?還是外在情勢改變這一切?
青年朋友常常問我,為什麼筆名叫「蕭蕭」?我都笑著說:因為我姓蕭,我爸爸也姓蕭,所以我叫蕭蕭。對於「蕭」這個字,我似乎有一點迷戀。
有時我也反問青年朋友一個謎語:「無邊落木蕭蕭下」──打一字,請問這是什麼字?幾乎沒有人能回答出來。因為他們無法解出「蕭蕭下」三個字藏著什麼啞謎。這時,通常我會再問他們一個怪問題,中國歷史上有哪一個姓氏曾經建立兩個朝代?中國歷史太長太久太囉唆,他們也回答不出來。答案是「劉」和「蕭」,劉姓建立了「漢朝」及「南朝宋」,蕭姓建立了「南朝」的「齊」和「梁」。南北朝「南朝」有四個朝代:宋、齊、梁、陳,所以「蕭蕭下」三個字指的就是蕭家兩朝帝王朝之後的「陳」,「陳」字「無邊」(去掉部首)那是「東」,「東」字「落木」(去掉「木」字)那是「日」。「無邊落木蕭蕭下」──打一字,答案就是「日」。
這樣說來,我們蕭家好歹也是帝王之後。
根據學者的考證,蕭氏的起源,據說是帝嚳(即高辛氏,黃帝的曾孫)的後代,《左傳》上說:「殷民六族,一為蕭氏。」可見蕭氏的源遠流長可以遠溯到三千七百年以前的殷商時代。《姓氏考略》上也證明:「蕭氏,殷舊姓也,望出蘭陵、廣陵。」蘭陵是現在的山東嶧縣,南蘭陵是現在的江蘇武進,廣陵是現在江蘇省江都。《通志˙氏族略》指出:「蕭氏,古之蕭國也,其地即徐州蕭縣,後為宋所并。微子裔孫大心平南官長萬有功,封於蕭,以為附庸。」《左傳》莊公十二年有「群公子奔蕭」的記述,宣公十二年又有「楚子伐蕭,宋華椒以蔡人救蕭,王怒圍蕭,蕭潰」的記載,這裡的「蕭」指的就是今日江蘇徐州蕭縣。也就是《通志˙氏族略》所說的「(魯)宣(公)十二年楚滅之,子孫因以為氏」這件事。蕭家祖先以國為姓,最早活躍的地區在江蘇,史書紀錄非常清楚。
《詩經》三頌指的是周頌、魯頌、商頌。「商頌」其實就是宋國的詩歌,宋是殷商的後裔微子所建以奉湯祀的諸侯國,宋之風不跟十五國風一樣被稱為風,特別稱為「商頌」,是對商的尊重。蕭氏是出自宋國時代的公族,由微子裔孫叔大心所建,可見蕭氏源遠、流長,可以追溯到殷商聖君商湯,這種史料紀錄確實非常清楚。
彰化名作家康原,因為彰化地區流行的俗諺:「社頭蕭一半,鹿港施了了」,為我寫了一段台語發音、繞口令似的打油詩:
〈社頭人姓蕭〉
社頭人攏姓蕭,姓蕭的詩人叫蕭蕭,
蕭蕭噴洞簫,洞簫號通宵,通宵真美妙。
美妙的洞簫聲,乎人心肝比卜跳,
跳甲社頭人蕭了了(痟了了)。
這首繞口令式的打油詩,應用了:「社頭蕭一半,鹿港施了了」的俗諺,這句俗諺表示社頭以蕭為大姓,鹿港姓施的人極多;俗諺的幽默在於諧音字的應用,「施」的台語諧音為「死」,「蕭」的台語諧音為「痟」(瘋了),康原此詩中保留了這種挖苦的風趣性,還繼續將「蕭蕭」二字轉諧音為「洞簫」、「通宵」,以「頂真法」串聯成詩,特別富有趣味。不過,蕭氏先祖中倒真有「吹簫引鳳」的佳話流傳。周宣王時有一位姓蕭當史官而被稱為蕭史的人,因為善於吹簫而聞名,秦穆公的女兒弄玉就是喜歡蕭史的洞簫演奏,嫁給蕭史為妻,婚後夫婦相唱相隨,蕭史日日教弄玉吹簫作鳳鳴,果然引來鳳凰棲止,秦穆公因而造了一座鳳台,蕭氏夫妻一個乘龍,一個駕鳳,在簫聲中飛昇而去,果真是神仙夫妻,果真是「美妙的洞簫聲,乎人心肝比卜跳」。
我仔細閱讀我們蕭家的祖譜,漢初三傑的蕭何,月下追韓信的蕭何,蕭規曹隨的蕭何,真的列名系譜中。在朝時建立許多佛寺,尊崇佛教,使「佛寺」又稱為「蕭寺」,讓佛教文化與儒家思想、道家情懷鼎立為影響漢人生活習性,塑造漢人人格氣質的三種文化型模之一的齊高帝蕭道成、梁武帝蕭衍,真的列名系譜中。撰寫《晉書》的蕭子雲,撰寫《後漢書》、《南齊書》的蕭子顯,真的列名系譜中。編成《文選》,使純文學能真正擺脫教化的籠絡,賦予純文學獨立生命的昭明太子蕭統,真的列名系譜中。被唐太宗讚譽為「疾風知勁草,板蕩識誠臣」的「八葉宰相」蕭瑀,真的列名系譜中。
所以,來到社頭──清朝時百分之七十、日據時期百分之五十、現在百分之三十五為蕭姓居民的社頭,不能不認識「蕭」這個姓,不能不參訪蕭氏祠堂,了解蕭家如何從江蘇、江西到福建漳州府,再到社頭地區。
社頭地區有七座蕭家祠堂,其中子孫人數最多、分布最廣的是「書山祠」(「書山」是指福建省漳州府南靖縣的書洋山),書山祠的地理位置就在社頭最南端,沿著員集路(141縣道)南行,快要進入田中市區時路叉分為兩條,右面是員集路經文興女中進入市區,左面(東側)是路面較為寬闊的東閔路(一般習稱外環路,不經田中市區,直接引向二水),「書山祠」就在這分叉路口「東閔路」東側,這是以書山始祖奮公為一世祖的祠堂(依此排其世代,我是第二十世)。
五世之後,六世祖仕鼎公的「深坵祠」(深水流長,坵陵鞏固),則建在社頭鄉舊社村南勢巷10號,重建的祠堂正身有濃濃的油漆味,年久失修的護龍仍然是斷垣殘壁,舉目望去,四周一片水田,這些農田原來有可能是屬於蕭姓祭祀公業的「祖公田」,日據時代這些水田的面積高達六千多甲,其富可知。六千多甲水田與這幅斷垣殘壁景象,其中有太多落差,時間?人?還是外在情勢的改變所造成?
以前,社頭鄉公所、社頭鄉農會,幾乎是姓蕭的人在主持、在辦事,人稱「蕭公所」、「蕭農會」,這樣的盛況還在嗎?時間?人?還是外在情勢改變這一切?站在祠堂前,似乎可以感受到這種文化變異的失落感,不論是不是姓蕭,不論是不是站在蕭家祠堂前。
舊時王謝堂前燕,飛入尋常百姓家。舊時尋常百姓家的燕子,也可能飛入王謝廳堂前。祖先與我,我與子孫,不都是這樣看著時間的燕子飛入、飛出?蘭陵世家 - 蕭蕭網誌 - udn部落格 https://bit.ly/3pF6NzZ
蘭陵蕭氏
蘭陵蕭氏 - 維基大典 https://bit.ly/3oAAfpb
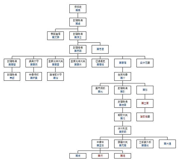
蘭陵蕭氏,士族也。源出子姓,宋公族。祖蕭叔大心。《新唐書》訛作姬姓。世居蘭陵郡。永嘉之亂南徙。爲僑姓。入南朝,蕭道成立南齊,是爲齊高帝。蕭衍代南齊而立南梁,是為梁武帝。隋一南北,蕭氏顯宦於朝。唐世十人入相。定著二房。皇舅房一人,齊梁房九人。
房支
皇舅房:劉宋洮陽令蕭卓之後。
齊梁房:南齊丹楊尹蕭順之之後。南梁宗室。
蘭陵蕭氏 - 維基大典 https://bit.ly/3oAAfpb
請先 登入 以發表留言。