


1821-1851(清代-道光)年份描述道光九年十二月十三日
1.本件道光9年葉何秀保甲門牌為單面雕板印刷之紙張,紙面印刷方形框上置等長梯形框,框內印有「門牌」2字,方框左右兩側直書「如無此牌即係不入保甲不許客留」與「用木枋粘掛們首如偽必究」。框內則印有填寫項目以及墨筆書寫字跡,如人名、丁口數、職業、籍貫等。門牌持有人為葉何秀,53歲,陸豐人,以耕種維生,其妻為朱氏,另有兒子、弟弟與弟媳、母親等人均有紀載,連同房屋左右鄰居如左鄰林奇蓬,右鄰鄭應宗,鄉保吳振源皆詳細填寫。時間於道光9年,為西元1829年12月13日書寫,並鈐印官府官印。
2.保甲制度為確保地方安寧而實行的民防制度,以10戶1牌,10牌1甲,10甲1保的編制,而門牌則為保甲制度下的產物,其內詳細填寫身家、丁口數與職業,如同今日之戶口名簿。
參考資料-戴炎輝,1979。清代臺灣之鄉治。臺北:聯經。道光9年葉何秀保甲門牌 - 藏品資料 - 國立臺灣歷史博物館典藏網 https://bit.ly/3h5pfA4


調單-義民節義民祭/調單以家族公號或個人具名,代表在地家族凝聚力量也是地方社會、政治、經濟實力的展現 @ 姜朝鳳宗族 :: 痞客邦 PIXNET :: - http://goo.gl/sLNIMU
杜正勝-編戶齊民/先秦以來,階級消融,身分制解除,理論上所有人的身份都是平等的,是謂「齊民」;而國家將他們一一納入紀錄,以戶為單位來掌握人民,是謂「編戶」,所以總稱「編戶齊民」/編戶齊民制度,始於秦國,盛行於秦漢,由於國家為有效掌握人民及相關資源,因此需要嚴密掌握國內戶口資料,對於人民的賦稅或徭役的徵調才能有效執行 @ 姜朝鳳宗族 :: 痞客邦 PIXNET :: - http://goo.gl/5RMSrr
姜世良嘗會份木質憑證/香牌/北埔天水堂姜家(老姜)祭拜由一世祖-姜世良公(唐山祖)開始,包含來台始祖-11世、姜朝鳳 公 @ 姜朝鳳宗族 :: 痞客邦 PIXNET :: - http://goo.gl/OjJa1Q
丐首戳記/連庄合約字/戶口門牌/社會治安、行政、調解、地方自治組織 @ 姜朝鳳宗族 :: 痞客邦 PIXNET :: - http://goo.gl/nmp29p



戶口門牌---社會治安、行政、調解組織

由烟戶門牌、保甲名簿發展出來的-調單

2017新埔褒忠亭義民祭六家聯庄祭典區--0909-2017於義民廟,道教法事內容及程序

啓建慶讚中元二天道場
佛事 列明
開點斗燈
奏樂尚香
大士開光
發表奏聖
豎幡接駕
奉請觀音
召請寒林
照請同歸
奉請義民
請佛證明
奉請三官
安頓監齋
安奉祀灶
梁皇一卷
梁皇二卷
純陀妙供
滿堂供養
梁皇三卷
梁皇四卷
梁皇五卷
梁皇六卷
梁皇七卷
燃放水燈
揚幡奉獻
大鬧皇壇
梁皇八卷
金山拜醮
禮行十方
梁皇九卷
梁皇十卷
晚留安座
早朝祝聖
揚幡奉獻
出榜張掛
天廚正供
滿堂供養
酬謝三官
大士出位
出外巡筵
登台施濟
瑜伽焰口
送神歸宮
醮事完滿
孤魂昇天
家家迪吉
戶戶迎祥
右仰神人咸知
太歲丁酉年 七月 日給
醮科
發在雲廚張掛
2017新埔褒忠亭義民祭六家聯庄祭典區-伍福宮

枋寮褒忠亭六家聯庄總爐主名單
|
戊戌年 1958 |
壬子年 1972 |
丁卯年 1987 |
壬午年 2002 |
丁酉年 2017 |
|
林貞吉 |
林六吉 |
|
林貞吉 |
林貞吉 |
|
林阿安 |
林阿安 |
|
林阿安 |
詹六和 |
|
劉合昌 |
劉合昌 |
|
劉合昌 |
林合興 |
|
林合和 |
林合和 |
|
林合和 |
曾合和 |
|
郭五和 |
郭五和 |
|
郭五和 |
劉金梅 |
|
鄭方合興 |
鄭方合興 |
|
鄭方合興 |
鄭方 合興 |
|
劉金梅 |
劉金梅 |
|
劉金梅 |
郭五和 |
|
曾合和 |
曾合和 |
|
曾合和 |
林合和 |
|
林隆興 |
林隆興 |
|
林隆興 |
劉合昌 |
|
林合興 |
林合興 |
|
林合興 |
林阿安 |
|
詹六和 |
詹六和 |
|
詹六和 |
范金全 |
|
林德清 |
林德清 |
|
林德清 |
陳炳雲 |
|
林安榮 |
林安榮 |
|
林安榮 |
林端廉 |
|
邱合興 |
邱合興 |
|
邱合興 |
林祈松 |
|
古四堂 |
古四堂 |
|
古四堂 |
黃三合 |
|
胡隆順 |
胡隆順 |
|
胡隆順 |
餘慶嘗 |
|
鄭合和 |
鄭合和 |
|
鄭合和 |
莊木郎 |
|
劉合盛 |
劉合盛 |
|
劉合盛 |
黃瑞明 |
|
徐陳六盛 |
徐陳六盛 |
|
徐陳六盛 |
林賢正 |
|
李興元 |
李興元 |
|
李興元 |
林德清 |
|
黃合和 |
黃合和 |
|
黃合和 |
林安榮 |
|
林祺元 |
林貞茂 |
|
范勝全 |
邱合興 |
|
姜五順 |
姜五順 |
|
陳炳雲 |
古四堂 |
|
胡遺忠 |
胡遺忠 |
|
范傳鎮 |
胡隆順 |
|
鍾新春 |
鍾新春 |
|
林章標 |
鄭合和 |
|
李協合 |
李協和 |
|
林合旺 |
徐陳 六盛 |
|
林廷金 |
林義昌 |
|
盧合和 |
黃合和 |
|
楊林芳 |
楊林芳 |
|
饒圳榮(新增) |
林合旺 |
|
|
|
|
吳貴旺(新增) |
盧合和.饒圳榮 吳貴旺.林六吉 林九牧. 林黃 成聲 黃成松.林賢金 林章坑 |
新竹縣政府地政處便民服務網- - https://goo.gl/QQvtM8
新竹縣竹北市公所-新聞活動-公所公告 - https://goo.gl/SpM6zo
|
依據祭祀公業條例第6條第1項、第11條及第56條規定 暨餘慶嘗申請人林祺均先生101年12月27日申請書辦理 |
餘慶嘗不動產清冊及沿革 1777.63K 40 餘慶嘗現員名冊 3722.84K 40 餘慶嘗派下全員系統表 3821.26K 39 餘慶嘗公告文 769.03K 30 |

枋寮褒忠亭六家聯庄總爐主名單 @ 金山面文史工作室 :: 隨意窩 Xuite日誌 - https://goo.gl/5VCi7n
1972枋寮褒忠亭六家聯庄壬子年調首名單
負責祭典事宜總爐主(總正爐主:林貞吉):
林貞吉、林阿安、劉合昌、林合和、郭五和、鄭方合興、劉金梅、曾合和、林隆興、林合興、、林德清、林安榮、邱合興、古四堂、胡隆順、鄭合和、劉合盛、徐陳六盛、李興元、黃合和、林貞茂、姜五順、胡遺忠、鍾新春、李協和、林義昌、楊林芳。
祭祀活動包括四個部份
1、恭迎義民爺牌位及義民黑令旗至當值祭典區。
2、當值祭典區內舉行「領調」、「奉飯」,及神豬、神羊牲禮評選。
3、農曆七月十八至二十日,當值祭典區信眾赴義民廟 「奏表」、焚香、放水燈、奉獻神豬及神羊參與普渡。
4、恭送義民爺牌位和黑令旗返回義民廟 。
六家聯庄範 圍
1、竹北市東平里、中興里、鹿場里、斗崙里、隘口里、十興里。
2、新竹市千甲里、埔頂聯里(含金山里、關東里、新莊里、科園里、仙水里、仙宮里、龍山里、埔頂里等)。
3、竹東鎮頭重里、員山里、柯湖里、二重里。
-----------------------------------------------------------------------------
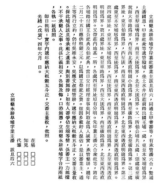
清朝帝國在台灣無論是漢人地區、熟蕃區,在地方戶籍建立、編戶齊民賦稅、保甲治安、祭祀建醮、人力抽派募款...等常由普渡祭祀機會展現,『調單』制度一直發展到現今.
1808年岸里社調單資料


----------------------------------------------------------------------------------------
褒忠紀念牌
描述:
描述:民國69年(西元1980年),新埔義民廟打醮普渡,領調時領的紀念品,當成紀念同時也一起供奉。新屋地區 客家人,以前家中有神明廳的就一定會供奉義民爺,以顯對義民爺的尊重,義民爺由於無神像,大都用令旗拿來做代表供奉,而且每年的過年都會抽空回新埔過火。 目前在鄉間常看到神明廳的神龕上有放義民爺令旗的,也有放褒忠紀念牌,也有放新埔義民廟前山門相片,這些種種都是證明客家人對義民爺的景仰。褒忠紀念牌外 框為塑膠製品,內為紙張印刷「褒忠」二字,報導者許春發說祂一樣是義民爺代表,放在神桌上不為過。
------------------------------------------
-----------------------------------------------------------------------------------
| 稱 | 名稱:義民節領調 客語拼音:四縣:ngi minˇjiedˋliangˊtiau(liangˊtiau) 別名:領挑 |
|---|---|
| 識別資料 | 識別資料:E0-1000310-1012-000332 |
| 主題與關鍵字 | 類別:民俗及有關文物 種類:信仰 祭典 |
| 格式 | 數量:1 |
| 描述 | 儀式過程及重要特徵:領調是一種廟方舉辦活動時募集資金的方式,平鎮褒忠祠義民節由平鎮、楊梅、內壢等地的十三大庄輪值祭祀,輪值到的鄰里,會由鄰長至家 戶進行"題錢",請家戶為義民節活動樂捐,家戶樂捐時可選擇是否要領調,領調的頭銜依據捐贈的多寡依序為:正主會、經理首、爐主、觀音首、福德首、五谷 首、聖帝首、上帝首、文昌首、主善首、主會守、巧聖首、仙師首、進財首、平安首、財神首、北帝首、添丁首、義民首。 領調又稱領挑,象徵家戶肩挑了一份責任,領調雖然有時所費不貲,但誠心的信徒相信"明光去、暗中來",神明會在冥冥中庇祐,所奉獻的必在未覺處有所回報,因此即使在今日,仍有許多熱心的民眾捐獻。 |
| 著作者 | 普查人員:劉元娜 |
| 出版者 | 數位化執行單位:臺灣客庄文化數位典藏計畫 |
| 貢獻者 | 主辦單位-名稱:平鎮褒忠祠 |
| 日期 | 舉行時間:農曆7月20日 辦理週期:每年 |
| 語言 | 中文 |
| 來源 | 客庄文化資源普查資料庫 |
| 範圍 | 所屬族群:四縣 辦理地點:辦理地點:桃園縣 平鎮市褒忠祠 經度:121.205396 緯度:24.929602 |
| 管理權 | 客委會 |
調單內---觀音首---姜阿城
------------------------------------------------------------------------------------------------------------------
枋寮義民祭是新竹與桃園地區的十五大庄輪值舉辦,今年輪到新屋鄉,七月十五日已將義民爺恭迎到長祥宮與保生宮接受信眾供奉

范姜泰昌
姜金土
姜六如(姜六和)
姜義秋
姜禮德
姜黃金妹
姜秉昇
范姜振成
日治以來新屋鄉前二大家族-葉家與姜(范姜)家,經理以上皆具名公號八位,客家義民信仰代表地方庄頭、家族展現出的凝聚力量,姜家還有加油空間。
-----------------
http://nicecasio.pixnet.net/blog/post/383939339
-------------
http://nicecasio.pixnet.net/blog/post/385987106
-----------------------------------------------------------------
義民爺文化節明祭祀 為高雄祈福
2014-08-03
〔記者翁聿煌、郭顏慧/新北報導〕新北市客家義民爺文化節昨天上午十一點在中和區錦和運動公園舉行義民爺安座典禮,由新北市副市長高宗正主持,義民爺文化節將於明天進入祭祀大典高潮,受到高雄氣爆嚴重災情影響,總統馬英九臨時取消三日出席行程,祭祀大典將為高雄市受災民眾祈福祝禱。
新北市客家義民文化節昨天恭請義民爺安座。(記者翁聿煌攝)
新北市客家義民文化節昨天恭請義民爺安座。(記者翁聿煌攝)
此外,新莊地藏庵管委會昨天下午開會討論後,決定捐出一千萬元協助高雄市氣爆災民重建家園。
義民爺文化節今天將有一千五百卅八擔「挑擔奉飯」踩街隊伍,上午八點從錦和國小徒步前往錦和運動公園。
客家局長彭惠圓說,今年新北市客家文化節有四大特色,包括二日的「幸福新北、義起犇騰」幸福變裝路跑活動;第二特色是結合在地廟宇,增邀中和區福和宮神農大帝及土城區五穀先帝廟三山國王共襄盛舉;第三是由藝術家陳原成捐贈珍藏版畫作「塵緣」給新北市客家文化園區公開展示;第四大特色是今年有古董車搭載義民爺,共同參與義民爺文化節盛會。
---------------------------------------------------
新埔枋寮義民祭
2014-08-02
〔記者周敏鴻/新屋報導〕枋寮義民祭是新竹與桃園地區的十五大庄輪值舉辦,今年輪到新屋鄉,七月十五日已將義民爺恭迎到長祥宮與保生宮接受信眾供奉,八日下午三時起有挑擔踩街、客家舞獅與武術等表演。
枋寮義民祭今年輪到新屋鄉舉辦。(記者周敏鴻攝)

新屋鄉長徐同治表示,清朝乾隆五十一年(西元一七八六年)台灣發生林爽文反清事件,彰化、淡水接連淪陷,新竹縣城居民為了保衛家園,新埔一帶的客家人全團結起來組成義民軍一千三百餘人,抗敵成功,保全了竹塹城。
但義民軍也傷亡兩百餘人,客家人為此新建新埔枋寮義民廟,一八三五年更將義民節訂在每年農曆七月廿日,由六家、下山、九芎林、大隘、枋寮、新埔、五分埔、石光、關西、大茅埔、湖口、楊梅、新屋、觀音、溪南等十五個客家村莊輪流祭拜。
今年由新屋大庄輪值,八日下午三時到晚間九時卅分,衛福部立桃園醫院新屋分院旁空地,將有客家歌手林姿君等藝人帶來客家金曲等表演,爐主許阿海說,希望吸引更多年輕人來參加義民祭,了解更多義民爺的犧牲奉獻精神。
-------------------------
義民爺節3天花770萬 辦完才審墊付案
字體列印轉寄|facebookshareplurkshare
2014-09-28
〔記者何玉華/新北報導〕八月二日至四日在中和錦和運動公園舉辦的客家義民爺文化節活動,市議會上週才審預算墊付案,市議員批評,三天活動花掉七百七十萬元,太浪費,且三年活動都由相同廠商承辦,懷疑有內情;客家事務局局長彭惠圓表示,活動辦得很精彩,鄉親出席踴躍,禁得起檢驗。
客家事務局長︰活動精彩 禁得起檢驗
今年的客家義民爺文化節在中和區錦和運動公園舉行,內容包括義民爺安座、一千五百卅八擔「挑擔奉飯」踩街、路跑,總經費七百七十萬元,市府預算編列三百廿萬元、中央客委會補助四百五十萬元,客委會補助款先行墊付;市議會上週才審查墊付案,但活動已經辦完了,而且三天就花七百七十萬元。
市議員張瑞山、林國春說,他們平常辦更大的活動,也沒花這麼多錢,且三年都在不同區辦,卻都是相同的廠商,讓人懷疑有內情,要求提供現場照片、人數評估、廠商名稱等資料;市議員陳文治要求看到資料再審。


留言列表