






無酵餅,是簡單的麵包食品,初出現於古埃及和蘇美爾。無酵餅為猶太人紀念逾越節所吃的食品,後由耶穌基督引進用於基督宗教。
宗教意義
無酵餅內是不加入酵母的,這對猶太教和基督教來說具有特殊的宗教意義。根據《聖經·出埃及記》的記載,當耶和華施展十災的最後一場時逾越了以色列人的家門,最後拯救了他們離開埃及;由於當時以色列人倉促逃難,身邊所攜帶的乾糧麵餅都來不及發酵[1],於是後來無酵餅便成為了紀念以色列人脫離埃及奴役的一項食品,亦會用於猶太教宗教儀式[2]。由於無酵餅記錄著以色列人的苦難和最終自由,[3]古代以色列人以至現今的猶太人在守逾越節期間只吃無酵食品。
第一世紀,耶穌指無酵餅代表了自己所獻出的身體並在最後晚餐時運用此設立儀式[4],自此便這成為了基督教禮儀的用品之一。
在東西教會大分裂以及宗教改革以後,在聖禮中使用無酵餅曾引起宗教上的一定紛爭,皆因各教派對發酵抱持的觀點各異。天主教繼承了猶太教的傳統,根據哥林多前書5:6-8,認為發酵代表罪惡,持續使用無酵餅舉行聖禮;東正教則認為發酵象徵耶穌的復活,使用發酵麵餅製作聖體;而新教則對發酵沒有特定的觀點看法,通常不拘泥於餅的種類和形式無酵餅 - 維基百科,自由的百科全書 https://bit.ly/3n6FGfj
基督教的「聖餐禮」,也可顯露「衛生」觀念對文化生活的影響。原本眾人輪流啜飲同一個「聖餐杯」,象徵不分彼此身分領取耶穌寶血,在肺結核廣泛流行後,美國許多教區改用自己的杯子來領受聖餐,但如此並不符合原本的平等概念,因而引發激烈辯論
聖餐禮 - 維基百科,自由的百科全書 https://bit.ly/3ldyDki
聖餐是基督徒的重要禮儀。基督徒認為,聖餐的直接根據來自《新約聖經》。聖經中記載,耶穌基督在被釘十字架上死的晚上[註 1],與十二門徒共進逾越節晚餐。
在基督教會建立之後,舉辦聖餐禮逐漸制度化。根據聖經的記載,哥林多教會在領聖餐時的態度不夠嚴謹,使徒保羅立即加以糾正(《哥林多前書》第11章第17節至第34節參) 。
天主教將聖餐稱為聖體聖事,為七件聖事之一,並相信無酵餅和葡萄酒在神父祝聖時化成基督的體血(神學術語中稱之為「變體」)。基督新教一般不認同此觀點。
聖餐禮 - 維基百科,自由的百科全書 https://bit.ly/3ldyDki
材料
參見:聖體
因爲不同的教條,聖餐的主要材料取決於是哪一個教派;唯一一樣的是一種代表耶穌肉體的麵團,和一種代表耶穌的血的葡萄「酒」。 吃這餅,喝這杯的意義是:「表明主的死,直等到他來」。
哥林多前書
11:23 我當日傳給你們的,原是從主領受的,就是主耶穌被賣的那一夜,拿起餅來,
11:24 祝謝了,就擘開,說:「這是我的身體,為你們捨的。你們應當如此行,為的是記念我。」
11:25 飯後,也照樣拿起杯來,說:「這杯是用我的血所立的新約。你們每逢喝的時候,要如此行,為的是記念我。」
11:26 你們每逢吃這餅,喝這杯,是表明主的死,直等到他來。
11:27 所以,無論何人不按理吃主的餅、喝主的杯,就是干犯主的身、主的血了。
11:28 人應當自己省察,然後吃這餅、喝這杯。
11:29 因為人吃喝,若不分辨是主的身體,就是吃喝自己的罪了。
希伯來書
10:10 我們憑這旨意,靠耶穌基督只一次獻上他的身體,就得以成聖。
10:11 凡祭司天天站著事奉 神,屢次獻上一樣的祭物,這祭物永不能除罪。
10:12 但基督獻了一次永遠的贖罪祭,就在 神的右邊坐下了。
10:13 從此等候他仇敵成了他的腳凳。
10:14 因為他一次獻祭,便叫那得以成聖的人永遠完全。
天主教
天主教聖體,用特製的許多小圓薄無酵餅為聖體,一人分領一個。另有紅葡萄酒(或白葡萄酒)為聖血。較正式的彌撒中,輔祭會持裝有聖血的聖爵立於司鐸側。
聖體的主要材料是無酵餅、葡萄酒和水。葡萄酒必須與水混合,乃紀念耶穌當日水血湧出之狀。無酵餅用麵粉加水製作而成,不加酵母或其他調味料,因為天主教繼承了猶太人的傳統,認為酵代表罪惡(《哥林多前書》第5章第6-8節)和一定要有筋麵粉;無論人多人少,祭壇上只有一個無酵餅,以此來代表會眾是一體(《哥林多前書》第10章第17節參)。代表耶穌寶血的飲料,必須用葡萄製成的葡萄酒,不可以用巴士德消毒法製成的葡萄汁。[1][2]且用一杯,代表同領一個杯;但現在一般彌撒禮儀中只有神父領聖血。經祝聖後的餅和酒,已經聖化成基督的身體和血,故稱之為聖體、聖血,不再稱呼這些為餅和酒。
東正教
東正教和天主教的不同,是一定要用有酵餅,因爲有酵餅象徵著復活的基督,和從舊約對有酵的忌諱劃清界限。他們也是用紅葡萄酒、水。謂此三者,乃紀念耶穌當日水血湧出之狀。跟天主教不同,信徒也要從聖杯中喝聖血。
東正教使用有酵餅作聖體和天主教使用無酵餅作聖體,是東西教會大分裂的主要原因之一。[3]
新教
一些新教徒聲稱必須用葡萄製葡萄汁(太26:29),而不可用葡萄酒,因酒是經過發酵製成的,
信義宗(路德會):用餅和酒,餅的材料不拘,不論是大麥,小麥或米做的,有酵的,無小酵的,甜的,鹹的均可,或是刀切或手擘均無所謂;酒其分量,性質,顏色都可以。近來通用者大致是無酵薄餅,與葡萄酒。美國福音信義會,為了確保孩童與酒精過敏者等可以領聖杯,亦有提供葡萄汁,更為保證忌麩質者能領聖餅,而提供無麩質(Gluten Free)的麵包或餅。
歸正宗與浸信宗:一些教會主張,重視的是意義而非形式,可以用市售的餅和葡萄汁。(以克爾文與慈運理的神學為主,其中有長老會、浸信會及其他教派。)
真耶穌教會用葡萄汁和無酵餅,葡萄汁要現擠。而餅的材料是單純的麵粉和水,也必須是自製的。
領法
準備工作
有些教派在領聖體前的一小時內,不得進任何食物和飲料(水與藥品除外,老人、幼童、病人也除外),稱為「聖體齋」[4][5]。在東正教中,早上領聖體血之前,從半夜12點起就不能進任何食物和飲料了,水和藥品也禁止。如果在子夜領聖體血,則從18點起不能進任何食物和飲料了,水和藥品也禁止。也有些教派在受洗後才能領受,未受洗者、破門者及犯死罪者不得領受。
東正教
Tango-nosources.svg 此章節未列出參考或來源。
「當領聖餐,將三物(餅、酒、水)混合後,攪之一匙。」從這一句描述可以看出,他們在領餅的時候總是同時領酒。
天主教
Tango-nosources.svg 此章節未列出參考或來源。
在天主教會中,聖體聖事被視為聖禮,根據教會,聖體聖事是「整個基督徒生活的泉源與高峰」[6] 至於其他聖 事,以及教會的一切職務和傳教事業,都與感恩(聖體)聖事緊密相 聯,並導向這聖事;因為至聖的感恩(聖體)聖事含有教會的全部屬神 寶藏,也就是基督自己,祂是我們的逾越」。
聖體聖事作為一種犧牲
對於天主教 在教會──基督的身體──的禮儀中,感恩祭是基督逾越的紀念, 是祂唯一祭獻的實現和聖事性的奉獻。[7] 按照聖經的意義,紀念不但意指回憶往事,也是宣告天主為人類所 完成的奇跡異事。在舉行這些事件的禮儀時,這些事件透過某種方 式而得以臨在和實現。[8] 每當教會舉行感恩祭時,就是 在紀念基督的逾越奧跡,這奧跡亦藉此而臨現:基督在十字架上一 次而永遠完成的祭獻萬古常新。[9] 所以,感恩祭是祭獻,因為它使十字架的祭獻重現 (臨到現場),因 為它是十字架祭獻的紀念,也因為它應用十字架祭獻的果實。[10]
基督的祭獻和感恩祭的祭獻是一個獨一無二的祭獻:「所奉獻的祭品 是同一個,如今藉司祭的職務作奉獻的,和當時那位在十字架上作 自我奉獻的,是同一位,只是奉獻的方式不同而已」。「而且由於在 彌撒中所完成的這神聖祭獻裡,同一基督身在其中,以不流血方式 自作犧牲;祂昔日以流血方式在十字架的祭台上一次而永遠地奉獻 了自己……這祭獻是真正的贖價」。[11]
只有那些有效領受聖秩的司祭,才能主持感恩祭,祝聖餅酒成為主 的體血 。[12]
耶穌是在聖體聖事
基督是藉著餅酒的轉變成為基督的體血,而親臨在這聖事裡。教父 們堅決確認這是教會的信仰:是基督的話及聖神的行動,有效地促 使「餅酒轉變成為基督的體血」。[13]
特倫多大公會議綜合天主教的信仰,聲明說:「因為我們的救主基督 說過,祂在麵餅形內所奉獻的,真是祂自己的身體。所以,教會一 直確信,如今在這神聖大公會議,再度予以宣布:藉著餅與酒的被 祝聖,餅的整個實體,被轉變成為我主基督身體的實體;酒的整個 實體,被轉變成為祂寶血的實體。這種轉變,天主教會恰當地、正 確地稱之為餅酒的實體轉變 (transsubstantiation)」。[14]
基督在感恩 (聖體)聖事中的臨在,始於祝聖餅酒的那一刻;同時, 祝聖的餅酒形持續多久,基督的臨在就持續多久。基督是整個地、 完全地臨在於餅形及酒形內,而且是整個地、完全地臨在於每一分 之內,所以,擘餅並不把基督分開。[15]
根據天主教會的教義 只有處於恩典狀態(即沒有任何致命罪惡的情況下)的人才能接受聖餐。
根據哥林多前書11:27-29,它申明了以下幾點:誰省察到自己犯了死罪,卻沒有先 透過懺悔聖事而獲得寬赦,即使懷有很深的痛悔,也不可以領聖體,除非 他有充分的理由要領此聖事,但又無法找到聽告解者。[16]
天主教的領主禮(領受共融)主要是在彌撒(或稱感恩祭)當中進行的。彌撒以外,亦可送聖體給無法參與聖祭的教友(如醫院及安老院裡的教友)。
按照天主教的教律,信徒可以選擇只領聖體,不領聖血,因為:天主教會相信,麵餅或葡萄酒經祝聖後,已蘊含整個基督。以往只有主禮的司鐸才可在彌撒中領聖血,但第二次梵蒂岡大公會議後的禮儀,准許參禮信徒在一些特殊慶典中亦可兼領聖體聖血;不同教區亦對此訂定不同習慣。而現在某些教堂在平日彌撒也可兼領聖體聖血。
手領:(獲宗座認可的主教團地區)
信徒以十字座寶型,用手領受聖體,侍立在旁的司鐸或執事或送聖體員說「基督聖體」,信徒回答「阿們」;
口領:
神父(或送聖體員)將聖體(或先將聖體蘸聖血)放在信徒的舌頭上,司鐸或執事說「基督聖體」或「基督聖體聖血」,信徒回答「阿們」。
若司鐸或執事或送聖體員兼送聖體和聖血時,不可把蘸了聖血的聖體放在信徒手上,而應放在信徒口中。
領受共融後,信徒回位作個人祈禱「感謝聖體」,然後主禮帶領「領聖體後經(領主後經)」。在舊式教堂祭台前有一排欄杆,信眾跪在欄前領受聖體。這種第二次梵蒂岡大公會議以前的習慣,隨著教宗本篤十六世上任,似有被恢復的趨勢。
信義宗
Tango-nosources.svg 此章節未列出參考或來源。
部分路德會信徒認為聖餐的效力是永恆的,與洗禮相同,所以必須虔敬跪在聖台前領受。
改革宗
Tango-nosources.svg 此章節未列出參考或來源。
在領聖餐之前,主領者會講述耶穌的經歷;先祝謝餅,後祝謝杯。有些教會聲稱餅要擘開領受,但也有教會以普通餅乾代替。
限制
東正教
普通信徒可以同領聖餐,受洗後的東正教小孩子也可以領受。
非東正教的基督徒、慕道者、教外人不能在儀式中領取。
配偶為非基督徒的東正教信徒不能領取。(此點並無嚴格遵守。)
俄羅斯正教會的平信徒如果領聖餐前有罪且沒有懺悔,不能領聖體聖血。
在領受聖體前一小時,不准吃固體或流質食物,但可喝清水及藥物,稱為聖體齋。老年人、病人及其照顧者,可以不守聖體齋。
所有已經過初領聖體的教友,每年必須至少領一次聖體。
天主教
《救贖聖事訓令》:92.每位信友常有權利選擇用口恭領聖體。在主教團獲宗座認可准予手領聖體的地區,如領聖體者欲以手領方式領受,則必須為他送聖體。不過應格外留意的是,領聖體者應即時在送聖體員面前領下聖體,以免有人用手把聖體帶走。假若有褻瀆聖體的危險,則不應以手領方式分送聖體。
已經受過洗禮的天主教小孩,要先上初領聖體班,做修和聖事(告解)後才可以初領聖體,在此之前他們可以參與彌撒但不可領聖體,由神父為他們祝福。
犯重罪的信徒,要先辦妥修和聖事才可領受聖體。
《天主教法典》844條3項規定,東正教徒如果自動請求,並有相稱的準備,天主教神職人員可以合法地為他們施行懺悔、聖體和病人傅油聖事,所以東正教徒是可以領受天主教的聖體的。這項規定也適用於其他教派的人士,但該教派的聖事實際情況,須依教宗的判斷。
但是,若該位東正教徒是天主教徒改宗的,即他的身分由天主教轉往東正教,則不能在天主教內領受聖體聖事,因為他已清楚表達拒絕天主教信仰。
非天主教的新教徒(主要指改革宗)、慕道友、教外人不可領聖體。
當天已領過聖體的教友,可於同一天內,在他們所參與的另一次感恩祭中再領聖體。
在領受聖體前一小時不准吃固體或流質食物,但可喝清水及藥物,稱為聖體齋,老年人、病人及照顅其者,可以不守聖體齋。
所有已經過初領聖體的教友,每年必須至少領一次聖體。
領聖體一般在感恩祭之中,但信徒也可以在感恩祭之外要求領聖體,這需要有合理的理由並遵照有關的禮儀。
《天主教法典》844條2項規定:「如有需要,或有真實神益的要求,只要能避免錯誤和信仰無差別論的危險,天主教徒在實際找不到或難以找到天主教聖職人員的情形下,可合法地由非天主教的聖職人員領受懺悔、聖體和病人傅油聖事,但上述聖事須在該教會內有效。」
離婚、再婚的教友及與離婚者結婚而尚未獲教會解取前一段婚約及補禮的教友,不可領受聖體聖事
未得教會批准,而自行不在聖堂結婚的教友(即使只是一方是教友),在未補禮及未辦妥有關手續時不可領受聖體聖事。
各基督宗教對互領共融聖事的原則
天主教與東正教
要達到全面的共融,必要在信仰、體制(聖統制及教會生活)和聖事三方面相通。
雖然雙方都有善意和努力去促進合一,作出貢獻,但事實上,目前兩個教會仍沒有全面共融。
雙方教會都認同在教會全面共融後,才可互領聖事,尤其聖體聖事作為共融合一的有效標記和體現。
聖公宗
曾規定未領堅振但已領洗的聖公會信徒不得領聖餐,但現在已廢除。
允許其他宗派的基督徒在儀式中領聖餐。
非基督徒不得領受。
信義宗
信義宗根據聖經原文指出在聖經的教義上合一並承認信仰一致的信徒,才能同參與聖餐。[17][18] 部分信義會並未強制要求已受洗者才能領聖餐,但牧師會說明若不明白聖餐意義而有疑慮者,可以向牧師領受祝福但暫不領聖餐。
改革宗
非信徒不得領受,未接受洗禮不得領受。
允許不同宗派的基督徒來領聖餐,甚至舉行聯合聖餐禮。
救世軍
持守聖餐禮,但只在特定節日,因其現在不為人施行水禮,宣誓禮代替.凡願蒙恩者皆可憑信可以領聖餐。
基督教各教派的觀點
不同觀點的形成,主要是由於各教派主要人物,對於耶穌在設立聖餐時所講的話有不同的註解。
例如耶穌說,「這是我的身體,這是我立約的血[19]」,又說「我的肉真是可喫的,我的血真是可喝的[20]」,其中的「這是」和「真是」各有不同的解釋。馬丁路德和慈運理本一同致力改革,後來因對「這是」二字的觀點不同而分道揚鏢。
事實上,餅和酒經過祝謝後,也難以考證出現了什麼變化,以下的各種說法都是各教派用對自宗派有利的聖經條文和神學來作支持,沒有現實科學中的支持,當中無法求知誰對誰錯,而僅僅是各教派觀點之間的分歧。
東正教:真實體血說
東正教沒有為聖餐禮的變化下任何官方定論,東正教會相信耶穌親臨在聖餐中。就是說東正教會相信隨著聖餐禮儀中餅酒被祝聖,其成為了基督的聖體和聖血。在俄羅斯東正教會體系下有些非官方論調更認同天主教和路德宗的質變或合質理論。在希臘東正教會體系下也有些非官方論調更趨近聖公會的真實臨在理論。東正教的儀式為稱為「事奉聖禮」或「神聖禮儀」。簡稱為奉神式。在聖餐禮等儀式上,東正教會不與其他基督宗派共融,並且認為,東正教會進行這些儀式的方式是由使徒傳承下來的,是純正的信仰。
天主教:變質說
天主教認為,聖體禮儀進行時餅和酒,會真實地變為耶穌基督的身體和血,基督再一次將自己獻上。因此,參與者是在分領基督的身體。天主教引用《若望福音》[21],認爲因吃人肉、喝人血在摩西律法是絕對不容許的,但基督衹在這一點不但沒有澄清,更重新說要吃他的肉和喝他的血才行。在特倫多大公會議,天主教宣布:「藉著餅與酒的被祝聖,餅的整個實體,被轉變成為我主基督身體的實體;酒的整個實體,被轉變成為祂寶血的實體。這種轉變,天主教會恰當地、正確地稱之為餅酒的實體轉變。」 天主教徒稱此為聖體聖事、感恩聖事或共融聖事。
信義宗:合質說
從天主教的變質論演變而成。一些信義宗門徒主張基督的身體和血液,真實存在餅酒中,凡參與者都能真實領受,但這卻不是說餅酒的變化以至於餅酒的質不存在(變質),而是說基督的聖體聖血在祝聖之後在餅酒的元素中共存,與餅酒之質合二為一。
信義宗認信教會根據新約聖經福音書及哥林多前書原文立論[22],亦主張基督的身體和血液,真實存在餅酒中,凡參與者都能真實領受,餅酒和基督的體血作聖禮性的聯合[23]。信義宗認為歌林多前書等書卷已清楚指出 [22]:
我們所祝福的杯,豈不是同領基督的血麼?我們所擘開的餅,豈不是同領基督的身體麼? [24]
聖公宗:臨在說
由聖公宗主張,他們相信基督實際臨在於餅酒之中,稱為真實的臨在(Real presence),意思是當基督徒憑著信心來領受聖餐的時候,就實際地領受了基督的聖體及寶血。
十六世紀英國聖公宗神學之父Richard Hooker稱領聖餐為「分享基督」(participation of Christ),聖公會信徒認為聖餐禮除了是教會群體紀念基督之外,也是把人與基督聯合起來的途徑,他們認為通過吃聖餐可以分享基督的生命。
浸信宗:象徵說
慈運理、多數的浸信宗與耶和華見證人的主張,認為舉辦聖餐(主餐),是為紀念耶穌,同領餅酒也意謂主內同為肢體,幫助人堅定其意志,重新以該禮儀反思主的愛與犧牲。餅跟酒依然是餅跟酒,耶穌不會和餅跟酒同在,僅為象徵。因此通常並非每週舉行聖餐(主餐),有隔週一次、大多為每月一次,少部分更久。
歸正宗
加爾文歸正宗的主張介於路德和慈運理之間,認為聖餐中的餅跟杯仍屬物質,然而因為聖靈的光照,使信徒在領受聖餐時,既領受了物質上的餅與酒,同時也與餅與酒中的基督精神作了連結。
聖餐禮 - 維基百科,自由的百科全書 https://bit.ly/3ldyDki
聖餐,除了名為聖餐外,亦可名為主餐或感恩祭,三者有不一樣的含義。楚示格博士(Dr. Jeffrey A. Truscott)認為三者以「主餐」(Lord’s supper)最貼近聖餐原文,因這詞指出了耶穌與其門徒在此餐中的關係,並基督徒慶賀此餐之際主耶穌的親自臨在;感恩祭(Eucharist)則出於最後晚餐時主耶穌為餅和杯祝謝,藉禱告紀念上主救贖的歷史,並祈求救贖的大能臨到此筵席;至於新教中廣為使用之聖餐,則反映保羅理解此餐能使人在復活基督之血和體之中有所參與,或稱之為共融團契。1
聖餐禮儀
聖餐禮的基本結構:拿起、祝謝、擘開、分享,源自聖經福音書中,耶穌基督與門徒的最後晚餐。經歷多過世紀的演變,例如在六世紀時,聖餐崇拜中所用到之餅酒,皆由信徒奉獻,在崇拜前交到教堂外之長廊,如今不同教會所舉行之禮儀雖有不同,但骨幹仍與聖經所描述的相差不遠。
最古老的聖餐禮儀記述,可以追溯到大約公元150 年游斯丁的《第一護教辭》,其中提及,聖餐中的餅和酒是會派送給缺席的信徒。至於另一份大約於公元215年,由希坡律陀所寫之重要文獻《使徒傳統》中,亦提及為餅和酒祝謝的禱告,同樣由會眾共同參與。
聖餐與時間
初期教會恆守聖餐,幾乎所有聚會都會舉行聖餐。及後卻因中世紀的歷史遺痕,使會眾疏離聖餐。又因各宗派對聖餐的理解不一,如今教會對施行聖餐的頻密度也沒有硬性規定。例如:加爾文雖然較為喜歡每周均設主餐,但我們亦可見到受他影響的改革宗或長老會,仍有許多教會是每月一次舉行主餐的。至於約翰.衞斯理,則鼓勵跟從者經常領聖餐,他不單認為這是信徒的責任、是耶穌基督的吩咐,也認為信徒可藉聖餐思想罪,以更新心靈、學習順服。要求信徒積極又恆常守聖餐,似乎是教會從沒忽視的教導之一。
反思
如今不是所有教會都會每周舉行主餐,但這個並不代表聖餐不重要。問題反而在於,在較少舉行聖餐的教會中,如何分享聖餐所能帶來的豐富意涵?這不能不說是個難題。作為廿一世紀的信徒,我們活在這時代的洪流之下,既古老又當下的聖餐禮能帶給你甚麼反思呢?崇拜核心:聖餐禮 – 文藝通訊 https://bit.ly/2U710VB
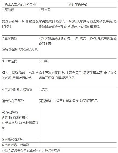
有些人強調要跪著領聖餐---表示恭敬和虔誠
有些人強調要站著領聖餐---表示信仰的表明
有些人強調要坐著領聖餐---表示與主關係的密切
聖餐禮的歷史根源 < 聖經研讀 | jgospel.net 福音站.com https://bit.ly/36g0BWt



天主教的一個儀式-「領聖體」。時間約民國58年,典禮在竹東天主教堂舉行,小男孩穿正式的西服,小女孩穿夢幻的白紗禮服,那種神聖又可愛場面,深印在腦海。(3) 新竹竹東懷舊篇 | 天主教的一個儀式-「領聖體」 | Facebook https://bit.ly/3z7GpEe






留言列表