https://youtu.be/-J9ZHlqjm0M?list=PL0l4I-g2LT4nYowDlc3_dQpJIMA4gOgIy
《揀擇-女人們的戰爭》6大角色介紹!兒時相遇、替姊復仇去選妃,又一部老梗古裝劇? http://bit.ly/39w7KCL
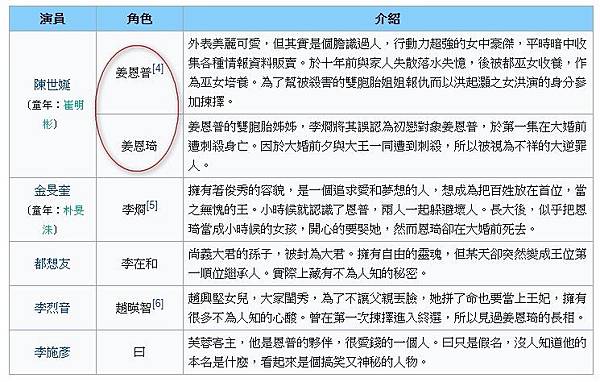
揀擇-女人們的戰爭 - 維基百科,自由的百科全書 http://bit.ly/2MKduiN










開化黨(朝鮮語: 개 화 당 )是朝鮮王朝末期所產生的一個秉持開化思想、以在朝鮮實現近代化改革、建設獨立富強國家為目標的政治團體。其核心人物為金玉均、樸泳孝等急進開化派分子,涵蓋了兩班、中人、常民等朝鮮社會各階層及官吏、僧侶、軍人、商人、下人、宮人等不同職業的人士。開化黨對外以日本明治維新為楷模,表現出親日態度,並且反感宗主國清朝的干涉,欲脫離中國而獨立自主,故又被稱為“日本黨”或“獨立黨 ”。
開化黨大約組建於19世紀70年代中後期,在壬午兵變後積極展開活動,但因閔妃集團為首的事大守舊勢力的排擠及清朝的干涉而收效甚微,金玉均等開化黨領導人遂決定以暴力奪取政權,為改革鋪平道路。他們與日本駐朝公使館聯合,在1884年12月4日發動甲申政變,殺閔妃集團官僚多人,建立了開化黨新政府,頒布了資本主義色彩的改革政綱,結果不到三天就被袁世凱率領的駐朝清軍鎮壓,金玉均等開化黨骨幹亡命海外,留在朝鮮的開化黨人幾乎被斬盡殺絕,開化黨亦隨之瓦解。
開化黨_百度百科 http://bit.ly/37sRhxg
而吳慶錫、劉鴻基和朴珪壽可謂是開化黨的鼻祖。但樸珪壽和吳慶錫相繼在1877年和1879年去世,都沒有活到開化黨完全形成的時候,劉鴻基則成為後來開化黨的幕後指導者。除了這三人以外,當時一名武弁出身的文人姜瑋也被認為是早期的開化思想家
試看日本福澤如何地形成其「文明開化」史觀,這跟他在幕府末年三次遠赴歐美遊歷有密切的關係。第一次是在一八六O年,他以幕府的軍艦奉行木村攝津中的隨從身分前往美國。他乘坐從荷蘭買來的小型軍艦「咸臨丸」號到舊金山,對大飯店裡的豪華地氈、女士優先(lady first)的習俗,以及美國建國之父華盛頓的子孫也過著常人的生活而大為驚訝。福澤到各地的製造工廠參觀,並買了一本韋伯斯特(Webster)所編的英文字典,回國後擔任幕府的編譯工作。第二次是在一八六一年到六二年,為幕府派遣到歐洲的使節團一員,搭乘英國軍艦奧辛號,經香港、新加坡、埃及、法國、英國、荷蘭、普魯士、俄國等,詳細地參觀和考察歐洲各國的政情風俗,回國後執筆撰寫其「西洋事情」初篇。一八六四年,他晉升任職於外國編譯局,年俸一五○袋米。第三次是在一八六七年,這是幕府快要垮台之前,因幕府購買軍艦「吾妻艦」(後改稱「東艦」),他為購買團的一員再度赴美,經由巴拿馬地峽,歷遊紐約、華盛頓、波士頓等地才回國【註1】。
明治維新以前,福澤的三次遊歷西洋都跟軍艦有密切關係,這使得他經由西洋的「船堅砲利」,認識到西洋「文明開化」的真髓所在。在早期的「倫敦日本協會雜誌」中,也特別指出福澤一八六七年赴美,為軍艦購買團的一員,參與日本的海軍建設,這跟他日後強烈地主張擴張軍備論有密切的關係【註2】。
福澤的「文明開化」論,是與「野蠻末開」的概念成對比而展開的。
他在一八六九年所著的『掌中萬國一覽』一書中,將人類大分為「野蠻」和「文明」,由此再細分為「渾沌」、「野蠻」、「未開」、「文明開化」四類,但他的文明概念可以說尚未成熟【註3】。其後,在一八七五年著『文明論之概略』,以驥左(Francois Guizot)的『歐洲文明史』、巴克爾(Henry Thomas Buckle)的『英國文明史』等,補強其「文明觀」【註4】。依此文明史觀,歐美列強為最高的文明國家,土耳其、中國、日本等亞洲各國為半開化國家,而非洲、澳大利亞等為野蠻國家【註5】。
據此,他將人類社會的發展階段,區分為「野蠻社會」、「半開化社會」、「文明社會」三個階段。然後說,日本經由明治維新,已脫離半開化社會,逐漸接近文明社會。
而當時的中國和日本,到底哪一國較接近文明的階段呢?一般的說法是,中國雖然有獨裁專制的政府,但是尚有易姓革命的事,而日本為天皇萬世一系的政體,因之,日本比較「固陋」。然而,福澤反駁此為庸俗之論,主張「支那人思想貧乏,而日本人思想豐富」【註6】,於是論斷日本較接近文明的階段。
他具體地以鴉片戰爭以後,中國對歐美的態度來評論。英國堂堂正正地向中國要求開國貿易,然而,中國蔑視英國為夷狄而頑固不開,英國即以文明的利器「船堅砲利」攻擊,中國一下子就被打垮。其後,中國的行動一直反覆無信,而成為英國動用武力的理由,中國每戰必敗,接二連三簽訂不平等條約,支付賠償金【註7】。
英國和中國這種一進一退的關係,福澤拿來應用在日本和朝鮮的關係上。他說:「日本是強大的,朝鮮是弱小的,日本已經進入文明,朝鮮則尚停留在未開化。【註8】」他慨嘆日本和朝鮮的貿易,在釜山、元山的進出口,一年才三百萬日圓,仍然是寥寥可數。法國、英國、俄國、德國、美國等西洋列強曾強迫朝鮮「開國」,然而,因其頑固的堅守「鎖國」主義,並興起「攘夷」運動而未能成功。但是,日本在一八七五年乘江華島事件,派遣使節黑田清隆和井上馨,率領軍艦,逼近其首府京城,以一朝之談判,迫使朝鮮開放「和親」貿易之路。因此,他主張,「今後朝鮮即使與其他西洋各國締結條約,因我日本為朝鮮最初的和親國家,在交際上應佔首座,此乃自然之趨勢也。
許介鱗教授專欄 http://bit.ly/2QAvf4X
文明開化,是指在明治時代,西洋的文明傳入至日本,引致在制度及文化上出現巨大轉變的現象。近代化=西歐化,是在明治時代的一貫課題。文明開化這個詞彙一般是用來指,在明治初年,世相風俗從以來的封建社會出現大轉變的時期。[來源請求]
明治新政府所推行的殖產興業及富國強兵,可以看成是脫亞入歐等一連串政策的推行及西洋建築、剃髮、洋裝、洋食等的獎勵。但也有人指摘文明開化只是限於都市人及知識分子攝取西方文明。
文明開化這個詞彙,是在1875年福澤諭吉所寫的《文明論之概略》中,作為civilization的譯語開始被使用。
文明開化之表現
交通
鐵路:明治5年(1872年),在新橋(後來的汐留站,1986年終止)及橫濱站(後來的櫻木町站)之間開通,蒸汽火車開始運行。相對於蒸汽船,蒸汽火車被稱為陸蒸汽。
鐵道馬車:明治15年(1882年),日本最初的鐵道馬車在東京開通。電氣化後,成為東京都電(東京都營電車)的前身。
人力車
蒸汽船
建築、都市
西式建築:築地酒店、銀座磚瓦街
磚瓦建築
煤氣燈
仿西式建築
文明開化 - 維基百科,自由的百科全書 http://bit.ly/2ZEPWAW
韓國開化之論 江華島事件 - 維基百科,自由的百科全書

從「尊明」到「奉清」: 朝鮮王朝對清意識之嬗變,1627-1910(平裝版) - 孫衛國 - Google 圖書


開化思想
愛國啟蒙運動的核心思想是近代民族主義,而韓國的民族主義並非是在這一時期一蹴而就,而是從19世紀70年代產生的開化思想一路發展而來。開港以前,韓國人自處中華秩序之下,奉行事大主義,民族意識較薄弱,開化思想最早也是以實現近代化為主的,但已包含獨立自主的民族主義思想。獨立協會運動時期,韓國的開化思想家通過《獨立新聞》等媒介竭力鼓吹自立自強的民族主義,肅清事大主義餘毒,喚起大眾的近代民族意識,起到了非常關鍵的作用。韓國民族主義的形成,不僅傳承開化思想,更與社會進化論的傳入與消化有關。最早引入社會進化論的是開化思想家俞吉濬,他在1880年代撰寫了《競爭論》,但並未刊行,所以沒有造成影響。其後是獨立協會運動時期的徐載弼與尹致昊,他們在《獨立新聞》上撰寫的文章中已運用了弱肉強食等社會進化論的觀點來說明列強侵略弱國的事實,以此喚醒國民的愛國心。真正大規模引入社會進化論是20世紀初,中國思想家梁啟超對韓國知識分子的影響甚鉅。他的《飲冰室文集》在1903年傳入韓國,迅速風靡於韓國知識分子之間,成為了韓國進步知識分子的必讀書籍,在《皇城新聞》、《大韓每日申報》等啟蒙陣地上如參考書一般頻繁被介紹與引用。 [1] 梁啟超的觀點立足於社會進化論,強調在當前優勝劣汰、適者生存的人類社會中,弱小民族必須強化自身實力,方能在競爭中生存下來。而他認為最關鍵的在於擺脫國民劣根性,實現“ 新民 ”。梁啟超的思想在韓國引起廣泛共鳴,張志淵、樸殷植、申採浩等人都受到梁啟超的強烈影響,從社會進化論受到啟發,在愛國啟蒙運動中奠
20世紀初的韓國社會
20世紀初的韓國社會
定了培養民族實力和喚醒民眾覺悟的基本方向。而僅崇尚開化思想而缺乏民族主義(即所謂文明至上主義),則會陷入“敗北主義”的泥潭,最終投向日本,愛國啟蒙勢力的對立面—— 一進會就是典型代表。 [2] 故由開化思想和社會進化論相結合產生了韓國的民族主義,便為愛國啟蒙運動奠定了思想基礎,也對後世產生了深遠的影響。
稍早於愛國啟蒙運動之前興起的救國運動—— 義兵運動,亦給愛國啟蒙運動的產生與發展造成影響。義兵運動是韓國民眾武裝反抗日本侵略的運動,但是韓國知識界卻對其不以為然。以《大韓每日申報》為例,曾在愛國啟蒙運動初期的1906年5月30日的論說中寫道:“今日大韓人民值此奇變,抱此至痛,若其無復雪之志者,不可以人類稱謂也。然而不度時、不量力,徒激於一時之血憤,而嘯聚千百烏合之徒,為此紛紛妄舉,則增國家之禍亂,糜爛其生民而已,是豈稍有知覺者之所為者耶?……嗚呼!大韓臣民,罔極之痛,何時可忘?而復仇之舉,非倉促可辦者,幸觀於古來智士、義士之事為,必以堅忍耐久之心力,養成自強之實力也,決不可為此愚癡狂妄之舉,以禍於國、害愚民而徒益其恥辱也。” [3] 這可以說代表了愛國啟蒙運動主導勢力的基本觀點,他們為了避免像義兵運動那樣與日本正面衝突,選擇了啟蒙運動的途徑,所以義兵運動的反面參照也是愛國啟蒙運動展開的一個因素,並且這兩大潮流基本上各行其是,並未交匯 一起
愛國啟蒙運動_百度百科 http://bit.ly/2QdQJ8T
















電影簡介:
《阿達一族|亞當斯一家|愛登士家庭》詭異無常,稀奇古怪的「阿達一族」在高魔子(奧斯卡艾薩克 飾)和魔帝女(莎莉賽隆 飾)相愛結婚後,開始尋找新家成立家庭,用獨特的方式教育女兒星期三(克蘿伊摩蕾茲 飾)和兒子普斯利(芬恩伍法德 飾),當小孩長大準備進入一般的學校唸書,此刻“阿達一族”面臨到世俗的眼光,他們和一般人相處會激盪出什麼樣有趣的事情
阿達一族 - Movieffm電影線上看 http://bit.ly/2QbkIOP
留言列表