黃泉見母-姜夫人-明仇英畫《二十四孝冊.朱壽昌棄官尋母》明仇英畫-二十四孝冊.姜詩湧泉躍鯉-「不到黃泉不相見」 毒誓怎化解?春秋時代鄭國君主鄭莊公,名叫寤生,是鄭武公的長子。《左傳》記載,由於寤生出生時腳先出來造成難產,鄭母姜夫人在夢中生下寤生,姜夫人爲此受到驚嚇,所以很不喜歡寤生,只疼愛次子叔段。 @ 姜朝鳳宗族 :: 痞客邦 :: - https://goo.gl/WS2bfM
唐李陽冰《唐李翰林草堂集序》:「神龍之始,逃歸於蜀,復指李樹而生伯陽。 驚姜之夕,長庚入夢,故生而名白,乙太白字之。 世稱太白之精,得之矣。 」
亦作:[[夢葉長庚]]
【李白出生】
驚姜之夕,長庚入夢,故生而名白,以太白字之。世稱太白之精,得之矣。(李陽冰〈草堂集序〉)
(1)驚姜:這是一個典故,見於《左傳》:「鄭武公娶于申,曰武姜,生莊公及共叔段。莊公寤生,驚姜氏,故名曰寤生,遂惡之。」鄭莊公的媽媽叫武姜,莊公生的時候腳先出產門(寤生),害武姜差點因難產而發生意外,所以武姜很討厭莊公。驚姜即誕生的意思。
(2)長庚入夢:「長庚」是太白金星之名;入夢,是進入夢中,即夢到的意思。
(3)在江油青蓮埧:「江油」是地名,「青蓮埧」即「青蓮壩」。

武姜,中國春秋時期鄭武公之夫人,鄭莊公、共叔段的母親。由於參與共叔段之亂,遭到鄭莊公流放,後在大夫潁考叔的協助之下,武姜與莊公母子重歸於好。
簡介
武姜原是申國人,嫁給鄭武公。生鄭莊公的時候武姜難產非常痛苦,所以很討厭他,故而莊公名為「寤生」。
鄭莊公即位後,武姜偏愛小兒子共叔段,為共叔段求大城制,沒有成功,求得京地。共叔段作亂,武姜計劃打開都城新鄭城門。鄭莊公早有準備,立刻發兵打拜共叔段,共叔段逃亡,史稱鄭伯克段。
鄭莊公恨母親,令人將武姜送往城潁,發誓不到黃泉,永不相見。此時,邊疆潁谷一名大夫潁考叔在得知莊公的悔意後,便藉機上貢。莊公隨後賜宴潁考叔,席間,潁考叔將一些肉類留下。鄭莊公隨即便問其原委,潁考叔便回稟莊公自己的行為只是為了讓在家的老母也能品嘗國君賞賜的肉羹。莊公聽聞後,大發感慨。而潁考叔則藉機表示,只要挖條隧道,能看見泉水,那麼就能完成莊公的心愿。
莊公聽從,開始動工挖掘。隧道掘成後,莊公和武姜分別走入隧道,鄭莊公說:「大隧之中,其樂也融融!」武姜說:「大隧之外,其樂也泄泄!」母子最終團聚[1]。
-------------------------------
武姜,生卒年不詳,姜姓,名失考,申國國君之女,鄭武公的夫人,鄭莊公和共叔段的母親。公元前761年,嫁於鄭武公為妻,因鄭武公諡號是武,故稱武姜。
武姜與鄭武公生有二子:長子寤生、少子共叔段。因寤生是難產而生,共叔段是順產而生,所以武姜不喜歡寤生,而寵愛共叔段。鄭武公病重時,武姜曾請求將共叔段立為太子,但鄭武公不同意。
公元前744年,鄭武公去世,寤生即位,是為鄭莊公。鄭莊公即位後,武姜請求將大於鄭國都城的京城封給共叔段。共叔段受封後,積極擴充勢力,掌握鄭國近半壁江山。
公元前722年,共叔段與母親武姜裡應外合,陰謀發動叛亂。鄭莊公事先得知共叔段叛亂的消息,便派兵攻打共叔段,共叔段逃到共地。鄭莊公把母親武姜安置在城潁,發誓不到黃泉不相見。一年多後,鄭莊公開始想念母親武姜,但卻不願違背誓言,便在潁谷官員潁考叔的建議下,鄭莊公挖隧道,與母親武姜相見,於是恢復正常母子關係
武姜是申國國君之女。鄭武公十年(公元前761年),武姜嫁給鄭國國君鄭武公為夫人。 [1]
鄭武公十四年(公元前757年),武姜為鄭武公生下長子寤生。 [2] 武姜生寤生時難產,所以武姜很不喜歡寤生 [3] ,因此給他取名為寤生。 [4]
鄭武公十七年(公元前754年),武姜為鄭莊公生下小兒子共叔段。 [2] 武姜生共叔段時是順產,因此武姜非常寵愛共叔段。 [5]
鄭武公二十七年(公元前744年),鄭武公病重,武姜想立共叔段為太子,屢次向鄭武公請求,鄭武公不肯答應。 [6] 同年,鄭武公去世,寤生繼位,是為鄭莊公。 [7]
裡應外合
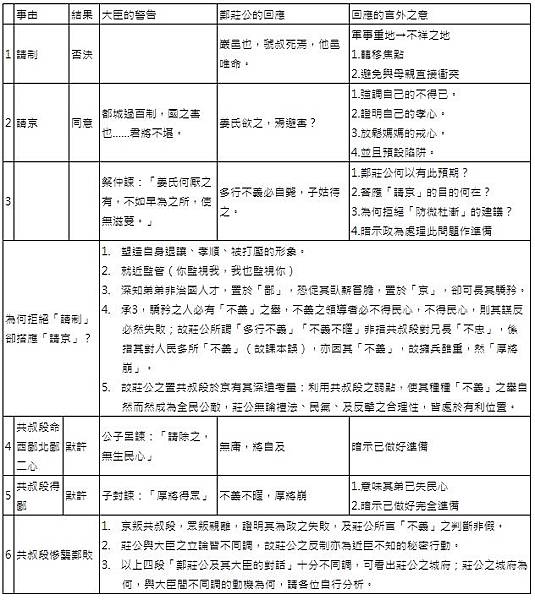
鄭莊公元年(公元前743年),武姜請求將製地作為共叔段的封邑,鄭莊公說:“制地是形勢險峻的地方,虢叔曾經死在那裡。其他地方都可以聽命。 ”武姜於是請求改將京城(今河南滎陽)作為共叔段的封邑 [8] ,鄭莊公於是同意。大臣祭仲對鄭莊公說:“京城大於國都,不能封給庶出的兄弟。”鄭莊公說:“這是我母親武薑的意思,我不敢違背。” [9]
共叔段到京城後,積極擴充自己的勢力範圍,將鄭國西部與北部邊境地區,作為自己的封邑,並進一步延伸到廩延 [10] ,從而掌握鄭國近半壁江山。
鄭莊公二十二年(公元前722年),共叔段認為時機成熟,便開始做反叛鄭國的最後準備,他下令修理城郭,儲備糧草,補充武器裝備,充實步兵、車兵,準備襲擊鄭國都城,武姜則打算作為內應打開城門。 [11-12]
鄭莊公得知共叔段偷襲鄭國的日期後,便派兵攻打共叔段,共叔段接連逃到鄢地、共地。 [13] 鄭莊公就把母親武姜安置在城潁,並且發誓說:“不到黃泉,不再相見。” [14-15]
母子相見
一年多後,鄭莊公後悔此事,開始想念母親武姜。當時有位名叫潁考叔的人,是潁谷地區管理邊疆護衛的官吏,他聽到此事後,特意把貢品獻給鄭莊公。鄭莊公賜給潁考叔食物。潁考叔在吃的時候
鄭莊公掘地見母
鄭莊公掘地見母 [16]
,把肉留下不吃。鄭莊公問他為什麼,潁考叔回答說:“我有母親,我孝敬她的食物都已嚐過,就是沒有嚐過您的肉湯,請求讓我帶給她吃。”鄭莊公說:“你有母親可以孝敬,而唯獨我沒有!”潁考叔說:“請問您為什麼這麼說?”鄭莊公把原因告訴潁考叔,並且告訴潁考叔自己很後悔,但又怕違背誓言,不知如何是好。潁考叔說:“您有什麼可憂慮的呢?如果挖地見到泉水,開一條隧道在裡面相見,那誰還能說您違背誓言呢?”鄭莊公聽從潁考叔的意見,於是挖隧道與母親武姜相見 [17] ,並賦詩說:“大隧之中相見,多麼快樂啊!”武姜走出隧道,賦詩說:“走出大隧之外相見,多麼舒暢啊!”於是武薑和鄭莊公恢復正常母子關係。 [18]
----------------------
歷史上的荒唐王后之——武姜,與子為敵的女人
2016-06-06 由 寶哥最能諞 發表于歷史
有兩句人盡皆知的老話你一定聽過,一句是:「不到黃泉不相見」,另一句是:「多行不義必自斃」,但你未必知道這兩句老話的出處和其背後的歷史故事,這背後不僅有故事,而且非常精彩,是一個心機王后和兒子之間的恩怨情仇,今天寶哥就來講講這段歷史和其所揭示的人性。
武姜出身顯貴,是申國國君之女,嫁給了鄭國國君鄭武公成為王后,不久就生下了第一個王子,由於第一個孩子難產,給武姜帶來了很大的痛苦,武姜便給這個孩子起名叫做寤生,在那個年代,難產的孩子通常會被視作不吉不孝之子,因此姜夫人從寤生生下的那一刻開始,就非常厭惡這個孩子。
三年後,武姜再次生產,二王子叔段順利降生,武姜對二兒子喜愛有加,便愈加討厭大兒子寤生,以至於萌生了讓叔段繼承王位的想法,於是她數次給老公吹枕邊風,想讓鄭武公廢掉寤生立叔段為太子,但是那個年代奉行嫡長子繼位的傳統,鄭武公並沒有答應此事,在武公去世後寤生順利繼位,史稱鄭莊公。
按理說,大兒子已經繼承王位並且乾的還不錯,武姜應該死心了才對,但是這個女人就是這麼執著,她並沒有放棄讓叔段篡位的想法,為了確保計劃成功,她必須做長期而充足的準備。於是,在鄭莊公繼位的頭幾年時間裡,武姜利用母后的身份不斷的為叔段謀取利益。開始的時候,她只是變著花樣要求鄭莊公給弟弟賞賜大量的財貨田產,後來發展到索要城池,再後來武姜和叔段的胃口越來越大,竟然要求鄭莊公把當時鄭國第一大城市——京城賞賜給叔段作為封地,朝中大臣一再勸誡莊公說京城的規模比國都還要大,如果賜予,必成禍害!鄭莊公卻表示對於母親的命令他也無可奈何。
叔段到了京城後,按照母親的指導,大力發展自己的勢力,囤積財貨,發展私人軍隊,不斷擴大京城的規模,甚至將京城的城牆修的比國都還要龐大,把京城打造成了國中之國,嚴重挑戰了哥哥的王權。但是叔段的整治智慧季度缺乏,不懂得籠絡民心的重要性,對京城的百姓只有搜刮沒有關懷,民怨紛紛,叔段卻不以為然,所以說過於嬌生慣養的孩子比較自私,不懂關懷他人,以至於給他準備好了發展平台,他也聚集不了民心。這些事情被大臣稟報給鄭莊公並建議莊公及時遏制叔段的發展,鄭莊公卻只是回答道:多行不義必自斃,看看再說吧。
叔段苦心在京城囤積勢力,他的母親武姜太后也沒有閒著,她一邊利用自己後黨的勢力大力支持叔段的行為,另一方面也在等待時機成熟之時發動政變。終於,在叔段接管京城21年後的某一天,母子二人認為時機成熟,於是在武姜的計劃和授意下,叔段準備從京城發兵攻打國都,母親武姜將會作為內應,在叔段兵臨國都城下之時為其打開城門,一舉奪下王位。
這是一個看似完美的計劃,但武姜嚴重的低估了自己的打擊對象——鄭莊公的能力。鄭莊公是春秋歷史上值得大書特書的明君,看似外在低調實則內在彪悍,二十的時間裡,他已經布下了一張密集的情報網絡,武姜和叔段的一切舉動都在他的嚴密監視之中,可以說,鄭莊公早已經處心積慮的等待著這一天的到來,他好一舉平息母親和弟弟這兩個最大的內患,在不知不覺中,武姜一步步的走進了鄭莊公設好的局中,而自己卻渾然不知,二十年來她完全被鄭莊公唯唯諾諾的表現給矇騙了!
提前獲知叔段造反消息的鄭莊公臨危不亂,叔段還沒起兵,鄭莊公卻先發制人,以迅雷之勢兵發京城,叔段倉皇應對,苦苦支撐,雙方陷入僵持,此時,民心之力顯現出來,早已民怨紛紛的百姓拋棄了叔段,參軍的百姓主動棄械投降,城內百姓也發動了起義,在內外夾擊之下,叔段潰敗逃走,後來客死他國。事已至此,武姜自知無力回天。深感失望和憤怒的鄭莊公把母后武姜送出京城至鄭國西北部的一個小鎮,並發誓說:「不到黃泉,不與相見!」,武姜對於鄭國的政治影響力至此畫上了句號。
看完這個故事,你可能也會覺得奇怪,姜夫人的腦子是不是有毛病啊,都說母憑子貴,寤生做了國君母親應該榮耀啊?哪有這樣想親手把自己兒子趕下王位的母親?
這其實是一種很奇怪的人性,當你厭惡一個人,倘若沒有什麼足以令你扭轉觀念的大轉折發生,你對這個人的厭惡程度會日益劇增,最終到達不可調和的程度,沒有理由,就是看他哪兒都不順眼。因為寤生的難產給自己帶來了痛苦,那一刻起,姜夫人就給寤生打上了厭惡的標籤,這個標籤隨著寤生的長大變得更加不可去除。姜夫人本人也是一個極端性格的女人,一方面是對叔段極度的愛,一方面是對寤生極度的厭惡,這兩種情感的對照並沒有讓她覺得自己做的不平衡,反而更加病態,最終讓自己的二兒子客死他鄉,更讓自己和大兒子的關係無法修復,無論是作為一個女人、母親還是王后,她都極度缺乏智慧。
諷刺的是,在武姜被軟禁的一年後,鄭莊公卻因為思念母親而後悔當初發下了不到黃泉不相見的誓言,但君無戲言,他又不能反悔,在大臣的建議下,他叫人修了一間位於地下的房子,視作黃泉,把母親武姜接過來在此相見,恢復了母子關係,上演了歷史上著名的「掘地見母」,這一幕令很多人想不到,估計連武姜也不會料到鄭莊公會原諒自己,所以人生,不喜愛的並不一定能成為你希望的樣子,你厭惡的也不一定是你所想像的樣子。
--------------------------------
武姜夾雜在一群觥籌交錯的男人中隱約地現身了。深閨少女,於西周末世的混亂中,羞怯目光注視的不是男人,而是姑姑,那個週幽王深宮裡的正妻,申後。
都說,侄女是像姑姑的。
這一世,武姜可曾預知,她半生的路,修得了比申後明麗的正果。
終因她恩怨糾結的,到底,是自己的兒子。
從出生那天起,武姜與鎬京,就有了一層隱秘的聯繫。
正是公元前8世紀,西周行將大亂。武薑的家族,像漂流在河流之中的船,不由自主地隨著遙遠國度裡的一切變動而變動。
裂土封疆於南陽盆地的申侯,時常會忘掉膝下的幼女武姜,而遙望鎬京,擔心莫名。烽火一格一格地傳遞,才可通達一絲信息——河南南陽與陝西西安的距離,在那個年代顯得足夠漫長。更重要的是,他位居王后的妹妹,平添了令人焦灼的微妙——她實在是家族的尊榮富貴所繫。
申後的故事,往後有太多複制:出身高貴,位居正宮,產下太子,母憑子貴。當粉白黛綠的容顏被流年洗褪了顏色,便一心期冀著兒子繼承大位,彌補在丈夫身上失去的尊敬。自以為大局已定,卻被不知從哪個犄角旮旯冒出來的女人,驀然擊敗。
晚景淒涼的王后可以祭起的武器委實不多,申後是歷代后妃們的樣本:她做下一系列爭風吃醋的蠢事,丟了后冠,累及兒子的儲位;於是她的哥哥申侯,進諫幽王,指責他背棄夫妻之情,一如亡國之君夏桀商紂。本來就昏庸無道的幽王,怎容得被人戳著脊梁骨罵,立刻發兵討申。此時的申侯又畏懼於週天子的威勢,竟想出引借外族西戎之兵的損招。
家務事向著最壞的方面發展。西戎貪婪殘暴,申侯引狼入室又無力轄制,以致西戎兵犯鎬京,幽王被殺。
公元前771年的腥風血雨中,申後何嘗不成了亡國禍水里致命的一滴?
此時年幼的武姜,看見了姑姑的結局,不知是何感想。
或許,申侯始終把女兒保護在血腥之外。因為,他還有更重要的事情要做。他的外甥、太子宜臼,終於可以登上王位了。
儘管繼位是在申國潦草舉行的,儘管新任周平王的第一件事就是不得不宣布遷都洛邑以避西戎,從此失去週天子主天下的威嚴,讓歷史以“東周列國”的虛名行“春秋爭霸”之實,但對於申侯一家,到底還是有了喜慶的味道。
況且,申侯銳利的雙眼,在這場男人們的屠戮中,看見了屬於他女兒的命運。
嫁
武姜,武姜。
後世吟喚的名字,是婚姻賦予她的。
她本姓著申國的國姓,申姜。
申侯也許只能喚道:姜兒,我將許你為一位君侯的妻子,你將來何以稱呼,全看他的諡號尊榮了。
幸運的是,他替女兒選中了一個英武的男子,掘突。在混亂的局勢中,這位鄭國世子,忠貞地保護著幽王;而他的父親鄭友伯,已經為掩護幽王而死。於是繼位的周平王,不忘鄭國對其父的恩情:死去的,追封為鄭桓公;活著的,繼君侯之位。掘突便在這個位子上安穩地經營了起來,他死後,得到鄭武公的諡號,成全了他結髮妻子武薑的名字。
一場戰爭能相中一個女婿,申侯可以暢快地笑了。
他的女兒武姜,告別深閨,成了鄭國的君後。這第一個亮相,不過是在父親的唇齒之間,輕輕交付給另一個男人。
這少女委實得到了幸福。
鄭武公掘突是這般的英俊,昂然有英雄氣概,好像也很專心事業。周平王賜給鄭的封地原本不多,他卻能趁著東周混亂、諸侯並起,把東虢和鄰國的土地給兼併了,稱為新鄭。新鄭設都滎陽,並在地勢險要的製邑設置了關卡。從此鄭武公的勢力日益強大,和衛武公同為周朝的卿士。到了周平王13年,衛武公去世,鄭武公就開始獨掌朝政。他的積極進取,為他兒子後來的霸業奠定了堅實的基礎。
武姜嫁給了這樣的男人,無論是感情上還是社會地位上,女性虛榮心都沒有什麼失落了。比起被打入冷宮的王后姑姑,她雖然只是個諸侯的妻子,卻無疑幸福許多。
琴瑟和諧,君夫人武姜,生下了兩個兒子,大兒子寤生和小兒子共叔段。
老
與一般女子不同,武姜為後人記取的,不是她和丈夫之間有什麼情仇愛恨,反而是她與兩個兒子悲辛交集、恩怨難清。
她的長子寤生,就是大名鼎鼎的鄭莊公,春秋五霸的第一霸。
可是霸主照樣有不快樂的時候。儘管他長大了可以睥睨天下,但在小時候,他感到深深的孤單無助,因為他的母親不愛他,因為他給母親製造了一場無法道歉的災難——難產。
那是公元前757年的某一天,嬰兒的腳先出來了,這種不守規矩的出生方式讓母親受盡了折磨,留下的是永遠不能複原的精神創痛。
對這孩子不能原諒。姜氏給他起名寤生,倒著生。
等到寤生長大後想和母親溝通時,母親已把所有的愛和關注都放到了平安降生的弟弟共叔段身上。共叔段身高八尺,面若敷粉,唇若塗丹,與子都並稱鄭國兩大美男,而且力大善射,武藝高強。在母親的寵愛下,他對王位的渴望如離弦之箭。即使鄭武公堅持立寤生為世子,但武姜仍然偏激地做著將小兒子送上王座的美夢。
哪一年,哪一天起,寤生和母親之間,滄海橫絕,已然各成彼岸!
她毫不珍惜天資縱橫的兒子。即便寤生繼位為鄭莊公,與周王互換人質,偷割王糧,又假傳王命征伐宋國,隨後箭射王肩,一舉打掉週天子的威儀。他所行的一樁樁一件件無不向人展現出他的奸雄本色。他是那個年代裡獨占鰲頭的政治新星。
人說女人誤國很大程度上我是讚同的,因為女人太容易感情用事。能夠不誤國的,首先已將自己變成了男人,以男性的思想和方法去解決問題,然後再回頭來做女人的事。武姜不是政治家,她更多的是在憑一己好惡,做一個只知溺愛,不識輕重的婦人。
她在京畿之地為幼子悉心培植親信親兵,替幼子討要富庶的封地京邑。從公元前743年莊公繼位開始,長達22年的時間裡,武薑一廂情願地策劃著一場奪位大戲。這時候,你再看不見那個青春搖曳的少女,你看見的,是死心不息、心機刻薄的老婦,無知地挑動整個國家的波瀾。
莊公不動聲色地隱忍著母親,他甚至爽快地把共叔段封到富庶的京邑。20多年後,他才放出消息說要去洛陽朝拜天子。臣子們大急,你怎麼可以走呢,你的弟弟就需要一個機會。可他說了句“多行不義必自斃”的千古名言後,真的去了。武姜獲知,喜出望外,竟然約定小兒子,五月上旬,攻打鄭國。
這一場動盪在《左傳》上只簡化成九個字:“夏五月,鄭伯克段於鄢。”
王侯將相,生死悲歡,幾個字,道盡一生。
她傷透了他的心,他軟禁了她,發誓“不及黃泉,無相見也”。
這個誓言充滿著決裂的氣息。穎城暗夜裡,武姜傷心欲死,她已經失去一個兒子,她不想再失去另外一個了,否則她將一無所有。
莊公也在王宮的暗夜下徘徊,感到一絲後悔。我相信這後悔是真的。他內心對母親有一種難以了斷的眷戀——無論什麼樣的感情,得不到的總讓人念念於心。他連周天子都可以平視,惟獨對自己的母親束手無策。
這時候潁考叔出現了。他的出場,就像一個洞察別人心理的治療師,雖是諫臣,卻很謹慎。
也許他是主動來找莊公的,也許他是武姜請來為自己說合的,不管真正來意是什麼,潁考叔用一場表演喚醒了莊公心底的母子之情。他找來幾隻鴰鳥,當作野味獻上,“這鳥小的時候它母親辛辛苦苦餵養牠,等長大了,它反倒把母親啄死吃了,實在是個不孝順的鳥,因此把它捉來送給您吃。”他藏起莊公賞賜的羊肉,聲稱要送給家中貧苦的老母:“小臣家裡還有老母親,從來沒吃過這麼好吃的東西。小臣想起這些,怎麼能咽得下去呢?”他果然看到莊公神色變了,於是假裝無知問起君侯的母親何在,終於引出莊公對自己誓言的追悔。潁考叔暗暗微笑,提出早已爛熟於心的“高見”:掘地見泉,母子於地道相見,既不違背誓言又成全母子之情。於是有了“黃泉見母”。
雄才大略的霸主,哪里料到黃泉也可人力為之。
於是,莊公與武姜重逢,母子攜手同歸,坐著馬車在街市上經過,贏得鄭人交口稱讚。從此他在外面怎樣蠻橫霸道、窮兵黷武,也從沒有後院失火過,只因鄭人深信了他的人倫孝義。
高高在上的鄭莊公,贏了王位,似乎也贏回了母親。於他,這場爭鬥的勝負有大小,卻不再有輸家了。
可是武姜從穎城回鄭之後,她的結局再也無人提起。她曾經任性地導演一場戲,殊不知,“黃泉見母”是她最後的出場,像名伶一生的告別演出,以後的好壞已不被關注。
------------------
武姜,生卒年不詳,姜姓,名失考,申國國君之女,鄭武公的夫人,鄭莊公和共叔段的母親。公元前761年,嫁於鄭武公為妻,因鄭武公諡號是武,故稱武姜
武姜,申侯的女兒,("武”鄭武公的諡號,姜:娘家的姓)生年不詳。春秋鄭武公掘突的夫人。武姜婚後生二子:寤生(鄭莊公)、共叔段。寤生出生時武姜難產,而生共叔段時順產。所以,武姜喜歡共叔段而厭惡寤生。當寤生立為太子時,武姜多次提出廢立,武公一直沒有答應。
主要事蹟/武姜
公元前743年,武公死,寤生繼位為莊公,武姜就為共叔段請求封地。後來,共叔段在武薑的支持下,妄圖奪權,失敗出奔共國。莊公把武姜放逐到城穎(今河南省臨潁西北),並發誓:“不及黃泉,無相見也”。(《左傳·隱公元年》)一年後,他又覺得不能這樣對待自己的親生母親,但有不願違背原來的誓言。穎考叔看出莊公的矛盾心情,遂獻上一計,挖了一條隧道,見到地下泉水,母子在隧道見面,和好如初。武姜卒年不詳。
春秋戰國:武姜兩兒的悲辛交集,鄭莊公對共叔段是縱容還是算計?
2017/07/24 來源:看史界
魯隱公元年(公元前722年)鄭莊公同其胞弟共叔段之間為了奪國君君權位而進行的一場你死我活的鬥爭。
武姜取名過於直白,即又偏愛小兒
鄭莊公,為鄭武公之子,是鄭國第三任國君,名寤生。「寤生」是指小孩兒出生時腳先出來頭後出來,就是現在所說的難產。鄭莊公就是這樣難產而生,才被取此名。鄭莊公的誕生過程,對其母武姜來說就是一場劫難。如果生一個還好,壞就壞在武姜後來又順順噹噹地生了一個兒子,取名叫叔段。
兩個兒子的誕生一對比卻截然不同。於是,武姜就偏愛小兒叔段,甚至要求鄭武公將大兒子寤生廢掉,立叔段為繼承人。鄭武公思前想後沒有受枕邊風的影響,仍以長幼有序並嚴詞回絕了武姜。後來鄭武公死後,寤生繼位,即稱鄭莊公。
莊公母命難違,叔段受封於京
武姜一直不死心,就算鄭莊公繼位已成事實,還在妄想幫小兒翻盤叔段。為了幫叔段擴大地盤,她以太后的身份給鄭莊公施壓,要求將制(虎牢關)地封給叔段,但莊公一口回絕:「不行,制地,位置險要關乎國家安危。」
武姜改而威逼鄭莊公把京邑封給叔段。京邑乃鄭國大邑,城垣高大,人口眾多,且物產豐富,鄭莊公心裡不肯,但礙於母親請求,也只好答應。
但鄭莊公手下一班臣子都有異議。祭仲進諫道:「京城,地廣民眾,怎能封給臣子呢?叔段盤踞了此地,日後必為國家大害!」
莊公道:「你說的,我豈能不知,但母命難違呀!」
祭仲又說:「太后一向偏愛叔段,她的慾望哪有止境?要早作限制,以防禍患蔓延。野草蔓延,尚難剷除,何況主公的寵弟呢!」
可莊公卻答道:「多行不義必自斃,你等姑且待之!」
會不會自斃沒人知道,但叔段果然在多行不義的道路上越走越遠。
莊公智勝叔段,叔段被逼遠走共地
叔段到京城後,他加固城垣,囤積糧草,增置兵甲,不斷擴大地盤,儼然有了要造反的趨勢。面對這樣緊迫的形勢,鄭莊公不緊不慢,但他下面的人卻都繃不住了。
公子呂就說了:「一國不容二主,如果君侯要讓位於叔段,臣就請求去侍奉他;如果君侯還想坐這國君之位,那麼臣就請求儘早除去叔段,以免日後禍亂民心。」
可莊公卻回答他:「不急,再等等,叔段會自取其禍的!」
君主不急,臣子們再急也不能動手,但可以動口。他們到處說,這主子也太能忍了,叔段就這麼不像話也不制止。而那邊叔段也很配合,繼續攻城略地,擴張勢力。這樣一來,全國上下的人都認為叔段不像話、不忠不義,而莊公有包容、大仁大義。而此時,對莊公的一再縱容,叔段得出的結論就是他軟弱可欺,事不宜遲,起兵襲鄭。母武姜的立場一如既往的堅定,要給他作內應!
但這一次,鄭莊公一反常態,沒有無動於衷。他告訴公子呂:「討伐叔段的時機到了!」聞聽此言,早已急不可耐的公子呂立馬毫不耽擱,立馬率領大軍直奔京城。但還沒等大軍到達,京城民眾就聲討了叔段的不義之舉,並對其倒戈相向,歸附了莊公。叔段倉惶出逃,先躲到了鄢,可還未喘息片刻,莊公的大軍就追到了。最後,叔段被逼無奈,遠走共地。
共叔段死後,家人子孫四處逃散。鄭莊公的兒子鄭厲公繼位後,態度有所改變,並對臣下說:"不可使共叔段無後於鄭。"共叔段的子孫始稱"公孫段氏"。
-----------------------
當母親偏心又偏執——《左傳.鄭伯克段於鄢》2010版
26, Sep 2010 17:55
當年,鄭莊公的老媽武姜,因為難產,所以很討厭長子鄭莊公;後來生弟弟的時候一切順利,武姜於是很寵共叔段。所以當鄭莊公還是太子的時候,武姜就老是要鄭莊公的老爸鄭武公廢太子,另立共叔段為太子。等到鄭莊公正式掌政,老媽還是不死心,先要求哥哥把「制」封給弟弟。問題是「制」是個軍事重鎮,就像新竹湖口是北台灣最精銳的裝甲重鎮,只要發生緊急狀況,戰甲車一小時內就可以直殺台北支援,這麼重要的地方,當總統的絕會不會派不信任的屬下去擔任湖口裝甲兵司令。鄭莊公當然沒那麼笨,但總不能坦白跟老媽說:「媽,您以為我不知道老人家在想啥啊?湖口這個裝甲重地,我有可能拱手讓弟弟嗎?您當我白癡啊?」於是他轉個彎跟媽媽說:「啊娘!『制』不是個好地方!這地方不吉祥又不吉利,風水差還死過人,除了這不乾淨的地方以外,您要我給弟弟什麼地方,我都答應。」
有沒有發現鄭莊公很聰明?他不是說:「軍事重地,我自己要,不給!」而是說「風水差,對弟弟不好,不方便給!」裡子面子都顧到了!鄭媽媽當然也不是省油的燈,請不到「制」就請「京」,意思是要不到湖口基地,乾脆要個台北縣,這次鄭莊公爽快答應了,讓弟弟當了「京城大叔」。這下鄭莊公的大臣們可緊張了,因為這禮給得太大,割台北縣給敵人跟割湖口給敵人,有什麼差別嗎?可是鄭莊公的回應很妙,他說:
「多行不義必自斃,子姑待之!」這回答真的很妙,他說的是「你等著看」耶!在什麼情況下你會對人家說「走著瞧」?莫非你已經做好準備傳好傢私,要讓弟弟「挫著等?」
總之,弟弟共叔段就爽爽的做起自己的京城大叔,一方面建立自己的外交部,跟老哥的邦交國搞雙重承認,爭取外援,打算商借外籍兵團;另一方面也把桃園中壢通通收進自己的版圖,籠絡人心準備把老哥的政權一舉推翻。這下鄭莊公的大臣們更緊張了,屢屢發佈警報,提醒鄭莊公注意,可是鄭哥哥照樣老神在在的說:「無庸,將自及(別緊張,他放火要燒到自己了)」,甚至當屬下緊張的說:「厚將得眾(情況緊急了啦!你老弟已經佔有北台灣大票艙)!」的時候,鄭哥哥還是很輕鬆的回答:「不義不暱,厚將崩!(佔領票倉又怎樣?不得人心,就算佔有票倉也沒人要支持他!)」
你覺得鄭莊公憑什麼這麼有自信?
鄭莊公表面看來全無準備,可是就當鄭媽媽與共叔段準備好戰車甲兵,裡應外合正要發動叛變的時候;他竟然先下手為強,派出暗中預備已久的裝甲部隊反攻;老弟與老媽完全沒料到老哥竟然留了這一手,加上本來就不得人心,兵敗如山倒,只好流亡國外;鄭媽媽被傷透心的兒子流放邊疆,臨走前,憤怒的兒子還發起毒誓:「娘!這輩子,不到黃泉,不跟您相見!」(這裡有一個關鍵字要注意,「公『聞』其期」,鄭莊公怎麼會知道媽媽弟弟要造反的時間呢?你自己想!)
鄭莊公流放母親之後,內心天人交戰,問題是毒誓已發不能反悔,這時他手下一位大將軍穎考叔獻策解圍,穎考叔明明知道真相,但故意義裝傻,跟鄭莊公吃飯的時候,還故意不吃肉要打包回家,莊公覺得很奇怪,就問原因,穎考叔就說啦:「小人從小服侍媽媽,家裡的飯菜都是我準備的,可是我娘從沒吃過國王賞賜的美食呢!所以這麼珍貴的食物,我當然要包回去給媽媽吃啊!」鄭莊公一聽悲從中來,說:「別人都有媽,為什麼我沒有呢?」穎考叔就故意裝傻問:「請問您這麼說,是什麼意思啊?」鄭莊公也配合演出,就把事情原原本本說出來,講到「發毒誓」那一段的時候,穎考叔說啦:「主公,您不是發誓『不到黃泉不相見』嗎?黃泉在哪裡?黃泉在地下!所以您只要挖一條隧道去跟母親相見,這樣『地底相見』,就不違反誓言啦!」鄭莊公一聽龍心大悅,即刻動工;最後兒子在隧道這頭唱著『其樂融融』奔過來,母親在隧道那頭唱著『其樂泄泄』奔過去,母子兩人在隧道內抱在一起相擁而泣,盡釋前嫌,和好如初,圓滿收場,故事結束。
有沒有覺得最後三個人的對手戲,演得還不錯?
故事圓滿收場,真正的問題才要登場,不管怎樣,鄭媽媽最恨的兒子趕走最寵的兒子,鄭媽媽有那麼容易就跟最恨的兒子和解嗎?鄭莊公有這麼簡單就跟媽媽和好「如初」嗎?各位不覺得不管是莊公與穎考叔的對演套招,還是「其樂也融融」的完美結局,做戲不也做得太超過了嗎?
問題是如果你是鄭莊公,你要怎麼辦?
我覺得這種鄭莊公生在這個家,這場殺人人殺的家庭倫理親情大悲劇,是注定好的。相信任何一個「家裡有個頑固又偏心的老媽」的同學,都會面對這樣的問題——你娘就是堅持要這樣,不然你要怎樣?
家人的問題是,家人不能選,家人不能換;嫁錯老公可以離婚,交錯朋友可以分手,討厭上司可以離職,厭惡屬下可以辭退。問題是……家人的本質,就是不能選,沒得挑,出生在誰家就沒辦法各自回家;鄭莊公身為長子又是王子,是宗法治度下合法的繼承人,法理上站得住腳,而且人民也站在他那邊,道德上固然可以議論,但面對媽媽的偏心,做兒子的除了「做好準備面對衝突發生」,還能要他怎樣?
不是一家人,不進一個門,家人當了,只好認了;沒錯,你可以質問鄭莊公為什麼不選擇放棄,歸引山林,出家當隱士?但面對如此家人,出家就算孝順嗎?政治問題混淆家庭問題,算是負責嗎?更何況共叔段的執政能力明顯不如鄭莊公,我們有什麼立場去要求能力強的鄭莊公退位,反而讓恃寵而驕的共叔段登基?其實回歸法律面,真正「犯法」的人,本來就是共叔段和他媽媽,武姜基於一己之私要鄭莊公下台,當娘的人不仁不慈、不合理又不合法,我們有什麼立場去指責鄭莊公「不孝」?
我個人是很同情鄭莊公的,從小到大,他一直被媽媽討厭,這對兒童的心靈,會有多大的傷害?媽媽整天跟爸爸說長子的壞話,長子又是會活在怎樣的壓力之下?好不容易當了個國王,對人民,他要演出家庭和樂的形象;對家人,他要演出兄友弟恭的模樣;對仇人,卻是再怎麼仇恨也得掌握出手的力道,因為出手過輕,自己危險;出手過重,難逃史官筆伐。他的身份,不允許他做不孝子;所以他不能明目張膽整弟弟;不能明目張膽跟媽媽翻臉;偏偏他不能信任媽媽也不能信任弟弟,連對自己的大臣,都有不能說的秘密;到最後就算人整完了臉翻完了,到頭來還是得演出一副和樂融融的樣子,人生活到這個地步,多累?那種「不是你死就是我活,但是還要演得很莊重很快樂」的戲碼,內心的糾結,又有多少人可以體會?
《春秋》是道德立場鮮明的歷史評論,因子孔子抨擊這起事件中,莊公未盡教導弟弟的責任,且有殺弟之心,最後兄弟間的衝突不但不似兄弟,反倒像是仇人了。孔子對《左傳》的作者左丘明讚譽有加,曾說:「巧言、令色、足恭,左丘明恥之,丘亦恥之。」可見左傳的人物評論,也具有絕對的指標性。由此我們可以反問一個問題,既然左傳的作者具有強烈的道德意識,為什麼左傳作者對「鄭伯克段於鄢」這件事,沒做任何直接的道德判斷,他只記錄了書經的看法,自己卻完全沒批判鄭莊公及其家人的不忠、不孝、不仁、不義、不慈?反而把評論的焦點,集中在最後一個出場的穎考叔?
整起事件中,有媽如此,鄭莊公事實上無可奈何,他設下陷阱會被罵不孝,但如果先發制人,搞個文字獄或白色恐怖「防範未然」,先把弟弟和媽媽一網打盡,不是更不孝嗎?我們課本認為鄭莊公應該設法「感化」他弟弟,各位想想也知道這是不可能的任務——「感化」有這麼簡單嗎?有這種非理性的媽媽,是要怎樣感化跟著媽媽一起非理性的弟弟?
左傳之所以只讚許穎考叔「純孝」,而不對其他人多做批判,我想主要原因有以下幾個:
首先,面對如此家人,鄭莊公實際上無可奈何。其次,鄭莊公沒殺弟弟,最後也迎回媽媽,和動輒腥風血雨的宮廷鬥爭相較,也算仁至義盡。第三、一個人的「動機」,不是別人所能掌握,鄭莊公也許心機深沈,居心叵測,但這種「動機」只有他自己知道,左傳作者和我們這些讀者,實際上並不知道他在想什麼!所以或許因為如此,左傳的作者不願從「動機論」去譴責他,因為從可以考證的「行為」來說,鄭莊公無須受譴責。其四、左傳未必只能從「道德的應然」這個角度評論時事,我認為對此事的評論,左傳是站在「光明面」看待,這就好向同樣是評論時政,「蘋果日報」和「大愛」的觀點肯定不一樣,左傳站在「大愛」的觀點,從穎考叔的角度切入此事,因此當然得出不同於書經的論斷。
最後、穎考叔確實是是整起事件中,最一值得評論的一件事:他自己的孝心,喚起鄭莊公的良知,他家庭的和樂,也促成鄭莊公自幼企求的和樂。我們無從得知最後的母子相見歡是真心還是假意,但由鄭莊公因穎考叔的孝行而大受感動來看,我想鄭莊公始終是期待受母愛呵護的,只是有娘如此,就算當兒子的一心不願衝突發生,為娘之人,難道就能感同身受嗎?
指出錯誤,一向輕鬆愜意,但如何讓批判除了「精準」以外,不失忠厚與氣度,兼顧動機背後的不得已,我想,這是更值得我們學習的批判精神!
〈左傳〉解釋〈春秋〉的經文,不代表〈左傳〉認同〈春秋〉,就像我把課文解釋完,我也常說:「那個解釋錯了!」〈左傳〉作者對鄭莊公,其實有很高的評價,整部〈左傳〉一共用九次「君子曰」評價莊公,但只有一次負評(穎考叔死,「君子謂鄭莊公失政刑」,除此之外,〈左傳〉到底對鄭莊公有什麼看法,我們看這一段,就可以蓋棺論定:
君子謂鄭莊公於是乎有禮。禮,經國家,定社稷,序民人,利後嗣者也。許無刑而伐之,服而舍之,度德而處之,量力而行之,相時而動,無累後人,可謂知禮矣。
君子謂:鄭莊公於是乎可謂正矣,以王命討不庭,不貪其土,以勞王爵,正之體也。
鄭莊公到底有怎樣的歷史評價,這一段,應該夠一目了然了。

武姜 - 維基百科,自由的百科全書 https://bit.ly/38JkG79
莊姜_百度百科 https://bit.ly/3il4nED
請先 登入 以發表留言。