為什麼所有網站都搶著你按下「同意」?|天下雜誌
www.cw.com.tw查看原始檔
這幾天上網,你是否已被多個「同意」按鈕煩到不行。這是因為,歐洲聯盟「通用資料保護法規」(GDPR)5月25日生效,許多企業正雕琢著自己的服務條款,並要使用者同意。
如果你直接按下「同意」,會交出哪些個資呢?最驚人的,或許就是同意讓網路公司掃描你的email內容了。
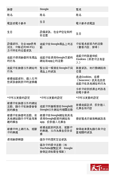
以下整理台灣人比較常用的幾項服務:臉書、雅虎與Google,看看這些網站要你們同意對哪些資料放手。
為什麼網路公司想要這些資料?
這些網路巨頭表示,他們用這些資料來個人化服務(如搜尋結果),同時也做個人化廣告投放,好維持網站營運。精準的廣告投放,通常價值就翻了好幾倍,這也就是為什麼許多企業不僅要追蹤使用者在自家網站的行為,就算你離開了他們家網站,他們還是對你死纏爛打,汲汲營營想知道,你去別人家那邊都逛什麼、看什麼。
但從上圖可以看出來,儘管歐盟新法規,逼得科技巨頭們邀請使用者「同意」他們的作法,或是讓使用者選擇在少數設定上「選擇退出」(opt out)。但在蒐集資料上,他們依然沒想放手。
你該選擇退出嗎?幾個理由供你定奪
如果你在通訊軟體或電子郵件中,提到了要送剛生小孩的朋友尿布,接著你逛任何網站,旁邊都跳出尿布廣告,是否會讓你毛骨悚然?或者,你在某個網站買了一雙鞋後,同款但不同顏色的鞋,就陰魂不散的陪著你到各大網站或社群網站,你是否會覺得,真的夠了?
許多人更擔心隱私權問題,比方說,既然網站內外和私人郵件中的內容,都會被打撈,那麼你的瀏覽習慣、財務和健康資訊,是否也會被看光。當你的資料散落在愈多地方,你就得為更多網站祈禱「他們永遠不會被駭」。
你還可以做什麼?
你可以向網路公司提出,他們到底掌控了你哪些資訊,Google、臉書、Twitter都有自動化的工具,可以立刻回應使用者的要求。
而歐盟居民的權利就更大了,他們可以向企業的數據保護主管提出任何與自身相關的權利問題。
歐盟以外地區企業一旦侵犯歐盟人民隱私,代價也變得更龐大,因為一旦歐盟人民向數據當局提出疑慮,當局便有權調查任何為歐洲提供服務和產品的企業,並要求改進,否則企業就會面臨相當於全球營收4%的罰金,或是2000萬歐元(約7.2億新台幣)。

留言列表