日本「傳統」祭典多為新創-發展觀光-台灣廟會觀光可借鏡/看似「傳統」的祭典,其實歷史並不久遠,這種被發明的傳統「被創造的傳統」成為地方發展觀光的利器。台灣各地的廟會相當篷勃,如何從傳統中創造出新可以活化地方觀光的祭典活動,日本的成功經驗很值得參考 @ 姜朝鳳宗族 :: 痞客邦 :: - https://goo.gl/PTmJqG
新聞辭典-地方創生
By 呂雪彗, www.chinatimes.com查看原始檔五月 20日, 2018
地方創生名詞源於日本,其主軸是利用「產、地、人」三位一體,希望地方結合地理特色、人文風情、地方資源,就地取材讓各地發展出最適自己的產業,吸引外流人口返鄉,安心工作、打造婚育環境,並安心生活,以利城鄉均衡發展。
日本1955年以來,人口往東京圈,大阪圈、名古屋圈流入,地方圈人口持續驟減,根據日本國土交通省推測,50年內將有6成城市人口數量減半,而30年內市町村人口較目前消失一半,2040年有近800地方小鎮可能消失,面臨「滅村」危機。
因此日本1988年推動地方創生政策,早期強調都市機能活化,2002年制訂特區制度,透過法規鬆綁地方經濟產業活動,2015年提出「城鎮、人、工作總和戰略」,這兩年安倍內閣更制訂新的補助金及稅制,強化地方創生政策實施,並有企業版故鄉納稅機制。
日本四國、德島縣中心─神山町,變身日本「小矽谷」,是典型地方創生典範,它最早是日本「穀之女神」發源地,曾有2萬居民,20多年前小鎮裡年輕人開始大量出走,近年成日本炙手可熱的「IT聚落」,一家家IT企業從都市搬進木造古民房,讓神山町寫下重生奇蹟。
日本兵庫縣有古老住宅也改造成民宿,打造觀光聚落;新潟市利用當地食材入菜,打造農家餐廳特色,並自成農業銷售體系,而香川縣以舉辦瀨戶內國際藝術祭,利用藝術元素吸引人口回流,均是地方創生的活教材。
被發明的傳統-日本觀光新創典範--大洗町結合傳統鳥居宗教、大自然美景、卡通文創、鮟鱇漁產業、特色現代地理人文
大洗鮟鱇祭/守護海上通行安全,至今在濱海礁石上,豎立的「神磯之鳥居」 https://youtu.be/G-DvjaKSuhc?t=28
大洗町-因動畫《少女與戰車》成為新興觀光聖地- https://goo.gl/unbEVS
「短期移民」帶動GDP:日本如何活用歷史資源促進觀光?
By 謝子涵, www.thenewslens.com查看原始檔四月 1日, 2018
我們想讓你知道的是
日本推動觀光改革,以東京奧運做為觀光立國的成果檢驗場域,同時集思廣益,調節國內產業缺失。同樣面臨觀光產業體質調整問題的台灣,看一看過往的各項政策計畫,各項國內劣勢及國外威脅,是否真有被重視或解決?
短期移民作為填補人口危機的漸進式政策
面臨高齡少子化,接踵而來的問題是:人口一少,該如何提升GDP,以及每一個國民的生產力。在移民政策尚未為多數日本人接受前,「短期移民」成一個解方,特別是以觀光客為主的短期移民政策,將補足人口減少的GDP缺口。
事實上,根據2017世界經濟論壇觀光評比,日本從2015第9名躍升到第4名,成了世界評比中旅遊經濟成長度最高的國家。
資料來源:世界經濟論壇(World Economic Forum)
氣候、自然、文化、飲食X細心、禮儀、服務、治安
若要成為觀光大國有四個條件,「氣候」、「自然」、「文化」與「飲食」,也就是不極端的氣候、豐富的天然動植物自然資源、歷史、藝術與演藝娛樂文化產業,以及特殊飲食料理。拿法國與英國的例子來看,他們是否有能以觀光立國的條件,英國有深厚的歷史與音樂等文化,也有風光明媚的自然文化遺產,然而與法國一比較,英國氣候多雨霧,且沒有如法國料理般聞名的飲食文化。
日本四季分明,北海道能滑雪、沖繩有海水浴場,春天賞櫻秋天賞楓,有豐富的自然資源,像是富士山、屋久島森林、皆十分出名;文化方面則是日本一直引以為傲的,包括能劇、歌舞伎、和歌、排句、三味線、日本庭園,道文化香道、華道、茶道、劍道、柔道,神道教等,以非物質世界文化遺產的和食,日本有一個鮮明的特徵是,總是能吸取不同文化意涵,內化成自己的文化,造就出幅員更為廣闊的文化政策。
日本在爬梳其觀光政策時,特別強調另外三條件,分別是「國家知名度、交通基礎建設、治安」,做國家觀光行銷(國家PR)時,從外國人對日本印象調查中,第一印象是日本人很有禮貌,再來是治安很好、日本食物、以及洗鍊的日式服務,很意外地與上述提到的觀光立國四條件不大一樣,實際上是「細心」、「禮儀」、「服務」與「治安」,從這篇有如感性層面的調查結果,倒推回行銷戰略上,到底觀光客來日本的動機是什麼?
此外,美國報紙USA TODAY統計了日本的魅力在於歷史的名勝古蹟、京都的寺廟神社、傳統體驗、以及飲食與自然景觀(雪、沖繩和富士山),該如何運用訪日數據調查,搭配上觀光立國的條件,制定吸引世界去日本的行銷策略,而行銷背後的理念,是否能搭配理念貫徹執行,日本觀光立國的價值觀就是無償的款待(おもてなし),在追逐來客數的同時,不斷反思觀光業的設備投資,是否有跟上旅客的需求。
面對觀光不足之處不該提出抽象口號,而應對症下藥盤點解決
安倍內閣從2012年至今,訂定觀光戰略,採訪寬簽證、擴大免稅、整備入出國管理機制並擴大航空網絡,並直接訂定下一階段具體的戰略關鍵績效指標:
外國人旅遊數,從2012年的836萬人,成長到2016年2,404萬人;新的挑戰目標,要在2020年達兩倍成長率至4,000萬人。
訪日外國人旅遊消費額八兆元日幣(現約為三兆)。
都市圈(「東京、神奈川、千葉、埼玉、愛知、大阪、京都、兵庫)之外的地方外國人住宿率7,000萬人(現約為2,753萬人)。
外國人再訪數2,400萬人(2015年約1,200萬人)。
日本人國內旅遊消費額21兆日圓(以最近五年平均增加5%)。
為達成各項戰略數字目標,安倍內閣同時提提出「觀光先進國」三大焦點與多項改革,完善觀光底運、觀光內容以及觀光便利性服務:
1. 以地方創生為基礎,魅力觀光資源極大化
開放歷史傳統公共設施,如赤坂迎賓館與京都迎賓館
讓文化財成為觀光資產,集中強化文化財產業
將國家公園品牌化,結合民間力量提升活用公園空間,2020年外國人使用數達1,000萬人
推動景觀優化計畫,推動歷史重點街區無電線桿化
確立「滯留型」農山漁村,讓旅客體驗傳統「農村民宿」,2020年達到全國創生出50個
擴大地方商店街的傳統工藝品的消費,外國人友善街道改造
改善周遊觀光道路,派遣專家團隊去世界考察開發景色與體驗計畫
復興東北六縣(福島、宮城、山形、青森、岩手)觀光
2. 革新觀光產業、提高國際競爭力並成為日本骨幹產業
觀光制度法規修正,包括導遊、旅行社、旅宿業
民宿法規制度修正,包括以文化交流與活用休眠資產維目的的《住宅宿泊事業法(民泊新法)》
根據產業需求,強化觀光經營人才育成,並成立相關工商管理碩士(Master of Business Administration, MBA)
解決住宿設施不足的問題,促進投資多元供給
全國成立100個有世界水準的目的地行銷組織(Destination Marketing Organization, DMO)
提供觀光地再生活化基金,加大投資觀光人才
訪日推廣戰略高度化,於海外關鍵局處宣傳海外著名人士體驗日本文化的影像
強化對外宣傳,促進入境觀光,強化在外使館宣傳及內容
促進政府層級的MICE活動(Meeting會議研修、Incentive招待旅行、Conference國際會議學術會議、Convention、Exhibition展示會)
以中國、菲律賓、越南、印度、俄羅斯為主要對象國推進簽證戰略
提高訪日教育旅行人數達一年20萬人
充實觀光教育教材內容
開發並推廣年輕人出境海外旅遊服務
3. 所有旅客能沒有壓力,並享受舒適的觀光環境
引入世界高水準人臉辨識出入境系統
推動民間的社區總體營造,特別注重完善住宿設施與觀光巴士
推動無現金環境,主要觀光地實施100%信用卡應對
通訊環境成長,推動免費Wi-Fi和SIM卡互補
鼓勵中小企業網站多國語言化
增加外國患者醫療機關
堆動「世界第一安全的國家,日本!」口號並完善外語警察體制
完備地方創生迴廊交通,推動訪日後能購買「JR PASS」制度
強化區域機場閘道機能與廉航班機
擴充郵輪旅遊旅客人數
公共交通使用環境創新,可在海外線上預約主要的交通設施
休假改革,第二年年假取得率達70%,並導入家族休假制,使旅遊需求標準化
奧運帕運會推動通用設計
善用歷史資源,活化沉睡的地方古屋,創造更多吸引外國人的旅遊內容
在諸多觀光改革中,關於推動活用文化觀光資產項目,日本政府成立了「活用歷史資源觀光社區營造任務派遣隊」,希望達到創造地方工作機會、增加原在都市打算返鄉工作者、提高出生率及定居人口等目標,同時解決棄耕地多與空屋率等問題。各部會分工的內容,及協調的架構如下表:以推動辦公室作為主要協調平台,分配工作內容包括人才培育、政策宣傳、公部門支持、議題共識、金融支持以及法制改革。

如何對症下藥,搶救台灣觀光「短視近利」的後遺症
日本推動觀光改革,以2020東京奧運為一個觀光立國的成果檢驗場域,一舉將旅客人數推到高峰,並同時集思廣益,調節國內產業缺失。台灣也面臨到觀光產業體質調整的問題,看一看交通部觀光局2001觀光政策白皮書,2002觀光客倍增計畫、2002台灣生態旅遊年計畫、2004台灣觀光年、2008旅行台灣年、2010感動100旅行台灣、觀光拔尖領航方案、觀光大國行動方案、2020台灣永續觀光發展等方案,每一年台灣觀光的國內劣勢及國外威脅,是否有被重視,抑或在新的方案中徹底解決?
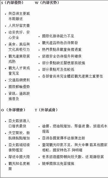
若以《觀光大國行動方案2015-2016年》報告中,台灣觀光產業優劣勢分析為例,每一個對應的解決政策是什麼?而計畫實施後是否能看到成效、觀光局的資源究竟有沒有被善用、外部機會與環境是否隨著國際環境改變?這不能只是在紙上談兵,特別是面對各國正在整併旅遊相關部門,像是本文念茲在茲日本觀光立國大戰略,以及中國將國家旅遊局組織改造為文化和旅遊部,聚焦自然文化旅遊無煙囪產業等,台灣準備好了嗎?
大洗町(日語:大洗町/おおあらいまち Ōarai machi */?)是位於茨城縣中部太平洋沿岸的一個小鎮,近年因動畫《少女與戰車》成為新興觀光聖地。
1996年開始舉行一年一度的大洗鮟鱇祭(大洗あんこう祭),原為以當地名產「鮟鱇魚」為主角,利用現煮鮟鱇魚湯或其他相關製品推廣地方觀光,但自從2012年開始由於動畫《少女與戰車》的成功而轉變為以動畫為主軸的祭典。
-------------------
2016年03月26日 04:10 中國時報 (田欣雲)
位於「大洗HOTEL」附近的大洗磯前神社,相傳有神祇在此地的海濱降臨,因此建造了這間神社,曾一度荒廢,後被水戶藩第三代藩主綱篠重建,守護海上通行安全,至今在濱海礁石上,可見豎立的「神磯之鳥居」。
★大洗磯前神社/東茨城郡大洗町磯浜町6890/+81-29-2672637
-----------------------------------

大洗海岸的景點資訊|絕景日本 - https://goo.gl/9ioCbs











『大洗海岸』 : 旅 - https://goo.gl/EEeFav







京都・八幡市:背割堤桜、一気に見ごろ - 毎日新聞 - https://goo.gl/RhpXxR


留言列表