國土新法 山坡地農地大增136%
2024-08-12 02:20 聯合報/ 記者黃婉婷/台北報導
國土計畫法明年上路,審計部發現依新法畫設山坡地農地,將增加卅二萬多公頃。本報資料照片
國土新法 山坡地農地大增136% | 政治 | 要聞 | 聯合新聞網 https://bit.ly/3WZkhJN
國土計畫法明年上路,各縣市正著手畫設國土功能分區圖。審計部報告指出,依新法所畫設山坡地農地,將比過去增加卅二萬五百公頃,增幅百分之一三六點四四,有大量解放山坡地空白地之虞,恐不利國土保安及水土保持。但內政部國土管理署表示,此數據僅是推估,非實際情形,待各縣市繳交功能分區圖,將會同農業部依實際環境檢視狀況。
審計部去年度總決算審核報告指出,國土署二○二一年六月檢送國土功能分區及分類與使用地畫設作業手冊給各縣市政府作為畫設參考,其中農業發展地區第三類(通稱山坡地農地)畫設,是將山坡地範圍內依原「區域計畫法」畫定的特定農業區、一般農業區及山坡地保育區等的農牧用地、林業用地、養殖用地,與未編定使用地的森林區、山坡地保育區及風景區等土地都納入,尚未納入國土功能分區及其使用類別的山坡地也一併畫入。
審計部指出,依中央研究院去年三月發布「農業政策建議書二.○」,提及我國二○一八年山坡地農地總面積為廿三萬四千九百公頃;綜觀各地方政府於二○二○年十一月至二○二一年二月依該手冊畫設的縣市國土計畫,全國山坡地農地總面積為五十五萬五四○○公頃,增加卅二萬五百公頃,增幅達百分之一三六點四四。
審計部認為,此舉有大量解放山坡地空白地之虞,後續若經由土地權利關係人直接依法從事農業使用或興建農業設施,恐不利山坡地的國土保安及水土保持。
國土署解釋,待各縣市政府檢送國土功能分區圖草案後,將會同農業主管機關就農三土地,考量現地環境、資源條件及環境敏感地區等外在因素,核實檢視及審議該草案繪製成果,以兼顧農業生產及國土保安。國土署強調,手冊只是訂定原則,縣市政府須依實際情況和農業部規定去畫定,因此該數據只是推估,和實際情況不符。
國土新法 山坡地農地大增136% | 政治 | 要聞 | 聯合新聞網 https://bit.ly/3WZkhJN
竹縣87%屬於山坡地 「山坡地管理資訊系統」查詢平台即日起上線
新竹縣政府農業處「山坡地管理資訊系統」的山坡地資訊查詢平台正式上線。(擷取自新竹縣政府官網)
竹縣87%屬於山坡地 「山坡地管理資訊系統」查詢平台即日起上線 - 生活 - 自由時報電子報 https://bit.ly/4aFQIk4
2024/06/03 10:46
〔記者廖雪茹/新竹報導〕新竹縣轄有87%的土地屬於山坡地,縣府農業處「山坡地管理資訊系統」的山坡地資訊查詢平台5月27日正式上線,民眾可直接從線上申請下載山坡地資訊證明文件,如地號、地段、是否位於山坡地範圍、特定水土保持區及國家公園等資訊,期符合簡政便民、節能減碳,也順應政府資訊公開的理念。
農業處表示,新竹縣山坡地管理資訊系統,分為山坡地資訊查詢平台、水土保持計畫協作平台、水土保持違規紀錄管理系統3套子系統。其中,山坡地資訊查詢平台首先上線,可省去長久以來公文往返的時間,提升為民服務效率,歡迎民眾多多利用。
水土保持計畫協作平台預計於今年7月完成,未來可便利申請者查各類水保計畫線上申辦管道及案件進度,以及案件審核的即時資訊。
至於水土保持違規紀錄管理系統,將於明(2025)年3月完成,這個系統將紀錄數位化查報取締的歷程,協助義務人追蹤與管理違反水土保持相關法令規定的案件。承辦人員可於系統建置新竹縣轄區範圍內山坡地水土保持違規案件,以利民眾查詢。
竹縣87%屬於山坡地 「山坡地管理資訊系統」查詢平台即日起上線 - 生活 - 自由時報電子報 https://bit.ly/4aFQIk4
地主未經申請許可違規開挖整地,而且疑越界挖到鄰地,若經確定恐涉及刑責,將依違反水土保持法相關規定函送新竹地檢署調查。關西鎮民代表周得熙說,東山里湖肚段這處山坡地,2015年也曾因未經申請許可違規開發,造成青翠山林變成鬼剃頭般光禿一大片,沒想到這次又涉嫌濫墾
關西又見「鬼剃頭」!山坡地違規開挖還疑越界 函送檢方調查 - 生活 - 自由時報電子報 https://bit.ly/3MUUzkh
整地開挖辯不知禁用怪手 竹警究辦護山林
上版日期:106-11-15
修改時間:106-11-15
整地開挖辯不知禁用怪手 竹警究辦護山林
新竹縣政府原民處日前接獲檢舉,有人在五峰鄉大隘村某處原住民保留地非法開挖,遂於14日會同竹東分局茅圃所員警及五峰鄉公所人員到場會勘。發現該地段已遭違法開挖約2分地,且怪手仍正在施作,警方立即報請新竹地檢署指揮依違反《山坡地保育利用條例》,將趙姓地主及朱姓怪手司機逮捕,並由原民處將怪手查扣。
警方調查,該山坡地係屬原住民保留地,依《山坡地保育利用條例》不得擅自墾殖、開發,47歲的趙姓地主雖有向五峰鄉公所申請整地,準備將原來的桂竹林整地以種植生薑、咖啡等作物,但卻未依規定依原地形地貌表土翻耕,而動用大型機具進行開挖。趙姓地主辯稱他向鄉公所申請整地時,鄉公所並未告知不能以大型機具開挖整地,被通知違反《山坡地保育利用條例》時覺得冤枉。但五峰鄉公所出示當初核准的申請函,函內有明確標示「中耕鋤草」係指僅能利用鋤或中耕器以淺耕方式施作,並特別標註勿改變現有地形,不得整坡、開挖、設置施工便道。警方訊後依違反《山坡地保育利用條例》,將趙姓地主及朱姓怪手司機移送新竹地檢署偵辦。
警方表示,五峰山區地勢陡峭,山坡地水土保持相當重要,將來會持續加強查緝,杜絕濫墾濫伐,保護美好山林。
新聞資料來源:新竹縣政府警察局竹東分局/03-5950026整地開挖辯不知禁用怪手 竹警究辦護山林 https://bit.ly/37QqroC
大剌剌非法開挖堆置土方 竹縣3男被移送法辦
徐姓男子沒有申請許可獲准,就逕自在承租地上開挖、回填土方,造成現場土石流失。(記者黃美珠翻攝)
大剌剌非法開挖堆置土方 竹縣3男被移送法辦 - 社會 - 自由時報電子報 https://bit.ly/3uIWBet
2022/04/14 12:00
〔記者黃美珠/新竹報導〕真狂!犯案不怕人知道!徐姓男子被控,沒有申請就大剌剌在新竹縣關西鎮新富里竹30線「大波塘」段路邊開挖、堆置約1000立方公尺的土方,說是整地後要做園藝使用。鄉親們不滿43噸重的砂石聯結車飛馳在並非砂石車專用路線的竹30線上,路面被黃土污染,雨天容易造成打滑,好天氣又塵土飛揚。新埔警分局獲報後會同公所和縣府農業處查辦,把徐男等3人依違反水土保持法移送新竹地檢署偵辦。
范姓等鎮民說,行為人根本目無法紀!任意濫挖的現場緊鄰馬路,特別是這條道路還禁止行駛20噸以上的大車。但從3月初起,他們就天天看到43噸重的砂石、聯結車進出,噪音之外,路面被污染,道路路面被壓壞,嚴重影響當地的交通安全和居住安寧。
警方獲報後查出,張姓地主是以每個月7、8萬元的代價出租給徐姓男子5年,徐男疑似要經營園藝,所以雇用怪手等機具在現場整地且引入土方。
縣府農業處表示,徐男沒有提出申請,更遑論獲得許可,他們逕行開挖、整地、回填土方,現勘發現現場已有水土流失的現象,明顯違反水保法第33條。
新埔警分局表示,竹30線雖沒有禁止15噸以上的大貨車進入,但確實不是砂石、聯結車的專用道路,就算因有工程需要也須申請獲准才能進入,未來他們會加強巡邏,防範類似事件再發生。
此外,他們為了查緝不法的偷倒廢棄物、土方或濫墾、濫伐事件發生,已請各派出所加強分析轄內各類可疑車輛出沒的時間和地點,結合既有的勤務,規劃加強在出入要道上盤查守望。
關西鎮長劉德樑說,竹30線被非法開挖整地事件,他只知道當地路面確實有被土方污染的狀況,但沒有接獲路面有破損,他會派員到場再了解,如果真的有毀損,公所會先行搶修。
大剌剌非法開挖堆置土方 竹縣3男被移送法辦 - 社會 - 自由時報電子報 https://bit.ly/3uIWBet
高檢農林共識:水保案件將從嚴追訴 | 破壞國土罰則輕 | 要聞 | 聯合新聞網 - https://goo.gl/1pWnUv

遏止濫挖 地方盼提高定罪率
By 聯合新聞網, udn.com查看原始檔一月 2日, 2018
A-A+
2018-01-02 00:20聯合報 記者曹馥年、黃宣翰、蔡維斌、蔡孟妤/連線報導
雲林檢警在麥寮查獲大規模竊佔國有土地堆置砂土,面積六個足球場大,兩名涉案人僅以十萬元及三萬元交保;高雄仁武有業者擅自開挖山坡地,也只以一至五萬元交保。地方首長都希望提高定罪率,才能遏止投機者非法行為。
對外界質疑「輕罰、輕判」,檢調人員表示,是否聲押獲准須看證據,不是犯罪行為嚴重就一定可以押人,觸犯廢棄物清理法中最常見的任意棄置有害事業廢棄物,罰則為一年以上五年以下,若逮捕的不是主嫌,也無串證逃亡之虞,難將其聲押。
另外,廢棄物、廢水等採樣後需要時間化驗,證明其足以毒害環境,構成重罪,才有理由押人;採樣的物證是否有足夠證據力,也是法官拿捏法條與論刑的關鍵。
高雄仁武有業者擅自開挖山坡地,只以一至五萬元交保,遭質疑罰則太輕。高市府表示,已與多個縣市政府向檢調機關要求提高定罪率,市長陳菊說,盼提高定罪率後,能遏止投機者進行非法開發行為。
雲林檢警最近動員大批人力加上空拍機,在麥寮鄉破獲大規模竊佔國有土地非法堆置砂土案,兩名涉嫌人各以十萬、三萬交保,檢方表示,被告已認罪、願意交出不法所得、回復土地原狀,加上無逃亡之虞,才諭令交保。
但雲林縣副縣長丁彥哲認為,就這起竊佔國土達六個足球場大的案件,以現有刑責,與實際犯行及對國土破壞,實不符比例原則
鬆綁山坡地 https://youtu.be/FjOyoyY8D48?t=24
鬆綁山坡地 - 客家新聞雜誌 - 樂多日誌 - https://goo.gl/Q3KecW
違反水保法的罰單 -疑為14萬罰金 原鄉老農自殺身亡 - 社會 - 自由時報電子報 - https://goo.gl/3RAkiH
山坡地資訊查詢系統 - https://goo.gl/LHLdbp
山坡地置產應注意 查明有無違規紀錄
newtalk.tw查看原始檔
台中市政府水利局近期發現太平區、霧峰區有不肖業者,開發山坡地未依法擬具水土保持計畫,整地開發後直接出售給民眾,造成民眾日後使用土地受到限制,水利局提醒,山坡地置產除符合自身需求外,也要注意有無違反水土保持法違規記錄,以免影響自身權益,得不償失。
水利局表示,山坡地如有開發利用規劃,除應依相關法規事前提出申請外,建議購買土地或房屋前,先向水利局詢問或至「山坡地資訊查詢系統(http://www.wrbeoc.taichung.gov.tw/slide/ )」查詢有無違反「水土保持法」違規記錄,或是土地是否曾因重大違規遭裁處「兩年暫停開發申請」之處分,以免影響自身權益。
水利局近期發現有不法人士未經申請許可,違規進行山坡地開發,再分割土地賣給不知情民眾,因已完成開發難以舉證行為人,水利局依法對土地所有權人裁處,並要求需依水土保持法擬具水土保持計畫。民眾收到公文後,才知道沒有依法申請,無辜受罪。
水利局長周廷彰表示,水土保持義務人於山坡地開發都應先擬具水土保持計畫,若未經申請許可,除依法裁處6萬至30萬元罰鍰及要求限期改正外,針對有不良紀錄的山坡地,皆會加強使用管制及審查,建議民眾購買已整地、興建道路或建築物的山坡地,應要求賣方提出合法申請文件,以免日後使用受到限制。
民眾若對山坡地相關業務有疑問,或希望專業技師到府輔導,可至水利局網站申請線上預約(http://www.wrs.taichung.gov.tw/ )或撥打水利局諮詢專線0972-412-738,由水利局協請專業技師服務。
林右昌釋大利多 解編基隆山坡地205公頃
基隆市有九成四的面積屬山坡地,平地僅780公頃左右。(記者林欣漢攝)
〔記者林欣漢/基隆報導〕基隆市有9成4的面積屬山坡地,平地僅780公頃左右,連市區田寮河與港區周邊也被劃入山坡地,都市發展受限,市長林右昌今天表示,山坡地解編目前已經進行到期末報告,完成後經中央核定,可望解編劃出205公頃,等同增加近3成的平地。
基隆山坡地占94.2%,但市區田寮河兩側、港區周邊地區,實際上並非水保法所定義的「標高100公尺以上」、「平均坡度5%以上」標準,卻也被劃為山坡地,開發受限,民代長期爭取解編。
因為被審計室糾正,基隆市今年開徵山坡地開發利用回饋金,至今已徵收26筆、約2000萬元,市議員陳江山今天說,山坡地開發利用回饋金是依據森林法訂定,基隆市硬要在沒有森林的商業區、住宅區收取開發回饋金,可以說是國際笑話。
林右昌說,全台目前只有基隆市在大規模進行山坡地解編,農委會也實際現場勘查過且在政策上支持,目前山坡地解編已經進行到期末報告,完成後經中央核定,將可解編205公頃土地,回歸合理、正常狀況,一勞永逸地從根本解決長期以來的山坡地開發限制問題。
產發處長林福來說明,農委會於民國89年公告徵收山坡地開發利用回饋金,目前只有花蓮、台東還未公告實施,審計處已對尚未實施的縣市發函要求改善,否則恐怕會影響統籌分配款扣點。林右昌也說,花東廢止公告的做法,中央也有以減少補助經費等行政手段來因應。
陳江山建議,市府應該要向中央據理力爭,等山坡地重新界定後再來徵收回饋金,否則現在地價稅高漲、增值稅連帶上漲,再加上回饋金,如同一隻牛被剝三層皮,將讓廠商望而卻步,不敢來基隆投資。
對此,林右昌說,基隆山坡地解編後,平地增加近3成,對絕大多數市民以及要來投資者而言,會比收取回饋金利益還大,會盡快把山坡地解編的程序縮短提前。
基隆市山坡地可望解編劃出205公頃,增加近三成的平地。(記者林欣漢攝)
基隆市區田寮河兩側、港區周邊地區,實際上並非水保法所定義的「標高一百公尺以上」、「平均坡度百分之五以上」標準,卻也被劃為山坡地,開發受限。(記者林欣漢攝)
基隆市港區周邊地區,實際上並非水保法所定義的「標高100公尺以上」、「平均坡度5%以上」標準,卻也被劃為山坡地,開發受限。(記者林欣漢攝)
基隆市港區周邊地區,實際上並非水保法所定義的「標高100公尺以上」、「平均坡度5%以上」標準,卻也被劃為山坡地,開發受限。(記者林欣漢攝)
守護山林遭報復 正義伯被打斷雙腿
自己出10萬元懸賞緝兇
〔記者謝介裕/南投報導〕南投縣名間鄉77歲謝姓老翁日前遭陌生男子跟蹤並打斷雙腿,迄今月餘仍未破案,因謝翁常檢舉山坡地遭濫墾濫伐、垃圾亂倒等情況,有「正義伯」稱號,他懷疑因檢舉得罪人,26日特別自製「懸賞10萬元」的告示牌,請親友張貼社區大街小巷,盼協助警方早日將嫌犯繩之以法。
謝姓老翁原本務農,因年事已高而退休,但他不願鄉里生態被破壞,只要發現山坡地遭濫墾濫伐、垃圾亂倒,立即向相關單位舉報,在地方有「正義伯」的美譽。
檢舉違法開發 上月遇襲
8月24日上午7時10分許,「正義伯」依慣例獨自騎機車外出,一方面晨運,一方面也巡視社區附近環境景觀是否有異樣。未料,騎到鄉內受天宮附近山路時,突然遭1名戴全罩式安全帽、口罩、體型壯碩的男子,從對向車道騎機車衝倒在地後,隨即被該男子持棍棒猛烈毆打,造成雙腿全斷。
經醫院檢視,謝翁左小腿、膝蓋至大腿全是傷,甚至左手掌也因撕裂傷,縫了20多針,經開刀、住院4天才脫離險境,目前雙腳仍不良於行,須仰賴輔助器才能行走。
由於涉案嫌犯從頭至尾均未發出聲音,因此,「正義伯」強烈質疑,遭人襲擊可能與最近舉發1件違法開發山坡地案件有關,如今嫌犯仍未落網,他與家人也不敢輕易出門,特別自製「懸賞10萬元」的告示,請親友張貼在大街小巷自力救濟,強調只要民眾提供線索讓警方逮獲嫌犯,他絕對說到做到,給予檢舉人10萬元獎金。
謝翁說,他住在當地已逾一甲子,但對涉案壯男並無印象,懷疑背後有人教唆,盼警方明察秋毫,還他一個公道。
警指壯男尾隨應是預謀
南投警分局表示,調閱路口監視器顯示,犯嫌的確曾尾隨被害老翁,見四下無人之際,持棍棒予以攻擊,將針對老翁所提的線索逐一過濾、詳查。
------------------------
山坡地休憩資訊 一網打盡
中時電子報中時電子報
2016年3月1日 下午 08:17 GMT
台北市山坡地休憩資訊涵蓋登山步道、野溪生態、露營等類別,以往這些資訊分別有各自網頁,民眾若想查詢得打開數個網頁,看得霧煞煞,現在台北市大地工程處打造全新的坡地休閒遊憩主題網,以「山林遊憩」、「登山健行」及「環境教育」為主題整合為單一的休閒遊憩主題網,更方便瀏覽。 過去山坡地休憩資訊共有12個網頁分別呈現,包括台北市親山步道、台北小溪頭、內溝溪生態展示館、台北溪遊記景觀野溪生態、碧山露營場、貴子坑露營場、圓山風景區、指南風景區、仙跡岩風景區、720度環境導覽、貴子坑水保教室及白石湖農村社區等網頁。 北市大地處企劃科科長孫淑霞說,整合後的坡地休閒遊憩主題網,只需一個網站便全面搞定。其中,「山林遊憩」包含露營場、風景區、台北溪遊記及白石湖農業社區等詳細介紹;「登山健行」則分區詳細介紹特色親山步道;「環境教育」包含內雙溪自然中心、內溝溪生態展示館及貴子坑水保園區等內容。 孫淑霞也說,時下流行的露營,可由主題網瀏覽碧山、貴子坑二大露營場資訊,並且可同時線上預約。相關資訊可查詢「休閒遊憩主題網」(http://gisweb.taipei.gov.tw/release/)。
關西山坡地「鬼剃頭」 50住戶剉咧等
〔記者傅潮標、蔡孟尚/關西報導〕新竹縣關西鎮東山里湖肚段一處山坡地遭人濫墾,面積廣達三點多公頃,造成原本青翠山林變成鬼剃頭般光禿一大片,山腳下的聚落約五十家住戶憂心萬一大雨,土石流恐沖瀉而下,危及生命財產安全。
濫墾三點多公頃 竹縣府:已送辦
對此,新竹縣政府農業處表示,兩度現勘查獲地主未經申請許可違規開發,已依違反山坡地保育條例罪嫌,函送新竹地檢署偵辦,並將要求植生改善、送審水土保持計畫書。因目前無雨,初勘暫無立即性危險,但仍會與水土保持技師會勘安全性。
縣府農業處山坡地保育科科長盧宥宇表示,關西鎮公所接獲檢舉,指湖肚段山坡地遭濫墾,嚴重破壞水土保持,查報後,縣府九月十七日前往會勘,發現地主未經申請違法開發,面積約一點七五公頃,現場並有怪手等機具,依違反山坡地保育條例罪嫌函送地檢署偵辦,未料十二月九日複查時,不但沒有停止開發,面積還擴大為三點一三七公頃,因此再次送辦,檢方偵辦中。
盧宥宇說,被濫墾的山坡地,屬於農牧用地,仍可除草、砍樹,從事農牧用途,但如果有開發行為,必須先申請獲得核准,地主因未申請就開發,且部份為他人土地,涉及山保條例中的竊佔刑責,因此函送檢方。
盧宥宇說,地主如被判有罪,可處六個月以上、五年以下有期徒刑,併科六十萬元罰金,如檢方不起訴,仍可處行政罰款,最高三十萬元。
當地居民說,遭濫墾的山坡地,沒有施作擋土牆等水土保持相關設施,空拍畫面呈現山林有如被鬼剃頭,光禿一大片,讓人怵目驚心,下方的聚落約有五十家住戶,每天提心吊膽,深怕大雨一來,引發土石流,吞噬家園與造成傷亡,罰款三十萬元根本不痛不癢。
盧宥宇說,經水土保持技師會勘認定如有致生水土流失,地主將罪加一等,另依違反水土保持法罪嫌函送檢方偵辦,縣府也會要求地主植生改善與送審水土保持計畫書
鬆綁農地使用 農委會遭民團抗議
內政部營建署15日審議「全國區域計畫」農地政策修訂案,農委會提議將農1、農2、農4劃為第2級而不是第1級敏感區遭反彈。(中央社)台灣農地分成農1、農2、農3、農4四級,內政部營建署15日審議「全國區域計畫」農地政策修訂案,農委會提議將農1、農2、農4劃為第2級而不是第1級敏感區遭反彈。環團會前以行動劇「農地的眼淚」抗議農委會大幅放寬農地開發限制,甚至高喊農委會主委陳保基下台。不過,會議中由於農委會與民團缺乏共識,內政部區委會最後決議,保留議題,待農委會研擬出權衡辦法後,再送交大會討論。
納入第1級環境敏感區的農地,不可任意申請設施、土地變更轉為工業區,或搭建需有建築執照的禽畜舍,第2級環境敏感區則是只要符合相關法規都可以申請土地變更。台灣農村陣線發言人陳平軒指出,農地不足已是不爭的事實,既然要保護農地就要用最高強度的管制措施,列入1級環境敏感區,讓農1、農2和農4都能優先作為糧食生產。
台灣水資源保育聯盟常務理事吳麗慧表示,3年來農地從78萬公頃增加到79萬公頃,只增加0.78%,不到1萬公頃,全國遭破壞農地占16%,至少約7萬公頃,農地管理政策應該趕快訂出來。
彰化醫療界聯盟總幹事黃秋鳳說,農舍與未登記工廠非常猖獗,102年以後取得使用執照的農舍,高達75.92%違規使用。台灣水資源保育聯盟主任粘麗玉則指出,農地旁蓋別墅或小型工廠,灌排都沒分離,農民把被汙染的灌溉水拿來灌溉水稻田,「每個人都吃到了」,此外,台灣的農地幾乎不再耕作,包括台糖優良土地已變成工業區。◇
------------------------------------
違反農地農用 美濃養殖戶憂
字體列印轉寄|plurkshare
2015-08-26
〔記者陳祐誠/高雄報導〕美濃區近日傳出養殖戶收到高雄市地政局公文,指在農地養蝦或魚違反「農地農用」,要求改善,消息傳出令地方不解,市議員鍾盛有昨邀集相關單位舉行說明會,針對養殖戶疑問逐一答覆。
美濃區雖為高雄重要的農業區之一,但部分地區因土壤貧脊且取水不易,居民數十年前抽取地下水、建魚塭,養殖鱉或吳郭魚,後來改養泰國蝦及白蝦較多。日前養殖戶間流傳,指地政局以「農地未農用」的理由,要求同業地主改善,引起恐慌。
立法前存在魚塭可補申許可
地政局地用科長李建寬在說明會中強調,《區域計畫法》於民國六十五年發布,在此之前就存在的魚塭,可向農業局或海洋局補申請相關許可。
農業局則表示,會在能力範圍內提供農民協助,不過《非都市土地使用管制規定》中明確規定,特定農業區的農牧用地不可用來養殖,地方政府想幫忙也愛莫能助。
地方人士不滿指出,「農業泛指農、林、漁、牧」,現行法規把漁交給海洋局管轄,才造成美濃現今的情況,希望中央及地方進行全面檢討。
-------------------------
違建、破壞水保樣樣來 消費者想當「假日農夫」恐成冤大頭
精華簡文違建、破壞水保樣樣來 消費者想當「假日農夫」恐成冤大頭
違建、破壞水保樣樣來 消費者想當「假日農夫」恐成冤大頭
作者:天下編輯部 2015-06-10 Web Only
調整字體尺寸
豪華農舍問題喚起社會大眾對「農地非農用」的強烈質疑,但當各界只注意到平原地區農舍亂象,今日出刊的《天下》雜誌574期「非法山坡農莊現形記」調查報導 揭露,全台山坡農地早已遭到不肖業者大舉獵地,違法開發並獲取暴利,各地非法山坡農莊不但破壞水土保持、危及公共安全,想要滿足「假日農夫」夢想的中產階級消費者,購買後還可能面臨被罰鍰甚至拆除的巨大風險。
更驚人的是,《天下》記者進一步調查發現,這些非法山坡農莊背後疑似有「七合一」集團力量炒作。包括在網路上大作廣告的「樂活莊園」、「晴耕雨讀」、「田園家」、「晴山」、「蘭陽樂活」、「紐西蘭農莊高屏開發團隊」等業者,都與總部位於苗栗的「紐西蘭農莊」開發團隊關係密切。相關業者無視苗栗縣政府的「勒令停工」命令,照樣施工熱銷,就看公權力能否拿出魄力執法。
《天下》記者多次調查新北市、新竹縣市、苗栗縣等非法山坡農莊,發現業者「掛羊頭賣狗肉」,分割小塊農地並設置組合式、裝潢精美的小木屋,企圖以「農業資材室」瞞混過關,並以「買地送屋」方式出售給不知情的消費者,滿足中產階級的田園美夢。
指標性案件為新北市石門區「怡山水」。《天下》記者接獲當地民眾檢舉,指該案業者樂活莊園築夢團隊未提水土保持計畫書,卻擅自開挖山坡地、砍樹焚地,切割原有梯田地形,整理成莊園分割小塊出售。《天下》記者於5月27日向新北市政府農業局採訪此案進展,兩天後,新北市政府勒令業者自行拆除,6月3日上午,地主即自派吊車把小屋拖離現場,全案並已移送法辦。
新竹縣寶山水庫旁環境優美的山區,業者正對山坡農地開膛破肚、大肆開挖,場景像是「被隕石炸了一個大洞」,新竹縣政府會勘後認定非法開發,但尚未開罰。關西山區由紐西蘭農莊團隊開發的「英倫大地」,在未提出申請下私自開挖、興建擋土牆,新竹縣政府也已認定是違建。
至於苗栗通霄由晴耕雨讀團隊推出的「依山境」農莊案,苗栗縣政府水利城鄉處信誓旦旦表示,因此案違反水土保持法,縣府已在2月勒令停工,但《天下》記者前往現場,不僅已有不少小木屋、現場正加緊施工,網路宣傳更即將完銷,顯見業者完全無懼公權力,苗栗縣政府的「勒令停工」命令形同具文。
《天下》呼籲,地方政府應拿出魄力,對違法業者處以連續罰款、勒令停工乃至移送法辦,以遏止非法山坡農莊歪風。同時也提醒消費者切勿為了一圓「假日農夫」美夢,聽信不肖業者話術,而買到問題重重的山坡農莊。在各界重視糧食安全與提高糧食自給率的此刻,行政院更應比照德國與日本,嚴格限制並查核山坡農地購買者資格,以落實農地農用,維護山坡農地的水土保持與公共安全。






非法山坡農莊現形記(1)
精華簡文非法山坡農莊現形記(1)
非法山坡農莊現形記(1)
作者:鄧凱元‧劉光瑩‧何榮幸 2015-06-09 天下雜誌574期
調整字體尺寸
週間努力工作,週末下田樂活。 看準都市人的田園夢商機,不肖業者大肆收購山坡農地,燒山、填溪、倒廢土。 違法開發上百公頃山坡地,業者左手賺進五成暴利,右手將罰款和刑責「賣」給消費者。 都市人的田園美夢,恐怕只是噩夢一場。
有「竹科後花園」美名的寶山水庫,素以清幽的環境讓竹科人魂牽夢縈。
但在寶山水庫旁,宛如仙境的群山中,卻隱藏著國土保育與公共安全危機。
五月中旬,《天下》記者接獲在地居民的通報,開車沿著寶山水庫旁的山仙路,一路來到深山中。沿途鳥語花香、雲霧飄渺,不時還有松鼠與白鷺鷥佇足。
在這片世外桃源景象中,路邊出現的農地販售標語,顯得格外刺眼。事實上,已有開發集團瞄準此區山坡農地,要讓竹科工程師及其他中產階級一圓「田園農莊夢」。
離開市區約半小時車程後,車子拐過一個彎,眼前赫然發現,一塊約足球場大小的泥濘空地,施工怪手停在一旁,四周邊坡完全裸露,整塊地形則慘遭開膛破肚。
「這就像是被隕石炸過一樣,」《天下》影視中心記者忍不住驚呼。若不是親眼目睹,很難想像,原本與山林環境融為一體的農地,會被如此嚴重破壞。
這塊正在大肆開挖的山坡農地,上頭只剩下一株孤伶伶的樹木。雖然不是位在水庫集水區內,但在地圖上,離寶山水庫與寶二水庫各約只有一公里與六百公尺。
新竹縣政府農業處長邱世昌向《天下》表示,此處位於寶山段沙湖壢小段的開發,已違反「水土保持法」。
既然違法,為何沒有開罰?因為,新竹縣政府是在《天下》記者查詢後,才到現場探勘,時間上還來不及開罰。
近年來,遍布各地的豪華農舍,已喚起社會大眾對於農地非農用的強烈質疑。宜蘭縣祭出禁令,農委會打算修法,希望遏止歪風。
但正所謂「道高一尺,魔高一丈」。當各界都把目光聚焦在平原地區豪華農舍亂象,卻忽略了各縣市山坡農地的噩夢。
集團炒作 鎖定「假日農夫」
全台灣從北到南,城鎮周遭山坡,一塊塊農地早已被開發集團鎖定,違法蓋起一棟棟小木屋式的「農莊」,為的是滿足中產階級的退休田園美夢。
由於嚴重破壞水土保持與環境生態,不少山坡農莊已變成大型違建,甚至遭到移送法辦。
根據農委會水保局統計,光是二○一三年,全台山坡地(含林地與農地),因違規使用遭到處罰的案例,就有一千一百多件,取締總面積達六六七.○四公頃。
官方統計雖未區隔出山坡農地,但「山坡農莊」現象已引起部份縣市關切。全國取締件數排名第一的新北市,農業局秘書室主任陳品憲就強調,取締件數最多看似最嚴重,但也代表新北市最重視這項問題。
更驚人的是,《天下》記者調查發現,近年以新竹、苗栗為主,並擴及新北、宜蘭、高雄各地的七家開發公司,疑似同屬「紐西蘭農莊開發團隊」。也就是說,山坡農莊現象的背後,有集團性的力量在炒作。
不願具名的業界人士透露,若干不肖開發公司,專門購買地處偏遠、價格低廉的大塊山坡農地,大肆開挖整地後,名義上搭建「農業產銷設施」,實際上是裝潢精美、住宿舒適的組合屋式農莊。
這些開發業者將農地切割成小單位,以「買地送屋」的方式,吸引想當「假日農夫」的中產階級上門,並要求銷售團隊在三個月內,就要把一、二十棟銷售完畢。大集團每年營業額可達十幾億,藉此獲取暴利。
由於每家公司平均一年推出五案,每案總面積至少一公頃。以旗下擁有六、七家公司的大集團而言,一年就會開挖破壞三十公頃以上山坡農地,已超過一個大安森林公園的面積,這還不包括其他小團隊、小公司。
大、小開發商蠶食鯨吞,台灣從北到南的山坡農地,到底還藏著多少未爆彈?《天下》記者多次深入新北市、新竹縣市、苗栗縣山區,現場直擊山坡農莊為何美夢變噩夢。
新北現場直擊
違建滿山坡 廢土上蓋有機農莊
沿著風景秀麗的淡金公路,來到富基漁港旁的一條小岔路。
小徑兩旁的電線桿上,掛滿了印有「怡山水」字樣的廣告牌,引領來客找到深山中的農莊。網路上廣告則寫明,此案正在熱銷當中,「精緻農園三三八萬至六二八萬、輕鬆享受無敵海景」的銷售口號,相當吸睛。
映入眼簾的,是一塊面積約一公頃的山坡農地,上面豎立起多棟,每棟佔地約十多坪的農莊。每棟小木屋的旁邊,都有滿足中產階級週休二日或退休後享受田園生活的溫室菜園。
然而,這些正在銷售中、美輪美奐的農莊,「全部都是違建,」新北市農業局農牧科長張麗珍說。
依據水保法規定,凡在山坡地上整地,都必須向主管機關提出水土保持計劃,通過核可後,才能以大型機具改變山坡地的地貌。違者可處以六萬至三十萬元罰款,嚴重破壞水土保持則移送法辦。
然而,「樂活莊園築夢團隊」推出的怡山水,未提出水保計劃書,卻以重機具大舉開挖並填土,整理成類似梯田的新地形。
今年三月中旬,金山分局將此案移送士林地檢署偵辦。四月新北市政府首度對此案開罰六萬,兩週前,又再度罰款三十萬。
業界人士指出,這類山坡農莊開發過程,不但常常假借地主人頭,更大肆濫伐樹木、偷埋各類廢棄物、甚至將小河填土改道,「常見手法是把建築廢料與現場施工後的垃圾,直接埋在土裡,不會再花成本把垃圾運出。」
七十多歲、在怡山水坡地下方耕種的徐姓老農表示,怡山水施工後,他的農田旁多了一支直徑約三、四十公分寬的排水管,水管內疑似還藏著化糞管。「(排水管)就在我們家族墳墓的旁邊,」他無奈地說。
淨賺上千萬 政府開罰僅 36萬
原本想要一圓有機耕作農園夢的中產階級,恐怕作夢也想不到,有機耕作可能是在埋有各類廢棄物的有毒土地上,周遭水土保持堪憂,小木屋農莊則是面臨拆除的大型違建,連農莊排水化糞都是隔壁農家的夢魘。
據業界人士估計,新北市農地一坪約六千到八千元,開發業者以農莊賣出,身價馬上飆漲至每坪五萬元以上,扣除建築成本等費用後,業者的獲利可高達五成。
以怡山水約一公頃面積為例,一坪開價最低五萬,土地如果完售,可獲一.五億,等於淨賺七千五百萬。而新北市政府開罰金額,加起來只有三十六萬。
五月二十七日,《天下》記者至新北市政府農業局採訪此案進展。兩天後,新北市政府馬上展現驚人效率「動起來」,勒令業者拆除違建。
新北市政府火速要求業者自行移除不合法的農莊。(黃明堂攝)
六月三日上午,新北市政府拆除大隊到怡山水現場檢視。拆除大隊副隊長蘇志民說,「這種案子我們能不快嗎?社會觀感會不好。」
在拆除大隊緊盯下,怡山水年輕地主康少頎眉頭深鎖,看著吊車小心翼翼地將帆布屋高高吊起。《天下》記者問康少頎這些小屋要吊去哪,他強調:「還在想」、「沒有要銷毀」。
會不會拆除大隊前腳一離開,地主馬上故態復萌?
「如果把這些小屋放回原本的位置,就是挑戰公權力了,」蘇志民強調,「我們會持續回來查。」
令人驚訝的是,怡山水已遭移送法辦,但距離十多分鐘車程的不遠處,也有一塊與怡山水登記在同一地主下的山坡農地,正面臨同樣濫墾濫伐的命運。
驅車前往該地,只見原本是丘陵地形的山坡農地,已經被整成平坦的空地,空氣中則瀰漫著燒焦味,尚未燒盡的樹枝,還冒出火光。
「他們把整地後連根拔起的樹木,直接就地焚燒,」一位住在附近的居民透露。
兩台大型怪手,就停在已被整平的山坡農地上,現場遺留下數個吃完的便當盒與飲料罐。
地上則以紅線,圍起一塊又一塊的土地,土地正中央,也留下一條疑似將作為道路的空間。
這位居民帶記者到一處被建築廢棄物覆蓋的小丘上,氣憤地說,「這裡原本是一條小溪,但是現在已經被填起來。」
現場也有數十塊大石頭堆疊而起,宛如一座小石山。
《天下》記者出示當天拍攝的照片,詢問台大生物環境系統工程學系教授黃宏斌。
他指出,以這些石塊的大小來看,顯然原本是埋在農地深處,而且還保有水分,代表剛出土沒多久。
黃宏斌的專業判斷,間接證實這塊土地,確實經過大規模的整地與開挖。
記者向新北市政府求證,發現這塊山坡農地與怡山水一樣,都沒有向主管機關申請整地許可。新北市政府日前會勘後,認定整地行為違反水保法,近期也會開罰。
然而,開發業者施工迅速,僅僅一個星期後,這塊山坡農地又進行了若干改造。等到縣府開罰,恐怕已形成另一項大型違建。
本文未完,繼續閱讀
非法山坡農莊現形記(2)
精華簡文非法山坡農莊現形記(2)
非法山坡農莊現形記(2)
作者:鄧凱元‧劉光瑩‧何榮幸 2015-06-09 天下雜誌574期
調整字體尺寸
全台灣從北到南,城鎮周遭山坡,一塊塊農地早已被開發集團鎖定,違法蓋起一棟棟小木屋式的農莊,為的是滿足中產階級的退休田園美夢。繼新北之後,《天下》接著直擊新竹、苗栗山區現場。
「七合一」集團遍布全台
由於屬於同一地主,怡山水與周遭農莊案顯然是同一集團所為,這個集團為何如此神通廣大?
一位熟悉農莊開發與買賣的業界人士透露,包含開發怡山水的樂活莊園團隊在內,還有遍布北、中、南、東的「晴耕雨讀」、「田園家」、「晴山」、「蘭陽樂活」、「紐西蘭農莊高屏開發團隊」,都與發跡於苗栗縣竹南鎮的紐西蘭農莊開發團隊關係密切。而其負責人,是一位曾任私立大學系主任的陳姓退休教師。
記者進一步查證,發現在網路上大做廣告的這七家公司,好幾家使用的宣傳照是同一棟農舍,同時宣傳同一件銷售案,或是使用同一支服務專線,員工也都自稱屬於紐西蘭農莊開發團隊。
這些公司從整地時就在網路上大打廣告,並且定期舉辦說明會,積極推銷產品,吸引許多中產階級購買山坡農地。
然而,紐西蘭農莊開發團隊業務部經理翁振斌接受《天下》訪問時指出,其他團隊皆為之前曾經合作的伙伴自行開設,與其團隊無關。
翁振斌更強調,「我們做的是農地改良,不是土地開發,」他說,愈來愈多都市人嚮往半農生活,法律應該與時俱進,給民眾空間,「我們就是因為有前瞻性,才做得這麼辛苦。」
這些公司是否同屬一個集團?還有哪些集團是以同樣手法違法開發山坡農地?公權力並不難調查,只看有沒有決心而已。
值得注意的是,由於水保法「管地不管人」,除非地方政府將違法開發業者移送法辦,否則山坡農莊一旦售出,新地主就必須承擔往後可能的罰款甚至刑責,成為中產階級田園夢的另一項重大風險。
新竹現場直擊
豪華內裝 農用小屋不放農具
新北市寸土寸金,農莊多以小木屋、小坪數販售。來到新竹縣市,這股「買農地送小屋」歪風,則是以大、小坪數兼具的豪華農莊向中產階級招手。
進入新竹縣關西鎮山區,同樣由紐西蘭農莊團隊開發的「英倫大地」,告示牌密集林立。
在看屋時間走進這片位於陡峭山坡、佔地約三.四公頃的農地建案,銷售小姐開門見山地說,「我們總共規劃十九個單位,大坪數(七五六坪自建農舍用)都賣完了,小坪數剩下七個單位,(如果不滿意)也可以下個案子再推薦您。」
為了體貼看屋者免於爬坡之苦,銷售小姐喚來一台高爾夫球車,載著一行人從山腳下,來到山腰附近的樣品屋,屋外掛著「農業產銷設施」幾個大字。
「其實這很簡單,你就是買這個土地而已,這種小屋都是農業產銷設施,在法律程序上不需要申請,」她解釋。
和農舍不一樣,在農地上搭建十三.五坪以下、沒有地基的「農業產銷設施」,確實如銷售小姐所言,不需要經過主管機關核可,但用途必須是農用,例如,堆放農具。
然而,走進這個在山坡上的農業產銷設施,裡面卻是精緻的裝潢、成套廚具、沙發、無線網路、乾濕分離衛浴設備、雙人床、第四台等設備。
「以前很多案子的經驗,退休的人最喜歡看電視,」銷售小姐強調。
銷售小姐沒告訴你的事
當來客追問,這些不需向主管機關申請,不是放農具而是住人的農莊是否安全?
這位銷售小姐則拍胸脯保證,雖然每個客人都會擔心這些問題,「但我們下面有十六支H鋼(打底),這是夠的。而且也不是每塊地都可以蓋,要判斷土質成分與高度。」
她也再三向來客強調,紐西蘭農莊多年累積起不錯的口碑,要大家放心。
「我們專門做這個,紐西蘭農莊都已經十二年了,這不用擔心。這是第四十五個案子,新竹是第一個案子,以前都是在苗栗,」她透露。
然而,銷售小姐沒有說的是,只要是開發山坡地,就須申請水保計劃,而這些開發案從未經主管機關核可。
銷售小姐也不斷強調,他們盡量保持原地形地貌,也有搭建排水設施。只是,當天新竹下起小雨,產業道路上,已經有一條帶有泥沙的渾濁「小溪」,直接由路面流過,從山上走下的來客,在經過這一條小溪時,褲管都被濺了個濕。
此外,這些僅以十六支H鋼固定的農莊,也隱藏公安危機。
二○一二年,十多棟蓋在苗栗縣山坡地上的「如苑度假山莊」,在蘇拉颱風來襲期間,被崩落的土石掩埋,幸好當天沒有人在農舍裡。
近年山坡農舍開發爭議,層出不窮。
連有基礎的農舍都逃不過雨水沖刷的考驗,這種僅有簡單固定設施,就蓋在陡峭山坡地上的農莊,安全性實在令人捏把冷汗。
對此,新竹縣農業處長邱世昌說,英倫大地現場有明顯開挖的痕跡,還私自興建擋土牆,但從未向縣府申請,「都是違規開發。」而蓋在山坡上的農莊,也都是違建。
推出英倫大地的紐西蘭農莊開發團隊業務部經理翁振斌叫屈表示,地方政府承辦人標準不一,讓業者權益受損,「我們在苗栗有很多案子,縣府都說沒問題,同樣的做法,為什麼以前可以,現在不行?政府執法標準應該一致。」
苗栗現場直擊
公權力不彰 違法建案繼續賣
苗栗山坡農莊案都沒問題?五月下旬,《天下》記者來到紐西蘭農莊開發團隊最活躍的苗栗,直接找上主管山坡農地的縣政府農業處與水利城鄉處。
面對《天下》記者所提供、苗栗縣境內多處疑似違法開發山坡農莊的案例,水利城鄉處長楊明鐃頻頻喊冤。
他表示,苗栗山坡地面積廣闊,查緝人力實在不足,「我們需要十個人,但連五個人都補不齊,很多考試進來的新人,(因為辛苦)都請調到其他單位。」
針對晴耕雨讀公司在苗栗通霄推出的開發案「依山境」,楊明鐃表示,縣政府曾接獲民眾檢舉,經現場會勘後判定,此案未向主管機關提出水保計劃就擅自開挖整地、修建平台階段、鋪設水泥道路舖面、敲除路旁擋土牆。
他也當場拿出日前到現地會勘的照片,信誓旦旦向記者保證,「我們二月已經完全勒令他們停工,不能再動!上面不會有房子。」
然而,結束訪問離開縣府後,記者進入依山境網站卻發現,上面清楚寫著「賀!完銷倒數四戶」。
於是,隔天《天下》記者再度驅車前往位於陡峭山坡上的依山境現址一探究竟。
只見現場不僅未如苗栗縣政府所言的「勒令停工」,多位工作人員還在加緊趕工,在開挖過後的山坡地上埋設塑膠管線。
以木質柵欄圍住的大片山坡地內,則有數棟農莊,座落在綠草如茵的草皮上,明顯與縣府的說法不符。公權力在苗栗,對開發業者似乎起不了任何嚇阻的作用。
事實上,苗栗縣政府近年雖陸續將違反水保法的關係人送辦,但至今沒有任何一件遭到起訴。
楊明鐃解釋,在當下移送檢調時,確實都是因為開發案已導致水土流失,但是縣府會要求當事人改善,等到檢察官去現勘,狀況都已有所改善,所以近年尚未有起訴的紀錄。
不肖業者橫行 消費者一場空
一處處山坡農莊美夢變噩夢,公權力如何遏止不肖集團惡質開發行徑?中產階級消費者又該如何面對?
農委會推動修法,規定「具農保資格的農民,才能起造與買賣農舍」,卻面臨部份立委及相關利益團體反彈壓力。行政院應展現改革意志盡速修法,才能回應社會期待。
當務之急,則是地方政府依據水保法等現行法令,對違法者積極處以連續罰、勒令停工、拆除違建、移送法辦,以承擔主管機關的責任。
剛卸任桃園縣副縣長的台大生物環境系統工程學系教授黃宏斌表示,地方首長如果態度積極,底下的公務機關就能硬起來,「如果首長不要求,(裁罰)公文出不去。」
各縣市都高喊人力不足,無法完全掌握山坡地是否遭濫墾濫伐。黃宏斌強調,只要農委會水保局將福衛二號拍攝的空拍圖,經電腦自動判讀後,將可疑之處送交地方政府,「應該都可以看得出來。」
苗栗縣政府水保處處長楊明鐃、農業處長許滿顯則共同指出,他們正在思考,是否把違反水保法的土地地號,直接放在網路上,讓民眾可以在買賣土地前先行確認,土地是否有違規紀錄。
不過,由於農地買賣屬於私人財產的交易行為,此舉的適法性仍有待確認。
許滿顯建議,根據現行法令規章,不管是否為違建,都必須繳交房屋稅,若稅務機關能加強不同單位間的聯合稽查,應可讓更多掛羊頭賣狗肉的山坡農莊違建現蹤。
長期關心台灣國土規劃的前文化大學環境設計學院院長楊重信則認為,全台山坡農地已嚴重面臨超限利用。
楊重信呼籲,農委會應該徹底調查,這些山坡農地是否適合繼續生產,以及是否位在環境敏感地帶,再重新檢討哪些山坡農地需特別保護,哪些適合作為農牧用地,「國土安全、土石流、洪水災害等等,都跟這個有關聯。」
至於中產階級的田園農莊美夢,多位官員、學者一致提醒消費者,購地前先諮詢地政士、土地代書、建築師與地方鄉鎮公所等,確認土地沒有違規受罰的紀錄,不要被業者廣告與銷售話術所騙。
新北市農業局農牧科長張麗珍則語重心長呼籲,重視糧食安全已是全球趨勢,希望民眾能夠當「真農民」,協助將休耕中的農地復耕,回歸農地農用的本質,提升台灣糧食自給率,而不要來做「假農夫」,破壞寶貴的農地。
你的退休田園夢,如何避免成為山坡農地的噩夢?
答案很清楚。
-----------------
--------------------
「買地送溫室」違建 業者自行拆光光
2015-06-04 19:22:37 觀天下 記者許端驛/石門報導
私人農場打出「買地送工具間、溫室」的手法,因違建而自行拆除小屋。 圖/觀天下有線電視提供
分享一棟房舍被吊車懸吊半空中,位在新北市石門區北15線道上的一處私人農場「怡山水」農園,因打出「買地送工具間、溫室」的手法,而遭檢舉違法開挖山坡地,業者又在山坡地上興建6棟小屋。昨日拆除大隊前往準備強拆,業者不得不就先自行將小屋撤離,以免損失擴大。
新北市拆除大隊副大隊長蘇志民表示,從5月29號開始,就告知要在六月三號前,必需將這六棟房舍拆除,而這六棟防舍因為有設置門窗,加上與地面固定,與旁邊的溫室不同,認定是人住的建築,在沒有申請的情況下,是違建必需拆除。
業者日前在網路上,打出「買地送工具間、溫室」的手法,在宣傳販售,不過拆除大隊強調,0.1公頃以上農地才能興建一間倉庫或資材室,怡山水不符標準,且鐵皮屋採鋼構、又開門開窗,顯然不是農用,認定為違建,若地主沒有移走,拆除大隊的機具就在旁邊待命,一定會強制拆除,不過業者卻表示很無奈。
業者康少頎表示,這六棟建築與市府認定的有落差,拆除大隊來,我們除了請大型吊車機具將房舍吊起,也證明了這些房舍是可以移動,而對於農業局針對山坡地的部份,業者也認為他們有依照規定來做植被,不知道會違反規定。
這一處山坡地,佔地1公頃,遠眺可以看到海景,環境相當清幽,康姓地主則緊急調來機具,將鐵皮小屋一一吊起運走,地主認為,小屋不是固定式,不屬於建物,功能和溫室一樣,應該不用申請,業者說本來是想要打造一座歡樂農場,卻被認定違建,但還是會配合市府拆除,不過對於違法開發山坡地的部份,農業局表示,違規事實明確,情節重大,會依法裁處,並將全案移送地檢署偵辦。
-------------------
山坡地農牧用地就應該開發?
文:李寶蓮 /資料提供:呂翊齊
6月2日立委陳超明在拜會過行政院秘書長簡太郎之後,就直接代行政院發佈新聞稿,宣布暫緩農地農舍修法。理由是「苗栗縣有七成農地屬於山坡地農牧用地,因為缺乏水源而無法種植大量糧食作物,發展休閒觀光農業是當地農民的活路。」這個喊卡的理由有三大謬誤。
一、休閒農業還是農業,限制農民資格有何不對?
休閒農業是以農業生產為基礎的多元化農業經營,本質上還是農業,限制農民資格有何不對?將休閒農業開放給資金雄厚的投資者,真正的農民勢必無力競爭,那才是打壓真正的農民!如果陳委員指涉的休閒農業是不必以農業生產為基礎的,因此主張非農民也可從事,那就不叫農業,而應屬於觀光業,拿農地來進行觀光建設,就必須經過地目變更,進行環評。
二、陳委員認為山坡地農牧用地的農業產值沒有優良農地高,實是大錯特錯!
台灣的優良農地大多種植水稻,在平抑糧價的政策下,主食的稻米反而是售價最低的作物之一,山坡地因種植高經濟作物,農民收入反而高於平地稻農。放任山坡地炒作,是毀棄台灣重要的高經濟農業。
三、山坡地的價值不比特定農業區低。
雖然在糧食生產上較為不利,但山坡地肩負著水土保持、生態保育、水源涵養等多重國土保安功能,優良景觀與空氣調節更是全民所共享的重要生活機能。農地的價值絕不等於農業產值,山坡地的失守,同樣危及國家安全!
在農舍炒作風潮中,以山坡地為主的農業縣市,情況確實不同於宜蘭!宜蘭的特定農業區有著農地重劃時規劃完善的道路系統,因此個別投資門檻甚低,但山坡地因地形複雜,道路開發不易,通常由建設公司大規模圈地、整地、開路,再將整個山頭切分為多筆小農地出售,例如這個名為「北埔夢田」的建案就十分經典。建商以農舍為名,買下5公頃的山坡地,切割成22塊,每塊在757坪內,總售價350~500萬之間不等。
「北埔夢田」的建案建商以農舍為名,買下5公頃的山坡地,切割成22塊,每塊在757坪內,總售價350~500萬之間不等。(圖:地球公民 呂翊齊提供)
「北埔夢田」整塊山坡分割售出的資料。(圖:地球公民 呂翊齊提供)
單筆售出的土地,買主可以選擇自己蓋,也可以依照它的樣品屋,讓建商來幫你蓋。(圖:地球公民 呂翊齊提供)
建商把道路做好,做些簡單的水土保持工程,整片山頭就開發成一個小社區,買主不必為道路、水土保持等問題傷腦筋,可以輕鬆入主。若依環評法,超過1公頃以上的山坡地社區就要環評,但如此切割山坡地蓋農舍販售,並未構成需要環評的要件。只要資本夠雄厚,就可以隨意切割山坡地來販售。
建商還會假裝在上面種點蔬菜,維持假農用的狀態避免罰單。(圖:地球公民 呂翊齊提供)
如此陡峭的地勢,草率的工法,是在為國土的災難預留伏筆。像這樣的大大小小建案於南庄、三義到處可見,更別提南投清境地區的違法民宿,全部都是農舍違章加蓋,這案例只是冰山一角,凸顯目前山坡地農舍已氾濫成災!
陡峭的地勢,草率的工法,是為國土的災難預留伏筆。(圖:地球公民 呂翊齊提供)
像這樣的大大小小建案於南庄、三義到處可見。(圖:地球公民 呂翊齊提供)
總結幾個山坡地興建農舍的問題:
1. 像這樣本質上是個社區的建案,理應環評,但切割農地就可以規避。
2. 明明是社區開發案,卻以農舍為名,規避各類稅賦。如果政府要放任這樣的開發,不如直接將山坡地變更為低密度住宅用地,依法管理,依法課稅,以符公平原則。
3. 如果不是農發條例的錯誤,這裡無法容納那麼多的山坡地建築。而若位於環境敏感區,如土石流、地質敏感區、水源區等,像這樣的建案完全無法可管,國土規劃終將破局。
註:97年~103年間核發的農舍建造,宜蘭縣第一4926件,南投3046件排第二,苗栗2423件排第三,新竹桃園各1600件。其中宜蘭縣大多位於平地農田,南投、苗栗、新竹、桃園大多為山坡地農牧用地,也是山水最佳處。
(撰文及資料提供分別為守護宜蘭工作坊發起人、地球公民研究員)
-------------
我有一塊~地目:旱/使用分區:山坡地保育區/使用地類別:農牧用地/面積:6,325平方公尺~想蓋農舍,但聽朋友說山坡地保育區有坡度限制,請問我要如何知道我ㄉ土地坡度是多少?或是像哪些單位詢問或申請才能得知?蓋農舍還需要何種條件或注意事項?可以請先進回答。謝謝!
一、基本條件:土地取得需要滿兩年,取得的條件包括贈與、繼承、買賣、法拍。土地所有權人戶籍必須跟所在地戶籍一樣且滿兩年。
二、山坡地保育區的農地跟一般平地的農地在申請農舍的過程中,唯一的差別就是要經過縣市單位的水土保持課。現在要看的土地平緩程度來決定是否可以以簡易水保申請,以簡易水保申請的條件就是土地坡度要小於5%,其他的申請過程跟一般農舍一樣。
三、上述的部分,你可以先自行請挖土機進行整地,但在整地的過程中,需要自行承擔被他人檢舉自行開挖的風險,罰款為60000以上,為什麼我會建議你做違法的事情,因為如果要走合法的申請水保計畫,水保計畫既昂貴又費時(300000以上且半年以上申請時間),60000再加上70000~80000的簡易水保是合算多了。不過上述的部分,必須請專業的水保技師提供開挖整地的相關資訊,這樣往後去申請簡易水保時才不會有問題,目前的這種作法是俗稱的非法掩飾合法。
四、你面積有6325平方公尺建議可以割成兩塊,另一塊是可以出售給他人申請農舍的。
五、其他還是要當地承辦的建築師或是建築事務所有辦理的經驗才知道該地有沒有其他需要會審的地方,如軍事管制區或是限高等等。
----------------
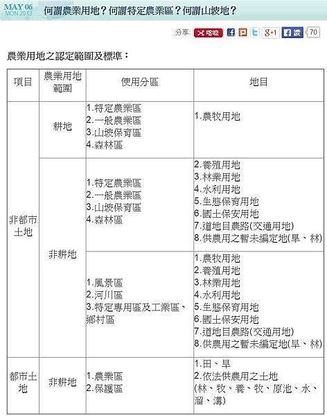
常被混淆的專有名詞解釋:
農業用地: 「農地」泛指廣義的農業用地,指在非都市土地或都市土地農業區、保護區範圍內,依法供下列使用之土地:
一、 供農作、森林、養殖、畜牧及保育使用者。
二、 供與農業經營不可分離之農舍、畜禽舍、倉儲設備、曬場、集貨場、農路、灌溉、排水及其他農用之土地。
三、 農民團體與合作農場所有直接供農業使用之倉庫、冷凍(藏)庫、農機中心、蠶種製造(繁殖)場、集貨場、檢驗場等用地。(農業發展條例第3條第10款)
耕地:「耕地」是指依區域計畫法劃定為特定農業區、一般農業區、山坡地保育區、森林區之農牧用地。(農業發展條例第3條第11款)
農業用地的範圍包含耕地,因為要保護耕地及管理土地,耕地的保護規定及管制使用較【非耕地】之其他農業用地嚴格。
耕地保護限制 :政府為保護耕地,就法令上對耕地有諸多限制,如分割條件限制、取得條件限制、耕地轉租限制、使用限制等。
...........................................................................................................................................
特定農業區:係指優良農地或曾經投資建設重大農業改良設施,經會同農業主管機關認扁必須加以特別保護而劃定者。
因此,辦竣農地重劃的土地一定會劃定為特定農業區,但是,特定農業區不一定就是有辦理農地重劃之農業區。
一般農業區:係指特定農業區以外供農業使用之土地。
...........................................................................................................................................
山坡地保育區:係指為保護自然生態資源、景觀、環境,與防治沖蝕、崩塌、地滑、土石流失等地質災害,及涵養水源等水土保育,依有關法令,會同有關機關劃定者。應注意,山坡地保育區與依水土保持法令劃定之山坡地範圍定義不同。
山坡地範圍:山坡他範圍劃定,係指依照水土保持法第三條第三款及山坡地保育利用條例第三條,除國有林事業區、試驗用林地及保安林地以外,經中央主管機關參照自然形勢、行政區域或保育、利用之需要,就合於下列情形之一者劃定範圍,報請行政院核定公告之公、私有土地:(一)標高在100公尺以上者。(二)標高未滿100尺,而其平均坡度在百分之五以上者。山坡地範圍不一定就是山坡地保育區而已,也有可能涵蓋特定農業區、一般農業區及鄉村區等區域。
-------------------
房子要開始收尾,做室內部份.
整理一下當初的規劃與想法. (那時婷婷還躲在肚子裡) 
回憶一下最後決定房子方位空間與動線的原因與思維.
希望對其它有心買農地蓋農舍的朋友一些幫助.
在時間的安排上能更有效率.
也不會浪費太多金錢與白作工的事情.
當然如果你的農地是一片平坦的田, 那恭喜你,
事情就輕鬆多了.
農地農舍的規定非常多.
基本上分"限制"與"流程".
限制:
1. 756坪, 二分半.
2. 過戶後二年, 如果有合併, 要另外計算.
3. 建築面積為1/10, 且不能超過100坪, 總樓板面積不得超過 150坪.
4. 高度不能超過10.5m.(當然如果要蓋超過限制, 也不是不行, 但有合法與非法處理方式, 就不方便在網上公開了. 請洽自己的建築師)
5.只是山坡地保育區內的農地再伸辦建築執照的過程中,要多一個縣市政府的水土保持單位審查,如果你的土地坡地是在5%以下,即為簡易水保,只要土木技師或建築師簽證即可,但如果坡度超過5%以上,就要做水保計畫, 一般除了田地以外, 農牧用地應都超過5%以上
流程:
1. 申請農業證明 : 一次 六個月
2. 申請無農舍證明: 一年
3. 申請水保 => 繳納回饋金後, 才會將副本送至營管處.
4. 申請建照 => 營管處收到副本後, 才準開工.
(回饋金請看. 麻煩的水保, 坑錢的政府 (山坡地回饋金))

去年底設計完稿時, 有寫了一篇 : 設計完稿 - 二年時間不嫌短
現在要來談的是自己土法練鋼的作法. (當然還是要謝謝現在的建設公司陪我們玩了一年的設計)
二年時間不長不短, 真的要蓋自己想要的房子剛剛好而已. 尤其是農舍農地的規劃.
首先都然要想好自己要的方向與生活. ==> 最好有半年的時間沉殿 一頭熱的衝勁, 要不然很容易就花了二三十萬, 最後什麼都不見了.
不管你是買整好地的還是素地, 多觀察多細想自己要的:
規劃農舍的地方/規劃菜園/果園/道路.
這說來簡單, 但卻又互相牽引.
農舍預計要多大呢.
12Mx15M (五十坪地坪) (再加周圍3m) =15Mx 18M ==> 所以至少要找 15Mx18M的地方不能種東西, 也不用種東西了.
有要車道/停車, 那路線及大小也要規劃出來. 車道最少3m, 最好4m以上. 車子迴轉6m左右, 停車二部最好 6m X 6m.
蓋農舍時工程車/土方要堆的地方約農舍的大小.
以上範圍內最好就不用種草種樹了, 倒是可以種種菜.
擋土設施: 如果是山坡地, 那蓋農舍時是必需要規劃, 擋土設施前後1.5m~2m的地方也不需要種草及樹了.
菜園: 二年後的菜園要多大, 陽光是否足.
果園區/日照植物: 會不會被以後的農舍擋到.
菜園/果樹/花園的位置是不是以後生活動線習慣所要的.
農舍的位置 :
我是花了一年的時間四季早晚體會陽光/水流/風向才決定大方向.
再花一年的時間將大方向, 農舍細部空間設計動線與外面大地計劃做修正.
做法非常簡單, 一步一腳印的感受土地的一草一樹.
將需要的室內空間規劃出來. 客廳/書房/廚房/餐廳/臥室/.........
給予每個空間該有的景致與位置. (當然我們是沒有先看什麼風水, 完全以自己以後要生活的動線及空間來規劃)
因地上都是雜草, 我們是拉皮尺量, 並在每個空間插上竹杆, 每日/每周/每月三省吾師.
想像用餐/聊天/讀書時的情境. 感受春夏秋冬早晨日落的大陽與風勢.
那二樓怎麼辦呢.
我們是找出相對位置的高度, 偶然站在那想像看出去的樣子是什麼.
再來修正設計與規劃.
當然曾聽過一些建築師會做個模型來模擬.
但總覺得親身體驗, 與拿著一個小小比例 (1/100, 1/50)的模型在那比來比去.
我還是相信自己的身體.
還是相信跟著自己的感覺走.
畢竟是自己要生活一輩子的房子.
這些是這二年來一直修正的規劃, 當然這中間也有花了一些不該花的冤枉錢, 做了一些不該做的事.
其實最難的是水保, 有時不想動, 不想挖的地方也會因為水土保持設施而改變.
而水保又是在山坡蓋房子最重要的.
如果等不急要在滿二年時就去蓋.
那滿二年前二個月就可以開始準備著手送件, 約要二個月的時間(含水保).
再往前算六個月~十個月的設計時間. (如果夠龜的話, 那可能要更久的時間.)
撇開房子的費用. (可大可小).其它的費用跑不掉的有:
設計費也因人而異.
1. 申請費:
a. 農地 / 無農舍證明: 8000~12000/件 X 2件
b. 水保計劃書 : 30,000 ~ 150,000 看難易度.
c. 其它申請建照費用 : 約 200,000
2. 大地費用:
a. 以房子面寬 12~15米來看, 前後至少各需一道擋土設施 + 排水設施, 約 100萬左右.
b. 車道/停車場另計 : 約 20~30萬.
c. 園藝, 如果只是種種草地 : 5萬左右 (自己叫工)
d. 其它 : DIY
這二年中如果等不及, 但又想要合法申請一些設施的話,
可以參考:
基本上不列在二年後的農舍申請面積中.
這也是有時可以看到一些人的農舍設施特別多又大, 但又合法.
一開始本有研究這些, 只是後來覺得以後應用不到.
且農地上已不大了, 如果多些設施就更小了.
不過有些地未滿2分半的朋友倒是可以試這種的,
可以增加出不少的使用設施.
農作產銷設施許可使用細目、興建面積與高度及條件
http://tw.myblog.yahoo.com/yuchien.tw/article?mid=8&prev=9&next=7&l=f&fid=6
農作產銷設施許可使用細目、興建面積與高度及條件如下:
一、水稻育苗作業室:含管理室、作業場所及器材儲放設施,最大興建面
積為一千平方公尺。
二、育苗作業室:依生產需要核定。
三、菇類栽培場、菇包製包場或廢菇包處理場:依生產需要核定。
四、溫室或網室:依生產需要核定。
五、抽水機房:應先取得水權登記,其最大興建面積為二十平方公尺。
六、乾燥機房:依機具邊緣垂直投影面積二.五倍計算,最大興建面積為
三百三十平方公尺。
七、碾米機房:依機具邊緣垂直投影面積二.五倍計算,最大興建面積為
一百五十平方公尺。
八、農機具室:限供停放農機具使用,建造以一層為限。其容許興建面積
依自有農機具邊緣垂直投影面積二.五倍計算。但機型特殊經檢附證
明文件者不在此限。
九、農業資材室:以自有農業用地面積計算,每○.一公頃得興建三十三
平方公尺,最大興建面積為三百三十平方公尺。
十、集貨及包裝處理場:
(一)限供自產農產品集貨及包裝使用,以每一公噸興建面積五十三平方
公尺計算。但供花卉使用之集貨及包裝處理場,其興建面積得增加
一倍。
(二)每處最小興建面積一百六十五平方公尺;最大興建面積為一千零六
十平方公尺。
十一、冷藏或冷凍庫:以自產農產品每公噸五平方公尺計算,最大興建面
積為一千平方公尺。
十二、曬場:以自有農業用地面積百分之五計算,最大興建面積為三百三
十平方公尺。
十三、自用堆肥舍:限生產自用堆肥使用,最大興建面積為三百三十平方
公尺。
十四、自產農產品加工室:依生產需要核定,最大興建面積為六百六十平
方公尺。
十五、消毒室:依生產需要核定。
十六、薰蒸室:依生產需要核定。
十七、蓄水池:向下開挖者每處最高容量為一百噸,且須以建築材料建造
。但屬地面建造者,依生產需要核定,其容量及材質不限。
十八、管理室:設施面積未達○‧三公頃者,得興建二十平方公尺;設施
面積○.三公頃以上者,得興建四十平方公尺。建造以一層為限,
材質不限。
十九、農田灌排水設施:依生產需要核定。
二十、其他農作產銷設施:依生產需要核定。
農地農舍相關網站:
農業用地興建農舍辦法
http://law.moj.gov.tw/Scripts/Query4A.asp?llDoc=all&Fcode=M0110013
山坡地建築管理辦法
http://law.moj.gov.tw/Scripts/Query4A.asp?ullDoc=all&Fcode=D0070131
農業用地容許作農業設施使用審查辦法
http://law.moj.gov.tw/Scripts/Query4B.asp?FullDoc=所有條文&Lcode=M0020022
農業用地作農業使用認定及核發證明辦法
http://law.moj.gov.tw/Scripts/Query4A.asp?FullDoc=all&Fcode=M0020015
農業發展條例
http://law.moj.gov.tw/Scripts/Query4B.asp?FullDoc=所有條文&Lcode=M0020001
農業發展條例施行細則
http://law.moj.gov.tw/Scripts/Query4A.asp?FullDoc=all&Fcode=M0020002
集村興建農舍獎勵及協助辦法
http://law.moj.gov.tw/Scripts/Query4A.asp?FullDoc=all&Fcode=M0110010
農業用地容許作農業設施使用審查辦法
http://law.moj.gov.tw/Scripts/Query4B.asp?FullDoc=所有條文&Lcode=M0020022
農業用地作農業使用認定及核發證明辦法
http://law.moj.gov.tw/Scripts/Query4A.asp?FullDoc=all&Fcode=M0020015
農地重劃條例
http://law.moj.gov.tw/Scripts/Query4B.asp?FullDoc=所有條文&Lcode=D0060019
原住民保留地開發管理辦法
http://law.moj.gov.tw/Scripts/Query4B.asp?FullDoc=所有條文&Lcode=D0060026
土地登記規則
http://law.moj.gov.tw/Scripts/Query4B.asp?FullDoc=所有條文&Lcode=D0060003
土地法
http://law.moj.gov.tw/Scripts/Query4B.asp?FullDoc=所有條文&Lcode=D0060002
土地法施行法
http://law.moj.gov.tw/Scripts/Newsdetail.asp?NO=1D0060002
區域計畫法施行細則 (
http://law.moj.gov.tw/Scripts/Query4B.asp?FullDoc=所有條文&Lcode=D0070031
土地法
http://law.moj.gov.tw/Scripts/Query4B.asp?FullDoc=所有條文&Lcode=D0060001
非都市土地使用管制規則
http://law.moj.gov.tw/Scripts/Query4B.asp?FullDoc=所有條文&Lcode=D0060013
森林法施行細則
http://law.moj.gov.tw/Scripts/Query4A.asp?FullDoc=all&Fcode=M0040002
實施區域計畫地區建築管理辦法
http://law.moj.gov.tw/Scripts/Query4A.asp?FullDoc=all&Fcode=D0070123
建築法
http://law.moj.gov.tw/Scripts/Query4B.asp?FullDoc=所有條文&Lcode=D0070109
-------------
我們有談到農地挑選的大分水嶺,那就是一
般農牧用地以及山坡農牧用地兩種,其
主要差異就是看看該土地的使用分區是否有被
政府歸類成"山坡地保育區",不想花錢調土地
謄本的話,可以大致看一下水土保持法規對於
山坡地的定義來做判斷:
1.標高在100公尺以上者。
2.平均坡度為5%以上者。
由以上定義可知,基本上高地大概都
會被歸類成山坡地保育區,因此,不需要
聽到山坡地認為這是不好開發的危險地方
,反之,很多風景優美的平坦土地也都算
是山坡地:
其實,有不少的特定族群,反而是深深
的迷戀坡地,看看多少建商砸錢做山莊型建
案開發(例如:竹科後花園寶山鄉的山莊建築),
因為坡地有下烈優點:
1.景色:
遠挑優美的山景與遼闊的視野是讓人最無
法抗拒的景色之一,景色絕對是坡地迷的重點。
(圖來自網路資料,如有侵權請告知)
2.坡地環境:
地勢起伏、林間小路、池塘、坡地庭院...等隱身
大自然的居住環境,讓人趨之若鶩。
(圖來自網路資料,如有侵權請告知)
3.氣候與天氣:
高地略為涼爽之氣候比起平地讓人覺得心曠神怡,
另外海拔超過500公尺以上,就看不到小黑蚊了。
(圖來自網路資料,如有侵權請告知)
4.隱密(對喜愛的人來說是優點)
有別於都市的的擁擠,山林間的寬闊與
隱密性對許多人是重要考量因素,往往該地
會變成整個家族的聚會場所。
(圖來自網路資料,如有侵權請告知)
然而山坡地挑選相對也有很多需要注意的地方,
大概分幾個重點:
1.安全:
極力避免土石流、坡地坍崩潛力高地、
颱風季易被侵襲區...之地區,以上是需要
豐富的水土保持相關知識來針對地質、氣
候、地形、植栽...等作綜合判斷,日後會
再專章介紹。
(圖來自網路資料,如有侵權請告知)
2.法規:
山坡地很多動作都是要跟當地公所做
申請,工程上的簡易水土保持計畫是必
備動作就不用多提,其他像是(大型)機
械除草..等都是要事先合法申請的,只
要照步驟來,一點都不麻煩,如果抱存
僥倖心態,罰款、列管...等,都是很
讓人頭痛的。
(圖來自網路資料,如有侵權請告知)
3.利用:
a.路權、遷電是必備考慮因素,
b.水源要確認清楚,該地申請自來水方
便性,或確認是否是有小溪流、山泉
水、地下水..等水源可供使用。
c.地形上平坦地與坡地比例,是否會有
排水不良的問題(有的話會多花很多錢)
....等。
(圖來自網路資料,如有侵權請告知)
土地的選擇個大重點,未來會再針對挑
地作完整介紹,如果有其他關於山坡地
之任何問題歡迎來信討論。
(Email: cydaasset@gmail.com)
-------------
農業用地興建農舍辦法102年7月1日修正實施後,我們用表格化快速的審閱比較使其能正確有效得運用。
農業用地興建農舍辦法102年7月1日修正實施後,我們用表格化快速的審閱比較使其能正確有效得運用。
預告修正「農業用地興建農舍辦法」民國101年12月12日台內營字第1010811603號公佈後,預告版本之內容如下:
本辦法依農業發展條例(以下簡稱本條例)第十八條第五項規定訂定之。
本辦法實施以來,因時空背景不同、社會經濟條件變遷、農業經營環境與農村發展需求更替,且農舍發展現況似不符農業生產環境、影響農村發展與未能落實農舍原有政策目標。又內政部營建署與農委會水土保持局於九十八年度均委託學術單位辦理專案研究,考量未來提供真正農民經營農業生產需要,在不影響農業生產環境與農村發展下,整合農舍相關法令體系,以符合農業環境永續發展,杜絕非農業使用之投機炒作為目標。爰擬具「農業用地興建農舍辦法」修正草案,計修正十一條,增訂三條,其修正重點如下:
(1) 八十九年一月四日農業發展條例修正前取得之農業用地除得依相關土地使用管制與建築法令外,應與本條例修正後取得之農業用地做一致性之規範。(修正條文第二條)
(2) 配合「臺北市土地使用分區管制規則」修正為「臺北市都市計畫施行自治條例」及「臺北市土地使用分區管制自治條例」修正相關文字。(修正條文第二條、第九條及第十條)
(3) 修正申請興建農舍資格相關規定(興建集村農舍除其建築物座落之農業用地外,應比照個別農舍受相關土地取得區位及戶籍登記滿兩年規定限制、已領有建造執照視為已有自用農舍、審查小組應審查事項)(修正條文第三條)
(4) 增訂八十九年一月二十八日農業發展條例修正生效前取得之農業用地被徵收後之農舍興建相關規定。(修正條文第四條)
(5) 五年內曾取得農舍建造執照者,地方政府得不予許可興建農舍。(修正條文第五條)
(6) 為減少環境敏感之農業用地過度開發,明定非都市土地特定農業區、森林區、都市計畫保護區等農業用地禁止興建個別或集村農舍之規定。(修正條文第六條)
(7) 增加部分申請興建農舍建造執照應備具書圖文件規定,以利農民配合辦理,並加強農舍申請審查內容。(修正條文第七條)
(8) 為落實農業用地農業經營,依本條例第十八條明定興建農舍起造人應為該農舍座落土地之所有權人,並修正有關污水處理、放流水排放、應指定建築線或臨接通道、平均坡度計算、農舍最小興建面積與分期興建等興建(避免一坪農舍亂象)農舍應注意事項。(修正條文第八條)
(9) 修正興建集村農舍用地面積應小於一公頃上限規定,並規定各起造人持有之農業用地應位於同一或毗鄰鄉(鎮、市、區),且除特定農業區之農業用地得於一般農業區興建外應位於同一使用分區、集村基地內應設人行道、應退縮建築及設置公共設施,及應組成審查小組辦理審查。(修正條文第十條)
(10) 增訂建造執照核發後應造冊列管、套繪與註記,以避免同一起造人同時申請多張建造執照及有關申請興建農舍後套繪塗銷規定。(修正條文第十一條)
(11)刪除農舍得免建築師監造與營造廠承造之規定,回歸建築法相關規定。(修正條文第十三條)
(12)為加強管理農舍,增訂定期檢查與處理機制。(修正條文第十四條)
(13)為兼顧已申請案件適用修正前規定之權益與信賴保護,訂定過渡條款以為適當之補救。(修正條文第十五條)
|
項 目 |
農業用地興建農舍辦法 |
|
修正日期 |
民國 102 年 07 月 01 日 |
|
第1條 |
本辦法依農業發展條例(以下簡稱本條例)第十八條第五項規定訂定之。 |
|
第2條 |
依本條例第十八條第一項規定申請興建農舍之申請人應為農民,且其資格應符合下列條件,並經直轄市、縣(市)主管機關核定: 一、年滿二十歲或未滿二十歲已結婚者。 二、申請人之戶籍所在地及其農業用地,須在同一直轄市、縣(市)內,且其土地取得及戶籍登記均應滿二年者。但參加興建集村農舍建築物坐落之農業用地,不受土地取得應滿二年之限制。 三、申請興建農舍之該筆農業用地面積不得小於零點二五公頃。但參加興建集村農舍及於離島地區興建農舍者,不在此限。 四、申請人無自用農舍者。申請人已領有個別農舍或集村農舍建造執照者,視為已有自用農舍。但該建造執照屬尚未開工且已撤銷或原申請案件重新申請者,不在此限。 五、申請人為該農業用地之所有權人,且該農業用地應確供農業使用,並屬未經申請興建農舍之農業用地。 直轄市、縣(市)政府為辦理前項申請興建農舍之核定作業,得由農業單位邀集環境保護、建築管理、地政、都市計畫等單位組成審查小組,審查前項、第三條至第六條規定事項。 |
|
第3條 |
依本條例第十八條第三項規定申請興建農舍之申請人應為農民,且其資格應符合前條第一項第四款及第五款規定,其申請興建農舍,得依都市計畫法第八十五條授權訂定之施行細則與自治法規、實施區域計畫地區建築管理辦法、建築法、國家公園法及其他相關法令規定辦理。 |
|
第4條 |
本條例中華民國八十九年一月二十八日修正施行前取得之農業用地,有下列情形之一者,得準用前條規定申請興建農舍: 一、依法被徵收之農業用地。但經核准全部或部分發給抵價地者,不適用之。 二、依法為得徵收之土地,經土地所有權人自願以協議價購方式讓售與需地機關。 前項土地所有權人申請興建農舍,以自完成徵收所有權登記後三十日起或完成讓售移轉登記之日起三年內,於同一直轄市、縣(市)內取得農業用地並提出申請者為限,其申請面積並不得超過原被徵收或讓售土地之面積。 本辦法九十二年一月三日修正施行後至一百零二年七月一日修正施行前,屬本條第一項適用案件且已於公告徵收或完成讓售移轉登記之日起一年內,於同一直轄市、縣(市)內重新購置農業用地者,得自一百零二年七月一日修正施行後二年內申請興建農舍。 |
|
第5條 |
申請興建農舍之農業用地,有下列情形之一者,不得依本辦法申請興建農舍: 一、非都市土地工業區或河川區。 二、前款以外其他使用分區之水利用地、生態保護用地、國土保安用地或林業用地。 三、非都市土地森林區養殖用地。 四、其他違反土地使用管制規定者。 申請興建農舍之農業用地,有下列情形之一者,不得依本辦法申請興建集村農舍: 一、非都市土地特定農業區。 二、非都市土地森林區農牧用地。 三、都市計畫保護區。 |
|
第6條 |
申請興建農舍之申請人五年內曾取得個別農舍或集村農舍建造執照,且無下列情形之一者,直轄市、縣(市)主管機關或其他主管機關應認不符農業發展條例第十八條第一項、第三項所定需興建要件而不予許可興建農舍: 一、建造執照已撤銷或失效。 二、所興建農舍因天然災害致全倒、或自行拆除、或滅失。 |
|
第7條 |
申請興建集村農舍之農業用地如屬經濟部公告之嚴重地層下陷地區,應先依水利法施行細則第四十六條第一項由水利主管機關審查同意用水計畫書或取得合法水源證明文件。 |
|
第8條 |
起造人申請興建農舍,除應依建築法規定辦理外,應備具下列書圖文件,向直轄市、縣(市)主管建築機關申請建造執照: 一、申請書:應載明申請人之姓名、年齡、住址、申請地號、申請興建農舍之農業用地面積、農舍用地面積、農舍建築面積、樓層數及建築物高度、總樓地板面積、建築物用途、建築期限、工程概算等。申請興建集村農舍者,並應載明建蔽率及容積率。 二、相關主管機關依第二條與第三條規定核定之文件、第九條第二項第五款放流水相關同意文件及第六款興建小面積農舍同意文件。 三、地籍圖謄本。 四、土地權利證明文件。 五、土地使用分區證明。 六、工程圖樣:包括農舍平面圖、立面圖、剖面圖,其比例尺不小於百分之一。 七、申請興建農舍之農業用地配置圖,包括農舍用地面積檢討、農業經營用地面積檢討、排水方式說明,其比例尺不小於一千二百分之一。 申請興建農舍變更起造人時,除為繼承且在施工中者外,應依第二條第一項規定辦理;施工中因法院拍賣者,其變更起造人申請面積依法院拍賣面積者,不受第二條第一項第二款有關取得土地應滿二年與第三款最小面積規定限制。 本辦法所定農舍建築面積為第三條、第十條與第十一條第一項第三款相關法規所稱之基層建築面積;農舍用地面積為法定基層建築面積,且為農舍與農舍附屬設施之水平投影面積用地總和;農業經營用地面積為申請興建農舍之農業用地扣除農舍用地之面積。 |
|
第9條 |
興建農舍起造人應為該農舍坐落土地之所有權人。 興建農舍應符合下列規定: 一、農舍興建圍牆,以不超過農舍用地面積範圍為限。 二、地下層每層興建面積,不得超過農舍建築面積,其面積應列入總樓地板面積計算。但依都市計畫法令或建築技術規則規定設置之法定停車空間,得免列入總樓地板面積計算。 三、申請興建農舍之農業用地,其農舍用地面積不得超過該農業用地面積百分之十,扣除農舍用地面積後,供農業生產使用部分之農業經營用地應為完整區塊,且其面積不得低於該農業用地面積百分之九十。但於離島地區,以下列原因,於本條例中華民國八十九年一月二十八日修正生效後,取得被繼承人或贈與人於上開日期前所有之農業用地,申請興建農舍者,不在此限: (一)繼承。 (二)為民法第一千一百三十八條所定遺產繼承人於繼承開始前因被繼承人之贈與。 四、興建之農舍,應依建築技術規則之規定,設置建築物污水處理設施。其為預鑄式建築物污水處理設施者,應於申報開工時檢附該設施依預鑄式建築物污水處理設施管理辦法取得之審定登記文件影本,並於安裝時,作成現場安裝紀錄。 五、農舍之放流水應符合放流水標準,並排入排水溝渠。放流水流經屬灌排系統或私有水體者,並應符合下列規定: (一)排入灌排系統者,應經該管理機關(構)同意及水利主管機關核准。 (二)排入私有水體者,應經所有人同意。 六、同一筆農業用地僅能申請興建一棟農舍,採分期興建方式辦理者,申請人除原申請人外,均須符合第二條第一項資格,且農舍建築面積應超過四十五平方公尺。但經直轄市、縣(市)農業單位或其他主管機關同意者,不在此限。 |
|
第10條 |
個別興建農舍之興建方式、最高樓地板面積、農舍建築面積、樓層數、建築物高度及許可條件,應依都市計畫法第八十五條授權訂定之施行細則與自治法規、實施區域計畫地區建築管理辦法、建築法、國家公園法及其他相關法令規定辦理。 |
|
第11條 |
以集村方式興建農舍者,其集村農舍用地面積應小於一公頃,以分幢分棟方式興建十棟以上未滿五十棟,一次集中申請,並符合下列規定: 一、二十位以上之農民為起造人,共同在一筆或數筆相毗連之農業用地整體規劃興建二十棟以上之農舍。但離島地區,得以十位以上之農民提出申請十棟以上之農舍。 二、除離島地區外,各起造人持有之農業用地,應位於同一鄉(鎮、市、區)或毗鄰之鄉(鎮、市、區),並應位同一種類之使用分區。但各起造人持有之農業用地位於特定農業區者,得以於一般農業區之農業用地興建集村農舍。 三、參加興建集村農舍之各起造人所持有之農業用地,其農舍建築面積計算,應依都市計畫法第八十五條授權訂定之施行細則與自治法規、實施區域計畫地區建築管理辦法、建築法、國家公園法及其他相關法令規定辦理。 四、依前款相關法令規定計算出農舍建築面積之總和為集村興建之全部農舍用地面積,並應完整連接,不得零散分布。 五、興建集村農舍坐落之農舍用地,其建蔽率不得超過百分之六十,容積率不得超過百分之二百四十。但農舍用地位於山坡地範圍者,其建蔽率不得超過百分之四十,容積率不得超過百分之一百二十。 六、農舍坐落之該筆或數筆相毗連之農業用地,應有道路通達。該道路寬度十棟至未滿三十棟者,為六公尺;三十棟以上未滿五十棟者,為八公尺。 七、農舍用地內通路之任一側應增設寬度一點五公尺以上之人行步道通達各棟農舍,並有適當之喬木植栽綠化及夜間照明。其通路之面積,應計入法定空地計算。 八、農舍建築應依下列規定退縮,並應計入農舍用地面積: (一)農舍用地面臨經都市計畫法或相關法規公告之道路者,建築物應自道路境界線退縮八公尺以上建築。 (二)面臨前目經公告之道路、現有巷道其寬度未達八公尺者,其退縮建築深度至少應為該道路、現有巷道之寬度。 九、興建集村農舍應配合農業經營整體規劃,符合自用原則,於農舍用地設置公共設施;其應設置之公共設施如附表。 直轄市、縣(市)主管建築機關為辦理前項興建集村農舍建築許可作業,應邀集相關單位與專家學者組成審查小組辦理。 |
|
第12條 |
直轄市、縣(市)主管建築機關於核發建造執照後,應造冊列管,同時將農舍坐落之地號及提供興建農舍之所有地號之清冊,送地政機關於土地登記簿上註記,並副知該府農業單位建檔列管。 已申請興建農舍之農業用地,直轄市、縣(市)主管建築機關應於地籍套繪圖上,將已興建及未興建農舍之農業用地分別著色標示,未經解除套繪管制不得辦理分割。 已申請興建農舍領有使用執照之農業用地經套繪管制,除符合下列情形之一者外,不得解除: 一、農舍坐落之農業用地已變更為非農業用地。 二、非屬農舍坐落之農業用地已變更為非農業用地。 三、農舍用地面積與農業用地面積比例符合法令規定,經依變更使用執照程序申請解除套繪管制後,該農業用地面積仍達零點二五公頃以上。 前項第三款農舍坐落該筆農業用地面積大於零點二五公頃,且二者面積比例符合法令規定,其餘超出規定比例部分之農業用地得免經其他土地所有權人之同意,逕依變更使用執照程序解除套繪管制。 第三項農業用地經解除套繪管制,或原領得之農舍建造執照已逾期失其效力經申請解除套繪管制者,直轄市、縣(市)主管建築機關應將農舍坐落之地號、提供興建農舍之所有地號及解除套繪管制之所有地號清冊,囑託地政機關塗銷第一項之註記登記。 |
|
第13條 |
起造人提出申請興建農舍之資料不實者,直轄市、縣(市)主管機關應撤銷其核定,並由主管建築機關撤銷其建築許可。 經撤銷建築許可案件,其建築物依相關土地使用管制及建築法規定。 |
|
第14條 |
直轄市、縣(市)主管建築機關得依本辦法規定,訂定符合城鄉風貌及建築景觀之農舍標準圖樣。 採用農舍標準圖樣興建農舍者,得免由建築師設計。 |
|
第15條 |
依本辦法申請興建農舍之該農業用地應維持作農業使用,直轄市、縣(市)主管機關應將農舍及其農業用地造冊列管。 直轄市、縣(市)政府或其他主管機關為加強興建農舍之農業用地稽查及取締,應邀集農業、建築管理、地政、都市計畫及相關單位等與農業專家組成稽查小組定期檢查;經檢查農業用地與農舍未依規定使用者,由原核定機關通知主管建築機關及區域計畫、都市計畫或國家公園主管機關依相關規定處理,並通知其限期改正,屆期不改正者,得廢止其許可。 直轄市、縣(市)政府或其他主管機關應將前二項辦理情形,於次年度二月前函報中央主管機關備查。中央主管機關並得不定期至直轄市、縣(市政府或其他主管機關稽查辦理情形。 |
|
第16條 |
中華民國一百零一年十二月十四日前取得直轄市、縣(市)主管機關或其他主管機關依第二條或第三條核定文件之申請興建農舍案件,於向直轄市、縣(市)主管建築機關申請建造執照時,得適用中華民國一百零二年七月一日修正施行前規定辦理。 |
|
第17條 |
本辦法自發布日施行。 |
因此我們用表格化列表法規對照,使其能快速的比對運用,不論是法拍或一般買賣均有可能遇見,購買土地目的是要起造農舍用,如果因為不熟悉法令或自我認知錯誤,
造成不必要的金錢損失或起造農舍困擾,因此修正後之條例,修正許多如使用地類別:林業用地,以前可以蓋農舍,現在卻不可以蓋農舍,法規法令在變就必須隨之改變,包含最終使用、地利價值均會轉變,有這樣認知才不至投資錯誤,或標買的與當初目的不同而有遺憾。
※下列為新舊農對照及法規對照表:
|
原因種類 |
89年1月27日舊農地 (第一代條例) |
89年1月28日後新農地 (第二代條例) |
102年7月1日修正後新農地 (第三代條例) |
|
參加起造農舍土地面積之限制 |
沒有起造農舍0.25公頃限制(持分地也可以) |
最小起造面積不得小於0.25公頃限制(持分地也可以)(註一) |
89年1月28日公佈後左列條款沿用。及增加但參加興建集村農舍及增加於離島地區興建農舍者,不受最小面積0.25公頃限制。(持分地也可以) |
|
起造人之資格限制 |
沒有起造人滿20歲限制。 |
需滿20歲或未滿20歲已婚者 (指起造人之條件,其他取得擁有就不在此限,如贈與、買賣、、等) |
以89年1月28日公佈後左列條款沿用。 |
|
建照申請程序前之審查證明 |
(1)申請人沒有硬性規定,農舍申請人需與土地為同一人所有。 (2)該農業用地確實供農業使用,並屬未經申請興建農舍之農業用地,即需先取得農用證明書 |
左列條款地(2)沿用,需先取得農用證明。 並限制農舍申請人需與土地為同一人所有,且該農地確實供農業使用。 |
左列條款地(2)沿用,需先取得農用證明。另增加規定申請人五年內曾取得(包含所有取得過戶的行為)個別農舍或集村興建之農舍,主管機關認為不符,申請興建要件者於不許可興建;下列兩項除外 (1)建照已撤銷或失效。 (2)所興建農舍因天然災害致全倒、或自行拆除、或滅失。 |
|
土地標的及戶籍應在同一縣市所在地之持有期間計算限制 |
沒有需遷入同一縣市戶籍滿2年及其土地需在同一縣市之規定 |
土地標的及戶籍應在同一縣市所在地之持有期間計算限制需滿兩年,且戶籍存續期間不得有中斷,(戶籍移出或再遷入需重新計算) |
左列條款款沿用+(參加興建集村農舍,建物座落之農地,不受土地取得應滿二年之限制。但提出集村農舍之申請整體規劃興建,需參加人一次提出申請為限。 |
|
移轉限制 |
沒有5年始得移轉之限制 |
限制自取得使用執照起,合併計算滿5年使得移轉,因法拍及繼承者,不在此限(限制自取得使用執照證明後,合計5年的第一次而已)法拍過戶即完成法定移轉。 |
89年1月28日公佈後左列條款沿用。 |
|
擁有限制 |
同一戶籍、直系配偶及其子女名下沒有農舍 |
以各人為計算單位,即使是夫妻也可各擁有一戶(持房屋稅繳稅清冊或財產總歸戶清冊證明) |
以89年1月28日公佈後左列條款沿用。 |
|
設定抵押權 |
沒有限制土地及建物需為同一人所有,只需抵押時需出具同意書,將來移轉或設定於同一人。 |
限制起造人及土地需同一人所有,需已取得建物使用執照,得辦理抵押設定。農舍與其坐落農地併同移轉或併同設定抵押權,不得分開。 |
以89年1月28日公佈後左列條款沿用。 |
|
建築基地面積計算方式 |
89.1.27前可以容積移轉,土地不依定要相連比鄰,得合計算起造面積,擇其一土地建築(半徑範圍達10公里內均可以,設籍所在地相比鄰不同縣市的土地也可以併入) |
限制毗鄰相連四鄰土地,需同為一人所有,合計滿0.25公頃,使得申請農舍。(中間不得相隔有水路或農路,但土地套繪沒有該農路或沒分割就不在此限) |
以89年1月28日公佈後左列條款沿用。 |
|
繼續建築之限制 |
申請農舍變更起造人時,以繼承人繼續施工。 |
申請農舍變更起造人時,應依第一條第一項辦理,即需滿20歲或未滿20歲已婚者 |
左列條款沿用加+施工中因法院拍賣者,其變更起造人繼續聲請建築,不受需取得滿兩年限制,及建築基地最小面積限制。 |
|
徵收准許特別條款 |
89年1月28日修正前取得之舊農地被依法徵收之農業用地,農舍申請興建人得自徵收完成所有權登記後30日起或完成讓受移轉三年內,於同一直轄縣市再行購買農地,雖89年1月28日再行取得,亦得依89年1月28日得以舊農地辦法申請蓋農舍。 |
以89年1月28日公佈後左列條款沿用。朔及既往。 申請部份或全部發給抵價地者或經自願協議價購方式讓售與需地機關者,不適用左列條款。 |
本辦法九十二年一月四日修正施行後至一百零二年七月一日修正施行前,屬本條第一項適用案件且已於公告徵收或完成讓售移轉登記之日起一年內,於同一直轄市、縣(市)內重新購置農業用地者,得自一百零二年七月一日修正施行後二年內申請興建農舍。 |
|
共有耕地申請建築特別條款 |
需持分其他土地所有權人蓋章同意書即可申蓋農舍。 (註二) |
89年1月28日修正前取得之舊農地,無自用農舍,於九十二年一月四日修正施行後,才分割為單獨所有,申請建築農舍時,得依舊農地規定辦法辦理。 |
以89年1月28日公佈後左列條款沿用。 |
|
集村農舍之限制 |
89年1月27前沒有特別限制。 |
9年1月28日修正不得位於水利用地、生態保育用地、國土保安用地及後來補修正頒布的特定農業區,均不得申請集村農舍。 |
前條款沿用,加申請興建農舍之農業用地,有下列情形之一者,不得依本辦法申請興建集 村農舍: 一、非都市土地特定農業區。 二、非都市土地森林區農牧用地。 三、都市計畫保護區。 |
|
農舍、農地非農用 |
依規定府合取得農業用地農業使用證明者,移轉時得申請不核課土地增值稅、確實農用得免徵遺產稅、贈與稅、或田賦。如現場堆至與農業無關之障礙物、砂石、廢棄物、阻斷供、排水或鋪設水泥、柏油;及未申請及違規建築供工廠、廟宇、興建面積超過原來合法面積者,均屬於違規。違規使用經主管機關查核認定,無法發給農地農業使用證明者,出售過戶時將核課土地增值稅(且核課時,按申請免課土地增值稅之最前次,計算移轉申報現值為計價基準,一併全部計算核課;並非僅以前次移轉現值計算需注意) |
以89年1月27日修正前,左列條款沿用。 |
出售該農業用地如經核課土地增值稅,再查核持有期間未滿兩年,需再核課特種貨物及勞物稅(奢侈稅),需多加注意。 |
|
農地套繪 |
已申請興建農舍之農業用地,直轄市、縣(市)主管建築機關應於地籍套繪圖上,將已興建及未興建農舍之農業用地分別著色表示,未經解除套繪管制不得辦理分割。 |
已申請興建農舍領有使用執照之農業用地經套繪管制,除符合下列情形之一者,不得解除: (1)農舍坐落之農業用地已變更為非農業用地, (2)非屬農舍坐落之農業用地已變更為非農業用地。 (3)農舍用地面積與農業用地面積比例符合法令規定,經依變更使用執照程序申請解除套繪管制後,該農業用地面積仍達零點二伍公頃以上。 前項第三款農舍坐落該筆農業用地面積大於零點二五公頃,且兩者面積比例符合法令規定,其餘超出規定比例部份之農業用地得免經其他土地所有權人之同意,逕依變更使用執照程序解除套繪管制。 第三項農業用地經解除套繪管制,或原領得之農舍建造執照已逾期失其效力經申請解除套繪管制者,直轄市、縣(市)主管建築機關應將農舍坐落之地號、提供興建農舍之所有地號及解除套繪管制之所有地號清冊,囑託地政機關塗銷第一項之註記登記。 |
以89年1月28日公佈後左列條款沿用。 |
|
(註一)0.25公頃限制之計算,不等於老一輩人所說的二分半,因為一分地等於293.4坪,用兩分半實際計算只有733.5坪,但農舍最小申請建築面積為2500m2,等於最小需756.25坪,兩者相差共22.75坪,故正確的說法仍以0.25公頃為準確洽當。 |
|||
|
(註二)早期農地沒有連結在一起時,依然得以加總面積合併申請10%,因此遇坐落土地不同一起,甚至是另一縣市時,或共有耕地以持分方式提出申請農舍,這些土地雖然為法定配比之空地比,不知是建管單位或地政單位的疏失,於謄本沒有註記登記,查土地套繪資料也沒有被套繪,但真正依法提出申請建照時,才會發現該筆土地,屬於不得重複申請農舍之農地,這類案件沒有規定配比土地不得單獨出售,或可能遭債權人單獨拍賣出去,更況法院拍賣物件,本屬不負瑕疵擔保責任,因此投標前最好詳加調查。 |
|||
|
興建面積:按下列表二說明 |
|||
※興建農舍之管理法規表:
建築高度、容積率、建蔽率、建築樓層、基層建築面積、總樓地板面積
※施行準據法之註解:
A-台北市都市使用分區管制自治條例 B-實施區域計畫地區建築管理辦法
C-都市計畫法高雄市施行細則 D-都市計畫法台灣省施行細則
|
法源 |
建蔽率 |
建築高度 |
建築樓層 |
基層建築面積 |
總樓地板面積 |
||
|
台北市 |
都內 |
A |
10% |
10.5 |
3 |
165 |
495 |
|
都外 |
B |
10% |
10.5 |
3 |
165 |
495 |
|
|
高雄市 |
都內 |
D |
10% |
14 |
4 |
330 |
660 |
|
都外 |
B |
10% |
10.5 |
3 |
330 |
495 |
|
|
舊都內 |
C |
10% |
10.5 |
3 |
165 |
495 |
|
|
台灣省 |
新都 內 |
D |
10% |
14 |
4 |
330 |
660 |
|
都外 |
B |
10% |
10.5 |
3 |
330 |
495 |
|
※農業發條例89年1月28日公佈後(新農地)可改蓋農舍的對照表:
|
89年1月28日公佈修正後可以興建農舍之農業用地 |
(第二代) |
|
使用分區(A區) ※註一 |
使用地類別(B區) |
|
特定農業區、一般農業區、鄉村區、森林區、山坡地保育地、風景區、特定專用區 |
農牧用地 |
|
特定農業區、一般農業區、鄉村區、森林區、山坡地保育地、風景區、特定專用區 |
林業用地 |
|
特定農業區、一般農業區、鄉村區、森林區、山坡地保育地、風景區、特定專用區 |
養殖用地 |
※註一:使用分區(A區)加 +使用地類別(B區),才是能為起造農舍的土地屬性判別依據
※農業用地興建農舍102年7月1日公佈後可蓋農舍的對照表:
|
102年7月1日公佈修正後可以興建農舍之農業用地 |
(第三代) |
|
使用分區(A區) ※註一 |
使用地類別(B區) |
|
特定農業區、一般農業區、鄉村區、森林區、山坡地保育地、風景區、特定專用區 |
農牧用地 |
|
特定農業區、一般農業區、鄉村區、山坡地保育地、風景區、特定專用區 |
養殖用地 |
◎修正後刪除【森林區之養殖用地】、【特定農業區之林業用地】、【一般農業區之林業用地】、【鄉村區之林業用地】、【森林區之林業用地】、【山坡地保育地之林業用地】、【風景區區之林業用地】、【特定專用區之林業用地】
※註一:使用分區(A區)加 +使用地類別(B區),才是能為起造農舍的土地屬性判別依據
※農業用地興建農舍102年7月1日公佈修正後不可蓋農舍的對照表:
|
102年7月1日公佈修正後不可以興建農舍之農業用地 |
(第三代) |
|
使用分區(A區) ※註一 |
使用地類別(B區) |
|
河川區 ※註二 |
農牧用地 |
|
特定農業區、一般農業區、鄉村區、工業區、森林區、山坡地保育地、風景區、河川區、特定專用區 |
水利用地 |
|
特定農業區、一般農業區、鄉村區、工業區、森林區、山坡地保育地、風景區、河川區、特定專用區※註三 |
林業用地 |
|
森林區、河川區 ※註二 |
養殖用地 |
|
特定農業區、一般農業區、鄉村區、工業區、森林區、山坡地保育地、風景區、河川區、特定專用區 |
生態保護用地 |
|
特定農業區、一般農業區、鄉村區、工業區、森林區、山坡地保育地、風景區、河川區、特定專用區 |
國土保安用地 |
※註一:使用分區(A區)加+ 使用地類別(B區),才是能為不得起造農舍的土地屬性判別依據
※註二:使用分區:森林區、河川區之使用類別:農牧用地、養殖用地,比較容易讓人混淆出錯,前開這兩項雖然為農牧用地、養殖用地,但修正後均不得申請起造農舍,要多加注意!!
※註三102年7月1日新修正農業發展條例,將使用地類別為林業用地的土地,全部刪除,不管座落於任何使用分區內,將不得再為興建農舍(農業設施及資材室不在此限)
---------------
山坡地保育區可以興建農舍嗎?
6835房產知識
1.依據山坡地土地可利用限度分類標準,山坡地分為六級坡,其中四級坡(坡度40%)以下可查定為 農牧用地。
2.依據非都市各種使用地容許使用項目及許可使用細目表,林業用地可以申請蓋農舍,同農牧用地申請蓋農舍一樣,但建築基地位置坡度不得超過30%。
例如:假設你有756.25坪的林地,不考慮坡度問題你可以興建75.6+74.4(二樓)的建築物
但如果你坡度超過30%的面積有500坪,
你就要以756.25-500坪=256.25坪的面積計算建敝率.
也就是說你可興建一樓25.6坪.二樓25.6坪.三樓25.6坪(限高10.5公尺)的建築物
您的土地是山地保育區的農牧用地,不是建地,所以只能蓋農舍,說明如下:
1. 若您的土地是在89年1月4日以前取得者,則無土地面積大小限制,隨時可以申請蓋農舍。
2.您的土地若在89年1月4日以後取得者,則必須為0.25公頃以上,且為農民,其餘資格應符合下列條件,並經直轄市、縣 (市) 主管機關核定:
一、年滿二十歲或未滿二十歲已結婚者。
二、申請人之戶籍所在地及其農業用地,須在同一直轄市、縣 (市) 內,且其土地取得及戶籍登記均應滿二年者。但參加集村興建農舍者,不在此限。
三、申請興建農舍之該宗農業用地面積不得小於零點二五公頃。但參加集村興建農舍及於離島地區興建農舍者,不在此限。
四、申請人無自用農舍者。
五、申請人為該農業用地之所有權人,且該農業用地應確供農業使用,並屬未經申請興建農舍之農業用地。
3.若您參加集村興建農舍,則不用受以上二年時間限制,但必須達20戶以上才能申請。
4.若您的農地有超過5分地,建議您每0.25公頃分割,並將另其他分割的土地登記妻子或小孩的名子,等兩年過後,則可以同時蓋,這樣就有好幾棟了,若要當民宿,也有好幾棟。
5.農舍興建面積,總樓地板面積不得超過495平方公尺(150坪),建築面積不得超過其農地10%,基層面積不得超過330平方公尺(約100坪),建築物高度不得超過10.5公尺(一般都蓋三層)。
對於農牧用地做造林使用,依﹝一﹞項既可。造林的補助每公頃二十萬元以下,且必須受造林存活率的勘查通過始可,比較麻煩的是未來造林成林後,如果要砍伐必須有林務局的許可,供您參考
林地多屬於陡峭地, 坡度在30%以上, 山坡地開發規定是限建, 40%以上就可能要禁建了. 水土保持的費用可能也不低喔
問題:被人檢舉非法整地,該怎麼辦?
基本上,除非您跟縣府水保人員有不小的交情,否則您得認了..
因為他們的一再刁難,會讓善良百姓吃不消的..
但是,他們的行政上,會有一個大漏洞!
只要您被檢舉了,您就擁有至少三個月期間的「無敵」狀態!
依在下經驗,縣府的水保人員接受檢舉後,會有長達三個月以上的行政公文往來
若您家的農地也是在彰化縣的話,這三個月期間,若檢舉人再次檢舉的話,他們只會回「謝謝指教」~
也就是說...........這三個月您愛怎麼整地,就怎麼整地~
這也是為何台中地主敢在被檢舉後還持續開挖三個月~
(這招聽說是他們請來的中部某國立大學教授教他們的)
不過這招也不是全然沒風險~
檢舉您的人,若後台夠硬的話,有可能會招來縣府短期間內的連續開罰..
一般這情況會被冠上「擾民」的大帽子,所以縣府通常不會在短期內連續開罰...
若遇上這情況的話可以「申訴」,申訴縣府惡意針對同一事件連續開罰~
不過...........有時候,被罰,反而還比較好~
這得從去年開始的鳥辦法說起~
偉大的政府,因為胡搞瞎搞,把經費都花光了......
為了籌錢,他們想出一個很天的鳥辦法.....
凡是申請整地的簡易水保計畫書,從前年的「免費」,變成得收「公告市值 8 %」的行政規費~
哇靠~ 那麼,依我家附近的公告市值每平方公尺是 1000 元來計算~
一分地,得花上 8 萬元的行政規費呢!
一甲五分的地,得花上 120 萬的行政規費!
但是盜挖的話,才只需要花上 6 萬元的行政罰緩!
6 萬? 120 萬?
不受限,有三個月的無敵期間;很受限,花大錢....
試問各位~
您剛買了一甲五分的山坡地時,您想花那筆錢?
行政規費 > 行政罰緩!
這種鳥情況,全世界大概只有台灣才能想出來了~
就好比酒駕要被罰 15 萬元,但是由政府幫你接送到家卻得繳 300 萬的費用....
那麼,這個政府是在「鼓勵守法」 or 「鼓勵盜採」?
我想...........這答案連國小的小朋友都知道是何者了......
之前一直以為,怎麼會有人膽敢一直犯法......
原來是有一個很白爛的條文辦法在支持他們........
-----------------
山坡地興建農舍 需檢附環評與水保證明
〔本報訊〕唐先生在山坡地保育區買了一塊800坪的地準備蓋小木屋,但向建築所在地的地方政府申請建造執照時,才發現困難重重,因為他缺少環境影響評估審查通過文件及水土保持計畫核定證明文件,以致地方政府無法發給建照。
類似唐先生的案例普遍存在全台各地,營建署指出,根據「山坡地建築管理辦法」第3條及第4條規定,從事山坡地建築,應向當地政府申請雜項執照及建造執照。其中,起造人申請雜項執照,應檢附申請書、土地權利證明文件、工程圖樣(含說明書)、「水土保持計畫」核定證明文件(或免擬具水土保持計畫之證明文件),以及依「環境影響評估法」相關規定應實施環境影響評估者,檢附審查通過之文件。
唐先生的問題在於,坊間多數山坡地保育區開發案,開發面積多大於1公頃,卻多未通過環評與水保,所以即使他只買了800坪(約0.25公頃)面積的土地,仍面臨無法申請建照的情形。
事實上,這種「山中小木屋處處,卻多是違章建築」的情況由來已久,但地方政府受限於預算與人力不足,除非有立即性的危險,例如位於行水區、滯洪區、土質鬆軟或有坍塌之虞地區,才會予以主動查報,一般多傾向以罰款方式處理。
專家認為,地方政府雖傾向不主動查報,但絕非鼓勵民眾違法,實務上只要農舍的位置、高度、結構與建蔽率皆不違反建築法令規定,且獲得土地使用權,只因程序疏失,未請領建照即擅自施工興建。在地方政府的認定上,此類「程序違建」比起坊間的「實質違建」要來得輕微。
---------------------------
山坡地興建農舍??農舍建築設計 山坡地興建農舍?? 山坡地保育區農牧用地森林區農牧用地特定農業區農牧用地請問是否可興建農舍...??如何申請農舍??又建築上有限制??這些用地的差別限制???拜託不要貼法令...
這三種地都可以申請農舍,在建築的限制上都是平等一樣的,都是依農法條例及農業用地上興建農舍辦法及建築技術規則下的原則去設計。
如何申請農舍這方面我不贅述了,因為這樣的問題知識中已經有很多人回答過了,或者你再瀏覽一下我回答別人的答案。
三者的差別我說明一下一般農業區及特定農業區的農農牧用地是一般最為普遍的農地,所以就只要按照一班程序向相關單位申請即可。
山坡地保育區的農地比一般還要多一個程序,就是向當地的縣市政府的水保單位審核,一般如果位於山坡地保育區的農地坡地如果少於5%,就可以免水保計畫,水保計畫作起來暨昂貴又費時,一般只要看起來像平地的幾乎的免水保計畫,和那種坡度過大或者自行填土做檔土牆又被承辦人員抓到,都是需要在做水保計畫的。
森林區的農木用地是最麻煩的,不是要水保單位審核,還要經過縣市政府林務單位審核,通常是很難申請的下來,因為樹木是不容許隨便開發的。
參考資料 目標農舍達人
特定農業區 農牧用地 農舍,特定農業區農牧用地建蔽率,特定農業區農牧用地變更,特定農業區農牧用地用途,何謂特定農業區農牧用地,特定農業區農牧用地變更使用,特定農業區農牧用地蓋房子,特定農業區 農牧用地 蓋農舍特定農業區農牧用地,山坡地,森林區農牧用地,水保計畫, 山坡地保育區,水保單位,建築技術規則,一般農業區,興建農舍辦法,單位
房屋稅|房東|坪數|中古屋|房屋仲介|建設|地價稅|地價|使用面積|建坪|購屋|房屋貸款|土地面積|交屋|房價|房契|法拍屋|買屋|預售屋|租屋|公設|土地稅|房貸|賣屋|建地|成交價|土地開發|土地權狀|都市更新|自用住宅|土地買賣|地契|建商|
參考資料:http://tw.knowledge.yahoo.com/question/question?qid=1507032805203 農舍建築設計
------------------------
農舍建築設計 山坡地興建農舍?? 山坡地保育區農牧用地森林區農牧用地特定農業區農牧用地請問是否可興建農舍...??如何申請農舍??又建築上有限制??這些用地的差別限制???拜託不要貼法令...
這三種地都可以申請農舍,在建築的限制上都是平等一樣的,都是依農法條例及農業用地上興建農舍辦法及建築技術規則下的原則去設計。
如何申請農舍這方面我不贅述了,因為這樣的問題知識中已經有很多人回答過了,或者你再瀏覽一下我回答別人的答案。
三者的差別我說明一下一般農業區及特定農業區的農農牧用地是一般最為普遍的農地,所以就只要按照一班程序向相關單位申請即可。
山坡地保育區的農地比一般還要多一個程序,就是向當地的縣市政府的水保單位審核,一般如果位於山坡地保育區的農地坡地如果少於5%,就可以免水保計畫,水保計畫作起來暨昂貴又費時,一般只要看起來像平地的幾乎的免水保計畫,和那種坡度過大或者自行填土做檔土牆又被承辦人員抓到,都是需要在做水保計畫的。
森林區的農木用地是最麻煩的,不是要水保單位審核,還要經過縣市政府林務單位審核,通常是很難申請的下來,因為樹木是不容許隨便開發的。
參考資料 目標農舍達人
特定農業區 農牧用地 農舍,特定農業區農牧用地建蔽率,特定農業區農牧用地變更使用,特定農業區農牧用地用途,何謂特定農業區農牧用地,特定農業區農牧用地變更,特定農業區農牧用地蓋房子,特定農業區 農牧用地 蓋農舍特定農業區農牧用地,山坡地,森林區農牧用地,水保計畫, 山坡地保育區,水保單位,建築技術規則,一般農業區,興建農舍辦法,單位
建坪|都市更新|地價|賣屋|土地開發|土地面積|使用面積|成交價|房價|租屋|預售屋|房屋仲介|房屋貸款|建商|房屋稅|土地稅|土地權狀|自用住宅|建地|中古屋|房契|公設|房貸|房東|買屋|交屋|地價稅|地契|土地買賣|建設|坪數|法拍屋|購屋|
農舍建築設計
參考資訊:http://tw.knowledge.yahoo.com/question/question?qid=1507032805203
如有不妥請告知於本Blog,請留言給我,將立即移除。謝謝!
水土保持計畫審核監督辦法-全國法規資料庫入口網站 - http://goo.gl/YK5p2F
----------------------
農委會規定於山坡地興建農舍、集村農舍及需申請建築執照之農業設施等,屬「水土保持計畫審核監督辦法」開發建築用地行為
文 / 站務18【台灣法律網】
行政院農業委員會 令
中華民國100年4月21日
農水保字第1001861422號
於山坡地興建農舍、集村農舍及依建築相關法令規定需申請建築執照之農業設施等,屬水土保持計畫審核監督辦法第三條第五款開發建築用地行為,自即日生效。
本會九十一年十二月五日農林字第0九一0一六七六三七號函、九十五年八月十四日農授水保字第0九五一八四三七0一號函及九十七年五月二十一日農授水保字第0九七一八五0八九三號函等三函,自即日停止適用。
主任委員 陳武雄
附:
「水土保持計畫審核監督辦法」
http://law.moj.gov.tw/LawClass/LawAll.aspx?PCode=M0110012
水土保持計畫審核監督辦法-全國法規資料庫入口網站 - http://goo.gl/YK5p2F
------------------------
選地.看圖.經驗談(如何看山坡地地籍謄本)
轉載 http://www.2home.com.tw/bbs/viewthread.php?tid=135&extra=page%3D1
以 前車之鑑我目前買地的原則:
1.有水泥路到達
2.地勢平坦不須整地
3.有水有電
4.使用地類別:農牧用地
5.敦親睦鄰:不吝惜仲介費,雇工發包一定是當地人
6.景觀天成不需人工塑造
7.買地來源單純不複雜, 減少不必要糾紛
8看地.第一眼自己要很喜歡
不管是山坡地或農田,有一個很重要的觀念:就是農地農用,不逾越農用範圍,法律問題相對減少.
整地,造路,建屋等一定要提出申請,准許後才作.
這些仔細內容就跟有接觸山坡地的建築師請教巴.
可能每一塊山坡地條件不同,考量因素也跟著改變.
一般常見的是整地水土保持沒做好,一遇雨就泥漿下山,
只要山下居民告狀,就很難善了.沒有申請就整地,
也很難逃過人造衛星的偵查.一塊農地可能是因為改變造型而動土,
動土改變越多,牽涉到的人事或法律就越多.
山一直在那裡,若因自然因素而毀損,OK那沒事.
若因您的動土而造成災害,那就有事.動土之前請三思,
請教專家,提出申請.除了一間農舍及道路之外,
其餘的最好就是果樹,菜園,花卉.如此就沒有農地農用的認定上困擾.
除平常就敦親睦鄰外,能找到少整地的山坡地是最好不過了,當然買一塊已整好的山坡地,也是不錯的選項.
----------------------------
今天先談實務技巧:
當您看上非常喜歡的地時,首先深呼吸一下冷靜自己,ㄎㄎ開玩笑.再來跟地主要地號以便將來到地政事務查詢.
最好當面跟地主討論核對地籍圖上四處邊界位置,山坡地地價沒有標準,主要看您喜歡與否以及自己的經濟能力,不要勉強.
也不要問地主公告地價多少.
一般山坡地邊界除非有細分過,否則多會以山脊,溪河,古厝,或大岩石等,做為分界線,
如果您看的是1/1200比例尺的地籍圖,那就乘以1200倍,
那就是實際土地的長度尺寸,
地籍圖上文字的方向,就是正北的方向,拿出指北針來核對一下,
這時如果您有測距儀或測距望遠鏡,我想這筆土地應可以初步核對.
再來如果要了解更多,可以到台北植物園和平路口買空照圖,那是1/5000比例,所以到地政事務所買這個地號地籍騰本時,
同時買1/1200及1/5000比例的地籍圖(記得要求多印一點週邊地號的土地),1/1200是給您實地核對用,1/5000的建議您制成投影片,
如此您就可以套在空照圖上,做到這裡您就會心理踏實很多,
而且會非常有用.記得多考貝幾份,因為將來計畫時還會用得上,還有做為核對的圖千萬別縮放否則會失真.
這些如果對您有用,掌聲鼓勵一下.以上很多仲介者代書多不會用,送給所有2home造訪者當福利巴.也是2home造訪者共同的祕密ㄛ,ㄎㄎ.這是我們的園地,好東西要跟好網友分享
買航照圖的地址
行政院農委會農林航空測量所(台北市和平西路101號)(記得是在路口對面不是在農委會內部喔)
航測所網址 http:/www.afasi.gov.tw/news.asp
可以先試上網定購但要親自付款取圖,只上班到下午四點要注意,
我第一次從苗栗來到達時是下午四點五分ㄎㄎ有夠受的,
只好第二天再來.一張圖300元只能說幾乎台灣每一處位置都有圖,
比例為1/5000,像苗栗縣南庄鄉就有一大堆圖每一地區都有圖號,
可上網找找看.我買地前都會來此買圖
至於免費網上空照圖我也要練習看看,謝謝站長提供
利用航照圖的等高線及如何找到您的標的地
沿續第一篇所訴
利用航測所的1/5000航照圖,及假設您已經在地政事務所申請到的1/5000(地政員好奇的會說印出來很小ㄛ,
因為過去沒人如此做),如此兩者比例才相吻合.利用此法秘訣在請地政員盡量印出所有週邊地號之地,嫌少不嫌多.
如此您才能利用週邊的地型建物等套出您目標地正確的位置.
套出來後,您就會評估這塊地,生出一些計劃.
就好像在下圍棋一般.整體盤算.
利用航照圖的等高線:1/5000比例的,每格一條等高線是5公尺高差(而且您要學會利用等高線看山峰山谷,
簡單說等高線每一條都會封閉最短等高線.類似圓環的,就是局部高點),
有了等高線再量圖上標的尺寸乘以5000倍,此山坡度就出來了.
此地與圖穩合嗎,是平袒還是陡峭,週邊好不好,
如何利用本地號平坦處不是一目了然嗎
山林雅境
論壇元老
2# 發表於 2005-9-5 19:27
只看該作者 如何看山坡地地籍謄本
1.首先在正上方第二行會有地號.
2.中間土地標示部:
a.地目可分林或田.
b.面積以平方公尺公尺標示
(外界買賣以坪或甲記算:一坪等於3.305785平方公尺,一甲等於2933.987701坪)
.c.使用分區:一般是山坡地保育區,如果是其他標示就要注意.
d.使用地類別:可分林業用地及農牧用地.林業用地一般坡度大於45度,
但可分割到一坪小,但很難申請到農舍.解決辦法將平坦部份請代書申請分割出來
(但要相連大於2500平方公尺才可蓋農舍).農牧用地最小分割面積2500平方公尺,也才可蓋農舍.
小於此面積蓋農舍解決辦法:要原地主持有農地是在農發條例之前,用原地主名目下蓋(地主無自用農舍),
一般要8個月左右,這方面要請代書辦理簽訂契約.
3.土地所有權部:
a.主要是看所有權人跟您接觸的地主是否相符.
b.權利範圍:要看是全部1/1,或是多人持分.若是多人持分則要多人全部同意,否則您只是持分者,而且原持分者有優先購買權.
4.他項權利部:如果有標示借款抵押權時,則於買賣前確定能塗消,買賣契約內也要註明.
********************
目前 Google有提供 免費的 衛星空照圖,應該找得到台北植物園
連到 http://maps.google.com/
點上方淺紅色橫Bar最右邊的"Satellite"進入「衛星空照圖」模式,
滑鼠游標直接移到衛星圖上按住「左鍵」向右拖拉畫面,
直到將「台灣」至於畫面中央後,
按左邊「+」一直放大畫面到最大極限,
10公尺見方內街弄巷道清清楚楚。
說不定還可以找到你家屋頂, 真是太酷了.
或是直接下載 google earth 來使用,台北街道屋頂清淅可見.
http://kh.google.com/download/earth/index.html
**********************
看山坡地裝備及山坡地價值
看山坡地裝備與假日出遊是不同的,請別肉體闖茅草叢.
山坡地大至分兩種:
第一種:山坡地已整理好像花園.這種適合您全家出游,就當是渡假巴.地主花下心力精力,其投入成本可能是素地的數倍.
所以當您喜歡它,多花錢買它很正常.這種地您直接跳過整地的煩瑣事務及省下時間.
第二種:您想以自己意境塑園,或地主缺錢無心顧山雜草叢生之地.這種您就需要重裝上山,或者您在車子上有兩套裝備隨時可換裝.
這種也許您有找到物美價廉之地.看這種山您要有整理山的準備.一個重要觀念:您要有面對雜草殘枝前,心中卻在塑造將來可能的美景.
看山坡地裝備:
1.汽車:如果您正想換車,不妨考量四輪傳動車,視野佳重心低者.我是機械系又不想多花錢,所以選二至三年的中古四傳車,
費用是新車的1/2到2/3.如果您目前沒打算換車也沒關係,即使路況不佳,地主必有上山工具.不管如何甚麼車上山,
建議於陡坡前不管上下坡都開低速檔,開大燈,搖下車窗關閉音響眼觀四面耳聽八方,養成轉彎前按喇叭習慣.
2.長筒鞋或雨鞋:我是到新竹中興百貨旁軍品店買空軍鞋.
3.稍厚的褲子,長袖衣或工作手袖,小鴨舌帽及大笠帽(視陽光大小).
4.驅蚊工具:防蚊液或攜帶式蚊香盒(特殊店才有).
5.手套及鐮刀:鐮刀帶柄最好長及腰部,可當拐杖又可除草砍樹,手套可防雜草又可防自己的刀割傷.
6.狗:最好是有點獵狗血統,別太小或太大,本來是替您警示用反變成您在照顧它.
我是養一隻流浪的英國獵狐犬,大小適中.假如將來您擁有山坡地後,
它也可以替您照顧第二個家.如果您的環境不適合養,把這項忘掉.
最近為了看地,增添了一 GPS,真的好用。看了幾年地,80%都是荒煙漫草,連賣主都說不清地界在哪裡。有了 GPS,配合地籍圖,可對地形有更清楚的概念,也對錯綜複雜的林道有更進一步的掌握
建議 用GPS 定位 + GOOGLE EARTH 空照圖軟體,來找地,真的是一目了然,不過可惜的是GOOGLE EARTH 在台灣的空照圖,有的非常細,細到我家屋頂上的水塔都看得到,但有的很粗,不知道是否是試用版的關係
買進山坡地後的整理工作
記得開發路或整平地一定要提出申請.現在科技發達別心存曉幸胡亂開發山坡地
人造衛星看得一清二楚(它是用前後次比對方式,有疑義就通知地方政府,罰款不輕,還幾乎給這塊土地判了不得整理的死刑)找位有接觸山的建築師請教.農舍核准也需要建築師幫忙.
山坡地農舍核准條件除了要有路到達之外,坡度也是條件,審核不是用您整平的地來看,而是用空照圖中的坡度
(之前我有談到山坡地坡度計算)來核准.40度我記得好像有疑義.問建築師罷.
相關系列文章:
大湖山坡地開發日記 // 近雪霸公園溫泉有私密瀑布可戲水農牧地農舍
山坡地保育利用條例 ( 民國 95 年 06 月 14 日 修正 )
山坡地保育區的農牧用地 // 林業用地如何變成農牧用地
山坡地土地可利用限度分類標準 // 坡度單位%與度數
山坡地建築--水土保持法
選地.看圖.經驗談(如何看山坡地地籍謄本) ☜
---------------------
夢想容易實踐難,逐夢者多,築夢者少。聽過很多人說,等我退休要到鄉下買一塊地自己種菜過自給自足的生活;我有錢要蓋一間dream house 做成民宿,自己住還可以賺錢交朋友;我已經厭惡都市的繁雜,想買農地蓋農舍,蓋像歐美式的鄉村莊園。
當了四年的尋夢農夫,遇到很多築著相同夢想的同好。有人職場不順遂;有人想提早退休;有人想先弄個度假屋,準備退休用;有人想轉投資順便做自己想做的事;有公司老闆賺了錢想回饋員工、回饋社會,蓋個綠建築度假村。有很多人只會夢想;有很少人真的會做。而真的做了又有一半以上的人覺得不如初衷或放棄或根本就不了了之。
四週年感想
南投縣水里鄉上安村
有一個建設公司老闆自己投資2千萬找4個朋友各出5百萬,共4千萬在南投買一片山坡地,開了路、蓋了屋、建池塘、養魚、種樹、整菜圃,請長工照顧園區,說好股東輪流來渡假順便管理。剛開始親戚朋友和朋友的朋友都來度假,摘水果、種菜、釣魚。後來因為只要有人使用就有人要整理,漸漸的整理的人煩了,資金也用的差不多了,花錢請來的人工不夠維護基本狀況,股東覺得每個假日都去同一個地方很無趣,連草都除不完哪是度假,想去別的地方做別的事的自由也沒了,上山變成一件苦差事。於是草長滿池塘、草長滿菜園、草長過通往房子的小路、草遮蔽了果樹,草掩蓋了一切。沒有人知道接下來怎麼辦?每個股東想到那個夢想就頭大,只期望不必再投錢下去就萬幸了。
南投縣東埔沙里仙
高中同學計畫提早退休,和同事在苗栗新開發的山坡地別墅社區合買了一塊可以蓋農舍的地,準備蓋度假屋兼做咖啡廳,要自己種有機菜、每天林間散步做運動、過詩情畫意的退休生活。三年過去了,法規多如牛毛,社區裡已蓋了十幾棟,幾乎都是違建,為了追求一間完全合法的農舍,只好再拖幾年囉!
農改場蔬菜設施班同學,帶著農夫夢到埔里花了4百多萬,蓋了溫室、種了三年半的彩色甜椒,每一季收成還是無法cover開銷,夫婦倆還很年輕,園子賣掉回去上班,實實在在領兩份薪水日子比較好過。
上安村坪頂山莊
一位表親從義大利回來,夢想一個山頭,要養羊、做手工cheese。我問她:你有沒有三千萬?因為買一個山頭讓他自然長草,用有機方式養羊,再用手工做奶製品,再找到足夠的消費者,要讓農場能支撐到足以維生,沒有這個數字,千萬不要把自己搞進去,不然會進退兩難。最近她帶了一罐無花果醬來探訪銷售的可能性,看來她留在家裡種無花果,真正的夢想還沒起步。
農委會台中改良場
前年來了一群穿著正式的台北人,是一家很賺錢的專利商標公司,他們在好幾年前就在上安村買好地,預計用2千5百萬蓋具備員工休假、進修功能的度假屋、會議廳、有機菜園,公司派了一位女博士負責這件事,我們帶著她認識村裡的人、事、物,一年間來來回回接觸頻繁,設計圖請建築師畫了、地整一半,這一年平靜無聲,不知現在是什麼狀況。我看起來覺得那塊地要做這麼多功能似嫌太小,而進出的路也很困難。
德國南部民房,標齊對正的蘋果樹,一棵留10枝每枝留2果
曾經有兩個中年美女進來喝咖啡,談起她們曾在宜蘭山上種了十年的田,現在有點年紀且已經膩了,搬回台北住比較方便,也比較有空雲遊四方。村裡有年輕人把女朋友帶回來一起耕種;有女孩子大學畢業來打工假期,認識這裏農夫的帥兒子而留下來;有人利用週休假日先來有機農場工作假期,為將來的退休農夫夢做實習;更不斷有人特地跑來或電話詢問,想一探溫室介質耕的究竟…,例子真是不勝枚舉。
南投縣水里鄉上安村
我有幾個築夢心得想與有類似夢想的人分享,讓還在想的人可以想的更清楚;將要踏出第一步的人可以有前車之鑑;已經在築夢的人共勉之。
1.首先有必要將營利和純粹退休分開,兩者不可得兼。創業要考慮
資金、收入來源、自身的經營條件。退休則只要考慮居住環境。
2.房子一定要有人住,純度假屋基本上行不通。一個人住兩個地方
是很不方便的事,光住透天厝有樓上樓下,就經常忘了東西是放
在哪一層;兩部電腦都會搞不清楚資料是放在哪一台。只有假日
才去的房子,多半去了之後都是在整理而不是度假。除非富有到
請傭人進駐,作為私人接待所,才能夠在假日接待朋友,不然想
讓朋友知道自己有一棟這麼漂亮的度假屋,只好自己當清潔工。
3.地點考量以氣候和交通最重要。喜歡經常下雨就選在苗栗以北或
宜蘭;不怕颱風,花蓮、台東最好;不懼地層下陷或淹水,可以
選在西南沿海地帶;想要多晴天要在台中以南、不想裝冷氣要在
600公尺以上、怕小黑蚊要800公尺以上、想種什麼樣的作物要看
當地都種些什麼。交通以離高速公路交流道半個鐘頭以內為理想
,有親人經常出入國門,則要考慮離機場或高鐵站越近越好。
4.房子的形式,做生意要有特色、有view很重要;老人家退休用平
房較理想,不必怕上爬下;養寵物考慮安全自由的環境養起來才
輕松。
5.融入原有的社區較安全,獨樹一格或深山裡自己一戶即使花大錢
圍籬或請保全都不安心。一般住到鄉村民風純樸、夜不閉戶、車
不鎖門、連摩托車都經常看到插著鑰匙,與村民互動不但有許多
樂趣也才不會受排擠。
6.房子周圍若有農田要注意是否會噴農藥,怕臭味留意附近有沒有
豬舍或農田常下禽畜肥。
7.生活方便性的考量,水源、就醫、採買、交友、網路、也都要想
一下。
----------------
農舍建築面積 山坡地保育區農地變更問題 請問面臨二十米省道的山坡地保育區農業用地,要用什麼方法變更為工業用地或可做車輛行業有關的土地
變成工業用地是一件相當困難的事,也可以說是一件不可能的事情。
但只要是農業用地就可以申請農舍。
農舍的建築面積就是該土地的10%,最大可建到100坪,總樓地板面積可以建到150坪。
但山坡地保育區比較麻煩一點,審理的單位會多一個水保的單位,如果該地現場的坡地低於5%還好,與要找一位建築師會技師簽證即可。
若是超過5%,就要作水保計畫輸送審,水保計畫書是相剛昂貴且費時(50~100萬且半年到一年),所以這部分就要你自行考慮。
我有很多業主申請了農業,最後是作營業用的工廠也有出租套房都有,不過這都是違法的,只要不要有人檢舉都是合法的,這部分也是請你自行考慮。
另外八十九年之後取得的,必須等待取得土第兩年後的時間才可以申請農舍,同時在地縣市的戶籍也要滿兩年以上,同時農地一定要756坪(2分半、2500平方公尺)才可以申請農舍。
第一:起造人為農地的所有權人。
第二、起造人並沒有其他的農舍第三、農地上必須要耕種第四、農舍雖然為農地的十分之一,但建築面積不得超過100坪,總樓地板面積不得超過150坪,可建3樓,總樓層高度不得超過10.5公尺,一樓高度不超過4.2公尺。
要不然你就是用原地主的名義蓋,等房子蓋玩再過戶。
參考資料 本身工作
山坡地保育區農牧用地如欲變更作為工業使用有二種方式可以辦理:1.依據促進產業升級條例之規定報編為工業區。
2.依據工商綜合區設置方針及申請作業要點之規定申請開發為工商綜合區之綜合工業使用。
但前述開發方式都受限於山坡地非都市土地,最小開發面積應在十公頃以上。
為協助網友解決不動產法規、稅務及於房產交易、簽約時衍生種種的相關問題。
BQ house! 訪談各地有意願加入房事專家的地政士,做了如下嚴選推薦, 歡迎網友上網諮詢,享受專家們的專業回答及服務。
連結網址:http://www.bqhouse.com.tw/ls_cgi.asxp?cFile=event_accountability.htm
山坡地開發,山坡地保育區,山坡地建築,山坡地保育利用條例,山坡地買賣,山坡地濫墾,山坡地上種茶樹,危險山坡地,山坡地種植蔬果,山坡地保育區農牧用地山坡地,農地,工業用地,總樓地板面積,建築面積,水保計畫書,問題,農業,樓層高度,水保計畫
中古屋|地價稅|地契|土地開發|交屋|土地稅|坪數|房貸|房屋稅|建設|公設|預售屋|房東|房契|買屋|地價|都市更新|房屋仲介|房屋貸款|成交價|土地買賣|自用住宅|建坪|建商|土地面積|建地|法拍屋|購屋|租屋|房價|賣屋|使用面積|土地權狀|
農舍建築面積
參考資訊:http://tw.knowledge.yahoo.com/question/question?qid=1406010205463
如有不妥請告知於本部落格,煩請通知,將移除本文。感謝您
--------------
農林漁牧-在山坡地開發利用,農舍及修築農路、整坡作業或改善或維護既有道路者,是否要繳交山坡地回饋金?0502-20140313-00003
1.可免繳回饋金。依山坡地開發利用回饋金繳交辦法規定,查本案申請之簡易
水土保持申報書核定為屬農、林、漁、牧之開發利用所需之修築農路,整坡
作業或維護既有道路者,爰按上開辦法修正條文相關規定免繳交是項山坡地
開發利用回饋金。
2.農舍部分,本府業於102年7月3日以府農植字第1020150405號公告廢止「桃園
縣山坡地開發利用程度類別及計算回饋金乘積比率」;故廢止後即日起,停
止收取回饋金。
---------
農地資源分類分級 促進農地集中化
www.epochtimes.com.tw查看原始檔
農地炒作,價格過高,成為新農民的阻礙。(記者施芝吟/攝影)
文/施芝吟
台灣農地農用及農舍管理議題,農委會擬朝向結合農村社區土地重劃,將區域土地合理規劃,有秩序地利用,兼顧農業生產環境完整、農地資源品質及優美農村生活。現行的集村農舍興建機制應檢討,回歸立法初衷,導入「集落營農」,維護優質農業生產區。
民國89年修正《農業發展條例》,農地政策調整為「放寬農地農有,落實農地農用」,開放一般自然人也能自由買賣土地,不再限制自耕者。農地必須農用,農舍與農業經營不可分離,故《農業發展條例》第18條明定,必須是農民才能興建農舍。
未能篩選真農民 農戶難以取得農地
《農業發展條例》修正後,農地利用型態改變,放寬為農地農用、耕地分割及農舍興建規定,農地容許非農業使用。對於目前農地資源現況及問題,農委會企劃處科長王玉真表示,可供生產的農地減少,部分農地開發轉用,品質劣化,違規使用,近10年實際生產農作物的土地面積減少約3.6萬公頃,經環保署公告為汙染控制場址面積為281公頃,近3年農牧用地違規查報面積為2,265公頃。
對於農舍管理問題,王玉真指出,審認條件過於寬鬆,無法篩選真正農民,導致非農民也持有農舍;農舍被當作純住宅使用,成為投資炒作,連帶使農地價格上漲,若再加上鄰近都會區、交通便利、休閒觀光等條件,也會帶動農舍及農地交易頻繁,價格居高不下。目前農舍興建密度較高的前5縣市分別為宜蘭、南投、苗栗、桃園及新竹。
農地價格過高,導致有意經營農業者取得農地困難,尤其新進農民或青年農民,想以租地從農,不是租不到地,就是租金過高而難以負荷,甚至有專業大佃農也面臨擴大經營規模的障礙,對於農業政策推動造成阻力。其他問題還有農舍違規擴增或非法特定用途;農舍在農地上任意興建,破壞9/10供農業使用的完整性,影響農業經營;未落實查核管理及裁罰效果不彰。
農宅應集中特定區位
王玉珍指出,營造生活區與生產區的宜居宜農環境,在檢討防免農舍零星興建時,也思考如何引導真正有居住需求的農民,甚至嚮往農村生活,想要從農的都市人,能集中在特定區位,興建純供居住的農村住宅使用,透過有計畫的規劃,讓生活與農業生產區有區隔,不會互相干擾,尤其是公共設施建設、廢汙水的排放等也能有效控管。
她說,農地利用及管理政策方向將推動農地資源分類、分級,分為特定農業區、一般農業區、各土地使用分區的農牧用地,以及都市計畫農業區,並提供農產業專區規劃及資源整合投入。她解釋,由農產業部門研提建議區位,中央地方政府討論,依用地適宜性、產業群聚性劃設專區,引導農地利用規模集中化,提升經營效率,維護大面積優質農地;整合人、地、水等產業資源,發展特色產業,提高農民收益。例如:宜蘭行健有機專區,雙期灌溉,生產環境佳;化福興牧草專區有契作牧草集中地區等。
特定農業區避免變更使用
王玉珍說,全國區域計畫已納入農地資源應維護的總量,各縣市政府以農地資源分類分級劃設成果,控管農地資源的質與量,對於因產業發展需要而變更為非農地使用時,也應優先盤點、使用閒置產業園區,或是編定可供該事業使用的土地。
全國區域計畫也明訂,特定農業區應盡量避免變更使用,並減少非農業使用項目;針對應優先保留的農地資源,先投入農業施政資源,若無可避免需變更而使用農地,採使用者支付較高的回饋,避免農地流失,進而影響農業發展。
王玉珍強調,將持續檢討修正農地相關法規,落實農地監督管理查核機制,加強地方聯合稽查,同時結合中央各部會的管理體系,建構查核網絡。◇
----------------
農地建農舍修法 需審身分提計畫
www.epochtimes.com.tw查看原始檔
雪山隧道開通後,宜蘭縣興建許多農舍。(記者施芝吟/攝影)
文/施芝吟
台灣農地農用及農舍管理議題攸關台灣農業是否能永續經營及糧食安全。在農地上「種豪宅」,農村如何再生?農委會水保局說,未來修法重點包括農舍申請人應檢附經營計畫、申請人應為直接從農者,且符合相關條件,農舍轉移的承受人也得符合農民條件。
農委會水保局農村建設組長陳榮俊說,農地豪宅化,農業怎麼再生?沒有了農地,一切都是空談。當年立法院審查行政院版本《農業發展條例》時,有關「新購農地不得興建農舍」的條文引起當時所謂老農派立委的圍剿,迫使政策急轉彎。前農委會主委彭作奎因為無法接受新購農地得興建農舍的條文憤而辭職,該條例的若干條文,行政部門根本無法有效執行,農舍凌亂地興建,農地上出現豪宅是必然結果。
農舍發展現況 未能落實政策目標
他說,《農業用地興建農舍辦法》自民國90年施行以來,農舍發展現況已影響農業生產環境與農村發展,未能落實農舍原有政策目標。內政部與農委會自102年7月修正發布全文第17條,增訂不得申請興建農舍的土地使用類別、最小興建面積規定、5年內曾取得建照者不得再申請等,但是因各界爭議大,並未納入修法。
陳榮俊說,為了解決農舍興建的根本問題,去年開始進行農民身分認定與資格檢討分析。依據營建署全國建管資料分析,89年至103年3月,全國農舍案件數達2萬8,405件,排行前5名為宜蘭、南投、苗栗、新竹及花蓮縣。
宜蘭農舍分布較多區域為員山鄉、冬山鄉、三星鄉。宜蘭縣政府分析89年至103年房屋稅籍,新建農舍總件數達3,409件;3年內轉移案件,不含繼承共有2,094件;短期內轉移新建農舍的比率達61.43%;另外,5年內轉移案件的承受人具有農保身分者僅有6.7%。他強調,農地是資產,是農業生產要素,稅賦優惠、農地建地化、農舍豪宅化,支離破碎的農地何來糧食安全?《農業用地興建農舍辦法》有修正的必要性與急迫性。
農地興建農舍辦法 亟需修正
陳俊榮表示,修正重點包含增訂申請人應檢附經營計畫,由地方政府審查不影響農業生產環境及農村發展;《農業發展條例》規定,農民係指直接從事農業生產的自然人,為明確辦法所稱申請興建農舍的農民定義,申請人應符合農保身分或健保第三類保險人,或是檢附農業生產相關佐證資料,由各縣市政府會同專家、學者會勘後認定者。
他說,若未具前2款資格,確有實質從農生產者,經縣市政府認定後,仍得申請,具體文件由農委會在會商相關機關後訂定。農舍的申請人為農民,其興建與使用也與農業經營不可分離,農舍移轉的承受人也應為農業生產經營而需取得農舍的農民,也得符合農民條件。◇
-----------------
解決農舍亂象 應落實農地農用
www.epochtimes.com.tw查看原始檔
在農田上「種房子」,影響農地水質。(記者施芝吟/攝影)
文/施芝吟
台大農業經濟系日前舉辦「農地農用及農舍」論壇,跨院校學者及農業界呼籲跨部會、中央與地方聯手落實農地農用,才能防止炒作農舍。農委會主委陳保基表示,會參考學界的建議。《農業用地興建農舍辦法》修正案是否如期於6月底公告上路,陳保基說,要看內政部的作業情況而定。
台大農業經濟學系主任吳榮杰指出,他非常贊成農地農用才是問題的根本與解決之道。針對農地如何農用來解決問題,比修法定義農民是什麼更重要,然後依循台灣對農業的需求,澈底檢討農業政策才對,若把一切轉化為民粹問題,都是人民的錯,那政府就沒有責任了。
農委會水保局副局長林長立表示,農地農用政策不變,但是,因為全國的違建太多,所以要加強稽查。今年全國各地方政府回報,已查報241件,當中有違規情事的有174件,72.2%違規,並已要求提出改善作為及時程,相關查報結果預計下半年在農委會官網公告。
對於宜蘭農田水利會長許南山建議,不要再於田區蓋農舍,應另外集中興建。林長立說,台灣農舍、鄉村老舊都沒檢討,水保局會運用農村再生政策,推動住宅以聚落加公共區的興建模式,今年會從宜蘭開始做。
屏科大農企業管理系教授陳淑恩認為,問題不在《農業用地興建農舍辦法》的農民定義要不要修正,而在於農地要農用,如何讓農產價值提高才有用。她還說,與其花費在農民身分上做研究,不如花錢在取締農地沒有農用,有農用就該給予獎勵,不合法就取締。
中興大學應用經濟系特聘教授陳吉仲指出,何謂農地農用、何謂農民的定義很廣,但是,問題不在於是否具備農民資格,而是執行面的問題。現在的民意代表都被選票綁住,對於違建問題,政府機關大多不敢拆。
台灣農村陣線發言人、世新大學社會發展研究所助理教授蔡培慧建議,要防止將農地引進農舍買賣的炒作市場,應建立「土地儲備制度」,讓農地與農舍的買賣先進入此制度中轉介,以確保轉手後都是農用。◇
------------------------------------------
買地送屋違章農舍 分3波開拆
買地送屋 違章農舍 分3波開拆(江詩筑攝)針對違章農舍爭議,苗栗縣府在9月起分3波執行拆除行動,包括3日開拆的獅潭鄉林間雅境建案、17日、24日將分別執行後龍鎮樂耕園、通霄鎮晴空農園等37棟違章建築。
縣工商發展處長李政峯表示,拆除違章建築並無針對身分別來清查,且拆除違建有其先後順序,若是政策性、有公共安全危害、無法經過補件取得容許使用執照者,經過各項評比標準加總後,就會列為優先拆除。
目前苗栗縣府開拆的違章農舍多以買地送屋形式銷售農地,建商以資材室名字興建豪華小木屋,但農地上卻沒有從事農業生產的行為,反而是庭園景觀造景、盆栽等裝飾,藉此吸引都市客進駐苗栗。
首先拆除了10戶林間雅境建案中,住戶自承是來自台北市,只是假日農夫,平日並未有居住事實,縣工商處處指出,選定該處作為首拆是因為該建案違反水保法,在水質水源保護區興建違章農舍,自2013年起就已公告為違建,且經過行政訴訟後由縣府勝訴,程序完備下當然優先拆除。
苗栗縣府秘書長葉志航則說,違章建築不應針對農舍部分,公務人員本就不應涉入炒作農地等違法行為,但目前並未針對府內人員是否擁有豪華農舍做清查,也認為查察不法應一視同仁,不該有身分的區別。(中國時報)
-------------------------
國外的梯田奇景
竹縣山坡地檢討變更為特定農業區、一般農業區、鄉村區等範圍 7鄉鎮劃出6861筆土地、416公頃竹縣檢討山坡地範圍 7鄉鎮劃出6861筆土地、416公頃檢討變更為特定農業區、一般農業區、鄉村區等 https://bit.ly/3fiMkL3
2020-08-02 11:46 聯合報 / 記者陳斯穎/新竹即時報導
竹縣檢討山坡地範圍 7鄉鎮劃出6861筆土地、416公頃 | 產業綜合 | 產經 | 聯合新聞網 https://bit.ly/3fiMkL3
新竹縣山坡地範圍檢討變更計畫後,有6885筆土地變更,其中劃出山坡地範圍416.68 公頃,劃入2.81公頃。記者陳斯穎/攝影
新竹縣有部分土地坡度未達5%,卻被劃為山坡地影響地方開發,縣府表示,因現況地形地物環境與原畫定時間相隔30多年,加上2009年數位化建檔時發生座標偏移,造成資料不確定性,因此進行山坡地檢討範圍變更,共有7鄉鎮6885筆土地變更,其中劃出山坡地範圍416.68 公頃,劃入2.81公頃。
縣府農業處表示,去年4月將新竹縣山坡地範圍檢討變更計畫函請各鄉鎮辦理公開展示,關西等鄉鎮多名民眾在公開展示時,反映所有的土地現況地勢平坦、緊臨大馬路,屬於都市計畫劃定的住宅區,卻被劃入山坡地,影響土地權益,縣長楊文科指示相關單位要確實會勘,呈現真實的土地現況,落實土地正義,彙整相關意見至農委會後,6月召開現勘及審議會議,農委會去年11月19日公告新竹縣山坡地範圍界址圖生效,縣府11月26日正式公告新竹縣山坡地範圍檢討變更計畫。
農業處指出,縣內檢討變更的範圍包含新豐鄉、寶山鄉、關西鎮、竹北市、竹東鎮、新埔鎮及湖口鄉等7鄉鎮市,共6861筆土地,新埔鎮劃出量數最大,有4325筆面積達192.5公頃,統計共劃出山坡地範圍416.68 公頃,劃入範圍2.81公頃。
地政處則根據農業處山坡地範圍劃分結果,及提供的土地清冊資料,將請相關地政事務所查對地籍資料,確認檢討變更範圍後造冊,再把各宗土地製作公告圖冊,並辦理公開展覽30日、說明會及登報作業,之後報縣府專案小組審議,再報請內政部營建署核定。
地政處表示,預計2021年6月公告核定成果並通知土地所有權人,公告無異議後送地政事務所,辦理各宗土地地籍資料異動登記。劃出山坡地保育區後,可檢討變更為特定農業區、一般農業區、鄉村區等。竹縣檢討山坡地範圍 7鄉鎮劃出6861筆土地、416公頃 | 產業綜合 | 產經 | 聯合新聞網 https://bit.ly/3fiMkL3







留言列表