

唯心聖教,或稱唯心宗、唯心教等,是20世紀後期在臺灣出現的中國民間信仰之一。 1984年由混元禪師(俗名張益瑞,1944-)在臺中創立。其全球核心成員約為 30 萬,臺灣內政部估計其更大的受眾數目約為 1,000,000。[1] 自2000年代初以來,該教派迅速傳播到中國大陸地區,成為中國大陸和臺灣地區各界之中華文化交流媒介。它還發展成為一項世界性的宗教運動,不僅吸引了華人追隨者,甚至吸引來自不同地區與文化背景的族群。[1]
混元禪師於1983年在臺中市成立「易鑰社」,以易經、風水傳教,勸人修德行善。1984年,稱奉旨改易鑰社為 「神農寺」,後又稱奉鴻鈞老祖法旨,易名為「精修院」,獲賜法號混元禪師,從此開始渡化眾生。2001年創立「唯心聖教」,以「養賢蓄才、振民育德、高尚其志、天下太平」為立教宗旨,2015年更名為「世界新興宗教臺灣唯心聖教」,獲內政部臺內字第 1040015134 號函認可為臺灣之獨立宗教。總本山為南投縣國姓鄉的禪機山仙佛寺[2][3]。
該信仰體系自稱其核心思想源自鬼谷子[4],主要參考來源為易經及風水等中國傳統民間哲學元素[4],同時融合許多臺灣民間信仰與習俗元素[4]。該信仰體系同時強調對於(以漢族為主的)中華文化共同宗教信仰[4]及傳說中父系祖先(如黃帝、炎帝和蚩尤,參見炎黃子孫)起源的崇拜[5]。它被視為一種中國民間信仰的制度化表現形式
------------------------
混元禪師本名張益瑞,民國33年(1944年)出生於台灣省南投縣中寮鄉,世代務農,性情敦厚仁慈,自幼對神佛妙理懷有相當的興趣與熱忱,常常「以身試法」印證聖人之道;對於宇宙大自然真理的追求及山川大地的了解,更是奮不顧身,無怨無悔。
從當初的三塊錢起家,以三個銅板為人占卦斷吉凶看風水、更奉領天命以神佛之力,治療眾生疾病,助大眾解脫困境於當下;雖得智聖 鬼谷仙師王禪老祖大天尊,空中親授妙法,天人合一,但混元禪師傳道三十三年來,始終謙遜、親切、平易近人、充滿笑顏、心量寬廣如海,將自己全部奉獻給眾生,不辭辛勞地國內外奔走,尊天旨意,一步一腳印,一枝草一點露的將中華文化道統-易經風水學傳揚到世界每個角落。
民國五十二年(1963年)混元禪師畢業於光華高工測量科,曾任教於光華高工測量科,爾後創立全台第一家測量公司-中興測量有限公司。專辦政府的都市計劃、道路開發、航空測量、土地測量,後來更是參與高速公路開發計劃的部份測量工程,混元禪師當時於測量界已頗負盛名。
唯心聖教學院 https://bit.ly/3URopdC


https://youtu.be/33iyiAAe-0U
(231) 唯心聖教南投蓋大禮堂 外觀神似「總統府」 - YouTube https://bit.ly/3Uxk66b
(231) 唯心大禮堂動土大典 許縣長執鏟動土祈福|南投縣政新聞 2024.05.06 - YouTube https://bit.ly/4dvcwl2
--------------
混元禪師砸12.8億蓋大禮堂 外觀如總統府 | ETtoday生活新聞 | ETtoday新聞雲 https://bit.ly/44tHA0B
天將奔烈》從唯心聖教「類總統府」看遷都 - 自由評論網 https://bit.ly/3Wsg1mg
混元禪師砸12.8億蓋「唯心大禮堂」!模擬圖曝光掀熱議:是總統府 https://bit.ly/4bqGAMJ
禮堂為何蓋成「總統府」? 混元禪師發出4點聲明曝「天機」 | 壹蘋新聞網 | LINE TODAY https://bit.ly/4btIrkc
南投唯心聖教唯心大禮堂6日動土 建物外觀近似總統府 - 生活 - 自由時報電子報 https://bit.ly/3yasWiy
12.8億禮堂激似總統府 混元禪師4點聲明曝原因 | 中彰投 | 地方 | 聯合新聞網 https://bit.ly/3UzYvKa
唯心聖教唯心宗是現今全世界唯一以鬼谷子心法為宗門法脈傳承的台灣新興宗教.
西元1983年,宗主混元禪師承天道法創立易鑰社,以三元起家弘法利生,行菩薩道,即是以智聖鬼谷子為師,透過用易及風水學為眾生排難解疑.
為追根溯源返本報始,自1996年起,混元禪師每年皆率領諸眾弟子前往中國大陸河南省淇縣雲夢山鬼谷子文化發祥地禮拜朝聖.並發願在此地興建一座集中華文化於一爐的八卦城.
2001年12月11日與河南省淇縣縣政府完成簽約儀式,以50年為期逐步建設.在此過程中,混元禪師因緣際會參訪河北涿鹿中華三祖堂,結識當地中華三祖文化研究會會長,也是當時的涿鹿縣政府書記任昌華.兩人對於中華兒女長久以來自稱為炎黃子孫,而將蚩尤帝祖摒除於中華先祖之外實是因為誤信史料的片面記載導致偏差負面想法皆有同感.
事實上,回顧華夏文化初創時期,蚩尤乃為九黎部族之首領.驍勇善戰,又發明溶礦冶金之術,為人類文明中農器與兵器製造之濫觴,創造部族繁榮昌盛功不可沒.卻因為涿鹿一戰成王敗寇,導致後世的謬誤認知,實為中華兒女最大遺憾.
任昌華書記因此發起籌設中華三祖文化研究會並建立三祖堂,以為蚩尤帝祖平反.混元禪師感佩之餘,亦發願為蚩尤帝祖建專祠以安祖靈,以正視聽.並留供後世三祖子孫祭拜,找回本心本源,圓滿為國修道為民祈福的立教本願.
2002年8月6日,混元禪師至河北涿鹿縣尋龍點穴,經過一番波折,最終選定涿鹿縣礬山鎮立馬關蚩尤山下為蚩尤祠興建地點.並於同年8月29日與涿鹿縣人民政府簽定建設合約書.10月4日,舉行奠基儀式.兩岸中華兒女心手相連共同完成此立祠大業,可說意義非凡.
「五千年來很多很多不怎麼正確,不怎麼合理.眾生本來都是一個佛性.我們的本性就像太陽那麼的光,無論是陰暗,無論是光明的地方,它永遠沒有分別.是怎麼樣的人.所以我們的炎黃子孫這個名詞,我也希望到今天結束,改為中華三祖的子孫.」
2002年10月15日開工典禮,混元禪師運用精湛的易經風水學智慧為蚩尤祠定向,隨後又為弟子解說此地風水之殊勝.
最後面那一個金星很漂亮,有嗎,然後向著對面,上面是萬聖,可以取個名字萬聖山.聖人的聖,你看一個一個聖賢一個一個坐著來朝拜蚩尤,山川有情,拋荒五千年的寶地終於得以大放光明.師父此行並親筆書寫墨寶,贈予中華三祖文化研究會,將蚩尤祠前方的群山命名為萬聖山,後方則為賜福山.字字皆有無上禪機妙義,值得中華兒女深思.
「我們所有的中華兒女,五千年來出了多少的聖賢,出多少的聖賢,到了終歸還是要尋根,很多很多.大家我相信整個中華兒女,這幾世紀以來是蚩尤的後裔.我相信每一位都是曾經投胎為蚩尤的後裔.並不是只有黃帝炎帝的後裔.這個大家要有一個輪迴也好轉生也好,這一點要有一個正確廣泛的認知.」
2003年11月8日,北方大陸正是天寒地凍,積雪盈尺.混元禪師與諸眾弟子仍懷抱著歡喜心前往涿鹿蚩尤祠興建地點,圓滿立極祭天法儀.令人嘖嘖稱奇的是,在預定的蚩尤聖座正下方地底五公尺處,竟挖出了直徑約兩公尺的白龍穴.清晰分明的陰陽太極與古代的蚩字赫然出現在眼前.一個蚩尤的「蚩」埋藏在地底下,數千年的秘密在最適當的時候曝了光,讓人不得不慨嘆大地山河的變遷,歷史朝代的更迭,是否都有著早已寫好的劇本.
「今天蚩尤祠的建設真正的安基我們全部圓滿,任書記也很辛苦,趙會長大家都很辛苦,我們也希望說藉著這一次天氣很反常的變成正常,全部都是白茫茫的.這個白雪是個白龍,這個白龍穴.我相信我們五千多年來很多的誤會今天藉著這個雪萬里晴空,來把過去所有歷史,一些交待有偏差的方式,全部重新開始.」
經過無數次的奔波勘定,與敬謹慎重的宗門法儀,蚩尤祠終於順利興工.所有建設經費由台灣同胞護持捐獻,台灣鬼谷子學術研究會協建.蚩尤先祖安身立命的祠堂在兩岸中華三祖兒女的同心協力之下,正一步步邁向圓滿.
2004年10月22日,蚩尤聖像進行安座大典,貴州苗族蚩尤子孫代表,大陸各界人士以及當地居民數百人到場觀禮.現場氣氛熱鬧隆重.安座法儀結束後,混元禪師開示「弟子應效法蚩尤帝祖精神,修忍辱心,接下去除了陸續建設以外,我們大家本著蚩尤帝給我們的開示,凡事學習忍辱,凡事學習忍辱,事業的成功也是從忍辱開始,在世間的忍辱一時,我們可以保百年身,我們忍辱一時,我們的事業,也許有時候短暫的衝擊,我們會化為很大的力量,所以今天蚩尤帝祖,我們遵照老祖師尊,給我們的機會,給我們修行的機會,也給我們學習的機會,我們總是一個好的開始」
蚩尤祠的規劃是依山形設計而成的,仿唐式建築三綱五常人文倫理均內涵其中.蚩尤先祖聖像端座龍位上,受納後代子孫祭拜供養.揚起的手勢彷彿在安撫眾生不安的靈魂.五千年來的分裂與爭戰,謬誤與偏見至此應該劃下句點.
2004年1月1日唯心宗中華民族聯合祭祖總會,於台北林口體育館舉辦盛大的中華民族聯合祭祖大典.此舉可謂前無古人後無來者.數萬名中華兒女受此感召,遠從世界各地前來會集共同安祖靈,安祖心.
而自2005年開始,祭祖大典中便將炎帝、黃帝、蚩尤帝三祖聖像並列,向全球中華兒女召告:我們都是三祖兒女.而在2006年的祭祖大典中,混元禪師更以世界和平為本願,明確的在祭祖文中為蚩尤帝祖平反,以正視聽.
「蚩尤大帝本英雄,統御部落八十一,冶金煉鋼鑄鼎器,科技文明自此起,蚩尤大帝本慈悲,領導子民遍華北,工業技術開先鋒,尊封工業祖師公,蚩尤大帝大智慧,其功德行五千年,歷史偏載誰敢問,忍辱含冤古至今.」混元祭祖求平反,當下此時宜深思,同是中華三祖先理應敬祖還清白.
2006年7月30日,唯心聖教唯心宗總本山禪機山仙佛寺於台中東海大學舉辦第一屆炎黃文化與蚩尤文化交流論壇,邀請優秀的專家學者共同與會發表為海內外蚩尤文化的探討,開啟關鍵的發端.台灣鬼谷子學術研究會秘書長黃逢時在會長混元禪師的指示下,編撰專書,詳述蚩尤文化,並廣納兩岸學者專家論著,內容精闢可觀,足可為蚩尤帝祖之功績與文化千古流傳.
混元禪師以宗教家之心,中華兒女血脈之軀,不惜跋涉千萬里,花費鉅資,跨海興建蚩尤祠、黃帝殿、炎帝廟,務求中華三祖各歸本心,中華兒女皆得護佑,尋根溯源皆有歸依.從此心手相連,互敬互愛,世界和平亦指日可待.
蚩尤/四大武聖/八神將自古而有之,或曰太公以來作之-蚩尤又名赤優、姜公-苗族尊稱為榜香尤、姜尤、姜公+與黃帝、炎帝合稱為「中華三祖」/姜子牙封八神將/秦始皇祭祀八神,這八神也許是自古有之,也有人傳說是姜太公封的/九天玄女 @ 姜朝鳳宗族 :: 痞客邦 PIXNET :: - https://goo.gl/1RkhVY
大家學易經複習網 hunyuan.tw - https://goo.gl/Nz7dsU
:::唯心聖教 禪機山 唯心宗 全球資訊入口網站::: Weixinism Zen-Ji Mountain Global Information Center - https://goo.gl/4PnQXZ


:::唯心聖教 禪機山 唯心宗 全球資訊入口網站::: Weixinism Zen-Ji Mountain Global Information Center - https://goo.gl/hsU2vE
王禪老祖俗稱「鬼谷子」,是歷史上有名的兵學家。在「寧波府志」云:鬼谷子姓王名詡,西周時人。在「晁公武談書志」記載:鬼谷子,戰國時人,隱居穎川陽縣的『鬼谷』中,因以自號,長於養性治身。
鬼谷子被尊稱為中國的「智聖」,著有「無字天書」流傳在世上,是戰國時孫臏、龐涓、蘇秦、張儀的老師,授以縱橫之學。
縱橫學的基本觀念就是「陰陽對待」。因為宇宙與陰陽代表一相對的觀念—盈、虛,消、長,剛、柔,禍、福,有、無,善、惡......。宇宙間的一切事物都以此相反而相成,這就是易經中所謂的「剛矛相摩,八卦相蕩」,也因此而演繹出世間萬事萬物一切錯綜複雜的現象。
鬼谷子的兵學思想是宇宙化的一切方法、技術、原則、原理、以宇宙化為法則,一切以不違反宇宙原理為原則,可以以大包小,戰無不勝,攻無不克,大無其外,細無其內。
鬼谷子的兵法是宇宙觀的,包含甚廣,不單對軍事、政治、外交、社會、經濟、人事,實乃包含宇宙一切。廣而運用之,他的兵學理論對象有八—天、地、日、月、陰、陽、鬼、神。
鬼谷子的軍事思想導源於中國最古老的文化之學--易經八卦,他是世界古今最偉大精緻的數理哲學、科學、兵學,為當今世界有識之士所推崇。
鬼谷子成道後,聖號「王禪老祖」,又稱「禪師菩薩」、「禪師爺祖」天界尊號為「玄風永振天尊」,也就是禪機山仙佛寺所供奉的「王禪老祖」。
在中國大陸的河南省鄭州淇縣有一處鬼谷洞,據說是老祖當年修行之所,洞外立有老祖法像供民眾朝拜
---------------------------------------
禪機山仙佛寺位於南投縣國姓鄉福龜村,是一處兼具入世和出世的修行道場,也是開山祖師—混元禪師在行道濟世六年後所興建的一處場。
混元禪師在民國七十一年大病不死之後,以自己所學的易經、風水之學,在台中市租屋為人服務,歷經數年。因為禪師以易經為人勘察陰陽宅、解憂釋疑,都有相當的靈驗,因此來請示的人潮絡繹不絕。每當星期天禪師為小朋友開智慧時,看見擁塞的大殿中,人人汗流浹背,一出大殿卻是大馬路,小朋友的安全甚是堪慮,因此,一幅山中道場的遠景,在禪師的心中生焉。
七十七年間,經人介紹仙佛寺現址,勘察後乃知是一處吉地,於是,發函過去所結緣的善信大德,有錢出錢,有力出力,共襄盛舉,共成大業,買下仙佛寺現址土地。
七十八年起,陸續興建,硬體建設都已逐漸完成,並有三寶寺、大凡寺、大安寺等三處道場,接引鄰近有緣大眾。希望藉著道場的方便性,使大眾有一依止之處所。
-------------------------------------------------------
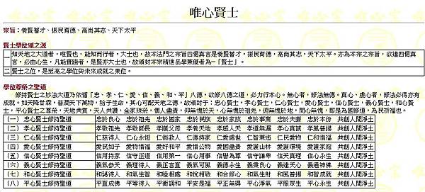
本宗法門奉智聖仙師王禪老祖為祖師,弘揚易經、風水等固有文化精隨和佛學思想。以養賢蓄才、振民育德、高尚其志、天下太平為宗旨。
本宗門謹遵王禪祖師所遺留之訓示做為門下弟子修法之依皈:
(一) 在做人的方法上,動若行雲,止猶谷神,用捨行藏,養舒自在,無往而不自得,無適而不逍遙。因其所 養者大,故恒能身處社會之用,心遊天地之外,事來順應,因情通便。既能把得定,亦能看得開,既能 擔得起,亦能放得下。因而轉乾坤如反掌之易,拋棄名利如草芥之微,無拘無礙,舉止自由。
(二) 在做事的方法上,任何學問都不如以行動實踐,應進則進,應退則退,是行動的法則。又有行事九大步 驟:謀始、舉事、戒慎、全力、趨吉、權利害、沉著、迅捷、善守。
(三) 在修心上,以佛法中的「念佛」為方法,以「禪學」為悟道路徑,以「反省、懺悔、實踐」為生活三 寶。
(四) 在與眾生續緣時,以易經之妙用,佈之四海,使人人受惠。用風水之奧秘,協助眾生,找尋居住空間的 平衡點,讓家家戶戶平安。
禪機山仙佛寺,宗法如斯,普願眾生咸安樂。
撰文:黃秀玉(元合法師)
--------------------------------
混元禪師,民國三十二年正月,出生於南投縣中寮鄉,世代務農,性情敦厚仁慈,自幼對神佛妙理懷有相當的興趣與熱忱,常常「以身試法」印證聖人之道;對於宇宙大自然真理的追求更是奮不顧身,無怨無悔。
禪師經常笑口常開,也經常勉勵大家:「寧可做死,也不要病死」,又說:「眾生就是一面鏡子,能讓我們看到自己的缺點而反省懺悔,所以也需要感恩。」如此的智慧與肚量,乃禪師從「知恩、感恩、報恩」的實踐中,對諸眾弟子最好的示範。
民國七十一年,禪師因病行道,七十七年購得仙佛寺現址,陸續興建,希望能將「清靜人間佛世界」示現在禪機山上。八十二年,在台中縣后里鄉購地興建「三寶寺」;八十三年在新竹縣芎林鄉購地興建「大凡寺」;八十七年,在台北新購大樓,道場名「大安寺」;九十一年,在高雄購置大樓,成立「高雄道場」,法傳南台灣。
禪師常以地理的守護者自勉,也希望每一個人都是維護環境的環保使者,因為禪師在三十餘年的印證中,深深感到家庭環保是促進社會祥和的第一步。為使此一理念的發揚與實踐,八十四年底,「成立中國人間淨土功德會」,希望藉由陽宅風水的環保概念,幫助眾生解決因住家不如法引起的各種問題。
禪師更深深體會「環保教育」乃是解決眾生苦惱的最佳良方,因而錄製許多錄影帶,無償提供全省第四台播放,又在八十六年與台視簽約,希望為陽宅風水學正名,更希望廣傳天下,讓每個人都有一正法可依循,至今共計二千多集,每日播出,倡導人間佛淨土的環保最高境界。
目前,拜師入門學法弟子有數千名,間接由電視上課接受資訊的有緣大眾更難估計,此乃禪師履踐天下太平大願之始,也是大地眾生之福。
----------------------
新竹芎林的大凡寺,大凡寺為混元禪師的大弟子興建,據說是"浮水蓮花穴"風水寶地,庭院依易經庭園設計法則建造....主殿拜鬼谷子跟他老師
新竹縣芎林鄉水坑村,於西元1994年成立。
在鬼谷仙師王禪老祖所開示的偈文中:
「自古大地天人得,聖眾下凡必此居,若是大地凡夫住,無益眾生禍非福,」
又云:「浮水蓮台渡有緣,渡盡五濁證菩提」,
以此示現大凡寺是一難得的人間修行淨土。
國曆01/10,師父混元禪師在大凡寺藥師佛聖座前,
為正期班第6、7、8、9、10、11屆同修講解風水地理、開示禪機。
大凡寺住持元桐禪師為宗主混元禪師之第一位入門弟子,
數十年來謹遵教主鬼谷仙師王禪老祖及宗主混元禪師開示,
帶領唯心賢士弟子同修潛心修行,
秉持「為國修道,為民祈福,消災化劫,世界和平」之本願,
堅定一心持續不斷恭誦唯心聖教經典,消災化劫祈安植福。
師父混元禪師開示,今日因緣合和時機到來,
大凡寺將在丙申年農曆01/22也就是國曆02/29,
辰時(上午七點至九點),舉行動土典儀,起建道場建設。
唯心記者郭朝慶新竹大凡寺報導
----------------------------
大凡寺住持簡介
大凡寺住持元桐禪師,本名張勳桐,畢業於逢甲大學國貿系,任公職,同修皆尊稱大師兄。
元桐禪師民國六十六年和好友陳先生到中興測量公司(師父未行道前之公司)探視好友之子(在中興測量公司上班),因而與師父結緣,師父當時已在學地理風水學,元桐師兄亦已於民國五十一年即與老組結緣,學習易經,二人相見甚為歡喜。至民國七十一年,師父因病求佛發願行道,三年間元桐遍尋師父不著,至七十三年老祖聖誕時,找到了師父,並請師父收徒,師父最初十八位弟子中,元桐師兄排行第一。此後一直跟隨師父身邊,由易鑰社、神農寺、精修院到禪機山仙佛寺,如此走來,已二十餘年矣。
民國八十三年,仙佛寺九九法會的最後三天,老祖師尊開示在桃園、新竹附近有好地理,要元桐三天內找到稟告。當時元桐任公路局站長職,就地利之便,果於三天內找到大凡寺本址,經師父混元禪師印證為七蓮花穴,迅即定案、購地三千坪,九月十九日即破土開工,大凡寺於焉建立。師父認命元桐師兄為大凡寺住持,主持一切寺務及解決信眾疑難問題,傳播本宗法門,弘法利生。
法會原由
為恭祝觀世音菩薩暨大凡寺藥師殿安座祈安消災,特舉辦本次大法會,由十月十五日開始至十七日止(農曆九月十六日至十八日),共計三天。法會廣設蓮位,為有緣信眾同修拔薦祖先、超渡個人冤親債主、超渡嬰靈、超渡住家工廠地基主等。
法會前置工作及各組執事
十月八日下午三時,愛心團召集北部五大組團員,於大凡寺念佛堂集合,由元桐禪師及愛心團團長王錦潭師兄、副團長張重義師兄、林石總師兄,共同主持分配各組執事工作項目,由大凡寺第三屆易經班學員為主軸,配合愛心團團員及三寶寺法務支援,各組執事如下:
總 幹 事-張勳桐(元桐)
副 總 幹事-王錦潭(愛心團團長)
總 務 組-愛心團第一大組、蘇文裕
機 動 組-張重義、林石總
會 計-薛振卿、吳桂民
佈 置 組-蔡鴻淵、鍾德清、愛心團團員協助
法 務 組-黃麗雪、吳淑惠、林秀華、張明雪、侯玉盆
供果供花組-鍾碧玉,黃祝貞、林秀華
法務機動組-愛心團第五大組、吳天化、楊連發
服 務 台-愛心團第二大組
文 書 組-范美雲、黃麗芳、戴秋芳、吳桂民、陳錦雀、葉碧雲
交 通 組-梁繼開、楊典昭、楊添棋、愛心團第三大組
住 宿-梁繼開兼任
環 保 組-黃朝欽、張輝煙
齋 堂-許雪娥、簡福生、陳碧芳、張英、愛心團第四大組、后里愛心媽媽
採 購-黃萬智、黃祝貞
法會程序
法會前二天,各執事義工等即已進駐大凡寺,開始會前準備工作,採購組、佈置組、文書組的師兄師姐打前鋒,交通組、法務組、齋堂供花供果組隨後加入服務,各職所司,歡喜參與。法務由三師兄元松禪師率誦經團的師兄師姐,亦於前一日到寺指導供佛儀軌及供品擺飾。
法會第一天:
早上六時開始發表及早供,隨後誦普門品及金剛寶懺,十一時午供,下午一時三十分引魂登蓮座,繼續金剛寶懺,三時五十分誦藥師本願功德經、老組真經、六時變食供養。
法會第二天:
早上六時早課早供,八時誦藥師寶懺,十一時午供變食引魂,下午一時三十分起誦金剛科儀,六時變食供養。
法會第三天:
早上六時早課早供,阿時拜齋天科儀(拜天公),九時藥師安座,十時讀誦金光明懺天科儀,十一時午供變食供養,下午二時放大甘露,圓滿普施。
師父開示
齋天時後,師父混元禪師升座,老祖師尊開示四句偈言:
五榖豐收 國泰民安 世界和平 兩岸和平共處
法會圓滿結束後,下午七時,師父混元禪師於會場切蛋糕祝壽前開示:
感謝各位,今年法會有大家全力支持,很圓滿。過去因種種因素,大凡寺未舉辦大型法會,今年因緣很合,有各位同修的護持及大師兄、三師兄的配合,很圓滿。任何法都須要人的一片誠心,出發心很重要,乙亥年以來,大家跟著我一路很辛苦,我是坐轎的人,你們抬轎,卻為何不把我放下轎來?抬轎辛苦,坐轎也很辛苦,老祖曾經開示:「天地無我」天地有我的心,到處碰壁,天地無我的心,會做得很高興。護法很重要,老師在前面開一條路,再下去各位要繼續,明年法會繼續做,要連續三年。
明天(農曆九月十九日)是觀世音菩薩聖誕,亦是大師兄的生日,也是仙佛寺成立十一週年紀念日。師父擔子很重,希望大家互相配合,全力護持,本著善心、歡喜心來做,是大家的大利。大吉是私心,大利無私心,利是割稻大家吃,老祖開示:要有大利,不要有大吉。
大凡寺大殿為何還未蓋?有師兄對師父抱怨。殊不知大凡寺坐坎卦,蓋了只有三年運,坎卦八運行大運,故慢一點再蓋。大家以大利為原則,本寺安座藥師殿,成立藥用植物研究所,研究藥草,可利人利己,如穿心蓮可治肝腫瘤;希望大家集天地的精華,本著大愛心、無私心來弘揚這個法(希望大家都能認養植物)。
三師兄帶領的梵音非常好,法會誦經非常好,深入經藏,發揮般若智。傍晚師父在藥師殿禪坐,看見法船一排一排上來,天上的雲也爭先恐後往裏跑,法會很圓滿!修行有八萬四千法門,各人一點心,希望無量劫後我的法還存在,希望大家能繼續護持。
預祝大師兄身體健康,早點退休,能擔起這個住持的擔子。三寶寺寺務已穩定,以後消災、佛七、禪七。都要在三寶寺。希望大家依法不依人,依人百事修,依法有智慧。大家福份都很薄,魔障還很多,上山容易下山難,下山容易要再上山更難,不要因為一、二個師兄師姐來考驗你,就被氣得下山了,師父沒有得罪你,佛祖沒有得罪你,是你自己得罪自己,是魔障借師兄師姐來考驗你。我們要走自己的路,心安的路,做惜福的工作,做造福的工作。
大師兄(元桐禪師)感言:
感謝大家的發心,使法會大圓滿,后里諸經團師兄師姐辛苦的護持,很感恩(大家為誦經團鼓掌)。師父不辭辛勞,點此好地理讓大家來修行,感謝師父。師父開示法會要連續三年,希望明年會場更莊嚴,有更多的人來參加。佛七、禪七我們去三寶寺打擾三師兄,各位到大凡寺來,煩惱由我來,希望大家無煩惱的回去。
三師兄(元松禪師)感言:
今日大家非常有福氣,有師父、大師兄的慈悲,無怨無悔帶領諸位的住性色體來見性。禪機山大凡寺是個冥陽兩地的吉祥道場,觀見眾生受苦身,八萬四千法門時時在提醒,為何眾生還未能體會法會的殊勝?希望以後不論禪機山那一個寺辦法會,你們都能帶領更多的親朋好友來參加。
我們每天都要有知恩、感恩、報恩的心,今日大家能聚在此,我們恭祝師父、大師兄活到老KK,大師兄很會選日子來出生,與佛同壽,祝他生日快樂。
留言列表