

旗津天后宮 - 維基百科,自由的百科全書 https://bit.ly/3oEHFZs
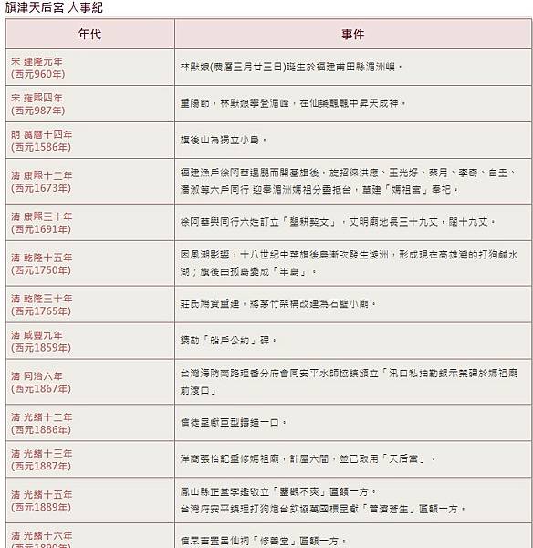
高雄媽祖首廟旗津天后宮,古蹟名稱旗後天后宮,俗稱旗津媽祖廟,位於高雄市旗津區,奉祀海神媽祖。廟宇初建至今已有三百多年歷史,前身為清康熙十二年間(1673年,明鄭永曆二十七年間)所建的「媽祖宮」[1],為高雄最早供奉媽祖的廟宇。文化資產保存法修正後是高雄市政府所公告的直轄市定古蹟。清乾隆年間(18世紀)媽祖廟由莊民鳩資重建,光緒十三年(1887年)天后宮第一次大規模修建,大正十五年(1926年)信徒蔡吉六發起修建,並著重保存其古拙面貌。目前為市定古蹟
旗津天后宮的建築是遵循古制,屬於南方系統的廟宇建築,材料上以石材為基礎,磚砌牆,木頭為廟頂。到廟上香時要從三川門的左邊進去,從右邊出來,稱之為左青龍、右白虎。 廟前廣場以紅磚砌成,廟會時做為野台戲的看台以及廟祭時擺設供桌、供物之用。在打狗時代,廟埕則作為曝曬漁網以及臨時修補竹筏、漁網的場所。
而廟宇平面格局則是屬於兩殿五門兩護室之形式,前殿與正殿之間又有一座拜亭相連。從廟埕踏入三川門的三級花崗石台階,是由康熙十二年(明永曆廿七年,1673年)渡海所用的壓艙石砌成。進入三川門門口之後,除了斗拱之外,就是各種造型及表現不同技法的石雕作品,其中包括龍柱、龍壁、虎壁、石獅和壁雕造型等,雕工頗有可看之處。廟宇縱深二落,左右為護龍的平面格局,東護室(左護龍)被分隔為四個小間,分別祀奉著同祀神。西護室(右護龍)則採取總間的形式,後半供祀神之用;前半則擱放王船及儲放神具祭器之用。在大殿與護室之間另外搭有過水亭具遮雨功能,使獨立居中的正殿可以與左右護室相通。
另外內牆或上側遍布了神話故事或歷史人物的浮雕彩繪,以及麒麟木雕等,姿態生動,栩栩如生。廟側天井有一口光緒十二年(1886年)的鑄鐘;右護室供有一艘王爺船,和一對光緒十八年(1892年)的木楹聯,上面刻有:「旗峰煥彩浮光照,鼓嶼來潮汐信通」[2]。除此之外還有康熙三十年(1691年)的「墾耕契文」。
另外天后宮還有記載著當時歷史背景的石碑二方:一為民間、一為官方所設。
船戶公約碑:於咸豐九年(1859年)立。其意旨在說明當時打狗港內多淺灘、暗礁,無法讓太多船隻一起進港,因此各船戶間約定相互協助所立的公約。
嚴禁勒索以肅口務示告碑:同治六年(1867年)立,由於打狗於1863年開港後,當時旗後的駐防官員常藉機索賄,引起通關民眾不滿,赴衙門陳情之後,立此碑於渡口附近告誡為守關駐防官員。
清康熙十二年(1673年),福建漁民徐阿華因在海上遭遇颱風漂流到旗後,並發現有極佳的漁場,回到福建之後,與同鄉的六戶人家(蔡月、洪應、王光好、李奇、白圭、潘踄)舉家遷徙來到旗後,並迎奉湄洲媽祖廟媽祖分靈在天后宮的現址上搭蓋的一座簡便的草寮供奉,並稱之為「媽祖宮」。
康熙三十年(1691年)之後,中國本土移居旗後的人口越來越多,而當時旗後的土地多屬於「無主地」,居民爭相將土地劃為己有。徐阿華唯恐媽祖宮的廟地也被居民侵占,遂同當初一同來台的蔡、洪、王、李、白、潘六姓族人共同劃定界地:長廿九丈、寬十九丈,並明定開墾契文,以資後代共守。
“ 立開墾旗後人莊人徐阿華,於康熙十二年自置一小漁船,住眷捕魚為業,船因颱風逃入旗津港。該港一帶沙汕,並無居民,華睹此山近海,捕魚甚為簡便,先搭蓋一小寮暫避風雨。後則邀同漁人洪應、王光好、蔡月、李奇、白圭、潘踄各蓋草寮,在旗後捕魚,計共十餘家。居民均屬淺鮮,陰盛陽衰,兇歿肆出。妥是公議,既有建立住家,未免建立廟宇保護,四處捐緣,集腋成裘,隨置媽祖宮一座,坐西南向東北,象祀媽祖婆、眾境主。
迨康熙三十年,成旗起藎,人煙稠密,華等恐畏廟地被混圖佔,即會同各姓頭人,公踏丈界,長二十九丈,闊十九丈,東至深溝墘,西至孫、洪二家,南至王家,北至郭家,四至丈明白為界。自今伊始,不論何等人色,概不得假佔過界,倘有奸貪之徒,混蒙公地,議即會同公燬,決不徇私,並保此廟地份。
華邀同洪、王、蔡、李、白、潘六姓頭人,自康熙十二年開墾,三十年丈界明白,實與他人等無干,合立開墾字乙紙,以存後代共鑒,杜絕爭競之禍,俾永遠於無涯矣口炤。
康熙三十年正月 日
立開墾字人:蔡月、洪應、徐阿華、王光好、李奇、白圭、潘踄
旗津天后宮 - 維基百科,自由的百科全書 https://bit.ly/3oEHFZs

旗後天后宮
文化部文化資產局--國家文化資產網 https://bit.ly/35GFZHn
類別古蹟 級別直轄市定古蹟 種類寺廟
旗後天后宮是高雄市歷史最古老的寺廟之一,建基於約明鄭永曆27年(1673)。當時有漁民徐阿華,因遇颱風漂至旗後,見此地為捕魚、定居的好地方,乃回鄉邀集同鄉漁民攜眷前來定居,並隨身迎奉湄洲媽祖來臺,而四處捐緣建祀媽祖宮以為守護神。
康熙30年(1691)旗後人口日漸稠密,徐阿華等因恐廟產被奸貪之徒侵占,乃邀洪、王、蔡、李、白、潘六姓頭人丈界廟地,並合立開墾字乙張以杜絕爭端,從此,旗後便以媽祖廟為中心逐漸發展開來。
光緒13年(1887)洋商張怡記等號召重修。昭和元年(1926)信徒蔡吉六發起重建,民國37年(1948)蔡文賓等信徒以保存古樸面貌為整修重點,籌款重建為現今廟宇。
其平面格局屬兩殿兩護室之形式,前殿與正殿間又以一亭相連。中門石獅造型優美、石質堅良,尤以廊牆下花崗石花鳥堵最具古拙味。另外,木門扇上的歷史人物及麒麟木雕,姿態生動栩栩如生,皆為不可多得之民間藝術傑作。廟側天井有口光緒12年(1886)所鑄的鐘,及光緒18年(1892)的木楹聯一對:「旗峰煥彩得光照,鼓嶼來潮汐信通」,左護室內更供有一艘王爺船,處處顯露這座濱海廟宇的特質。
公告類別日期文號備註說明
指定/登錄2009-12-24高市府文二字第0980075437號
公告公文98.12.24旗後天后宮變更範圍公告.pdf
74.11.27旗後燈塔公告.pdf
評定基準1.具歷史、文化、藝術價值
指定理由為高雄地區最早的天后宮,其平面格局屬兩殿兩護室之形式,前殿與正殿間又以一亭相連。
中門石獅造型優美、石質堅良,尤以廊牆下花崗石花鳥堵最具古拙味;木門扇上的歷史人物及麒麟木雕,姿態生動栩栩如生,皆為不可多得之民間藝術傑作。
法令依據文化資產保存法
所屬主管機關高雄市政府
現況地址縣市行政區地址
高雄市
旗津區
高雄市旗津區廟前路93號
主管機關資訊名 稱:高雄市政府文化局
聯絡單位:文化資產中心
聯絡電話:(07)222-5136分機8322
聯絡地址:高雄市苓雅區 五福一路67號
地籍資料98.12.24旗後天后宮變更範圍公告.pdf
定著土地範圍(文字描述)旗津區旗港段26、32、33、139、140、141、142、143-2地號面積537平方公尺
所有權屬身分公私有姓名/名稱
土地所有人私有旗OOOOOOOOO
管理人使用人身分姓名/名稱
管理人旗後天后宮管理委員會
外觀特徵香火鼎盛,廟內尚存有清光緒12年銅鐘一口,清光緒壬辰(18年,1892)木質對聯一副,文曰:「旗峰煥彩得光照,鼓嶼來潮汐信通」,及「敕封順天聖母」古匾一方,又有年代不詳之古香爐一座,花崗石柱礎八根,文物紛佈,古趣盎然,彌足珍惜。
室內特徵本建築為工字型的傳統平面,即「兩殿夾拜亭,左右帶護龍」之配置,是官衙建築的典型形態。
天后宮建築群可分為「三川殿」、「拜亭」、「正殿」及「左右護龍」等實體空間,並也包含「龍井」及「虎井」這兩個虛體空間;「三川殿」為具「硬山」形式之「三川脊」屋面,屋脊起翹具燕尾,其上還有捲草紋,脊中有「福、祿、壽」三尊剪黏,兩側有雙龍守護。
垂脊上之「牌頭」有忠孝節義故事之剪黏,簷下龍柱之「龍身」及「人物帶騎」部份做彩繪,「柱身」則未施,柱頭並做「蓮花瓣」及多面體之裝飾。
使用情形該廟又為旗津港口出入者必來膜拜祈安,因此常在廟口立碑示諭眾曉,故有清咸豐9年(1859)的「船戶公約」,與清同治6年(1867)的「嚴禁汛口私抽勒索碑記」,惜碑佚一,今僅存同治年之碑。
民國74年(1985)11月經內政部指定為第三級古蹟。
現 狀該廟主祀天上聖母,目前由天后宮管理委員會負責管理;天后宮為漁民守護廟,平日供民眾參觀膜拜。
應重點維護之事項每年編列清潔維護及古蹟修復費加以維護。
相關網址打狗文化資產網站
文化部文化資產局--國家文化資產網 https://bit.ly/35GFZHn
清康熙十二年(1673年),福建漁民徐阿華因在海上遭遇颱風漂流到旗後,並發現有極佳的漁場,回到福建之後,與同鄉的六戶人家(蔡月、洪應、王光好、李奇、白圭、潘踄)舉家遷徙來到旗後,並迎奉湄洲媽祖廟媽祖分靈在天后宮的現址上搭蓋的一座簡便的草寮供奉,並稱之為「媽祖宮」。
康熙三十年(1691年)之後,中國本土移居旗後的人口越來越多,而當時旗後的土地多屬於「無主地」,居民爭相將土地劃為己有。徐阿華唯恐媽祖宮的廟地也被居民侵占,遂同當初一同來台的蔡、洪、王、李、白、潘六姓族人共同劃定界地:長廿九丈、寬十九丈,並明定開墾契文,以資後代共守。
“ 立開墾旗後人莊人徐阿華,於康熙十二年自置一小漁船,住眷捕魚為業,船因颱風逃入旗津港。該港一帶沙汕,並無居民,華睹此山近海,捕魚甚為簡便,先搭蓋一小寮暫避風雨。後則邀同漁人洪應、王光好、蔡月、李奇、白圭、潘踄各蓋草寮,在旗後捕魚,計共十餘家。居民均屬淺鮮,陰盛陽衰,兇歿肆出。妥是公議,既有建立住家,未免建立廟宇保護,四處捐緣,集腋成裘,隨置媽祖宮一座,坐西南向東北,象祀媽祖婆、眾境主。
迨康熙三十年,成旗起藎,人煙稠密,華等恐畏廟地被混圖佔,即會同各姓頭人,公踏丈界,長二十九丈,闊十九丈,東至深溝墘,西至孫、洪二家,南至王家,北至郭家,四至丈明白為界。自今伊始,不論何等人色,概不得假佔過界,倘有奸貪之徒,混蒙公地,議即會同公燬,決不徇私,並保此廟地份。
華邀同洪、王、蔡、李、白、潘六姓頭人,自康熙十二年開墾,三十年丈界明白,實與他人等無干,合立開墾字乙紙,以存後代共鑒,杜絕爭競之禍,俾永遠於無涯矣口炤。
康熙三十年正月 日
立開墾字人:蔡月、洪應、徐阿華、王光好、李奇、白圭、潘踄
徐阿華開基旗后,杜絕奸貪簽訂墾耕契約 https://bit.ly/35DqvEf
徐阿華開基旗后,杜絕奸貪簽訂墾耕契約
旗后不僅是打狗的發源地,可是高雄港口的發祥地。明
末清初時,大陸來的戎克船都泊於旗后,故康熙卅五年(1
694)編纂的台灣府志:「即以聳立於港口之旗后山為名
。」
旗后以漁業起家,天后宮的一副對聯:「天惠遍地施賈
利;后德廣被顧漁亨」是好的寫照。旗津半島在荷蘭傳教士
編纂的地圖,稱漢德那斯島(Hanternas ). 四百年前的嘉
靖年間,海盜倭寇猖獗時期,與對岸的打狗山下常為倭寇出
沒之處,烏魚季節,福建沿海漁民,也常渡海捕撈烏,而暫
時在此泊息。
明永曆廿七年(康熙十二年,1673),閩籍漁民徐
阿華,在海峽漁撈遇颶,漂流至旗後,只得登岸刈草砍竹構
築為廬,作為暫時棲息之所。徐氏觀此山靈水秀,是一塊「
桃花源記」裡的人間樂土,既無塵囂之擾,魚撈尤為便捷,
遂決定返籍接眷定居。回程時說服故里的洪應、白圭、潘踄
、王光好、李寄與蔡月的六戶同行,並迎奉鄉梓的湄州媽祖
分靈來台,特搭蓋簡陋的茅屋為「媽祖宮」,即為旗後天后
宮的前身,也即現在本市寺廟的廟祖。
康熙三十年(1691),移居人口日漸稠密,形成一
處小漁村,媽祖宮就是他們的守護廟。唯聚落均為無主地,
住宅犬牙交錯,徐阿華深恐廟地混淆被侵佔,乃會同六姓族
人劃定界,確定廟地長二十九丈,寬十九丈,明訂開墾契文
,以資後代共守。其墾契如下:
立開墾旗後庄人徐阿華,於康熙十二年(1673)自
置一小漁船,住眷捕魚為業,船因颱風逃入旗津港。該港一
帶沙汕,並無居民,華睹此山近海,捕魚甚為簡便,先搭蓋
一小草寮暫蔽風雨。後則邀同漁人洪應、王光好、蔡月、李
寄、白圭、潘踄各蓋草寮,在旗捕魚,計共十餘家。居民均
屬淺鮮,陰盛陽衰,兇歿肆出。爰是公議,建立住家,未免
建立廟宇保護,四處捐緣,集腋成裘,隨置媽祖宮一座,坐
西南向東北,象媽姐婆眾境主.
迨康熙三十年 (1691) ,成旗起蓋,人煙稠密,華
等恐畏廟地被混圖佔,即會同各姓頭人,公踏丈界,長二十
九丈,東至深溝墘,西至孫、洪二家,南至王家。北至郭家
,四至丈明白為界。自今伊始,不論何等人,色概不得假佔
過界;倘有奸貪之徒,混蒙公地,議即會同公燬,決不徇私
,並保此廟地份。
華邀同洪、王、蔡、李、白、潘六姓頭人,自康熙十二
年(1673)開墾,三十年(1691)丈界明白,實與
他人等無干,合立開墾字乙紙,以存後代共鑒,杜絕爭競之
禍,俾永遠於無涯矣口炤。
徐阿華開基旗后,杜絕奸貪簽訂墾耕契約 https://bit.ly/35DqvEf
----------------------------------------------------
旗後的徐阿華 旗後的徐阿華 | 高雄小故事 https://bit.ly/3i9CZIN
公元1673年,在那個不知該被稱為永曆27年抑或是康熙12年的年份,正當東寧王國與大清帝國長期對峙、兵火交鋒的紛亂年代,儘管遙遠中原的統治者,為了斷絕海外彈丸反抗勢力的貿易命脈,下令「畫界遷民」,封鎖魯、江、閩、浙、粵海岸,令片板不許入海,斷絕台海來往。(註1)但皇帝歸皇帝,人性純真對於美好生活的希望與渴望自由的天性,促使著人們追尋美好的新天地,只要好所在,管他天高皇帝遠!
就在這一年,閩籍漁民徐阿華不顧禁令出海,在素有黑水溝之稱的台灣海峽洶湧冬潮中,搏命捕烏金(烏魚),這可是每年冬季天公伯給辛苦一年漁民們的年前厚賜啊!(註2)還正想著一個溫飽富足的年節,卻忽地遭遇颶風,致使船損,眼看汪洋猛潮一望無際,只能隨著洋流風信東漂,經歷幾天凍餓迷航,或許,就要成為黑水溝所吞噬的萬千漁魂之一。抱著最後一絲希望,徐阿華遠眺日出之處,竟發現一方砂島礁山,越是近,越是發現島上綠意盎然、鳥獸繁盛、碩果豐然,既有平原綠被,亦有起伏山林,既近海外漁場,又可避風於內灣潟湖,實為天然佳港。登岸後,刈草砍竹築廬,就地整裝修補。數日間,卻巡顧不見人跡,既無塵囂之擾,魚撈更尤便捷,儼然世外不爭桃源矣!
數日後,整裝完備的徐阿華,載著滿懷美好新生活的盼望,決定返閩廣邀鄰里接眷定居開墾,遂自閩攜全家眷,並同鄉鄰洪應、白圭、潘踄、王光好、李寄與蔡月共六戶同行,一起共享這個似乎只應該出現在古書寓言裡頭的桃花源境。為感念此次海難平安渡險,還意外發現新天地,徐阿華集村鄰之力,在人生的新開端處,自故鄉奉迎湄洲媽祖分靈來台,築簡易茅屋奉祀媽祖感念神恩,為「媽祖宮」,作為新天地開墾的精神支柱。眾人又見此島北山西側垂直陡落海面,沙洲似竿,山似旗,眾人聚落於其後,遂稱其地為「旗後」。(註3)就這樣,日後聞名海內外的「旗津天后宮」和打狗發源地:「旗後山」,堂然走入台灣歷史之中。
參考文獻:
1. (清)蔣良騏撰,鮑思陶、西原點校,《東華錄》,濟南:齊魯書社,2005年。
2. (清) 王士禛撰,《香祖筆記》,台北:廣文書局,1968年。
3. 洪敏麟編著,《臺灣地名沿革》,臺中市:臺灣省政府新聞處,1985。
4.本文故事構想改編自:
A.旗津天后宮網站,《由來典故》網頁。網址:http://www.chijinmazu.org.tw/html/aboutus_2.asp。
B.高雄市政府旗津區公所網站,《歷史沿革》網頁。網址:http://cijin.kcg.gov.tw/cijin/history.php。
註1:(清)蔣良騏撰,《東華錄》卷七。
註2:查考現存所有旗津開墾與旗津天后宮歷史之文獻,皆載徐阿華是因在海峽漁撈遇「颶」,而漂流至旗後。而據清代王士禛《香祖筆記》所載,「臺灣風信與他海殊異,風大而烈者為颶,又甚者為颱。颶倏發倏止,颱常連日夜不止。正、二、三、四月發者為颶,五、六、七、八月發者為颱。」,顯示明清之際,颶、颱之意義有所區分,「颶」為間歇性的冬季風暴,「颱」方為我們今日熟悉之夏季風暴,本文從之,據考據將故事設定為冬季發生。
註3:洪敏麟編著,《臺灣地名沿革》,臺中市:臺灣省政府新聞處,1985。
旗後的徐阿華 | 高雄小故事 https://bit.ly/3i9CZIN
----------------------------------------------
高雄市旗津區天后宮
清康熙年間,福建漁民徐阿華因在海上遭遇颱風漂流到旗後,
並發現有極佳的漁場,回到福建之後,與同鄉的六戶人家
(蔡月、洪應、王光好、李奇、白圭、潘踄)舉家遷徙來到旗後,並迎奉湄洲媽祖分靈在天后宮的現址上搭蓋的一座簡便的草寮供奉,並稱之為「媽祖宮」。
康熙三十年(1691年)之後,中國本土移居旗後的人口越來越多,而當時旗後的土地多屬於「無主地」,居民爭相將土地劃為己有。
徐阿華唯恐媽祖宮的廟地也被居民侵佔,遂同當初一同來台的蔡、洪、王、李、白、潘六姓族人共同劃定界地:長廿九丈、寬十九丈,並明定開墾契文,以資後代共守。
“立開墾旗後人庄人徐阿華,於康熙十二年自置一小漁船,住眷捕魚為業,船因颱風逃入旗津港。該港一帶沙汕,並無居民,華睹此山近海,捕魚甚為簡便,先搭蓋一小寮暫避風雨。
後則邀同漁人洪應、王光好、蔡月、李奇、白圭、潘踄各蓋草寮,在旗後捕魚,計共十餘家。居民均屬淺鮮,陰盛陽衰,兇歿肆出。
妥是公議,既有建立住家,未免建立廟宇保護,四處捐緣,集腋成裘,隨置媽祖宮一座,坐西南向東北,象祀媽祖婆眾境主。迨康熙三十年,成旗起藎,人煙稠密,華等恐畏廟地被混圖佔,即會同各姓頭人,公踏丈界,長二十九丈,闊十九丈,東至深溝墘,西至孫、洪二家,南至王家,北至郭家,四至丈明白為界。自今伊始,不論何等人色,概不得假佔過界,倘有奸貪之徒,混蒙公地,議即會同公燬,決不徇私,並保此廟地份。
華邀同洪、王、蔡、李、白、潘六姓頭人,自康熙十二年開墾,三十年丈界明白,實與他人等無干,合立開墾字乙紙,以存後代共鑒,杜絕爭競之禍,俾永遠於無涯矣口炤。
康熙三十年正月 日立開墾字人:
蔡月、洪應、徐阿華、王光好、李奇、白圭、潘踄旗後天后宮的建築是遵循古制,屬於南方系統的廟宇建築,材料上以石材為基礎,磚砌牆,木頭為廟頂。
到廟上香時要從三川門的左邊進去,從右邊出來,稱之為左青龍、右白虎。 廟前廣場以紅磚砌成,廟會時做為野台戲的看台以及廟祭時擺設供桌、供物之用。
在打狗時代,廟埕則作為曝晒漁網以及臨時修補竹筏、漁網的場所。
而廟宇平面格局則是屬於兩殿五門兩護室之形式,前殿與正殿之間又有一座拜亭相連。
從廟埕踏入三川門的三級花崗石台階,是由康熙十二年
(明永曆廿七年,1673年)渡海所用的壓艙石砌成。
進入三川門門口之後,除了斗拱之外,就是各種造型及表現不同技法的石雕作品,其中包括龍柱、龍壁、虎壁、石獅和壁雕造型等,雕工頗有可看之處。廟宇縱深二落,左右為護龍的平面格局,東護室(左護龍)被分隔為四個小間,分別祀奉著同祀神。
西護室(右護龍)則採取總間的形式,後半供祀神之用;前半則擱放王船及儲放神具祭器之用。
在大殿與護室之間另外搭有過水亭具遮雨功能,使獨立居中的正殿可以與左右護室相通。
另外內牆或上側遍佈了神話故事或歷史人物的浮雕彩繪,以及麒麟木雕等,姿態生動,栩栩如生。
廟側天井有一口光緒十二年(1886年)的鑄鐘;
右護室供有一艘王爺船,和一對光緒十八年(1892年)的木楹聯,上面刻有:「旗峰煥彩浮光照,鼓嶼來潮汐信通」。
除此之外還有康熙三十年(1691年)的「墾耕契文」。
另外天后宮還有記載著當時歷史背景的石碑二方:
一為民間、一為官方所設。
乾清宮 - 貼文 | Facebook https://bit.ly/3srn4tO








旗津天后宮 高雄首座媽祖廟 @ 台灣多奇廟 :: 隨意窩 Xuite日誌

旗津天后宮 高雄首座媽祖廟 @ 台灣多奇廟 :: 隨意窩 Xuite日誌
文資簡介文化資產網 > 文化資產 > 古蹟 https://bit.ly/39vqnrx
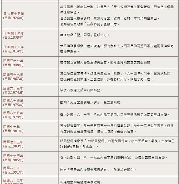
種類:寺廟指定別:市定(直轄市定)區域:旗津區名稱:旗後天后宮創建年代:日昭和元年間 (1926)(重建後,建基年代為1673年)創建年代:日治時期公告文號:74臺內民字第357272號公告日期:1985/11/27地址:高雄市旗津區廟前路93號建造者:漁民徐阿華等籌建、蔡吉六及蔡文賓等信徒重建所有權屬:私有管理單位:旗後天后宮管理委員會本局通報電話:(07)222-5136定著土地之範圍:面積為537平方公尺;旗津區旗港段26、32、33、139、140、141、142、143-2地號。指定理由:為高雄地區最早的天后宮,其平面格局屬兩殿兩護室之形式,前殿與正殿間又以一亭相連。
中門石獅造型優美、石質堅良,尤以廊牆下花崗石花鳥堵最具古拙味。
木門扇上的歷史人物及麒麟木雕,姿態生動栩栩如生,皆為不可多得之民間藝術傑作。■ 遊賞文資
.歷史沿革旗後天后宮是高雄市歷史最古老的寺廟之一,建基於約明鄭永曆27年(1673)。當時有漁民徐阿華,因遇颱風漂至旗後,見此地為捕魚、定居的好地方,乃回鄉邀集同鄉漁民攜眷前來定居,並隨身迎奉湄洲媽祖來臺,而四處捐緣建祀媽祖宮以為守護神。
清康熙22年(1683)施琅為清政府攻下台灣時,因畏懼功高震主,將自己的功勞全歸媽祖所有,並建議清政府褒封媽祖,後於清乾隆2年(1737)加封媽祖為「天后」,旗後媽祖宮亦隨之更名旗後天后宮,民國35年(1946)才又改稱旗津天后宮沿用迄今。
而清康熙30年(1691)旗後人口日漸稠密,徐阿華等因恐廟產被奸貪之徒侵占,乃邀洪、王、蔡、李、白、潘六姓頭人丈界廟地,並合立開墾字乙張以杜絕爭端,從此,旗後便以媽祖廟為中心逐漸發展開來,成為高雄市最早的商業中心。
18世紀(清乾隆年間)庄民鳩資重建,將茅竹改建為石材廟體,清光緒13年(1887)洋商張怡記等又號召重修。日昭和元年(1926)信徒蔡吉六發起重建,而民國37年(1948)蔡文賓等信徒以保存古樸面貌為整修重點,籌款重建為現今廟宇。
其平面格局屬兩殿兩護室之形式,前殿與正殿間又以一亭相連。中門石獅造型優美、石質堅良,尤以廊牆下花崗石花鳥堵最具古拙味。另外,木門扇上的歷史人物及麒麟木雕,姿態生動栩栩如生,皆為不可多得之民間藝術傑作。廟側天井有口清光緒12年(1886)所鑄的鐘,及清光緒18年(1892)的木楹聯一對:「旗峰煥彩得光照,鼓嶼來潮汐信通」,左護室內更供有一艘王爺船,處處顯露這座濱海廟宇的特質。.文資現況修復工程中
該廟主祀天上聖母,目前由天后宮管理委員會負責管理;天后宮為漁民守護廟,平日供民眾參觀膜拜。.建築材料木造柱梁祠廟.建築風格本建築為工字型的傳統平面,即「兩殿夾拜亭,左右帶護龍」之配置,是官衙建築的典型形態。
天后宮建築群可分為「三川殿」、「拜亭」、「正殿」及「左右護龍」等實體空間,並也包含「龍井」及「虎井」這兩個虛體空間。「三川殿」為具「硬山」形式之「三川脊」屋面,屋脊起翹具燕尾,其上還有捲草紋,脊中有「福、祿、壽」三尊剪黏,兩側有雙龍守護。
垂脊上之「牌頭」有忠孝節義故事之剪黏,簷下龍柱之「龍身」及「人物帶騎」部分做彩繪,「柱身」則未施,柱頭並做「蓮花瓣」及多面體之裝飾。文化資產網 > 文化資產 > 古蹟 https://bit.ly/39vqnrx

《太平天國•醒世文》:「上帝鑒觀應不爽,真偽心腸天總明。」










重現「元祖女神」百年風華 再探旗津天后宮 - 高雄畫刊-高雄市政府新聞局 https://bit.ly/3vfJ5ys
重現「元祖女神」百年風華 再探旗津天后宮
矗立於旗津349年的市定古蹟「旗津天后宮」歷經三年多的閉宮修復,終於在日前完工,重啟這國家級的宗教與文化資產。擁有精美的雕刻、剪黏、泥塑、木雕等工藝,旗津天后宮猶如一座民間藝術的博物館,引導人們穿越3百餘年前的打狗港,見證歷經世紀流轉的天后風華。
大門面向港內的天后宮為高雄第一座媽祖廟,三百餘年來守護世代漁民。龍飛鳳舞、花鳥瑞獸的剪黏工藝,把飛簷角脊點綴得美輪美奐。(攝影/Carter)
大門面向港內的天后宮為高雄第一座媽祖廟,三百餘年來守護世代漁民。龍飛鳳舞、花鳥瑞獸的剪黏工藝,把飛簷角脊點綴得美輪美奐。(攝影/Carter)
旗津的發展,如同高雄的歷史縮影。這座孤懸島外的沙島,過去為船舶往來停泊的交通重鎮,第二次鴉片戰爭後清廷簽訂天津條約,旗後成為通商口岸,一時商賈雲集、街市興旺,在城市發展重心轉往新興的哈瑪星、鹽埕埔之前,旗津作為最繁榮的通商港,坐擁著高雄的政經蛋黃區。
從往昔最熱鬧的輪渡碼頭眺望,首先映入眼簾的就是天后宮巍峨的燕尾脊。建於明鄭時期的旗津天后宮,是高雄第一座奉祀媽祖的廟宇,數百年來香火鼎盛。一如臺灣其他城鎮「先有廟、再有聚落」的發展歷程,旗津街市商埠圍繞著天后宮展開,老旗津人說,日本時代的旗津廟前街,兩旁盡是氣派洋行,商人要做外貿生意,得先搭船到旗津,再回鹽埕埔。迄今,天后宮周邊仍是旗津人潮絡繹不絕之處。
旗津天后宮是高雄第一座奉祀媽祖的廟宇,數百年來香火鼎盛。(攝影/Carter)
旗津天后宮是高雄第一座奉祀媽祖的廟宇,數百年來香火鼎盛。(攝影/Carter)
作為高雄的「元祖天后」,旗津天后宮在信眾心中的地位不言而喩,早期打造新船,照例得在廟前繞三圈,向媽祖祈求航海平安滿載而歸方能下水。多年守護高雄漁業,也流傳了許多讓人津津樂道的故事。像是「烏魚拜媽祖」,訴說早期旗津漁民為討生活,捕撈烏魚不知節制,烏魚一氣之下而向旗津媽祖告狀,於是媽祖降旨告誡人類,每年冬至過後15天就該停止捕捉。逃過一劫的烏魚,會在產卵後洄游至高雄港內並在海面跳躍,就像在跟媽祖答謝呢!
「龍虎堵石雕牆」為中西合併的設計,展現旗津的商埠文化。廟內石雕牆除了中式傳統龍、虎之外,當時的匠師在上方的水車堵帶入西式風格。(攝影/Carter)
「龍虎堵石雕牆」為中西合併的設計,展現旗津的商埠文化。廟內石雕牆除了中式傳統龍、虎之外,當時的匠師在上方的水車堵帶入西式風格。(攝影/Carter)
此次大整修為自民國37年整建後又一次大型修復工程,廟方請來國寶級工藝大師,把木雕、剪黏、彩繪等裝置藝術清洗重整、修補脫落的剪黏碎片,依古法如舊修復。旗津天后宮陳冠銘主委說:「經歷這次整修,有些民眾說怎麼天后宮變『新』了,但其實我們都是以古法修繕,這些繽紛的剪黏和彩繪,才是原本的樣貌。」同時他也期許:「旗津天后宮努力爭取升格為國定古蹟,希望讓傳統工藝和旗津文化能繼續傳承。」天后宮重新敞開面向輪渡碼頭的大門,也歡迎民眾走訪旗津時,先來天后宮感受女神魅力,跟媽祖拜個碼頭,祈求平安好運,也欣賞精緻細膩、風華絕代的宗廟藝術。
達人帶路帶你看天后宮
由旗津天后宮陳冠銘主委帶路,一探修復完成的天后宮必看重點與建築秘密。
雙龍泥金畫與鳯凰、麒麟擂金畫:媽祖、註生娘娘與福德正神的神龕後貼,為文化部認定之傳統工藝保存者許良進所繪作,許良進改採「泥金」與「擂金」之繪作方式來呈現低調柔和的黃金之美。(攝影/Carter)
雙龍泥金畫與鳯凰、麒麟擂金畫:媽祖、註生娘娘與福德正神的神龕後貼,為文化部認定之傳統工藝保存者許良進所繪作,有別於一般寺廟慣用的畫金或貼金方式,許良進改採「泥金」與「擂金」之繪作方式來呈現低調柔和的黃金之美。(攝影/Carter)
正殿龍虎牆彩繪:「秦叔寶、羅成雙比武圖」、「轅門斬子圖」等壁畫,相傳是國寶級彩繪大師陳玉峰所繪作之作品。(攝影/Carter)
正殿龍虎牆彩繪:「秦叔寶、羅成雙比武圖」、「轅門斬子圖」等壁畫,相傳是國寶級彩繪大師陳玉峰所繪作之作品。(攝影/Carter)
天后宮的建築秘密:看似再簡單不過的門口地板石階,實際上是建廟先人當初渡海來台時,船隻內部所使用的壓艙石。將其製作成台階,也代表先人們落地生根的涵義。(攝影/Carter)
天后宮的建築秘密:看似再簡單不過的門口地板石階,實際上是建廟先人當初渡海來台時,船隻內部所使用的壓艙石。將其製作成台階,也代表先人們落地生根的涵義。(攝影/Carter)
百鳥柱:雕刻一百隻栩栩如生的鳥禽,匠師以石頭的剛搭配鳥的柔,呈現精湛工藝與剛柔並濟之美。(攝影/Carter)
百鳥柱:雕刻一百隻栩栩如生的鳥禽,匠師以石頭的剛搭配鳥的柔,呈現精湛工藝與剛柔並濟之美。(攝影/Carter)
鑒觀不爽匾額:光緒十五年間鳯山縣正堂李鑑(縣太爺)所敬立之匾額,用以表達神明赫赫在上,賞罰人間善惡功過,不會有分毫差錯。(攝影/Carter)
鑒觀不爽匾額:光緒十五年間鳯山縣正堂李鑑(縣太爺)所敬立之匾額,用以表達神明赫赫在上,賞罰人間善惡功過,不會有分毫差錯。(攝影/Carter)
鎮殿千里眼、順風耳:每間媽祖廟必配祀的兩位將軍,旗津天后宮的鎮殿千里眼、順風耳將軍為泥塑所製,其精美的身形比例與神韻,在各地媽祖廟中是最為少見的。(攝影/Carter)
鎮殿千里眼、順風耳:每間媽祖廟必配祀的兩位將軍,旗津天后宮的鎮殿千里眼、順風耳將軍為泥塑所製,其精美的身形比例與神韻,在各地媽祖廟中是最為少見的。(攝影/Carter)
重現「元祖女神」百年風華 再探旗津天后宮 - 高雄畫刊-高雄市政府新聞局 https://bit.ly/3vfJ5ys
------------------------------------------------------
〈文化在民間076〉古匾「鑒觀不爽」 @ 安能摧眉折腰事權貴,使我不得開心顏~~~老芋仔 :: 痞客邦 :: https://bit.ly/3juDVMk
“鑒觀不爽”何意?鑒觀:察視。鑒有三義~一曰鏡子;二曰視察的能力、見識;三曰借鏡。不爽:指不差,沒有差錯;絕非現今所指不高興、心情鬱悶等,負面情緒。
鑒觀~詩云:「皇矣上帝,臨下有赫,鑒觀四方,求民之莫。」不爽~語出《詩•小雅•蓼蕭》:「其德不爽,壽考不忘。」《太平天國•醒世文》:「上帝鑒觀應不爽,真偽心腸天總明。」
道教碑文資料庫〈東嶽廟碑〉中有一句“冥漠有靈,鑒觀不爽”。原文如下:「報施顛倒,美惡混淆。吞舟多漏網之魚,焚林有罹羅之雉。勢赫而神甘退聽,時衰而鬼競揶揄。似天道之無憑,阻人心之好善。不知通塞者命也,早遲者時也。或蒙祖宗之恩,或食子孫之報。遭逢有待,不防老其材而用之;氣焰方張,必將厚其毒以罰之。究之陽誅易逭,陰律維嚴。巨毒神奸,伏死後難逃之罪;忠臣孝子,雪生前不白之冤。冥漠有靈,鑒觀不爽。分功過于地下,補缺陷于人間。此則無鬼之論可以刪,而反恨之賦無庸作也。」
進廟參拜,祭神如神在,誠敬拜神祈願之事,則會靈驗,屢試不爽(人有善念,天必從之);若存歹念拜神祈願之事,則惡報上身,報應不爽(人有惡念,天必譴之)。換句話說,“鑒觀不爽”神明赫赫在上,審察人間善惡功過,不會有一絲一毫的差錯。
目前所知,台灣有兩塊“鑒觀不爽”匾額,一塊在高雄「旗津天后宮」,立於清光緒15年孟春月穀旦(1889年正月吉日),另一塊在嘉義布袋「大寮永安宮」立於清咸豐九年孟冬穀旦 (1859年10月吉日)。〈文化在民間076〉古匾「鑒觀不爽」 @ 安能摧眉折腰事權貴,使我不得開心顏~~~老芋仔 :: 痞客邦 :: https://bit.ly/3juDVMk
---------------------------
旗後(津)天后宮,奉祀天上聖母媽祖,始建於明永曆二十七年(1673),被譽為是高雄最古老的媽祖廟。
因媽祖廟歷經多次修建,目前我們能在廟裡見到的多為晚清時代的古文物,包含咸豐年間的「船戶公約碑」(重刻)、同治年間的「示禁碑」以及光緒年間的鑄鐘、匾額和木聯。
天后宮年代最早的匾額是光緒十五年(1889)孟春正月由鳳山縣知縣李鑑所敬立的「鑒觀不爽」古匾,意思是說,神明赫赫在上,審察人間善惡功過,不會有一絲一毫的差錯。
關於縣太爺李鑑的來歷,我們所知無多,《鳳山縣采訪冊》記載光緒十四年十一月初九日迄光緒十五年五月二十六日就任鳳山知縣的人為張兆芝,而遍查鳳山縣歷任職官資料,亦無「李鑑」的名姓,難道李大人是幽靈知縣嗎?
我們知道,清代台灣的地方官員調動頻繁,難以在一個地方久任,或許李鑑曾經在光緒十五年的春天短暫攝任鳳山縣知縣,但並沒有留下任何在職紀錄,僅有旗後天后宮匾額可資佐證。
有意思的是,西元1893年6月所出刊的《台南府城教會報》曾收錄了一則<惡有惡報>的故事,原文為台語羅馬字,內容説「因為前月鳳山縣屬ê幾若所在hō賊cheng-piàng,縣主李鑑有起隊伍去阿里港近埠ê庄siū圍賊庄…現在這個鳳山縣不止清廉;也真gâu掠賊,tuì伊上任四五年,掠差不多四五十個cheng-piàng賊來thâi頭。」
到底,教會報形容很會抓賊的縣主李鑑和鑒觀不爽的知縣李鑑,是不是同一個人呢?可能要博杯問媽祖才知道
(2) Facebook https://bit.ly/3WLA38h
(439) Pinterest https://bit.ly/3hQjCsl
-----------------------------------------------
“鑒觀”。察視。
《後漢書·翟酺傳》:“心存亡國所以失之,鑒觀興王所以得之。” 清 侯方域 《志定鼎說》:“昔者 秦 得金策,翦諸鶉首,鑒觀 秣陵 ,厥有王氣。”中國近代史資料叢刊《太平天囯·醒世文》:“上帝鑒觀應不爽,真偽心腸天總明。”
【拼音】jiàn guān【注音】ㄐㄧㄢˋ ㄍㄨㄢ【條目】鑒觀(鑒觀)【引證解釋】亦作“鑒觀”。察視。《後漢書·翟酺傳》:“心存亡國所以失之,鑒觀興王所以得之。” 清 侯方域 《志定鼎說》:“昔者 秦 得金策,翦諸鶉首,鑒觀 秣陵 ,厥有王氣。”中國近代史資料叢刊《太平天囯·醒世文》:“上帝鑒觀應不爽,真偽心腸天總明。”
請先 登入 以發表留言。