65代人選未定 張天師爆64代正統之爭/臺灣的張意將、張美良、張懿鳳(張源先之女)、張道禎、以及鮮少露面的張捷翔等五人 @ 姜朝鳳宗族 :: 痞客邦 ::
「籙」二十四治-二十四職品/三十六靖廬/散官原本指無擔任固定職事的官員-官位等級的稱號/「授籙奏職」 授予「道職」與「法職」 @ 姜朝鳳宗族 :: 痞客邦 ::
65代人選未定 張天師爆64代正統之爭/臺灣的張意將、張美良、張懿鳳(張源先之女)、張道禎、以及鮮少露面的張捷翔等五人 @ 姜朝鳳宗族 :: 痞客邦 ::
嗣漢張天師世系圖 - 維基百科,自由的百科全書 https://bit.ly/2BBg5sn


---------------------------------


張道禎(1966年-),道教門派正一道張天師家族遠房支脈第三十二代天師裔孫,出生在台灣。按《天壇玉格》及《天師系譜》所載,張道禎為「高」字輩,法名「高真」。
生平
高中職畢業,1986年陸軍上等兵退伍。出社會後開始修習靈山啟乩,並開設私人神壇,服務信徒,踏上宗教服務業一職。2008年,張道禎與六十四代張源先天師競選「中國嗣漢道教協會」第五任理事長一職,獲得高票當選。
2008年10月17日,張源先羽化之後,張道禎稱獲得中華民國內政部認定的張天師襲職人選。但無論在臺灣或是在中國大陸都有不少宗教界人士持不同意見,中國大陸官方亦未予認定。
2009年5月11日,張道禎於臺灣南投市體育場啟建道教天師襲位科儀[1]。同年六月十日舉行舉行襲職儀式,正式襲職六十四代張天師。襲職儀式由留候天師世家僅有兩位輩份比張道禎高的族長張德雨、張明熹(均為張道禎兄長)擔任三師,頒授劍、印、令等法器。結束儀式後,張道禎並在多位道長陪同下,出示日前前往江西龍虎山祖庭告祖時,族長所賜的祖庭法印及信函等,證明自己才是真正張天師傳人,但龍虎山並未承認。
天師襲位爭議
以下為張道禎襲職天師之說法與各方回應:
張道禎版本
張道禎宣稱國民政府播遷來臺時,張天師宗族直系裔孫只有六十三代天師張恩溥及唯一親生獨子張允賢,和張道禎的父親張星景三人跟隨國軍來臺。民國五十八年十二月二十一日,六十三代張恩溥拍電報給張星景研議天師傳承的事宜,囑咐由張星景或張星景兒子張道禎接掌第六十四代天師之職,但當時張星景任職警官,張道禎才四歲,無法接掌天師,於是家族決定由張星景當年推舉張家族人張源先署理天師。張道禎指出,父親張星景當時擔心張源先事後反悔,於是要求張源先預立遺囑,並與張源先協議一旦反攻大陸回天師府,或將來道禎有意傳承祖宗之位,張源先必須無條件歸還一切職務,張家也會給張源先一筆土地及金錢頤養天年。張道禎出示了相關的文件做證,且江西龍虎山留候天師家族未承認張源先是第六十四代天師,並於2001年於天師宗譜記載在台攝理道教教事,江西龍虎山留侯天師祖廟管理委員會曾來函證實張道禎是第六十二代旁系裔孫,強調自己才是真正第六十四代天師。部分道教人士質疑張道禎於張源先在世時不出面澄清;張道禎解釋,他是考慮到張源先代理時,道教門派分歧,為免給道教界投下震撼彈才未出聲。
張懿鳳回應
張源先的長女張懿鳳曾以嗣漢天師府總監察之名義發文,強調嗣漢道教協會與天師府無關,協會理事長由誰接任,皆無資格參與天師府事務。張懿鳳表示,第六十四代天師張源先是官方認可的張天師,身分證職業欄明白記載他是第六十四代張天師,張道禎若要說自己才是正統,就請他出示證據。
張意將版本
張意將稱其祖父張新君是六十二代張元旭天師的兒子之一[2][3],並於彰化縣芬園鄉成立中國嗣漢張天師府。
張源先身分爭議與澄清
關於張道禎曾在臺北市議會的記者會上,指稱張源先不是天師後裔,而是六十三代天師張恩溥之子張允賢奶媽的兒子一事,曾於張道禎襲職活動中擔任籌備處處長的林毓筌,特別在活動後以個人名義前往江西龍虎山參訪,向天師世家族長張明熹取得完整張天師宗譜內容。回台後詳加考據宗譜及相關文獻,發現張道禎爭取襲位六十四代天師的說法與文獻所載諸多不符,因此,彙整出張源先與張道禎兩家的世系傳承,連同相關文獻發布於張天師襲職網站,並在網站上發表道歉聲明啟事,對未能於主辦活動前詳加考證,以致提供社會大眾錯誤訊息略求補正。林毓筌說,文獻證實張源先是六十一代天師的直系曾孫,與六十三代天師張恩溥確為叔姪關係,並非如張道禎所說是奶媽之子。[4]
龍虎山回應
對於張道禎襲職張天師的說法,龍虎山嗣漢天師府表示張天師自第一代至第六十三代都是經朝廷敕封的、道教界公認,此後已停止世襲。龍虎山嗣漢天師府不清楚張氏宗族是否推舉天師且指出張氏宗族無權推舉天師,同時也不承認任何自封「六十四代」或「六十五代」的天師[5]。
張道禎 - 維基百科,自由的百科全書 https://bit.ly/3hbKRIX
------------------------
張源先(1931年12月29日-2008年10月17日),江西貴溪人,為六十三代天師張恩溥堂姪,中華民國陸軍中尉退伍,嗣漢天師府第六十四代天師,掌道教正一派萬法宗壇。
生平簡介
張源先出身陸軍行伍,1959年以上士階級退伍,載明原因為「繼承教統」。退伍後長達近三年的時間跟在第六十三代天師張恩溥身邊學習道教法術。1967年,張源先考取陸軍軍官專修班,回到軍中服役,後晉升陸軍中尉。1969年張恩溥過世,其子張允賢早於1954年病故,1970年張源先以陸軍中尉退伍襲職,於臺灣臺南市首廟天壇啟建正一真人繼位科儀,1971年正式接任。
張源先接任天師後,增補《正統道藏》中張天師世家,於1977年出版《歷代張天師傳》。1992年,創立「中國嗣漢道教協會」,曾任第一、二任理事長,第三任榮譽理事長,後又出任第四任理事長至今。1995年,於台灣南投縣國姓鄉建中國道教嗣漢天師府,祀奉道教諸神與張道陵天師。
2008年10月17日(農曆9月19日)因肝病於臺灣南投縣家中羽化,享壽76歲。由於張源先無子,只有女兒張懿鳳,但因歷代正一天師的傳承規矩為傳男不傳女,導致了繼位之爭。
繼位之爭
六十五代天師的襲位問題早在六十四代天師張源先生前時就已發生。中國大陸的張金濤宣布襲職六十五代天師後,張源先公開表示︰「我都還活著,怎麼會有第六十五代張天師?太離譜了!」並指出張金濤是六十三代天師張恩溥女兒張稻香與魯姓夫婿之子,應從父姓為「魯金濤」而非張姓。且依照歷代天師的傳承規矩,外孫是完全沒有襲職資格的,並對此紊亂祖制之舉感到不悅。
2008年10月,張源先羽化於臺灣的南投縣,其後臺灣海峽兩岸有多人出面爭奪天師襲位,包括臺灣的張意將[1]、張美良、張懿鳳(張源先之女)、張道禎和張捷翔等五人。張意將稱其祖父張新君是六十二代張元旭天師的兒子之一[2],其中張美良及張道禎以六十四代天師之名襲職(但張源先亦為六十四代天師)[3],其餘諸人則以六十五代天師之名襲職[4]。
張源先 - 維基百科,自由的百科全書 https://bit.ly/30jswmV
--------------------------
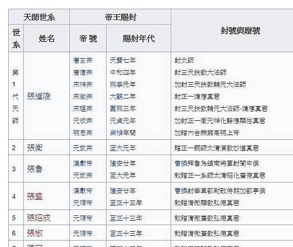
張天師,道教門派之一的「正一道」龍虎宗各代傳人的稱謂。「正一道」(即「天師道」)由張陵(張道陵)創立,後世稱張陵為「(祖)天師」,其子張衡為「嗣師」,其孫張魯為「系師」,曰「三師」(「三張」)。其傳人為其子孫世襲,後皆稱為「天師」。
從元世祖忽必烈開始,官方上正式承認「天師」的稱號,在《制》文中稱張宗演為「嗣漢三十六代天師」。此前的天師稱號則一直是張道陵子孫自稱,以及民間的稱呼,從未被官方正式承認過。從此時開始,張天師開始總領江南道教,並在元代中後期,各種符籙系道教流派都集合在周圍,形成正一道。
天師承襲
臺中市神岡區朝清宮張天師寶像
道教由東漢張陵張道陵創始,後世乃稱張陵為「天師」或「祖天師」,其子張衡為「嗣師」,其孫張魯為「系師」,被尊為「三師」。
道教五大派門中,只有張道陵一脈是堅守把職位傳授給親族的作法,也就是「傳男不傳女、傳嫡不傳庶、傳長不傳幼、傳子不傳弟、傳弟不傳侄、傳侄不傳叔、傳叔不傳族人,傳族人不傳外族人」,基本是以上一代傳給下一代為主,若上代天師無子嗣,則過繼血緣最近的侄輩承襲。如無侄子可過繼,則傳弟弟或叔輩,如三十代天師張繼先,傳繼給堂叔張時修,三十五代天師張可大長子張宗漢好賦詩、飲酒,不樂應酬,遂禪位予弟張宗演。除此之外,「張天師」的傳承還需要一定的要件,鑑定天師世代的信物
張天師 - 維基百科,自由的百科全書 https://bit.ly/2A3vl12
張金濤(1964年9月11日-),原名魯金濤,男,漢族,江西貴溪人,中華人民共和國道教人物,中國道教協會副會長,江西省道教協會會長,龍虎山道教協會會長,嗣漢天師府、正一觀、大上清宮、兜率宮主持,江西省鷹潭市政協副主席。第十、十一、十二、十三屆全國人大江西地區代表。
生平
張金濤生於1964年9月11日,父親魯陽戈,母親張稻香是六十三代張天師張恩溥的次女,畢業於中央黨校函授學院政法專業(大學學歷)。2003年起擔任全國人大代表[1]。2013年,擔任第十二屆全國人大代表
張金濤 - 維基百科,自由的百科全書 https://bit.ly/2XJaUiA
張恩溥 - 維基百科,自由的百科全書 https://bit.ly/2UlOMsI
張恩溥(1894年—1969年),譜名道生,字鶴琴,號瑞齡。
正一派第六十三代張天師。生於清光緒二十年(1894年),為天師道第六十二代天師張元旭之長子。
生平簡介
張恩溥幼讀四書五經,並習學道教科儀、符籙等道法,1922年入江西省立法政專門學校攻讀法學,1924年畢業,其父去世,掌嗣漢天師府之玉印[1]、法劍,襲職第六十三代天師,1934年張恩溥與佛教高僧太虛大師等,舉行「全國祈雨消災大會」。
1949年,張恩溥攜子張允賢自行經韶關、廣州、澳門、香港等地,輾轉到台灣,次年在臺北設置「嗣漢天師府駐臺辦公處」,創立臺灣省道教會,共連任三屆「省道教會」理事長,曾應聘至鳳山、鹿港、嘉義、臺南等地主壇祭醮。1966年2月13日中華民國道教會成立,1968年7月11日該會召開第一屆第一次理監事會議,推選張恩溥為理事長。
1954年張恩溥長子張允賢因心臟病辭世。據張道禎所言,張允賢為張恩溥唯一的親生子。因此,嗣教人選問題成了張恩溥一生遺憾。1969年張恩溥因膀胱癌羽化,遷居臺灣的江西省民意代表們,公舉張恩溥姪兒張源先繼任天師,翌年張源先於臺南天壇啟建正一道天師繼承科儀,1971年正式接任。
天師繼承問題
中華人民共和國治理下的江西龍虎山嗣漢天師府宣稱,張天師自第一代至第六十三代都是經朝廷敕封、道教界所公認的(三國時期至宋朝朝廷並無敕封),此後應停止世襲,因此,最後一代的張天師只到第六十三代張恩溥為止。部分人士[誰?]亦附和並提出論點:周易六十四卦,天師應傳到第六十三代即止,此恰好應「大道有缺」之理。而張恩溥隨國民黨政府來臺灣時並未攜帶歷代天師襲職所需,傳說由太上老君賜予初代張天師道陵代代相傳的劍和璽,僅攜帶演法時所用之印。此一舉動讓人頗有想像空間。好事者臆測:或許張恩溥已預見到自己羽化後的繼任人選將會產生紛爭,因此乾脆不帶,將劍與印永留天師祖庭。
家庭概況
張恩溥二弟張貞芝(又名仰生),較早離世,生一子名張承九,現已亡故。
三弟張榮齡(又名複齡),早年故去,只生一女為退休老師。
四弟張修齡,1968年亡故,有一子名張家模,孫張貴華,生一子一女。
五弟早夭。
六弟張祥芝亦已故去,生有三子,之一張寶訓,孫張繼禹 。
張天師恩溥共育有二子四女,長子張允賢(來臺灣病故),次子張允康(留大陸。曾留學德國,並表示終生從事科學研究,不從事道務活動[原創研究?]),孫張華山。
長女婉香(留大陸)、次女稻香(留大陸)、三女晚香(留大陸)、幼女怡香(任職美中聯合大學校長,夏威夷大學醫學院教授,天師道第六十四代胤師,美國御用太玄道觀住持)。
傳說軼事
在20世紀30年代,江南一帶盛傳一首民謠:絕不絕,滅不滅,六十三代有一歇。
六十二代天師張元旭生有六子。清光緒三十年(1904年)九月初五,長子張恩溥出生。那天,門房通報張元旭說,門外有一老道人求見。只見那道人童顏鶴髮,兩目炯炯有神。賓主落座後,卻聽丫環報告天師夫人已生子。一邊是來了客人,一邊又想看看孩子,天師正為難時,老道稱何不把公子抱來看看?
片刻,丫環按吩咐把天師公子抱過來,天師喜不自禁。不料,那老道突然伸手從天師手中接過公子,端詳一會兒,忽然對公子說:一道靈符萬種情,魚龍交錯日幽明,同根萁莢不相屬,七九傳胤享太平。說完便將公子交還天師手中,轉身向府門揚長而去。天師來不及挽留,那道人就已出大門,了無蹤影,幾句隱語縈繞在天師心頭。「六十三代有一歇」之說漸漸傳向坊間。張恩溥 - 維基百科,自由的百科全書 https://bit.ly/2UlOMsI









皆稱道教正統教主 全台5張天師大亂鬥
【全文】皆稱道教正統教主 全台5張天師大亂鬥 https://bit.ly/2UiViAf
自稱64代天師的張道禎(左)與前立委顏清標關係不錯,自稱65代天師的張意將(中)曾以道教代表身分,加入總統蔡英文的宗教後援會,自稱65代天師的張捷翔(右)與統促黨總裁張安樂交情好。(翻攝網路)
法師斬妖除魔的情節在電影中常見,因門派不同,還常上演「鬥法」劇情。現實中,想成為法師,須由代代相傳的道教教主「張天師」授證,才有資格替民眾作法、招魂、祈福。張天師授予的證書每張萬元起跳,利益龐大,本刊調查,第64代天師張源先2008年過世後,全台竟冒出5名自稱正統的張天師,甚至互相訴訟、謾罵,一場天師大鬥法的戲碼真實上演。
去年12月13日,道教教主「天師」張道禎在南投三玄宮舉行襲位十週年祈安護國法會,與數十名法師一起作法、祈福,場面盛大。不過,去年十月底,另名天師張意將也在政治大學舉辦襲位十週年道教國際學術研討會,許多宗教界人士及學者應邀出席,場面不遑多讓。
授證商機大 每張上萬元
道教教主鬧雙胞,在宗教界傳開,本刊循線追查,意外發現自稱「張天師」的不只2人,全台共有5名自稱正統的張天師,在爭搶天師大位。
道教是最多台灣人信仰的宗教,春節期間正月初九「天公生」,即是正統道教的重要日子。
本刊調查,從第一代天師張道陵創教以來,「張天師」就是道教的代表,且代代相傳。2008年,第64代天師張源先過世後,全台竟冒出5位自稱正統的張天師,分別是張源先的女兒張懿鳳、自稱63代天師之子的張美良、自稱真正64代天師的張道禎,以及自稱65代天師的張意將、張捷翔,其中以張道禎、張意將、張捷翔3人鬥最凶。
【全文】皆稱道教正統教主 全台5張天師大亂鬥 https://bit.ly/2UiViAf
自稱63代天師之子的張美良(左圖),也參與天師寶座爭奪戰,而64代天師張源先之女張懿鳳(右圖)雖是女兒身,但也自認是正統天師。(翻攝網路)
張天師擁有核發法師證書的權力,目前每位張天師的授證價格都是萬元起跳,正因有龐大商機,導致天師們相互抹黑,甚至互告,就像一場爭權奪利的大亂鬥。
本刊調查,根據祖訓規定,每代天師僅有一人,且傳男不傳女、傳姪不傳叔、傳族人不傳外族人等。63代天師張恩溥隨國民政府從大陸來台,過世後由張源先於1971年接任64代天師,不過張源先沒生兒子,只有女兒,因此在他過世後,天師爭奪戰正式開打,也讓「張天師家族」陷入空前的分裂危機。
【全文】皆稱道教正統教主 全台5張天師大亂鬥 https://bit.ly/2UiViAf
張天師發給法師的證書都有「萬法宗壇」4個字,每張證萬元起跳,利益龐大。(翻攝網路)
各擁政治力 皆自稱正統
在君主世襲的年代,只要天師在繼承上有爭議,都會由族長推薦,再由皇帝來認定,民主時代沒有皇帝,且張家已傳了60幾代,早已開枝散葉,宣稱正統的5名張天師,幾乎和張家都有血緣關係,但脈絡複雜,外人難窺全貌。
為了一探究竟,本刊分別採訪3名鬥得最凶的張天師。其中張道禎的執行祕書透露,大甲鎮瀾宮基金會董事長、前立委顏清標,也是張道禎的弟子;張意將則表示,這次總統大選期間,蔡英文與賴清德成立全國宗教後援會,就是由他擔任道教界的代表,當然他才是正統;張捷翔除了與不少地方首長熟識,連中華統一促進黨總裁張安樂,都特別為其成立「天師黨部」,人脈雄厚。
【全文】皆稱道教正統教主 全台5張天師大亂鬥 https://bit.ly/2UiViAf
張意將走學術路線,並在許多大學開班授課,對符咒有獨到的見解。
與執政黨淵源頗深的張意將說,2016年2月,台南維冠大樓倒塌,當時的市長賴清德曾主動與他聯繫,請他帶領法師們前往現場主持法會。
不過,張捷翔等其他天師向本刊表示,當時他們也有赴維冠現場辦法會,只是政府有分配區域,讓他們「王不見王」,有些天師在倒塌現場,有些則到殯儀館。
本刊聯繫自稱真正64代天師的張道禎,張的執行祕書許小姐表示,若要與其他「假天師」同刊,他們拒絕接受採訪。不過,許祕書強調,張道禎非常注重孝道傳統,常回大陸掃墓,並與正宗江西龍虎山族譜完全對得上,是中國官方唯一承認的天師。
【全文】皆稱道教正統教主 全台5張天師大亂鬥 https://bit.ly/2UiViAf
張道禎常回中國大陸掃墓,自稱是中國官方唯一承認的天師。(翻攝網路)
升級訴訟戰 還扯出前科
許祕書還告訴本刊:「張意將曾去龍虎山訪問但遭拒絕,祖譜也對不上,還被趕出境,完全沒有天師的『格』,只會做廣告包裝,騙一些不懂的教授及學者。」她更透露,假天師會這樣爭鬥,一切都是為了利益。
獲政府認證的64代天師張源先2008年過世後,冒出5個天師爭搶大位。(翻攝維基百科)
【全文】皆稱道教正統教主 全台5張天師大亂鬥 https://bit.ly/2UiViAf
事實上,張天師大亂鬥已從口水戰升級為訴訟戰。本刊調查,從元朝開始,張天師發給法師的證書上都有「萬法宗壇」四個字,但2011年底,張道禎主張萬法宗壇是他所擁有,還向「台灣經濟科技發展研究院」登記著作權,之後在2012年5月、2013年7月,控告張意將涉嫌違反《著作權法》。全案最後不起訴,張意將反告張道禎疑涉嫌刑事誣告,但歷經一、二審也都宣判無罪。
有趣的是,張道禎事後一度由友人代發新聞稿指出:「本人(張道禎)控告張意將違反『萬法宗壇』著作權刑責部分,雖張意將獲不起訴處分,但著作權法是非常專業的法律,一般律師都未必真的懂。」不過,張道禎被告誣告出庭時卻說:「我因欠缺法律知識,誤認為取得著作權登記後,就可據以舉發告訴人(張意將)。」前後言論南轅北轍。
遭到控告的張意將,認為因張道禎提告,害他與朋友被搜索,侵害他的名譽,除了刑事外,還提起民事訴訟,最後張道禎遭判賠35萬元定讞。
談到天師大亂鬥及與張道禎的恩怨,張意將說:「目前江西龍虎山的祖譜是中國偽造的,他們非常喜歡偽造東西,硬要爭奪天師之位是會遭天譴的。」
【全文】皆稱道教正統教主 全台5張天師大亂鬥 https://bit.ly/2UiViAf
接著張意將突然話鋒一轉,提到要當天師需有「清白之身」。一開始,記者還聽不懂他的弦外之音,後來張意將攤出一疊厚厚的前科紀錄表,指控某位張天師曾犯過不少罪行及多項毒品前科,甚至還有被通緝、入監的黑歷史。
【全文】皆稱道教正統教主 全台5張天師大亂鬥 https://bit.ly/2UiViAf
張意將(前中)曾代表道教,赴韓國參加世界宗教領袖會議。(張意將提供)
升壇除邪靈 批有假天師
另一名天師張捷翔因與統促黨總裁、竹聯幫大老「白狼」張安樂交好,統促黨還特別設有天師黨部。對此,張捷翔說:「狼哥(張安樂)很照顧我們,大家是多年好友,純粹是朋友相挺。」張捷翔並告訴本刊,當時是由自己的弟子出面創立天師黨部,但他現在忙於道教整合與發展,已與統促黨疏於聯繫。
不過,談到天師大亂鬥,張捷翔砲火也很猛烈。他說:「張道禎、張意將都是假的,只有我會道法,他們都不會,無論是地理、風水或抓鬼,只有我會。」他更進一步解釋說:「天師是道教的教主,職掌法師升遷,若只看授證的利益,眼界實在太低,只要把道教團結起來,還怕沒錢?」
在台灣想要成為法師,必須經由道教教主「張天師」授證。(翻攝網路)
在台灣想要成為法師,必須經由道教教主「張天師」授證。(翻攝網路)
張捷翔還說:「2015年開始,我身邊的道長越來越多,我們也有辦一次襲位大典,但張道禎、張意將卻刻意打壓。」張捷翔強調,2018年,台灣減香的聲浪不斷時,只有他一個天師挺身而出,親自到凱道抗議,其他天師都沒到。
張捷翔說,2018年台灣減香聲浪不斷,道教界只有他一個天師親赴凱道抗議。(翻攝網路)
張捷翔還指出,2000年,台中一間知名廟宇請某張天師代言,活動辦得非常成功,據說代言費不便宜,但在賓主盡歡之際,廟方突然收到一封傳真,上面清楚記載該張天師的前科。廟方收到後,向相關單位查證,部分居然屬實。張捷翔說,道長們實在沒必要用這種手段相互傷害,這只會讓道教難以團結。
接著,張捷翔提到自己降妖伏魔的經歷。他說,幾年前在南投一位13歲的小孩,疑似被邪靈附身,力大無窮,幾個大男人都抓不住,醫生也看不好,被稱作妖童,親友請了很多乩童、法師處理都無功而返,還有乩童嚇到必須抱著桃木劍才能睡覺。後來,他被請到現場,發現該處是陰陽界的交界,陰氣極重,於是升壇作法3天,最後小孩吐了一大口黑血,才恢復神智。
創自東漢末 曾為二品官
本刊調查,道教創立於東漢末年、三國時代,當時天下大亂、疾病橫生,第一代天師張陵(後世稱張道陵)開符治病、創立道教。
這些自稱張天師的道場內,都有「萬法宗壇」4個大字,並祭拜3位祖師,分別是倉頡造字時代的「始祖」黃帝、道文化的發源「道祖」太上老君,以及道教創始人「祖天師」張道陵。
史料記載,道教在中國歷代各有興衰,但因信徒眾多,統治者為便於管理,從元朝起,就將道教「符籙派」的山頭交給張天師管理,明朝朱元璋時代頒賜「掌天下道教事」給42代張天師,從此張天師便被視為道教教主,有二品官銜,直到清朝因功高震主,才被貶為四品官。
明太祖朱元璋頒賜「掌天下道教事」給張天師。
明太祖朱元璋頒賜「掌天下道教事」給張天師。
目前台灣信奉道教的人口約800萬人,不過,張意將提到,廣義來說,只要拿香拜拜的都屬於道教,因此受道教影響的台灣人應該上看千萬人。至於台灣人常常佛、道不分,張意將解釋,「這是因為道教平實且貼近生活,所以常讓信徒分不清自己到底信奉什麼教?這也是道教不在乎名、不爭的象徵。」
紛爭不樂見 籲團結為先
對於天師大亂鬥與道教的紛紛擾擾,少數具有道士資格且專研道教的中研院研究員李豐楙認為,這一波前所未有的天師競賽中,考驗的是宗教家的氣度與智慧。
2016年台南市維冠大樓倒塌案發生後,張天師們受邀到現場、殯儀館舉行法會。(翻攝網路)
至於到底誰才是正統的天師,李豐楙沒有答案,僅認為「弘道有成者」,就能獲得社會各界的肯定,不需急於爭辯與解釋。
「宗教聯盟」主席朱武獻則說:「五人都自稱天師傳人,這樣的鬥爭很不好,我們也不願意見到,罵來罵去、告來告去,實在不是道教教主應該有風範,宗教界應該要和諧、要團結。」
朱武獻建議這些天師們,在道教界找一位德高望重、大家都服氣的大老或大廟負責人,一起坐下來討論認證問題,才能有效解決紛爭。
【全文】皆稱道教正統教主 全台5張天師大亂鬥 https://bit.ly/2UiViAf
張道禎秀證明 自稱64代張天師
張道禎秀證明 自稱64代張天師 - 生活 - 自由時報電子報 https://bit.ly/3f5IW6v
道教嗣漢第六十四代張天師張源先上月病逝,張道禎昨日拿出張源先預立遺囑,宣布襲職。
(記者方賓照攝)
2008-11-28 06:00:00
〔記者楊久瑩、陳鳳麗、李容萍/綜合報導〕第六十四代「張天師」張源先上月十七日因肝疾過世。近來先有桃園縣某國小老師張美良出示八顆祖傳的印鑑等文物,表示要遵循父囑弘揚道教。昨卻又有張道禎表示,自己才是真正第六十四代張天師。
張道禎昨會同多位道長,出示族譜及張源先預立遺囑內容,證明自己才是真正的張天師繼承人;他也首度揭露,日前過世的第六十四代張天師張源先只是代理人,張天師傳人之爭,正式搬上檯面!
63代張天師之子曾指示由他接掌
張道禎昨指出,民國三十八年,宗族直系後裔只有六十三代天師張恩溥及唯一親生獨子張允賢和父親張星景,三人跟隨國民黨軍隊來到台灣,成立台灣省道教會(即現今中華民國道教會的前身),但過不了幾年,六十三代天師獨子張允賢便因心臟病發而過世,六十三代天師張恩溥也於五十八年因膀胱癌過世。
張道禎指出,張允賢曾發電報給父親張星景,囑咐由張星景或自己接掌第六十四代天師之職,當時張星景任職警官,自己才四歲,無法接掌天師,家族遂推派張允賢奶媽的兒子張源先代理。
張道禎說,父親張星景擔心張源先事後反悔,在六十一年要求張源先預立遺囑,若將來張道禎有意傳承祖宗之位,張源先必須歸還一切職務。
張道禎昨出示相關文件,江西龍虎山留侯天師祖廟管理委員會也來函,證實他是第六十二代裔孫。張道禎表示,將於明年擇日邀請宗族人士舉行第六十四代張天師就職大典。張道禎也提到,日前稱是張天師後代的張美良,本名胡美良,其實是六十三代天師張恩溥在台妻子前夫的兒子。
國小老師張美良 稱遵父囑宣揚道義
中華民國道教會總幹事張肇珩昨透露,第六十三代老天師張恩溥的確曾有意培養張源先及張美良,也希望張景星或張道禎父子評估是否接棒,至於張源先及張美良的血脈身分,應由當事人自己來辯駁。
目前任職於桃園縣某國小老師的張美良,昨天透過好友「蔡道長」轉述,他本身並不想繼任當張天師,只是願意遵循父囑。
中國道教五術什家將協會理事長林錦錄,曾是第六十四代天師張源先就職時的見證人,他證實張道禎昨所公布的歷史。
張道禎秀證明 自稱64代張天師 - 生活 - 自由時報電子報 https://bit.ly/3f5IW6v
張天師襲職之爭,第65代天師張意將不滿第64代天師張道禎(右三黃衣者)以「萬法宗壇奏職書」著作權人對他提起侵權告訴,讓名譽受損而提告,二審逆轉改判張道禎需賠35萬元定讞。張天師告張天師 張道禎判賠35萬 - 社會 - 中時 https://bit.ly/30iTwTD
張天師襲職之爭引發訴訟,第65代天師張意將不滿第64代天師張道禎以「萬法宗壇奏職書」著作權人對他提起侵權告訴,讓他遭檢警搜索名譽受損,求償100萬元,一審原判決張意將敗訴,二審高雄高分院逆轉改判張道禎需賠35萬元定讞。
第64代張天師張源先在2007年過世,張道禎認為他是代理,不能繼位,因此2008年6月10日在南投襲職陞座為64代天師,就在同一天,張意將也於台北襲職為第65代天師。
依傳統天師可以「萬法宗壇」職牒授籙道士,亦即收弟子頒給證書。張道禎陞座後,主張萬法宗壇奏職書是原創,並向財團法人台灣經濟科技發展研究院著作權暨智慧權登記委員會登記取得證書。
張意將認為,張道禎主張有著作權,還向檢警提告他侵權,使得他的住處在2012年被搜索,還有眾多信徒、學員被約談,因此向張道禎求償35萬元,並須登報道歉。
張道禎則說,他繼任第64代天師,即使不是萬法宗壇奏職書的著作人,也不影響他繼任取得著作財產權人地位,且為避免紛爭,已取得登記證書,因此張意將對外自稱張天師第65代傳人,又未經他同意重製萬法宗壇奏職書,自然懷疑對方違反著作權法。
高雄地院一審認定,萬法宗壇證書的發給,是歷代張天師的職責之一,張道禎提告並非無所本,而張意將雖被搜索,但他的信徒仍信賴他的天師身分,名譽、信用並無受損,因此判他敗訴。
不過高雄高分院認定,張意將被搜索時,受街坊鄰居、信徒及學員質疑或議論,名譽理當受損,且他在道教界享有一定職務、地位,張道禎主張著作權,使張意將受司法機關追訴,自屬侵權行為,因此判賠35萬元確定。
張天師告張天師 張道禎判賠35萬 - 社會 - 中時 https://bit.ly/30iTwTD

http://nhuir.nhu.edu.tw/retrieve/20188/102NHU00183012-001.pdf
http://nhuir.nhu.edu.tw/retrieve/20188/102NHU00183012-001.pdf
台灣道教與法師+道士



請先 登入 以發表留言。