【民報】【專欄】台灣海峽兩邊三國的分歧在文化
www.peoplenews.tw查看原始檔
台灣移民族群,為生活和生存,歷經數百年的拚搏,終於在日治時代,台灣人民有幸接受現代教育,逐漸孕育出屬於台灣這塊土地的「台灣文化」。
「台灣文化」的養分,有來自漢文化和移民文化的結合,但其質變來自於一次世界大戰後民族自決的民主與民權普世價值影響。所以,「台灣文化」蘊含的是平等而非殖民階級觀念,更沒有漢文化的自大感。因此,在日治時代,台灣人民已經有了建立民主、民權的現代國家觀。
「中華文化」則是植基於「中原文化」的「漢族」階級性,是以「中原文化」的優越看待世界其他種族的文化觀。所謂的「五族共和」,是在消滅其他文化與歷史,而以「黃帝」為共同始族的「國家」型態。
所以,有民主、民權內涵的「台灣文化」,自然不同於有「中原漢族」優越性的階級社會所締造的「中國」國家觀。
很不幸的是來自台灣海峽彼岸的「中華民國」和「中華人民共和國」,一個是以「儒家文化」作為洗腦台灣人的工具;一個則以「孔子學院」打前鋒,要以「儒家文化」作為征服世界的先遣隊。這兩個國家的共同點,就是以所謂的「中原」孕育的「中國文化」觀,意圖征服並取代世界各民族文化。這樣的「侵略性文化」不同於「台灣文化」的包容性及平等觀。
台灣雖然包含古漢文化,但因移民的關係,和原住民各族群及新來後到各世界民族的融合,在長期的被「殖民統治」背景之下,先已學會謙卑,徹底去除了古漢文化的優越感和侵略性。而後因現代思潮的影響,共同的「價值觀」在台灣這塊土地形成。因而自1920年代,就有了建立有異於「中國」的「台灣國」想望。
中華人民共和國是繼承了「中原漢族」統一天下的霸凌文化概念,而以「中國」的古城邦統治術,作為和四方異民族的對稱。繼統治中國大陸後,又意圖征服世界,實現以「中原」為世界中心的中國歷史觀。
流亡政權的中華民國則更等而下之,在無法和中華人民共和國抗衡後,以「漢族」文化繼承人自許,像是小妾似的標榜「一個中國」和中華人民共和國唱和。其目地和中華人民共和國一樣,都是在以「漢文化」欺瞞台灣人放棄移民孕育的「台灣文化」。
「中華人民共和國」和「中華民國」所強調的「一個中國」,顯而易見的是具有文化階級霸凌和侵略性,對比「台灣國」的「民主性」及「族群平等」觀念差別很大。
換句話說,不論是中華人民共和國或中華民國,全都自視為「種族文化優越和『種族同化的執行者』」的位階。現今已經納入所謂「中華民族」的各民族族群,都是被所謂「華夏」民族征服的苗、蠻、百越、阿爾泰語族等等民族的後裔。被征服的民族,全部被納入只有「黃帝」始祖的「中華民族」行列。
中華民國在1945年高壓統治台灣以後,施行的也是這一套「中原漢族」優越性和中原文化衍化的「中國」城邦政治(以中原漢族文化作為族群融合及統治的基礎)。
所以說,台灣移民文化截然不同於中原的「中國」文化。「台灣人」在民主、民權和自由信念下擁有共同生活習慣和價值觀。「台灣人」的價值觀,不是人民為「國家」而存在,而是「國家」要為人民而存在。
因此,「台灣人」的現代國家觀念,是以人性尊嚴與生活的實踐為生命第一要務。所以,要人民為國家犧牲的「中國」國家思想,沒有辦法讓以人民為主的台灣現代人民所能接受。
換句話說,台灣文化是比較強調個人主義(individualism)的實踐,不同於封建的「中國」階級專制社會的「儒家文化」,傾向集體主義的專制政權。
台灣經歷數百年被殖民統治的被剝削經驗,充分理解集體暴力的可怕。為了掙脫束縛,解救個人被欺壓的困頓,強調個人自由和對人之尊重和寬容成為生命掙扎的目標。
每個人的人生數十年而已,為了所謂「國家」的強盛和隨之帶來的侵略與同化目標,要人民犧牲個人的自由、民主和人權,這不是現代國家應有的治國理念,跟不上民主潮流,這是徹徹底底以「民主」為口號,重新包裝的封建思想。
「國家」建立的最高指導目標是「人民的幸福」。「國家」的建立是要讓人民得以免於恐懼、免於不自由、免於人權被剝削。那麼,所謂的「國家」強盛若是以個人的犧牲為前提,就連成立國家都沒有必要。
而「中華」文化的所謂「中原」概念,是可以先犧牲個人的人生,強調的是要先貫徹「中國」的城邦意志去征服其他民族。為了「國家」,人民要先有為「國家」犧牲自我的決心。之後,謀求的也只是假性的平等,還是在追求集體化的目標。更可怕的是集體化目標的想定,是以「漢族」優先的「儒家思想」變異出來的統治術。
這種封建的「君權國家」思想,以「國家」為意志的本末倒置作法,重點在於犧牲其轄下人民的人生目標和自由選擇權,這絕對不是成立現代國家的目的。
中國文化的侵略性,使得更多的民族在其以「中國」城邦階級的擴張文化影響下,不是有效抗拒併吞,就是淪為「中國」擴張意志的子民。
成為「中國」擴張文化的子民後,形式上就如同清末民初的「驅逐韃虜」,以漢族為主的「五族共和」相欺騙。雖然大家都成為「中華民族」了,可是,所謂的「中華民族」成員,卻有極大的階級差別。
舉例1945年以後「中國國民黨」治理台灣所標榜的「中華民族」騙術,雖然強調漢族的領導地位,但是同樣是來自中原的漢族,仍然要看槍桿子在誰的手中而劃分出跟隨者和被統治者,更別說「中國國民黨」如何對待外族,如何消滅外族的歷史和文化了。
台灣在「中國國民黨」的治理之下,其組織和統治術其實更像社會幫派。只要跟隨「中國國民黨」來的軍隊和人民,其地位比早先移民台灣的漢人和原住民高;蔣介石的嫡系,更是台灣島的真正主人。
這是個有階級性劃分的所謂「中華民族」,看似所謂的各族融合在「中華民族」的旗幟下,其實是以「中華民族」框住各民族當中原文化的「中國」奴僕。
在這一個概念下,「中華民族」的「國家」強盛,代表著以「中原文化」所建構的「國家」圖騰的勝利,最先受惠的當然是以「漢族」為主的領導群,其他各民族在「扈從」的架構下,固然也有「雞湯」可喝,但必須「背族棄宗」,成為「黃帝」的子孫。
台灣文化是移民歷史的生成,他是包含古漢文化,但也涵蓋台灣各民族文化及台灣歷史苦難的共同經驗和衍生的共同價值觀,截然不同於「中華文化」的「中原史觀」概念。
因此,台灣海峽兩岸三國的不同點在文化。所以,「中華民國」最好的去路還是回歸「中原」這塊文化土地,也比較方便祭拜黃陵。同樣道理,不同文化的生成和生活價值觀,理應有各自的理想國家。「中華人民共和國」繼承了「中原」道統,就別再來台灣瞎攪和,讓台灣文化生成的台灣人,順利建立屬於自己價值觀的「國家」吧。
【投書】從多元到「特殊」:新時代臺灣教育場域的實踐與解放(上)
2018-03-30





在大一社會學的入門課,教科書往往會告訴我們,教育扮演的功能是促進社會流動,只要努力就有機會取得向上流動,獲得不錯的成就地位。我們當然不會如此天真地就相信書中關於「努力就會成功」的美夢版本。而社會學更不會忘記提醒我們要時時刻刻保持警覺、批判與反思,讓我們意識到身處不同的先賦地位、階級位置、族群身分、性別角色、城鄉區域的學生,也可能會擁有不均等的教育機會。社會學甚至會為我們揭露關於教育黑盒子裡的成功迷思、「功績主義」(meritocracy)和「符應原則」(correspondence principle),毋寧是合理化社會不平等和社會分工的託辭。
在教育社會學領域的辯論中,有一個大哉問是:教育究竟是打造「社會流動」的階梯?或是建立「社會複製」的堡壘?既有的學術研究和相關數據,仍舊很難給出一個蓋棺論定的解答。而許多社會學家或馬克思主義者也曾針對教育提出許多精闢的看法:
Durkheim認為教育的目的是讓個人「社會化」(socialization),教育制度可以滿足社會的需求,是當代社會中的社會整合與控制機制,它可以維繫社會的生存。Weber則指出學校毋寧是一種「科層體制」(bureaucracy),它會強化學習者的身分文化,進而形成明確的團體界線,現代教育的主要目標是在培養專家與專業人才。Gramsci提醒我們教育是灌輸統治意識型態的關鍵場域,主要用來維持統治者與被統治者的關係,因此,若要分析不平等的社會關係如何被鞏固起來,不能夠忽視「文化霸權」(cultural hegemony)的作用機制。Althusser主張教育是「意識型態國家機器」(Ideological State Apparatuses),透過學校課程的安排,能夠促使統治意識型態得以合法化和再製。Bourdieu則提出「文化再生產」(cultural reproduction)必須奠基在人的「誤識」(miscognition),而教育就是最主要的工具,它可以達成統治階級希望的目的,從而導致階級再製和社會再生產。
那麼,我們有沒有可能奠基於前述的社會學觀點,分析當前臺灣教育場域的現在進行式,甚至嘗試跳脫這些概念框架,多說一些什麼呢?
根據我自身過去十幾年的研究議題、教育實作和參與觀察,我觀照到近年來因應新時代的社會變遷,在臺灣教育場域中掀起了幾波改革的浪潮。本文將先闡述第一波趨勢:從多元到「特殊」的教育實踐。我認為這股風起雲湧的教育改革,將會激發出許多翻轉教育的新思維,也會從異質化的教育實踐方式,促成未來的教育解放,甚至會為學習主體帶來主體能動性和創意的養分。下列我將闡述這股趨勢在高等教育的發展脈絡,並反思其中蘊藏的發展性和侷限性。
從聯考到多元入學,如何讓更多人有機會進入高教大門?
過去,由大學各校辦理獨招考試,考生分別赴試,舟車勞頓不便於民。「大學聯合招生考試」自民國43年起實施到民國91年,早期採取先填志願再參加考試的分發模式,漸漸的轉型從分組考試改為可跨組考試,以及考後落點預測的選填志願模式。
大學聯考曾經被社會大眾看待為是一套公平競爭的制度,它可以讓底層階級家庭的子女透過考試翻身,有機會取得較佳的謀職機會。然而,大學聯考也被抨擊為是「一試定終生」的制度,更孕育出臺灣社會中普遍的家教、補習文化和重考補習街的特色。在那一個苦悶的年代,對於青澀學子來說,《拒絕聯考的小子》則象徵了掙脫束縛的囚籠、獨立思考的勇氣和拒絕壓迫的表現。
自民國91年起,從大學聯考制度發展為「多元入學」方案,它奠基在考招分離的理念上,希望落實考試專業化和招生多元化的原則。然而,多元入學的「繁星推薦」、「個人申請」、「考試入學」三大管道,仍然無法跳脫智識至上主義,它們不是以學科成績和在校表現作為評量依據,就是把學測和指考分數當作篩選工具。此外,申請入學更被抨擊為「多錢入學」,非預期地造成新的階級複製效果。高中生積極參與各種學術科競賽、特色營隊、專題研討和志工服務,為了美化精裝版的學習履歷,搶得機先獲取大學入場券,更開啟了新生代從小到大的集點活動和履歷軍備競賽。
整體而論,多元入學方案難以超越學科成就的視角,也無法廣納特殊才能、不同經歷或多元表現的學習主體,讓他們有機會進入高等教育大門。值此之故,教育部於104學年度開始辦理「特殊選才」和「起飛計畫」兩項措施,進行「拔尖」和「扶弱」,希望積極改善多元入學引發的爭端。
「拔尖」的特殊選才
首先,教育部試辦「特殊選才」招生計畫(Admissions for Extraordinary Students Program),並自107學年度後納入正式招生管道(見表一)。特殊選才試辦初期,讓大學開放少數名額,獨立招收多元教育經歷的學生。隨後幾年,則鼓勵招收弱勢生(包括經濟、文化、區域弱勢)、自學生、實驗教育學生、境外台生、新住民子女......等對象。
自試辦至今的4年期間,辦理校數成長近3倍,名額擴增為10倍。截至目前,有2成以上大學都加入特殊選才方案的招生行列,並陸續冠上不同的方案名稱。例如清大的拾穗計畫、臺大的希望入學、中山的海納百川、師大的獅子座LEO計畫、中興大學的興群星計畫、中原大學的全人之光等等。
---------------------------------
【投書】從斷裂到「主體」:新時代臺灣教育場域的實踐與解放(下)
opinion.cw.com.tw查看原始檔
圖片來源:天下資料
針對臺灣教育場域中掀起的改革浪潮,前文已梳理了高等教育入學制度從多元邁向「特殊」的變革。本文將勾勒原住民族教育體制如何追求文化主體性?從中呈現出哪些豐沛的教育實踐和解放?
原住民族教育體制的變遷:從斷裂、同化到主體
長期以來,臺灣原住民族置身於日本殖民及國民政府的治理體制,被迫委身於皇民化與漢化教育,嚴重的衝擊了原住民族的部落生活機制和民族文化自信。現代化的教育制度主要服侍於資本主義社會分工的運作邏輯,無法適當回應原住民族的生活文化脈絡;而重視學業至上的概念,追求競爭個人成就的價值觀,更截然不同於部落生活強調的身體技藝、生態知識和分享互惠的教育內涵。
臺灣原住民族在主流教育體制中無法擁有屬於自身的教育主體性,致使原住民學生落入學習斷裂和文化衝突的困境之中,甚至加速了原住民族文化的流失速率。更嚴重的是,主流的漢人教育體制又往往藉由考試加分、降低標準、增額錄取或專班獨招等優惠政策,美化為政府對於原住民族的恩給福利,乃至於誘導原住民學生追求特定化或刻板化的教育軌跡,產生文化霸權的潛在效應,無形之中更讓社會大眾對於原住民族產生誤解和歧視[1]。
從90年代開始,臺灣的原住民族社群一方面發展「體制內」的教育方案,另一方面採取「體制外」的教學模式,積極地從事多層次的文化復振,希望能夠努力找回族群主體性。我認為藉由梳理這一條從「差異化」到「主體化」的教育發展脈絡,有助於我們理解原住民族教育體制的變遷路徑:
第一、反思原住民中學的雙軌學制是否帶來隔離教育的危機。第二、分析宗教慈善化的教育體系(如:神學院、慈濟、馬偕)是否導致族群刻板印象,甚至侷限了族群發展的潛力。第三、解構技職獨招(如:明志工專、長庚護專)是否帶來階級分化和性別迷思。第四、直視體育學校的設置是否增強我們對於原住民族運動能力的族群想像,造成原住民學生後續在教育選擇的僵固和謀職機會的鐵籠。第五、考察獵人學校和音樂學校是否讓原住民族文化成為當代的消費商品。第六、檢視原住民民族學院或評估籌設的原住民族大學,是否能夠在洶湧的高教浪潮中實踐真正的族群主體性。
臺灣原住民族教育體制從過去的被迫同化階段,時至今日,邁向追求文化復振和教育主體性則是主流趨勢。當下,又以「原住民族部落學校」和「原住民族實驗教育」兩者最具代表性,它們挑戰了既有的教育管制格局,突破了制式的學習文化框架。
以「文化」之名:原住民族部落學校
原民會於2012年提出部落學校設立計畫,規劃10年內開辦30所。自2013年創設第一所部落學校為排灣族的「大武山部落學校」之後,該年陸續成立卑南族的「Pinuyumayan花環部落學校」、阿美族的「Cilangasan部落學校」。2014年則接續籌設泰雅族的「南湖大山部落學校」、布農族的「東群部落學校」(見表一)。部落學校乃是以部落作為主體的教育型態,更是原住民族文化權的實踐場域。
表一:臺灣原住民族部落學校簡表
資料來源:改繪自林文蘭(2018)。
由於委身於漢人教育體制中,原住民的族群文化迅速流失,原民會藉由籌設部落學校希望能夠揚棄漢族中心為主導的意識形態,促進原住民族的主體發展和文化傳承。這5個部落學校的運作特色是:以部落作為教育現場,學習傳統生活技能,增進學生對於部落和民族文化內涵的體認,盡力落實全族語教學,積極復振族語和文化。透過讓原住民孩子「以耆老為師」、「向部落學習」,以身為度參與文化實作,成為真正意義下的「部落人」。直言之,部落學校的十年籌設計畫啟動了原住民文化復振的進行式,更是原住民族發展教育主體性的劃時代創舉。
然而,由於部落學校的課務安排在寒暑假或週末期間,致使原住民學生遭遇到教育體系內的沉重負擔,又必須肩負部落文化學習和傳承的責任,學生的出席率和學習成效始終是極大的挑戰。再加上合適的師資尋覓不易,校務運作需要專業人力和經費有限,欠缺永續性的人力資源具體盤整文化知識庫存,致使部落學校屢逢險阻。
2014年底立法院凍結相關預算,要求部落學校展現具體績效,隨著實驗教育三法的通過,原住民族教育的戰場更開始出現轉轍契機,進而邁向民族實驗教育之路。2017年底,所有的原住民族部落學校已經關閉,部分學校將轉型為原住民族教育中心,嘗試發展成為民族教育基地、文化智庫、研習中心、教材研發或師培機構。
找回主體性:原住民族實驗教育
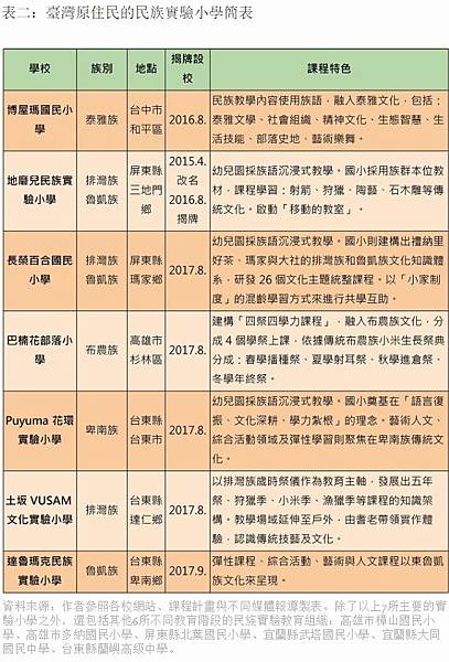
2014年通過實驗教育三法後,替重建原住民族文化主體性的崎嶇之路,點亮了一道黑暗之光,也為偏鄉部落學校注入新的文化泉源。自2016年8月起,教育部國教署積極推動學校型態的原住民族實驗教育,臺灣各地已陸續成立13所原住民族實驗學校(見表二)。
表二:臺灣原住民的民族實驗小學簡表
資料來源:作者參照各校網站、課程計畫與不同媒體報導製表。除了以上7所主要的實驗小學之外,還包括其他6所不同教育階段的民族實驗教育組織:高雄市樟山國民小學、高雄市多納國民小學、屏東縣北葉國民小學、宜蘭縣武塔國民小學、宜蘭縣大同國民中學、台東縣蘭嶼高級中學。
民族實驗教育開辦初期,於105學年度即有587位學生進入原住民族教育模式。這些學校採用族群本位教科書,推行族語沉浸式教學,或是在既有課程中融入民族文化內涵,讓原住民學童習得民族傳統知識體系,甚至透過移動教室,以部落環境作為學習場域,由耆老帶領從事文化實作。
這樣的學習模式不同以往,過去僅有虛設的、靜態的原住民族教育資源教室裡的文物,或是少數點綴式的族語課程和族服走秀,或是被鼓勵參加樂舞表演和體育比賽,僅僅是把原住民族的文化作為一種異化的學習、消費的素材、觀賞的對象,促使原住民學童置身於文化雙盲的困局之中。
2017年起,屏東來義中學成立原住民實驗專班,希望結合一般教育、民族教育、國際教育的共學模式,部份課程更進行全族語或全美族教學,試圖打造十二年排灣族實驗學校體系。台東蘭嶼中學也開始轉型為台東縣TAO民族實驗教育高級中學。全台許多原住民族重點學校更紛紛籌設原住民族實驗專班,將原有的歌舞藝能班,扭轉為文化科學教育實驗專班。
自2018年起,臺東縣政府教育處提出原住民實驗學校新設計畫,規劃設置阿美族實驗學校、布農族實驗學校和十二年一貫的原住民實驗學校。而屏東縣新埤鄉新來義部落也從今年開始設置「排灣族實驗教育學校」,這項由屏東縣政府申請的前瞻計畫一億元經費已經核定通過,並由排灣族藝術家撒古流規劃設計,其中將設置陶藝、木工、金工、石工、環境等教室,進行以排灣族本位課程的混齡教育。
邁向教育的自由和解放
從原住民族教育體制的變遷和轉型中,我們會發現臺灣教育這塊沃土上,出現繁花錦簇的變革,逐漸綻放出民族文化的花朵。藉由落實民族本位課程來傳承文化,可以逐步打造出原住民學生的文化自信和民族認同。
然而,從體制內的學習安排轉化為「實驗」性質的教育模式,究竟實驗教育的理念是否仍然需要回應基本學力的需求?或者如何真正落實民族教育的文化傳承?此外,公辦學校如何讓學校裡的原班人馬進行文化培力?能否有經費空間可以廣募師資?短期內又將如何積極攬才?放眼未來,又要如何培育文化師資,避免未來的人力斷層?這些將會是接下來遭遇的難題。
實驗教育三法的通過,廣開各種教育大門,讓臺灣各地以「實驗」之名成立的教育模式或組織迅速蓬勃成長。實驗教育希望落實多元、自由和解放的文化理念,讓學習者擁有更多的教育選擇權。唯有使學習不再只有標準化的答案,不再受限於統一化的評量,得以跳脫制式化的學習模式,學習主體才有機會誕生。原住民族教育體制轉型至此,從被迫同化到追求主體這條荊棘之路,民族文化教育的曙光隱然乍現!
(清華大學社會學研究所暨人社院學士班合聘副教授)
