
氣密鋁窗工程和浴室全套翻新連工帶料報價漲幅達5成 2024/10/27
近年不只房價飆漲,裝潢費用也三級跳,若不幸再碰上刻意「報高」,裝潢成本狂飆的感受會更加明顯。(圖/趙世勳攝)
裝修費用「正常市場行情」曝 2工項4年漲5成 - 財經 - 中時新聞網 https://bit.ly/3YnJhKc
年底即將進入裝修旺季,尤其今年迎來史上最大交屋潮,近年不只房價飆漲,裝潢費用也三級跳,由於建材價格、裝修費用行情不透明,「浮報」引發的裝潢糾紛日益增加,CTWANT記者委託狸樂聚裝修平台調查統計,公開裝修費用正常市場行情,提供有裝修需求的廣大讀者參考。
狸樂聚裝修平台統計近4年「統包業者」常見發包工項市場行情,發現氣密鋁窗工程和浴室全套翻新連工帶料報價漲幅達5成。(圖/狸樂聚裝修平台設計師林豐甲提供)
依狸樂聚裝修平台統計發現,近4年「統包業者」常見發包工項的市場行情,氣密鋁窗和浴室全套翻新連工帶料費用漲幅達5成,油漆工程也有3成漲幅,若不幸碰上業者刻意「報高」,裝潢成本狂飆的感受會更加明顯,「建材價格的不透明,讓不肖業者有利可圖!」
雖然今年下半年經歷銀行「限貸令」,又碰上「金龍風暴」第七波信用管制,但根據房仲業者估算,2024年交易量預估仍有31.8~32.6萬棟,與2023年相比,成長3.6%至6.2%,其中包含今年前8月核發住宅使照共8.9萬戶帶來的史上最大交屋潮。年底進入裝修旺季,不少人都希望在農曆年前完工入住,「打炒房不影響啦!因為本來案子就接不完,還可以稍微緩解年底趕工的壓力!」一位設計師說。
住保會顧問吳翃毅表示,報價將依品牌、型號、規格、工法有不同的價差,但經常發現即便不是使用高檔或特殊建材,也有業者亂開高價欺騙無知消費者。(圖/CTWANT資料室)
也因為裝潢業者案子接不完,市場呈現供不應求,甚至「以價制量」,網路社群時不時有網友反應,「裝潢費用暴漲」「沒有XX預算不接案」的情形,就連接受投訴調解的第三方單位住宅消保會,也觀察坊間報價單「浮報」情況相當嚴重。
「今年上半年住保會收到600餘件糾紛案,裝修糾紛約占其中7成,大多都是價格報得很高,但施工卻做得很爛,最後消費者才知道要回頭檢討業者報價不合理。」住宅消保會顧問吳翃毅表示,有設計能力的設計師收費高沒有問題,但有很多裝潢蟑螂,或是經驗不到位的也跟著很敢開價,「有系統櫃業者拿幾張圖,設計費就要收6萬元,把消費者當韭菜收割!」
CTWANT記者委託狸樂聚裝修平台調查,2024年裝潢統包業者常見發包工項「連工帶料」市場行情,其中氣密鋁窗漲幅最大,相較2021年漲幅高達5成,現在每才600元起;浴室全套翻新也要18萬起跳,價格漲幅也超過5成;乳膠漆2底2度每坪2,200~2,500元,較2021年漲幅3~3.5成;另外平釘天花板每坪4,200~4,700元,漲幅25%;台貼系統高櫃每尺8,000~8,500元,漲幅28%。
狸樂聚裝修平台創辦人陳竑銘表示,此價格為「統包業者」行情,統包業者往往是單一工種為主業,例如木工、水電,向外對消費者承攬工程後再把本業以外的工程發包;若民眾找設計師設計,則需另外支付設計費。但市場並無標準定價,只能提供市場均價做參酌,實際情況仍須看品牌、型號、規格、工法,甚至老師傅的經驗、手藝而定。
另外,陳竑銘也比較中古屋與新成屋裝潢費用的差別,中古屋因管線、天地壁幾乎全翻新,裝潢設計費相較新成屋來得高,設計費分別為每坪4,000~8,000元及3,000~6,000元的價差;工程費上中古屋每坪可略抓6~12萬元,新成屋可估4~8萬元,使用高檔特殊建材不再此範圍限制;在丈量費和監工管理費上,新舊屋價格則沒有差異,丈量費每坪約在1,000~3,000元,監管費則是依工程款的5%~10%不等。一般浴室或廚房翻新現在大概都要18~20萬元起跳。
最後,吳翃毅提醒,報價單上的每項工項和建材用料,品牌、型號、數量、尺寸,以及完工時間、分段式付款都必須寫得一清二楚,或是參考住宅消保會網站上的制式合約,以避免成屋美夢最終敗在裝潢糾紛。
裝修費用「正常市場行情」曝 2工項4年漲5成 - 財經 - 中時新聞網 https://bit.ly/3YnJhKc
日本設計師愛上台灣姑娘!女婿身分出征紐約│即時新聞│20170725│蘋果日報 - https://goo.gl/5qHXry
30年師傅出書 教防裝潢地雷
www.appledaily.com.tw查看原始檔
【陳佳祺╱台北報導】裝潢糾紛百百種,想要杜絕問題,就要培養裝修基本常識,才不怕被騙。《拒踩裝潢地雷》作者張明權說,從事室內裝修已有30多年的經驗,雖然看過很多屋況,發現很多問題藏在細節裡,希望分享自身裝修經歷,讓民眾少花點冤枉錢。
最常遇費用糾紛
張明權現為今硯室內設計公司工地主任,他分享,當工地主任期間曾遇過印象最深的裝修地雷是,在早期時,多數裝修師傅會將氧化鎂板拿來當天花板使用,但氧化鎂板容易吸溼,除了有變形問題,還可能影響身體健康,曾經就有師傅將板材拆除後,黴菌掉至沙發,屋主直接睡在沙發上,隔天皮膚癢且紅腫,看醫生後才發現是被菌類咬傷,事後還幫忙做除蟲動作。
另外,裝修最常遇到是費用糾紛,當師傅估算工程須200萬元才可完工,但其他設計師卻願意以150萬元裝修時就要小心,後續可能會繼續追加費用,屆時可能花遠比150萬元還來得多。張明權表示,貨比三家最重要,除了要多比價,也要比材料、比工法才最實在。
張明權分享30年裝修經驗,教民眾如何避開裝修地雷。林琨凱攝
「須先有好動線」
在設計上,張明權說,好的居住環境須具備好動線、好光線及好通風,再來才是談美感及風格。藉著書本,可一步步培養自己對工法的基本認知,再來就可以要求用對的工法施作,保障自家安全及品質。
【地產學堂】張明權 小檔案
年齡:1960年生,57歲
裝修經驗:約30年
學歷:香港珠海大學肄業
現職:今硯室內設計公司工地主任
出版書籍:《拒踩裝潢地雷》
資料來源:《蘋果》採訪整理
常見黑心設計師手段是這招~
www.appledaily.com.tw查看原始檔
「好的設計師讓你家像天堂,壞的設計師卻帶你住地獄!」買房後想打造夢想的家,請設計師來圓夢,若不幸遇到黑心設計師,出現各種不合理費用、與需求不符的設計等,恐怕會是噩夢一場。專家提醒,找有證照的設計師,詳列費用明細與制定合約,才能保障權益。因台灣並無正式版設計師執照,導致濫竽充數的人多不勝數,中華民國室內設計協會秘書長邵唯晏表示,可向對方確認有無取得政府核發的建築物室內設計乙級技術士證照,另可檢驗設計師過往作品,實際親臨現場參觀,最能直接看出設計師功力。消費者與設計師常見糾紛,「價錢」問題首居第1名,《黑心室內設計師絕口不提的坑殺裝潢術》作者陳恭奕指出,因資訊不對等,使設計師報價有操弄空間,如估價單雖記載施工細項花費,但消費者因不懂專業術語,若將各工程的價格單位標註「乙式」,等於僅表示底價,無從了解實際工程所需的費用,導致設計師巧立名目亂收費。陳恭奕建議,最好一開始就要求詳列費用明細,且討論過程須錄音存證。施工日期延宕也是常見的糾紛,陳恭奕表示,由於設計師須負起監工責任,除未於期限內完工的問題,也有雖如期完成,但成果不符當初設計,導致消費者需額外承擔重修的工程費用,所以最好隨時去工地監看進度與成果,並在施工前請設計師擬定標準施工規範。此外,建材也可能有陷阱,陳恭奕解釋,有設計師會誆騙消費者使用「同等級」建材,其實是選用較劣質、低價材料,建議向設計師確認使用的建材品牌,且多方比價,才不會吃虧上當。
把中式小板凳玩出國際樣,這位在央美任教的荷蘭設計師簡直棒呆(上) » ㄇㄞˋ點子 - https://goo.gl/wAl0SW


皮革X木質──今秋最暖心手工家居:柴屋家凳Family Stools - La Vie Shop - https://goo.gl/iPYCTq
皮革縫至木材+皮革X木質手工家居:柴屋家凳


裝潢預算如何抓? - 5945呼叫師傅裝修百科 - https://goo.gl/unxD5Y

裝潢預算要怎麼評估? 這塊對於第一次要裝潢的朋友真的很苦惱。因此網路上,常有網友詢問裝潢價格的問題,當然這不能怪消費者,因為這個產業的行情本來就很不透明,主要原因就是裝潢品質跟著建材品質走,裝潢品質跟著師傅技術走。
建材大多是制式規格,相對還容易了解,但是師傅的施工能力,這點就是傷透消費者腦筋的地方,另外,工班是各行業的綜合,是要看整體戰力的,端看一個師傅、或是單一工種,都難免見樹不見林,也才造成裝潢行情難以標準化的原因。
但是行情不透明,不代表沒有行情,總還是有個範圍的,只是範圍大了點罷了,也因此還是有一些小撇步可以給大家,讓大家可以簡單地預抓好裝潢的預算,相關評估方式如下:
【裝潢預算評估方法一】依照屋況抓裝潢預算:
| 屋況 | 每坪施工單價 | 備註 |
| 新屋 | 1萬元 ~ 3萬元 | 隨著屋齡漸增,房屋的基礎工程狀況也會越來越差,像是土水工程、防水抓漏、水電…等基礎工程的需要也會越來越高,因此裝潢翻修的成本也會隨之提高。 |
| 屋齡5~10年 | 2萬元 ~ 4萬元 | |
| 屋齡10~20年 | 3萬元 ~ 5萬元 | |
| 屋齡20-30年 | 4萬元 ~ 6萬元 | |
| 屋齡30年以上 | 5萬元 ~ 8萬元 |
【裝潢預算評估方法二】依照房屋買價抓裝潢預算:
| 屋況 | 裝潢預算 | 備註 | |
| 新屋 | 房價的10% | 屋齡越高房屋本身的價值也會相對較低,同時屋況也會較差,因此需要調高所需裝潢的費用比例。 | |
| 屋齡5~15年 | 房價的13% | ||
| 屋齡15~30年 | 房價的16% | ||
| 屋齡30年以上 | 房價的20% | ||
【裝潢預算評估方法三】依照室內個別空間抓裝潢預算:
| 常見空間 | 每坪單價 | 常見施工內容: | 備註 |
| 客廳 | 2萬~5萬 | 天花板、地板、電視牆、背牆造型、簡易水電、油漆 | 各區裝潢單價會受上述施作內容的影響,比如說客聽的電視櫃若選用石材來做電視櫃檯面,跟選用木工貼皮來做電視櫃檯面,這兩者在建材跟施工的成本當然不一樣,當然價格也會不同。 |
| 餐廳 | 1萬~2萬 | 天花板、地板、收納櫃、簡易水電、油漆 | |
| 主臥 | 2萬~5萬 | 天花板、地板、衣櫃、化妝鏡、床頭櫃、簡易水電、油漆 | |
| 書房 | 2萬~5萬 | 天花板、地板、書桌、開放式書櫃、簡易水電、油漆 | |
| 和室 | 4萬-7萬 | 天花板、架高地板、造型拉門、收納櫃、簡易水電、油漆 | |
| 浴室 | 7萬~9萬 | 天花板、地板、土水翻修、水電翻修、衛浴設備 | |
| 陽台外推 | 5萬~7萬 | 打除、土水、防水、和室、併入客廳空間、併入臥室、併入廚房、併入浴室、油漆 | |
| 廚房 | 7萬~12萬 | 天花板、地板、土水翻修、水電翻修、烤漆玻璃、廚具 |
【裝潢預算評估方法四】依照常見施工內容來抓裝潢預算:
一、新屋常見的裝修內容列表:
| 新屋常見裝修內容 | 室內實際總坪數*下列單價 | |
| 保護 | 保護工程 | 300~500元 |
| 油漆 | 全室粉刷不批土 | 1000~1500元 |
| 全室填縫批土後粉刷 | 1500~2500元 | |
| 水電 | 部份水電管路移位 | 1200~1500元 |
| 水電管路移位 | 1800~2500元 | |
| 燈具更新 | 1000~2000元 | |
| 木工 | 新作天花板(含油漆) | 2500~3500元 |
| 固定木作(含油漆) | 5500~7500元 | |
| 地板重貼 | 2500~4000元 | |
| 窗簾 | 窗簾更新 | 1000~4500元 |
| 清潔 | 細部清潔 | 300~500元 |
舉例來說,新屋室內實際坪數20坪,想要施作的項目如下:
| 新屋裝修內容 | 數量 | 單價 | 總價 |
| 保護工程 | 20坪 | 300~500元 | 0.6萬~1萬 |
| 全室粉刷不批土 | 20坪 | 350~400元 | 2萬~3萬 |
| 新作天花板(含油漆) | 20坪 | 2500~3500元 | 5萬~7萬 |
| 固定木作(含油漆) | 20坪 | 5500~7500元 | 11萬~15萬 |
| 裝潢預算總價 | 18.6萬~26萬 |
二、中古屋常見的裝修內容列表:
| 中古屋常見裝修內容 | 室內實際總坪數*下列單價 | |
| 保護 | 保護工程 | 300~500元 |
| 拆除 | 拆除工程 | 1500~2800元 |
| 油漆 | 全室粉刷不批土 | 1000~1500元 |
| 全室填縫批土後粉刷 | 1500~2500元 | |
| 水電 | 部份水電管路移位 | 1500~2000元 |
| 水電管路重配 | 2500~3500元 | |
| 燈具更新 | 1500~2500元 | |
| 冷氣 | 冷氣更新 | 3000~5000元 |
| 瓦斯 | 瓦斯管路更新 | 1500~2000元 |
| 木工 | 新作天花板(含油漆) | 2500~3500元 |
| 固定木作(含油漆) | 5500~12000元 | |
| 地板重貼 | 2500~4000元 | |
| 土水 | 變更隔間 | 2000~4000元 |
| 地板翻修 | 4000~7000元 | |
| 浴室翻修 | 1000~2000元 | |
| 廚房翻修 | 1500~2500元 | |
| 廚具 | 廚具更新 | 2500~5000元 |
| 衛浴設備 | 衛浴設備更新 | 1000~3000元 |
| 窗簾 | 窗簾更新 | 1000~4500元 |
| 清潔 | 細部清潔 | 300~500元 |
舉例來說,中古屋室內實際坪數20坪,想要施作的項目如下:
| 中古屋常見裝修內容 | 坪數 | 單價 | 總價 | |
| 保護 | 保護工程 | 20 | 300~500元 | 0.6萬~1萬 |
| 拆除 | 拆除工程 | 20 | 1500~2800元 | 3萬~5.6萬 |
| 油漆 | 全室填縫批土後粉刷 | 20 | 1500~2500元 | 3萬~5萬 |
| 水電 | 水電管路重配 | 20 | 2500~3500元 | 5萬~7萬 |
| 燈具更新 | 20 | 1500~2500元 | 3萬~5萬 | |
| 冷氣 | 冷氣更新 | 20 | 3000~5000元 | 6萬~10萬 |
| 瓦斯 | 瓦斯管路更新 | 20 | 1500~2000元 | 3萬~4萬 |
| 木工 | 新作天花板(含油漆) | 20 | 2500~3500元 | 5萬~7萬 |
| 固定木作(含油漆) | 20 | 5500~12000元 | 11萬~24萬 | |
| 土水 | 地板翻修 | 20 | 4000~7000元 | 8萬~14萬 |
| 浴室翻修 | 20 | 1000~2000元 | 2萬~4萬 | |
| 廚房翻修 | 20 | 1500~2500元 | 3萬~5萬 | |
| 廚具 | 廚具更新 | 20 | 2500~5000元 | 5萬~10萬 |
| 衛浴 | 衛浴設備更新 | 20 | 1000~3000元 | 2萬~6萬 |
| 窗簾 | 窗簾更新 | 20 | 1000~4500元 | 2萬~9萬 |
| 清潔 | 細部清潔 | 20 | 300~500元 | 0..6萬~1萬 |
| 裝潢預算總價 | 62.2萬~106.6萬 |
【5945經驗談】消費者可以透過上述簡易抓預算的方式來衡量自己的裝潢預算,在此也站在裝潢廠商的角度,為大家進一步剖析廠商如何評估裝潢報價的,裝潢廠商除了自家工班的施工工錢跟取得建材的成本之外,我們要把以下幾個風險考量納入,這樣才能精確地拿捏出最後的裝潢報價:
| 裝潢預算 | 備註 | |
| 施工前 | 1.場勘丈量的時間成本 | 場勘丈量跟了解客戶需求需1~2小時的工作時數 |
| 2.客戶溝通的時間成本 | 溝通到簽訂合約約要8~24小時的工作時數 | |
| 3.估價與準備合約的成本 | 估價和準備制式合約需要2~4小時的工作時數 | |
| 4.風險評估 | 至少要準備工程款50%的資金 | |
| 施工中 | 1.客戶溝通的時間成本 | 是客戶狀況而定 |
| 2.監工管理的時間成本 | 到場看頭看尾的時間成本 | |
| 3.承擔施工風險 | 需承擔廠商施工不當或破壞裝潢的損失 | |
| 4.收付款的資金風險 | 款項拖欠跟呆帳是裝潢廠商最擔心的問題 | |
| 施工後 | 1.客戶溝通的時間成本 | 驗收跟收款的溝通時間成本 |
| 2.收款的資金風險 | 款項拖欠跟呆帳是裝潢廠商最擔心的問題 | |
| 3. 保固與維修服務成本 | 一般約為總價金的2~3% |
-------------------------


裝潢預算怎麼抓 教你算
2015-08-07 15:12:21 聯合晚報 記者游智文/台北報導
買房子要留多少預算做裝潢,需要精打細算。 漂亮家居提供
買房子要留多少預算做裝潢,需要精打細算。 漂亮家居提供
分享
買房子,多數人都知道要留一點裝潢預算,但預算要準備多少?漂亮家居「我的第一本裝潢計畫書」最近出版更新版顯示,裝潢行情近年上漲不少,民眾要更會精打細算。
漂亮家居表示,住家裝潢依屋齡、房型不同,有不同費用,新成屋因不需更動管線、地坪、門窗,預算最省,在不改變格局下,要做到一般質感,一般兩房以上住宅,一坪抓3~4萬元就差不多。不過如果是15坪以下的小宅,由於不少家具必須量身訂作,加上施作空間小、施工較為困難,一坪要抓5萬元才夠。
中古屋方面,屋齡在15年以上的中古屋,如果還想住十年以上,除了管線必須更換外,門窗及衛浴、廚房也最好全部換過,裝潢預算一坪要抓到4~5萬元。
買房子要留多少預算做裝潢,需要精打細算。 漂亮家居提供
買房子要留多少預算做裝潢,需要精打細算。 漂亮家居提供
分享
如果隔間需打掉、地坪全部更換,則裝潢預算更要提高到一坪6~7 萬元,工程品質才會比較有保障。超過30年以上的老房子,大多有壁癌、漏水、管線老舊、採光、格局不佳,以及動線設計不良等問題,這些如果都要改,一坪預算要到8~10萬元。
如果買的是小坪數夾層屋,由於得另外設計夾層,並增加樓梯施作的費用,預算也必須拉高。樓梯看用料,木作樓梯大約2萬元可做好,如果用鐵件或鋼構樓梯,要價大都在5萬元以上;結算下來,一坪裝潢費用約一坪要抓在6~8萬元。
漂亮家居表示,居家裝潢中,衛浴、廚房改造,是預算需求比較高的工程;以衛浴來說,浴缸、馬桶、洗手檯只要遷移,就無法再使用,更換費用至少5萬元起跳;另外防水的RC、磚牆,目前一坪約5500元,若需要拆除隔間牆,拆除費則要1萬到1.5萬,此價格不含垃圾清運費。
如果再加上管線遷移,地板磁磚重鋪、地面、壁面防水做到1米1高度,重新裝修一間衛浴花費約需10~20萬元。同樣的,如果要把廚房改成開放式,變更格局所要花的錢,可能也比想像的多很多。建議消費者先搞清楚大概要花多少錢,再決定是否要進行。
室內輕裝修50萬元搞定,抓住「三多二少」原則!
文:好房網設計風 瀏覽次數:67679收藏次數:6
根據好房網調查顯示,有高達七成的準夫妻買房子時,或多或少都會預留一筆「裝潢預算」,其中以「50萬」為多數人願意掏錢的「能力價」,由於傳統的室內裝修過程從規劃、出圖、施工到驗收,至少要耗時二個月以上,如果你很急著要入住新房,不妨選擇預算低、施工迅速精準的輕裝修施工法!
※ 輕裝修預算不超支 抓住「三多二少」原則
所謂「輕裝修工法」意即以屋內既有格局做修飾,採複合式的系統傢俱搭配現成傢俱,不僅省錢且還能縮短1/3工時,照樣能夠營造出風格獨具的新家氛圍,好房網駐站設計師江俊男表示,由於裝修過程,最耗時、花錢的部份就屬木作工程,包括買木材、請工班的費用,因此若能降低非必要的訂作櫃體,幾乎可省下2~3成的裝潢費用。
常見的裝潢糾紛多半起因於預算不斷追加所致,讓業主們紛紛打了退堂鼓,因此建議屋齡十年以下的住宅,其實只要抓住「三多二少」的原則,就能精準、到位的展現「輕裝修工法」,預算零超支。
所謂的「三多」意即:多選擇平價建材/多以系統+現場傢俱作搭配/多採用軟飾配件;「二少」意即:少木作工程/少更動格局。
※ 裝潢50萬預算適作十年以上屋齡
如果要裝修房子,首先要檢視屋況是否良好,因為台灣氣候潮濕多雨,不少屋齡老舊的住宅多半都有漏水、壁癌的問題,因此裝修第一步就是對症下藥,整理管線老舊及根治壁癌為首要;而如果是十年以內的成屋,由於屋況普遍良好,只要詳細規劃空間,50萬元依然可以作出超乎期待的室內效果。
※ 看透七大裝修眉角 室內裝修精準迅速到位
坊間的室內設計入門書五花八門,消費者獲得裝修資訊管道愈來愈多元,不少人喜歡DIY繪製藍圖再找工班施做,不過,這樣的作法雖然省錢,卻可能潛藏風險!
迷思1.比價效應,以貨比三家心態詢價比較,小心招來低價攬客的「裝潢蟑螂」;
迷思2.業主專業知識不足,容易被工班牽著鼻子走,導致施工期間得不斷追加預算才能完工;
迷思3.估價單明細模稜兩可,「一式」字樣吃到底,內藏錢坑陷阱。因此,為了確保如期、如質交屋入住,即便只有50萬元預算的業主,仍建議找專業設計師接案,先釐清自身需求,再從空間分布配置預算,看透七大裝修眉角,讓每一塊錢都花在刀口上。
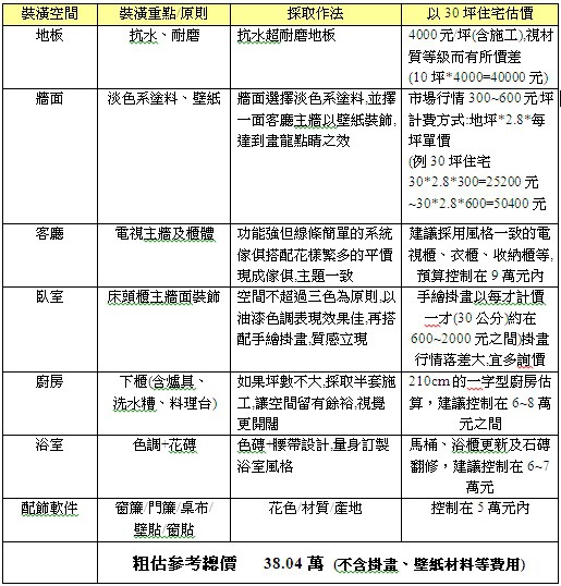
地板:多採用抗水、耐磨的溫潤木質地板,從國產到進口木材,視等級而有所價差,建議每坪預算落在4000元以內為佳。
牆面粉刷:米白、純白等淡色塗料仍為多數國人心目中的首選主色,估價方式以地坪大小乘以2.8倍,即為塗料總面積,依油漆等級、批土工程複雜度而定。另外,有的人特愛「壁紙」的風情萬種,建議客廳主牆用壁紙裝飾可達畫龍點睛之效。
客廳:系統傢俱雖然好用但色系選擇較少,如果能慎選現成傢俱做適度混搭,不僅減少木作工程,省時又省錢,一樣也能營造出主題風格。
臥室:除了衣櫃、梳妝台等定製的櫃體外,整體空間表現建議從油漆色調來表現,再搭配手繪掛畫,質感立現。
廚房:如果廚房空間不大,可採用一字型精巧廚具,讓空間留有餘裕,視覺更開闊。
浴室:浴室是全家人放鬆舒壓的秘密花園,現代女性對於浴室的規格與氣氛也愈來愈要求,色磚搭配腰帶是最常見的裝修手法,凝聚空間焦點。
配飾軟件:在硬體工程大致完成後,其餘就靠家飾、配件點滿綴居家氛圍,花點巧思打造「浪漫滿屋」,饒富趣味的壁貼、窗貼都是相當熱門的搶手好物。
宅的專題文章 | 室內輕裝修50萬元搞定,抓住「三多二少」原則! | 好房HouseFun設計風 - https://goo.gl/ghQEzE
預算 裝潢維基百科-設計家 Searchome - https://goo.gl/CEPC2F
裝修的情況有許多種,預算當然是影響裝修成果最重要的因素之一。而且有很多首購者會掉入把預算全部花在買屋上的陷阱,等到交屋後才發現忘了留錢在裝修上,建議在了解自身經濟狀況後,預留房價1/10~2/10的預算做為裝修費用。 裝修預算會受到不同的裝修手法與個人喜好所影響,當然,絕大多數的設計師都期望能滿足業主多方面的需求,但若能在裝修前對即將進行的事情有初步了解,讓錢花的更精準,達到的效果更符合理想。 看懂裝潢估價的尺寸 資料來源/監工完全上手(漂亮家居出版) 在估價之前,必須要認識的就是各種換算尺寸,主要的原因在於在報價時,對方可能取巧刻意以不同的單位來報價,以造成相對較便宜的錯覺,因此在估價前,了解尺寸的單位與換算是相當重要的。 常見的尺寸如下供參考 1吋=2.54公分 12吋=1呎=30.48公分 1碼=3呎=91.44公分(窗簾布、沙發布常用單位) 1公尺=100公分=1000公厘 1寸=3.02公分 10寸=1尺 1坪=6尺×6尺=180×180公分=36才(木工、油漆、壁紙常用單位) 1坪相當於兩個塌塌米大小,地板材料、壁面、天花板、油漆都是以「坪」為計算單位 1才=1尺×1尺=30×30公分(玻璃、鋁窗、地毯、大理石常用單位) 1米立方=100×100×100公分 1米平方=100×100公分 1坪=3.3米平方 (建築或公共工程用單位) 1樘=門的計算單位 1式=單一工程施工(含所有施工範圍) 1車=1趟車 第一次購屋者如何掌握裝修預算 1。預留房價1/10~2/10的預算 很多首購者會掉入把預算全部花在買屋上的陷阱,等到交屋後才發現忘了留錢在裝修上,建議在了解自身經濟狀況後,預留房價1/10~2/10的預算做為裝修費用。 2。不含衛浴廚具約每坪3~5萬元 若是不含傢俱、家電、空調等,且在衛浴、廚具不更動的情況下,可用坪數來概估,以北部行情來看,中等質感的話約為每坪3~5萬以上,但實際費用還是必須視材料、數量而定。 3。預算2/3用在硬體裝修,1/3用在家具 建議首購者,可先將預算分為「裝修」、「家電」、「傢俱、傢飾」三大類,再依必要性進行分配比重,在硬體裝修部分,通常約佔整體預算的2/3,家電及活動傢俱約1/3,因此建議首購者若有50萬的預算,至少要留15萬左右購買活動家具及家電等。 依屋型編列重點預算 購屋前若能弄清楚不同屋型與個人喜好的居家設計風格,所因應不同的裝修需求,以及花費概念,將有助於預算的掌控。特別是事前與設計師良好的溝通,與自身需求的明確表達,也可以減低裝修過程中意料之外的預算追加,讓每一分錢都花在刀口上。 依屋型的不同,裝修的重點也不一,新屋重在機能需求的滿足如收納,老屋則以硬體翻新為要,如水電管路等,小坪數空間則因空間小,量身訂作的費用則少不了,明確知道裝修時所需要的重點花費,在預算的調配上較能靈活運用,審慎的思考家對你的定義,更能完成夢想中的居家風格。 屋型 1 預售屋先行變更省費用 預售屋雖然較無法如新屋有眼見為憑的真實感,但預售屋在裝修上有著新屋所沒有的優勢,預售屋透過建商進行客戶變更,可省下格局變更所花的水電管路移位費用,加上建材、設備都是新的,預算建議放在木作收納上。 屋型 2 新成屋重在機能裝修 新成屋裝修想要省錢,在買屋時就要注意,建議盡量挑選格局與動線符合生活需求的空間規劃,可以省去不必要的拆除與管線更動費用,除非建商所附的設備及建材很差,需要更換,不然預算重點還是放在機能性工程如木作收納。 屋型 3 舊屋以安全性工程為主 舊屋則可分為10年以上與10年以下的屋型,10年以下舊屋可依實際狀況評估裝修需求,年限以上的舊屋,則以居住安全性為重,水電與管線則要全部更新,這一項花費會比其他屋型來的多,在預算編列時就得加重。 屋型 4 小坪數量身訂作花費多 小坪數常是新婚家庭或單身男女的第一考量,小坪數由於與空間競賽,常有挑高或夾層情況,預算的花費部多是在樓梯、夾層施作與收納空間的規劃與設計。 依裝修手法作為預算考量 裝修的情況有許多種,預算當然是影響裝修成果最重要的因素之一。依據不同的生活需求與預算配置,大致有幾種裝修手法可做參考。 手法 1 以硬體及機能為主 要求品質卻又礙於預算考量,可將預算花在硬體與機能的裝修上,活動傢俱部分,可以日後慢慢添購。 手法 2 傢俱為主的裝修 另一種則是以傢俱選購為主的裝修,若喜好的風格較為獨特如美式、鄉村或古典等,那麼在預算分配時傢俱花費的比例較高,因為傢俱才是空間風格的靈魂要角。 手法 3 依需求做取捨 若不想那麼麻煩,裝修時希望硬體與軟體一併搞定,預算足夠的情況,風格與機能性的兼顧,呈現的住家樣貌較能符合理想,若預算實在差太多,可能必須在眾多條件中作某些取捨與平衡。 花最少錢做最大裝修效果8大要訣 除了想辦法籌措資金之外,如何在有限的預算,或裝修費用超出預算時,仍然可以如期達到最佳的裝修效果,以下的要訣,將是裝潢房子不可不知的必備功夫。 要訣1 事前詳細和設計師溝通 讓設計師充份了解自己的意思,設計出來的作品才不會和自己的意見差距過大,以至於進入製作過程後必須修改,甚至重作,自然就得多花錢囉! 要訣2 依實際需求列出裝修工程的優先順序 一間房子的裝修工程琳瑯滿目,如何將錢做最合理的運用,首先,必需注意實際需求的落實,可以把裝修工程區分為「非做不可」、「做了也不錯」、「不做亦無妨」等三大類型,依優先順序排列預算。如此一來,預算充裕時,三者皆做,預算不夠時,依實際的迫切與否做工程項目的刪減,以達到做最具經濟效益的裝潢,而不是花了錢,卻裝潢成一間中看不中用的房子。 要訣3 抓出各項工程預算比例 所有裝修工程,從最開始的拆除到最後窗簾、燈具安裝,到底各階段該花多少錢,雖然因個人需求而異,但是編列預算的好處,比較不容易有邊作邊增加預算的情況。 一般而言,裝潢的費用包含了設計師的設計費、工程費及監工費,其中設計費視設計師個人的名氣每坪從2500到10000元不等,工程費則視所用的建材及師傅的施作技術而有很大的價差,而監工費通常佔工程款的1%。在編列工程預算時,舉例而言,木作部份預估在30%(多數櫥櫃為現成採購,故不在木作預算中)、窗帘部份為8%、燈具約5%,而配電費用為2%,其他的55%拿作為傢俱及飾品的採購,這樣可以維持一個水準以上的裝潢品質。 找出符合一般行情的預算比例,有助於你自己調整預算,不花冤枉錢。 要訣4 自己發包工程 想要以最少的預算發揮最大的裝修效果,自己發包是最直接、有效的方式,因為除了省下一筆可觀的設計費外,設計師或裝修工程公司所賺取的中間材料價差。 透過自己的發包,材料、工資皆在自己的掌控下,一切明朗化,絕對讓你花錢花在刀口上。 要訣5 貨比三家不吃虧 無論是請設計師或自己發包,「貨比三家」是必備不吃虧的原則,多比幾位設計師、裝潢工,或多向幾家裝潢材料行詢價,確切的掌握市場行情,才能找到最物美價廉的設計師、裝潢工與材料。 要訣6 減少裝飾性工程 在作自家裝潢發想的過程中,儘量避免一些複雜的、裝飾性的設計,例如天花板、線板、踢腳板、壁紙壁布、繁複的櫃子等,不僅費工費材料,還不具實際需求,若儘量化繁為簡,或者乾脆不做,將可省去不少的裝潢費用。 一般來說,木作部份的材料建議不要省,傢俱可以挑選精實耐用,而價格並不高的,且裝飾五金方面,如把手、拉環等,可以搭配比較平價的。抽屜不要太多、衣櫃中之特殊五金不要太繁複,這些雖然花不了什麼材料錢,但是卻會耗費工時,徒然浪費了工錢。 要訣7 不要加作過度的高價材料 如櫃面加作大理石(可以直接使用木料板面或人造石)、壁面貼進口壁紙(可以選擇優良的國產壁紙或直接使用漆面塗料)、施作原木地板(改採海島型防潮地板) 等,都會讓裝修工程中的預算莫名地飆高(括號內為便便宜的替代方案)。真的非用不可,不如集中一個地方表現,其他部份用中價位材質即可。 要訣8 找出可DIY工程 隨著國內蓬勃發展的DIY市場來看,很多工程是可以自行買材料DIY的,例如:木地板、窗簾、燈具的裝設、層板、蓮蓬頭、水龍頭、淋浴拉門、淋浴簾、油漆、壁紙等,都是很容易即可以做的DIY工程,除了享受DIY的樂趣外,還可省下約三成的裝潢費用。 應該準備多少錢花在裝潢上頭? 方法1設定預算的底限。。 到底能花多少錢在裝修上,自己心裡要有底,才不會超出造成生活的負擔。 方法2預定空間改造的範圍。 裝修要到什麼程度,是要全面改造還是只想重點改造,這關係到預算的多寡,得先想清楚。 方法3了解市場行情。 買任何東西都應該對市場行情有一定程度的了解,基本上,全新的房子在不動隔間、不更換廚房及浴室、地板等建材,1坪最少也要3萬以上,而15坪以下的小坪數空間則要4萬5以上,中古屋則要5萬5以上。 方法4對照市場行情,衡量改造範圍。 以市場行情做參考,再衡量自己所能負擔的預算,設定改造範圍,才不會因裝修而對生活品質造成影響。 如何分配裝修預算? 方法1依空間屬性分配 一般客廳及客廳的預算約佔總預算的1/3、浴室與廚房佔1/3、臥房約佔1/3,若特別重視某個空間,可以加重預算分配比。 方法2依機能需求分配 若很重視收納機能,在收納櫃的預算就要較高。 方法3依材質偏好分配 若有特別鍾情於實木地板,非得要實木地板不可,在實木地板的預算分配上就要提高。 如何評估裝修費用是否合理 注意1詳細的預算是與圖面資料相對應的,圖面上所繪製的每項工程,都會在預算書上看見。 注意2主要材料的品牌及型號、種類也會在圖面及預算單上標識。只要根據實際的面積,以及裝飾材料的品種和價格,很容易了解到設計公司是否有不實報價。 注意3根據一般的工程損耗,裝修材料多出5%到10%屬正常情況。 注意4未在圖面上出現的工程,如線路改造,燈具、舊傢具的拆裝也會在預算單上。你可根據圖面上的具體尺寸核定預算。 注意5預算書上的單位價格都是加上工費之後的價格,有時要比實際價格超出很多。你可向裝修公司仔細詢問價格的制定過程。 避免追加預算的四大守則 守則 1 清楚裝修項目與價格表 設計公司追加預算超過10%,即有問題,有些設計師為了以低價吸引裝修者,常會在報價時隱藏許多裝修項目沒有標明,等到簽約開始施作了,隱藏、漏報的部份才會出現,此時工程已進行到一半,也只能任由追加,所以清楚裝修項目及價格是避免追加的第一大原則。一般容易被隱藏及漏報的工程項目,老屋較常會遇到瓦斯管移位,抽水馬達更新等價格漏報問題﹔此外,空調設備、衛浴與廚房設備的報價也常特意被遺漏,看報價時都要注意。 守則 2 認清材質等級與差異 同樣的材質也有等級分別,在質感上的呈現當然也就大不相同。選購材質時「一分錢一分貨」的概念絕對錯不了,也許你印象中的大理石與設計師因應預算所幫你挑選的大理石並不相同,因此請確認最後使用材質,不要在裝修後才提出修改,這麼一來所浪費的金錢就太得不償失囉!若考量預算問題,設計師也會提出可替代的材質方案,不妨從中作一挑選。 守則 3 明確表達需求 請於裝修前作功課以方便與設計師溝通時,能夠更明確地表達需求。千萬別等到工程已進行的差不多時,才想到餐廳要作收納、房間數不夠等問題,多數設計師在與屋主溝通時,都會引導屋主思考自己的生活模式與生活習慣等,千萬別不耐煩與設計師討論,仔細的溝通與討論將有助於工程進行的順利與否,也不會多出一筆意外支出。 守則 4 不隨意變更設計 所有的決定請於裝修工程進行前定案,當然,事前與設計師完善的溝通,距離打造夢想中的居家更加貼近,但請別三心二意、舉棋不定,特別是工程進行後的變更所帶的金錢上的浪費將會加倍的支出。 設計師公開的省錢裝修7撇步 撇步①避免繁複圖騰設計與昂貴手工定製程序 撇步②聰明採購多元用途的家具 撇步③運用物超所值的二手傢具 撇步④購買預售屋,盡量使用建設公司標準配備 撇步⑤省錢買傢具,但絕不要省錢買寢具 撇步⑥空間設計不求全面,利用「強調」畫飾代替裝潢 撇步⑦「超低度木作」概念 常見的報價單問題 Q1:如何交叉比對報價單是否合理? A:一般室內裝修的報價單內容並沒有統一的標準,如果不是內行的人很難了解報價單內容。報價單一般內含設備、材料及人工等直接費用還有運費、清潔等的間接費用如果由保障的角度應該首先挑選信譽良好的廠商。 Q2:19坪中古屋花48萬元裝潢合理嗎? A:中古屋的裝修如果你需要進行設備及設施的汰舊換新如: ● 水電管線的檢修更新。 ● 浴室磁磚及衛浴設備更新。 ● 廚房磁磚廚具設備更新。 ● 地板更新。 ● 門窗更新。 ● 隔間的調整。 假設室內19坪的中古屋裝修花45 萬進行很多的設備及設施的汰舊換算是便宜的,但是從另一方面觀察可能沒有多餘的費用進行所謂的室內設計項目(木作、傢具、燈具、窗簾及擺飾) 。
內容來源:預算 裝潢維基百科-設計家 Searchome
http://www.searchome.net/wikientry.aspx?entry=%E9%A0%90%E7%AE%97
裝潢真的要花大錢嗎? 裝潢真的要花大錢嗎? 林仁德設計師告訴你合理的裝潢費用 - IDNEWS 安心裝修裝潢新聞網 - https://goo.gl/A1D4Uz
林仁德設計師告訴你合理的裝潢費用
整理撰稿 / 戎莉芳 攝影 / 蘇純嬅
看講座影片
很多人在居家裝潢時,都不想將心中的預算告訴設計師,以致彼此花了很多時間溝通,設計師畫好圖後,最後又因預算問題無法執行。其實評估設計師的估價單時,都有市場行情和準則可供參考,讓你知道葫蘆裡賣了什麼藥,也不用擔心預算太低是不是用材偷工減料或做工不精細,甚至施工到半途又需追加預算。
圖片提供 / 上翼室內裝修工程有限公司
一般來說,新成屋平均每坪6~8萬或房屋總價10%-20%,中古屋每坪8~10萬(較新成屋裝修費用多了25%~40%),都可說是裝修費用合理的初估值,以下是林仁德設計師以四十坪、總預算二百萬舉例,依照各工程工種,分析每一個細項該怎麼拿捏,幫你守住荷包不吃虧。
林仁德建築師
正統三層保護工程
保護工程正統的做法是三層保護,底下一層防潮布再加上一層塑膠的白色PP板,如果是鋪在地上也就是需要二層打底。防潮布的功用是施工時避免飲料(威士比)滴下滲透到瓷磚,PP板主要是讓踩踏時比較有保護層,因為重機械進到工地,具台可能會刮傷磨損地面,PP板就像是避震器。而最上面一層會再放上夾板。用此正統三層保護工程估算,每坪約300~500元,保護工程需花費1萬2~2萬元。
拆除工程
若是中古屋的隔間牆需打除、地壁磚需敲除、廚房及衛浴設備需汰舊換新,每坪的拆除工程費用是2~3千元,拆除總費用為8~12萬元。但價格有高有低,通常設計師會帶屋主到瓷磚店選購國產或進口瓷磚,但這價錢不含在拆除工程內。
防水工程(水泥沙漿粉刷)
粗估一整個工程預算或工程款的10%~20%將使用在防水工程,所以將會是20~40萬的防水工程費用。
水電工程
水電是很多設計公司和屋主比較不清楚如何估價的項目,如果是新成屋,水電工程大概做到插座出口而已。因為櫃子、床位、電視櫃等可能和原設計公司或屋主的模式不同,若是重新規劃,則都要移位。燈具開關有可能需要新增,也可能本來是一切,但新的空間規劃需要多個一切或二切,這都可能增加電工項目的費用。另外,電視、電話、網路等弱電出口的費用,打強埋管都需將線路預留在裡面,這些都是新房子可能會遇到的水電項目費用,每坪約2千5~4千元,需視施做的難易度而定,約占工程款的5%~10%,大約是10~20萬。
若是中古屋,水電工程費用就比較高,因為水路管線除了打除外還要重配,電路可能需從總開關處全部都更新,甚至總開關的電源都要從甲級電箱去申請讓容量變大,所以花費也變高,每坪約4千~6千元,則會占到30萬的水電工程費。
空調該怎麼估價
一般設計公司大概使用日立、大金等三大品牌,每坪約4千~6千元,約占總工程款10%~20%,大約20~40萬都可以裝置到這三大品牌之一。
燈具工程
以現在的趨勢而言,設計公司大都是使用T5的日光燈,裝在天花板的間接燈光、層板燈、有背牆造型板的洗牆燈、省電崁燈(螺旋燈管)的漫射光源,就是按下開關後即讓空間均亮,不需要很有氣氛的空間,例如:浴室、廚房、陽台、小朋友的書桌等。小朋友的書桌會裝設漫射光源主要是預防小朋友近視,如果使用很有氣氛的光源,在環境上照明度會相差太大,看某一個地方很亮,但抬頭休息時又變暗,瞳孔縮放容易近視。使用環境光源是均亮,加上與桌面檯燈的照明度接近,這樣就不會造成近視。
另外,LED燈也常被使用,在該亮的地方亮、該暗的地方暗,它是屬於有環境氣氛的燈,明亮有別時就會塑造整個環境的氣氛,很適合放在客餐廳或開放型的書房,而開放型書房就是一般會坐在餐廳旁或是客廳旁,整個開放讓視覺效果通透。
如果是使用這些燈種,每坪約1千~1千5,需花費4~6萬。但這報價不含主燈,主燈有可能是10~20萬,需等挑選後再報價。
花最多錢的木作
木作是屬於櫃體工程,櫃體天花板、木作地板門片等都是屬於木工,這些將占總工程款30%~40%,比重會比較重,可能會高達60~90萬。
塗裝不僅是油漆
塗裝是櫃體做好後要噴漆,天花板做好後要面漆,不想要全白的牆壁時需要色漆,讓空間有層次氛圍。若要做批土、填縫等細膩的工程,則又是另一筆費用。每坪約4千~5千元,如果整間房都要做,則會占到總工程款5%~10%,大約是16~20萬。若是高於這價錢,可能是設計師用的材料好?若是低於這價錢,可能是偷工減料或使用劣質油漆?
廚具
因進口品牌價格有高有低,動輒上百萬,比較沒有標準。若以國產品來說,大約占工程款10%~20% ,也就是控制在20~40萬就可以做得非常好。
石材
在居家中可能會做一些大理石的點綴,比較常見的是檯面、地板、主牆面的石材,如果是用在這些地方,會約占工程款項5%~10%,大概是10~20萬。
玻璃工程
玻璃工程是最後進場的工程,屋內的隔間、鏡面的造型入口、裝飾用材、屏風造景都有可能使用到玻璃,約占工程款項3%-5%,大概是6~10萬。
軟件工程
窗簾預估佔到工程款項5%~10%。而壁布壁紙大約是使用在床頭、壁板等局部點綴,可佔到3%~8%總款項,如果高達8%,應該是使用進口品牌了。另外,繃布皮革也是設計師喜愛用作點綴的素材,可能出現在牆面的壁布或者門片、路口全部做繃皮皮革,大概是工程款的2%~5%。
雜項
清潔工程每坪300-500元。若是需要常常拉抽屜,較好的五金配件每坪再增加5百~1千元,使用起來感覺較舒服。另外,政府這幾年一直推廣的室內裝修審查,規費是5千元,但還需另付圖說文件作業費用(送審作圖費用、簽證費用)等共5萬元。
以上所談的都是中間值,豪宅可能更高、輕裝修可能更低。雖然這些並不是標準值,沒有辦法拿到法院作為判例,但一分錢一分貨,好的價格可以得到好的服務和建材!下次拿到設計師的估價單時,上述比例都提供很好的參考值,知道設計師是不是高估或低估了?也知道如何提問,價錢高是不是因為材料好或做工精細?價錢低的標準又是什麼?以上的數值可以做合理的判斷。
裝潢真的要花大錢嗎? 林仁德設計師告訴你合理的裝潢費用 - IDNEWS 安心裝修裝潢新聞網 - https://goo.gl/A1D4Uz
隨著交屋日越近,我開始物色設計師。
但跟大家一樣,心裡有兩個大問題:我們需要設計師的幫忙嗎? 還有怎麼抓預算?
首先要找設計師這件事我跟小叮噹有共識,考慮到一來我倆平日都要上班,無法每天到場監工,二來當時租屋處再過兩個半月就到期,每一天都得抓緊,三來是交屋後我們即開始繳管理費,而請設計師除了能在設計階段就了解我們所有需求跟屋況,交由設計師來監工,還能協調安排所有的工班跟施工進度,身為屋主的我們只要統一對一個窗口,這樣是最理想的安排。
我看過一些朋友花了一兩年打理一個房子,自己設計、找師傅,慢慢跟工頭耗,這裡修一點那裏改一點,師傅有空就來沒空就放著,因為真的那個房子沒有急用,所以可以慢慢來,還有很多中南部的朋友,很多是自己蓋透天厝,一方面不放心設計師,一方面也想多省點錢,從頭到尾都自己來,但那真的就要花好多好多時間跟心力,對平日無法抽身的上班族來說,花點錢請設計師監工還是我最建議的。
e2be91577fba48e9bc32ad7ad53a57b0
(找設計師前,我先找了許多我喜歡的設計案例,確定自己要的感覺再跟設計師溝通)
設計師怎麼收費?
其實我是在找設計師的過程中才了解設計師的收費模式,一般拆兩塊來看,設計圖跟現場監工。首先,設計圖以坪數來加乘,舉例某設計師一坪收2,500,你們家需要裝潢的坪數有30坪,設計費就是2,500*30=75,000,像我們家來說,浴室跟陽台我都不需要額外裝潢,我的設計師就沒有算那一部分的坪數。
現場監工則是以我施工費總額乘以某個%數,比如說我實際花在施工的費用是100萬,我的設計師收2.5%,我則要付100萬*2.5%=25,000的監工費。
我記得當時比較的五個設計師裡,只有一個說若施工也讓他做,那麼設計圖的費就不收,另外也有設計師明確表示若要請他設計圖,施工跟家具都要一起包給他,我得出來的結論是,室內裝潢這個行業模糊地帶很多,收費跟合作模式基本上都沒有一個標準,你得要自己比較。
怎麼找設計師?
一開始我先上網找,但天曉得那都是鍍金的啊,那個收費價格看了我就馬上放棄,後來找的五個設計師通通都是朋友們介紹的,朋友們基本上都會推薦有合作過的,在品質上會先有一層保障,進一步了解後發現,很多設計師不會在網路上宣傳自己以及放自己的作品,避免創意被盜竊,我的設計師就說,除了創意被盜竊,一般過路客的品質也比較不好,像是來比個價,發現貴了點就走,又或是請你來丈量畫圖了,後來又搞失蹤完全不聯絡,不合作也不說一聲,當初他們還有在報紙上做宣傳,沒想到接到色狼騷擾電話,一般我們只在電視上看到某某藝人跟室內設計師有糾紛,一副就是設計師亂收錢亂做還擺爛,但其實很多優秀的設計師也遇到很多奧客有苦說不出啊。
我深深覺得跟設計師保持良好的關係是很重要的,畢竟他幫你做的是你未來要住的家,好的設計師會從你的需求幫你想,給你最合適的建議,幫你在預算上多想辦法,住進來之後有甚麼問題,都還是可以請設計師來處理(我的設計師就有含一年保固)。
決定找哪個設計師要和你的整體預算一起考量
工作習慣養成,要花大錢之前先有個預算表出來,我跟另一半在找設計師的同時也先把預算表擬出來,最基本的有幾個:
1. 施工 (新屋可以一坪3~5萬,二手屋以一坪8~10萬來算)
2. 設計師 (圖+監工)
3.家具
4.家電
由於我跟另一半買的是建商剛蓋好的新屋,雖不是毛胚,但連燈都沒裝,等於說天花要做,管線也要稍微挪移,一般建議是以一坪3~5萬來抓,二手屋則因為有可能管線需要重拉、格局重打,會花比較多的裝修費,一般建議以一坪8~10萬來抓,當然如果要在裡面裝大理石這種比較昂貴的建材,一定花費會往上飆,重點是,不管你怎麼抓預算,都還是要留buffer。
我們沒有前屋主留下來的家電,自己也沒有任何家具,所有日常所需要用的家電家具樣樣都要買,洋洋灑灑列下來比完價真的沒有太多錢可以給裝潢了,我的作法是,先告知每個設計師我的預算跟我想要的裝潢風格,小提醒,在跟設計師第一次見面時就提供Autocad圖,跟你想要的新家風格圖片,好的設計師會先做功課,並且直接跟你切中核心討論。
ed49bee138501a1ee94b41a4e3d5e808
(我想要的風格絕對會直接影響到花費,直接把圖拿給設計師討論,可以知道自己的理想跟實際所需花費差異有多大)
因為我跟另一半已經先就預算跟風格有了初步共識,在跟設計師的第一次會面中,就可以多花精力評估該設計師的風格、合作模式,我們找的五位設計師有兩位在第一次見面就已經剔除,另三位則是請他們做第二次的平面配置提案以及報價,接下來的提案過程也可以更清楚瞭解到設計師的個性以及做事態度。
這三位來提案的設計師,有一位提得非常簡略,基本上是照我們告訴他的想法來落成圖,沒有太多其他的著墨,報價也提得非常籠統,這讓我跟另一半非常擔心,認為不需要討論了,剩下的兩位,有一位我覺得圖提得蠻用心的,不過報價上粗了點,另一位是一對設計師夫妻,提得很用心,還針對我們的feedback修了圖,報價報得很細,其實大部分的設計師在修圖、報細項到這個階段算是已經很確定要合作了才會這樣做,但我們還在提案階段,讓人有感到相當大的誠意,也屢次相談甚歡,對方工期也能全力配合,我們最後選了這對設計師夫婦。
如前所述,設計師的費用拆兩個來看,你可以只買圖,另外找師傅做,也可以拆開部分請設計師做,或是全部統包給設計師,由於我們在前期的預算表上面已經來回討論過幾次,雙方對於實際施工費會花多少已經都有明確的底,確保不會現場臨時出現很多要加錢的東西,預算都在掌控中,我們很放心地把整項工程交給設計師。
我覺得很棒的是,最後的裝潢費用(設計師+施工費),跟我們當初抓在預算內幾乎差不多,而且我們想要的也都做到了,還有一年保固服務,重要的是,你不能甚麼都丟給設計師,一定要先做功課、讓設計師知道你有做功課,找到跟你談得來的、有誠意的設計師,整個過程一定會很順暢,還不會遠超出你的預算。
裝潢大哉問 ● 你需要設計師嗎? 裝潢預算怎麼抓? @ 紫野貓之旅 Purple Wildcat's Journey :: 痞客邦 PIXNET :: - https://goo.gl/p3ubLv
過年前,Jerrine遇到詢問裝潢的案子,大多都是舊屋翻新居多,在了解需求過後,柴魚片發現,80%的客人大多是首次購屋,而且在預算的拿捏,大多沒有概念。而這樣也會遇到一個最大的狀況,就是無法在設計時,兼顧預算與需求規劃。
而且大多購屋三房兩廳舊翻新的房子,都是以年輕夫妻為居多,年輕夫妻在空間的規劃上,會需要預留未來小朋友房間與需要許多收納的問題。話說,柴魚片要是沒有進入這個行業,相信對這些問題也充滿問號,在這幫大家整理出簡單的抓裝潢預算的方式,到底購屋裝潢,要準備多少費用才夠呢?
一般裝修,預算拿捏最簡單的方式就是用『坪』來計算,新屋一坪抓3萬塊,舊屋一坪抓5萬塊,大多可以將房屋一切基本該有的都到定位。
若要再分細項些,不管是新屋或是舊屋翻新,在預算上可以用「空間裝修、傢俱、家電」三個大方向來抓預算。
在有限的預算之下,可先將必須要的傢俱(沙發、茶几、床、餐桌等)與家電(冷氣、電視、冰箱、洗衣機等)預算列出,剩餘的拿來當作空間裝修的預算。不過,舊屋翻新比新屋多了「拆除、泥作、水電」工程,所以需要的工程預算要高些。
空間裝修的工程分:拆除工程、防水工程、泥作工程、水電工程、空調工程、木作工程、油漆工程、磁磚工程、地板工程、玻璃工程、衛浴工程、窗簾工程以及清潔工程。除了預算考量外,可依實用面、需求考量、風格搭配來思考需要施作的部分。
另外,若對廚房廚具有特殊需求,也要將廚具工程預算抓入。當然現在一般新屋,都會附上廚具,在裝潢配置上,可以用系統傢俱的方式,添置電器櫃即可。 ***請系統家具配置電器櫃時,每個電器需要預留獨立電器使用的插座***
系統傢俱-衣櫃跳色
新屋在裝修上較舊屋翻新簡易,主要以壁面油漆重新粉刷、天花板處理與地板鋪設為主。牆壁、天花板、地板施作完畢,可訂製系統傢俱的衣櫃、書櫃書桌、電視櫃、隔間櫃、儲物櫃、吧檯、電器櫃、鞋櫃、床組等,讓風格更一致,收納空間更巧妙運用。***油漆的費用最多會產生在師傅的工資,所以用壁紙取代油漆也是一個不錯的方式。***
當然目前市面上,除了裝潢用木作外,系統傢俱的崛起多了分裝潢的新選擇,也可以選擇用工廠訂製櫃的方式,製作收納櫃。
***台灣現在有些木器工廠的訂製櫃可以做到宛如現場木作的裝潢,但是噴漆完成面會比現場木作更細緻,且在費用上較便宜。若喜歡這種方式,建議也要多方比較工法與品質***
現在台灣有許多室內設計公司與系統傢俱公司,大多都走向整合,將工程與系統作結合,但在報價的部分,因計費方式不同,仍然都是採分開報價方式。值得注意的是,在看報價單時,建議搭配施工圖一併解讀,可以更了解施工尺寸、材料品項及材料品牌,是否符合需求。另外,許多報價單裡並不含空調、廚房與衛浴設備,有些傢俱採購也不包含在報價單中,所以在看報價單時皆須詢問清楚。
Jerrine建議裝潢要省錢,若是購買新屋有特殊隔局需求,就可先行找設計師進行客變的設計規劃,可以省掉不少費用。
客變或繪製設計圖,一般室內設計公司,大多會收取3000-8000元/坪不等的設計費,另外未來施工時,會有一筆總工程款10%的監工費。若要省下這筆費用,可找標榜免費丈量與免費設計的系統傢俱公司。而在系統傢俱公司的挑選,建議找有品牌口碑,或成立較久的公司,可確保未來的售後服務喔!
但是,不管是找需要設計費的設計師,或是標榜免費的系統傢俱公司,建議都要多方比較,找到專業跟能符合自己需求的設計師或是設計團隊才是王道。
其實,居家裝潢動輒上百萬,真的是一筆不小的數目!所以在拿捏預算時,除了施作工程的取捨外,用料的等級與材料品牌都是影響價格的因素,只要記住一分錢一分貨,在計算價格時,將品質與售後服務等價值一起計算進去,相信也會使用的更久更舒適安心唷!
系統傢俱-書櫃
特別推薦來看看喔→【室內設計‧軟裝佈置】格局小改造└2房空間變身3房2衛,這樣做!!竟然還能放大空間!!
【室內設計‧居家裝潢】100萬夠不夠?!裝潢預算,這樣抓! @ JerRinE └ 9028後的事 :: 痞客邦 PIXNET :: - https://goo.gl/lYgGgY
留言列表