當年推「返鄉省親」是民進黨! 高志鵬貼剪報證明
前行政院長游錫堃表示民進黨注重「族群和諧」,過去曾推動「返鄉省親運動」,引發不少網友質疑,立委高志鵬張貼簡報記錄證明。(圖擷自高志鵬臉書)
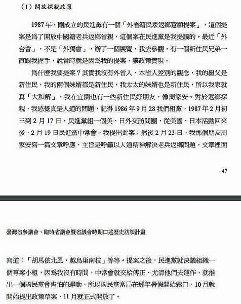
〔即時新聞/綜合報導〕「素珠之亂」引發眾怒,前行政院長游錫堃昨在臉書表示,「洪素珠之流在台灣是極少數中之少數」,並提及民進黨雖然主張台獨,但非常重視「族群和諧」,過去曾推動「返鄉省親運動」。想不到,有不少網友不相信國民黨當年竟然反對開放省親,立委高志鵬在臉書張貼簡報紀錄證明,讓真相說話,「民進黨一直都沒變,是國民黨變來變去!」
游錫堃昨在臉書上譴責洪素珠的行為,表示洪的舉動引發政府與人民同仇敵愾,不難看出「洪素珠之流在台灣是極少數中之少數」。也提到民進黨雖然主張台獨,但從圓山組黨開始就一直非常重視「族群和諧」、「族群平等」,也非常尊重榮民,過去更曾推動「返鄉省親運動」,是引爆返鄉省親的「第一炮」,引發各界迴響。
最終,國民黨於1987年10月14日在中常會宣布開放探親,並於11月2日正式實施,結束海峽兩岸38年的隔絕。
想不到,許多網友都不相信國民黨當年竟然反對開放省親,紛紛在游錫堃臉書下崩潰留言,高志鵬在臉書張貼當年的剪報、口述歷史計劃的省議會訪談記錄為證,讓真相說話,表示「民進黨一直都沒變,是國民黨變來變去!」
--------------





全站熱搜

留言列表