BSA 2011 全球軟體盜版率調查報告:台灣軟體盜版率為37% | T客邦

雞排妹用週刊照片判賠1.5萬! 聲請釋憲結果出爐
2024/01/12 12:35
雞排妹用週刊照片判賠1.5萬! 聲請釋憲結果出爐 - 自由娛樂 https://bit.ly/4aW9XqM
〔記者吳政峰/台北報導〕藝人鄭采勻(原名鄭家純,藝名雞排妹)2021年被某週刊拍到與一名男子進入飯店停車場,她把照片貼在社群平台Instagram上,反被週刊提告侵害著作權索賠,智慧財產及商業法院判她應賠1萬5000元。雞排妹質疑判決未保障言論自由,聲請釋憲,日前被憲法法庭裁定不受理。
週刊拍到雞排妹與一名男子進入飯店停車場,兩人牽手並分別拖拉行李箱,2021年7月14日刊登標題為「新歡已有未婚妻『想趁防疫期間去弄胸部』疑雞排妹與男方對話流出」新聞。雞排妹把新聞照片放在自己的Instagram上,被週刊認定侵害攝影著作重製權及姓名表示權,依著作權法第88條及第85條規定,請求賠償損害。
智慧財產及商業法院認為,雞排妹未經週刊同意或授權,重製照片並刊登於Instagram,又未註明出處,已侵害照片攝影著作的重製權及姓名表示權,且雞排妹身為公眾人物,經常受媒體報導,亦自行經營社群媒體,在社群媒體上發表圖片及意見,應知悉利用他人著作應取得同意或授權,並註明出處。
合議庭認為雞排妹有侵權故意,而照片拍攝時間、成本難以估算,亦無授權金資料可參,實難以證明實際損害額,故週刊可主張依著作權法第88條第3項前段規定,請求依侵害情節酌定賠償額。合議庭審酌雞排妹是公眾人物、與男子互動情況,依侵害攝影著作財產權、著作人格權判賠1萬5000元確定。
雞排妹不服,主張判決未優先保障言論自由,顯有基本權權衡的重大錯誤,聲請裁判憲法審查。
但憲法法庭認為,雞排妹的聲請意旨,客觀上來看,並未具體指摘該判決對於她所涉基本權利的理解或權衡,有何根本上錯誤或有重大遺漏情形,與憲法訴訟法的受理要件不符,日前裁定不受理。本案由憲法法庭第一審查庭承審,成員為審判長大法官許宗力、大法官呂太郎、大法官尤伯祥。
雞排妹用週刊照片判賠1.5萬! 聲請釋憲結果出爐 - 自由娛樂 https://bit.ly/4aW9XqM
法界人士普遍認為,谷阿莫之行為不符「合理使用」,恐涉民事侵權賠償,刑事上也恐涉及違反著作權法第九十一及九十二條規定,最重可處三年徒刑
谷阿莫之行為恐涉民事侵權 甚至有刑責
依著作權法第65條,著作之合理使用,不構成著作財產權之侵害。然對於是否屬合理使用或著作之利用是否在合理範圍,應審酌四項基準:一是利用目的及性質,包括屬於商業目的或非營利教育目的;二是著作性質;三是所利用的質量及其在整個著作所占比例;四是利用結果對著作潛在市場與現在價值的影響。
本件谷阿莫自行剪輯電影內容並加上自己旁白,屬於著作法上之「重製」與「改作」,其將剪輯內容放於網站上屬「公開傳輸」,重製、改作及公開傳輸,都需要經原權利人的授權,但谷阿莫都未經授權。
然而,谷阿莫主張其行為屬於在合理範圍內為報導、評論等正當目的之必要行為,符合著作法第52條可以未經授權。但觀其剪輯電影並將影評放置於Youtube上之目的,YouTube可能與谷阿莫分享利潤,藉由觀看流量吸引置入廣告或收費,即會被認定屬商業使用。且谷阿莫重製之電影多屬商業電影,其雖宣稱只擷取十分之一或百分之一原著作,但他完整交代電影劇情,號稱看完就不用再看原著作,就利用之質占原著作的比例可說是非常高了,進而對觀眾是否購票進入電影院觀賞之意願使片商之潛在市場有所影響。故法界人士普遍認為,谷阿莫之行為不符「合理使用」,恐涉民事侵權賠償,刑事上也恐涉及違反著作權法第九十一及九十二條規定,最重可處三年徒刑。
看「谷阿莫事件」與著作權法之關係 -天秤座法律網 https://bit.ly/3SW6wbl
--------------------------
擬選時力黨主席? 谷阿莫微博千萬帳號被封
張寓科 劉昱駿2023年2月5日
又有網紅要投入政治圈!知名YouTuber谷阿莫參選時代力量決策委員,希望以個人新媒體力量監督上位者,而且如果沒有好的領導者,也不排除競爭黨主席大位,不過,還沒選上,他在大陸,擁有網路1176萬粉絲的微博,以及B站帳號,也疑似被指參選「台獨」政黨委員,帳號已經被封。
YouTuber谷阿莫:「我是谷阿莫,歡迎收看莫名其妙,在這個節目裡,會有一些莫名其妙的人,問我一些莫名其妙的問題。」
這下真的是莫名其妙,知名YouTuber谷阿莫從談電影到談政治,現在更準備跳進政治火圈,爆炸性宣布參選時代力量決策委員,而且很有可能要直接挑戰現任黨主席陳椒華。
時代力量黨主席陳椒華(2022.11):「會極力慰留6位決策委員。」
時代力量茶壺風暴,多名決策委員去年爆發請辭潮,黨主席陳椒華更差點被逼宮下台。
不過新的一屆決策委員,除了本名仲惟鼎的YouTuber谷阿莫,還有陳椒華以及另外2名立委,邱顯智、王婉諭也紛紛參戰,投票結果下周就會出爐。
YouTuber古阿莫:「我參選前其實就有預期,我會因為這件事被大陸的影音平台封殺,但這件事情真的發生的時候,我還是感到深深的遺憾,因為我認為時代力量是一個很開放的政黨,他讓我有出力的空間。」
被視為意外人選的谷阿莫,洋洋灑灑2000字政見,說參選目的是要找出時力的衰敗原因,將以個人新媒體力量,監督上位者,如果沒有好的領導者出來,也不排除競爭黨主席大位,改革方針內還提到,要打造明星、舉辦社運,但谷阿莫本身也有不少爭議。」
YouTuber谷阿莫(2017.07):「我個人還是希望二次創作這件事情,是可以在台灣甚至整個亞洲,更被受到重視。」
因為經常發表濃縮電影解析在網路上竄紅,卻因為影片來源使用,涉嫌違反著作權法遭到起訴,最後谷阿莫賠償上百萬,以及刊登聲明,片商才因此撤告,如今要角逐進入政黨決策圈,恐怕得小心,二創地雷別再踩。
擬選時力黨主席? 谷阿莫微博千萬帳號被封 https://bit.ly/3IUOYaP
---------------------------
陸媒稱「谷阿莫」參選「台獨」政黨委員,其大陸的社交平台帳號已被封。(騰訊新聞)
網紅「谷阿莫」參選時代力量的決策委員,並且表示不排除參選該黨黨主席。不料還未選上,他在大陸具有大量粉絲的微博和B站帳號已先被封。
陸媒觀察者網的標題稱,網紅「谷阿莫」被曝參選「台獨」政黨時代力量決策委員,但谷阿莫本人至今未在社交媒體上公布此事。
報導稱,資料顯示,「谷阿莫」自我認證為「X分鐘看完XX電影」系列短片的原創者,他自2014年起以在幾分鐘內講解電影內容、並重制影片在網路爆紅,他Youtube頻道的粉絲量目前高達202萬。
「谷阿莫」在大陸的社交媒體平台上也同樣很火,他的B站粉絲數達237.7萬,播放數達6.4億;在微博平台,「谷阿莫」的粉絲數量也高達1178.4萬。
騰訊新聞與「青蜂俠」報導,「谷阿莫」的微博和B站等兩個平台今天突被封禁,微博帳號呈現「因違反相關法律法規,該用戶目前處於禁言狀態」;B站則是「該帳號封禁中」。
中央社4日報導稱,「時代力量」4日舉行第四屆決策委員選舉,共28人登記參選,將選出15名決策委員。此次選舉將於2月9日至11日投票,2月12日公佈結果。
此次參選的除了「時代力量」的立委陳椒華、王婉諭、邱顯智等公職人員外,還有網紅「谷阿莫」。
「谷阿莫」本名仲惟鼎,他在選舉公報上寫了2000多字的參選聲明,稱自己參選決策委員的目的是找出造成「時代力量」政黨衰敗的原因,並以個人新媒體力量,認真監督上位者。他還稱,選上後他將要求改革,如果「時代力量」沒有好領導,他不排除參選黨主席。
陸媒:台網紅「谷阿莫」參選台獨黨委員 其微博B站被封 | 兩岸要聞 | 兩岸 | 聯合新聞網 https://bit.ly/3JkKPP0
-------------------
谷阿莫 - 維基百科,自由的百科全書 https://bit.ly/3L1RrmD
國內最大盜版網站「楓林網」涉侵權近10億被抄 主嫌是2台大碩士生 - 社會 - 自由時報電子報
國內最大盜版網站「楓林網」涉侵權近10億被抄 主嫌是2台大碩士生
國內最大盜版網站「楓林網」涉侵權近10億被抄 主嫌是2台大碩士生 - 社會 - 自由時報電子報 https://bit.ly/2JQEPhi
2020-04-08 15:40:41
〔記者邱俊福/台北報導〕台大理工相關科系碩士班畢業的陳姓和莊姓2名高材生,6年前開始架設盜版網站「楓林網」(8maple.ru),因免費供不特定網友免費觀賞,一躍成國內最大影視盜版網站,賺取每月約200萬元的廣告費暴利,經美國電影協會(MPA)、一般社團法人內容產品海外流通促進機構(CODA)與三立電視台提告後,刑事局電信偵查大隊日前將陳、莊2人逮捕送辦,初估侵權近10億元,凍結他們不法資金及2筆剛購買的透天豪宅,合計約6千餘萬元。
警方調查,33歲陳嫌與32歲莊嫌,為北部國立大學理工科系畢業的同班同學,且都領取獎學金保送台大碩士班,成績優秀,都會撰寫程式,2014年開始創立虛設的廣告公司,架設該網站經營,為免遭查察,共在美國、加拿大、烏克蘭、法國、羅馬尼亞等5國架設25處虛擬主機,付月租金30萬元。
內容則利用自身專業知識破解中國的盜版網站,下載台劇、日劇、韓劇、泰劇、中國戲劇及歐美電影等影片,提供給網友免費觀賞,讓網友觀賞影片前點擊廣告,賺取非法逛告獲利。
經長達數月網路與金流追查,警方發現該網站每月約有3000萬筆網友流量點閱,每月廣告入賬約400萬元,跟廣告商各分一半獲利,近日2人各捧1600萬現金購買一棟桃園市八德區的透天厝豪宅,比鄰而居。警方進一步追查,最後鎖定陳、莊2嫌,上月31日前往其住處逮捕2人,查扣電腦、手機、雲端主機,並依法凍結2人名下3000多萬元不法資金及2間透天豪宅。
陳、莊2嫌警訊時坦承涉及不法,被依著作權法移送桃園地檢署偵辦,檢方複訊後將2人分別50萬元與30萬元交保候傳。國內最大盜版網站「楓林網」涉侵權近10億被抄 主嫌是2台大碩士生 - 社會 - 自由時報電子報 https://bit.ly/2JQEPhi

國內最大盜版網站「楓林網」涉侵權近10億被抄 主嫌是2台大碩士生 - 社會 - 自由時報電子報
楓林網被關為什麼Google還有「楓林網」存在?而且你依然拿他們沒辦法
楓林網被關為什麼Google還有「楓林網」存在?而且你依然拿他們沒辦法
楓林網被關為什麼Google還有「楓林網」存在?而且你依然拿他們沒辦法 https://bit.ly/2JR73IF
武漢全球疫情最安全國家排行曝!「第1名」網驚:附近都很慘
▲世衛秘書長譚德塞甫就任時。資料照。(圖/美聯社/達志影像)槓上川普 紐時分析:世衛惹議有3原因
國內最大的盜版追劇平台「楓林網」隨著刑事局在該網站首頁的公告,宣告被關站。而很多人也才知道原來楓林網竟然是國人架設的,並非是香港或是中國人架的。不過,如果你現在Google「楓林網」的話,會發現列出來的「楓林網」不只一個,而且某些竟然還可以連上。
今天根據警方公告,破獲的非法網站「楓林網」是網址為(8maple.ru)的這個,這個網站利用註冊境外主機,架設免費臺劇、日劇、韓劇、泰劇、大陸戲劇及歐美電影等影視頻道,供不特定民眾觀賞,並利用網路廣告點擊率賺取不法利益。
而且,根據警方的進一步調查表示,被捕的兩人,陳男和莊男自從大學時期開始就是同學,後來又都是獎學金保送台大資訊碩士的資優生,兩人有著相同對於電影的愛好,技術底子也不錯。不過,卻同樣求職不順,然後主嫌陳姓男子於103年開始架設了楓林網,之後找來莊男幫忙進行維護工程。
其實一開始「楓林網」強調的是他們只是引用網路上的內容來源,這個網站只是一個嵌入的頁面,藉此來逃避責任。而且為了多多吸引流量,除了楓林網之外他們一共架了8個網站。
不過,事實上哪裡有這麼多現成的影音資源可以引用?因此實際上他們還架設了影音伺服器,提供大量的台灣、大陸、日本、南韓、泰國、歐美等戲劇及電影。然後再讓「楓林網」等網站謊稱是第三方提供的內容來嵌入引用。
而這樣做下來,兩人需月付30萬元的網路費,單月最高獲利可達200萬元。這兩人還在桃園買了兩間相鄰的透天厝,兩人各自是直接抱著1600萬現金買下。
楓林網被關為什麼Google還有「楓林網」存在?而且你依然拿他們沒辦法© 由 T客邦 提供 楓林網被關為什麼Google還有「楓林網」存在?而且你依然拿他們沒辦法
不過,他們兩人後來又自己成立了廣告公司來拉廣告業務。研判也是因為這個原因,讓警方有切入點可以找到破口,一次攻下楓林網。警方總共查扣25台雲端主機,伺服器架在加拿大、法國、美國、烏克蘭、羅馬尼亞,另有20個網站涉及侵權,並凍結兩人資金及不動產共6000萬元。
為什麼要自己成立廣告公司?
陳男和莊男為什麼要自己成立廣告公司?或許也是他們兩人為了求生存的「轉型」。
在107年,台北市廣告代理商業同業公會(TAAA)和台灣智慧財產權聯盟(TIPA)簽署合作備忘錄,表示只要業者發現盜版網站,就把名單提供給廣告代理商,讓業者避免再把廣告下給這些影音盜版網站。目的就是想要從源頭把這些盜版影音網站的財源給截斷,不再投放廣告,讓他們無法存活。
台灣一年的媒體廣告預算有700億元,分別由各層級的代理商來分配,透過這種方式來過濾盜版網站名單不分配預算,截斷財源。
不過廣告財源的來源也不止他們截斷的這一條路,網路上的網路廣告聯盟有百百種,陳男和莊男還是可以找到其他的廣告聯盟來合作。不過,他們就算是嵌入了廣告機制,沒有人下廣告也沒用。或是光靠廣告聯盟自動分配來的廣告,也還是不夠賺。因此,他們還是自己跳下來成立廣告公司,自己流量自己賺比較快。
伊莉論壇下載區也消失
在楓林網之前,清明連假期間已經有網友發現伊莉論壇的電影下載區跟連續劇區也都消失了。長期以來伊莉論壇的這兩個區也是盜版的重區,只是伊莉論壇以設在境外的方式規避取締。但實際上他們透過這種方式吸引販賣會員資格、吸收廣告等等,也是賺了不少。
而目前也無法知道伊莉論壇的電影下載區跟連續劇區消失的原因,不過有不少買了黃金會員的網友,在網路上哀嚎不已。
楓林網被抓,卻還有山寨楓林網存在?© 由 T客邦 提供 楓林網被抓,卻還有山寨楓林網存在?
不過根據楓林網一案,警方表示查緝楓林網8個網址對應25臺雲端主機部分已經依法查扣並針對網站主機封網,不知道最後兩個網址是否與伊莉有關:
8maple.ru
8maple.com
8drama.com
8drama.ru
8duck.ru
8video.tv
eyny.is
eyny.tv
為什麼還有山寨楓林網?
那麼,為什麼現在還看得到一些「山寨」楓林網?
目前看到的所謂「楓林網」,他們的影片嵌入就是來自一些真正的影音網站平台,看起來應該並非是陳男和莊男版「楓林網」這個系統的。
雖然乍看之下,山寨楓林網一樣有提供豐富的戲劇內容,不過小編試了一下,每一則影片點進入之後,會先看一段廣告,但有些廣告看完之後等了半天也等不到內容。只有比較新的節目,可以看得到內容。
研判是他們放置影片的平台也是會透過檢舉、自動判別的機制來定期刪除盜版的內容,因此太舊的內容就會被清除。
因此,這些山寨楓林網有可能只是因為看到楓林網很紅,而出來靠與他們同名賺錢的「模仿貓」。而且真的要把這些山寨楓林網清除掉,相對來講會比較容易點,因為只要從影片放置平台方去剷除就可以了。當然,前提是這些影片平台要有提供可以檢舉的機制。
楓林網被抓,卻還有山寨楓林網存在?© 由 T客邦 提供 楓林網被抓,卻還有山寨楓林網存在?
不過,在抓盜版的路上,往往都是「正不勝邪」,一個已經存在六年之久的盜版網站,在六年之後才被抓到,一點也說不上是什麼光榮的成就。
事實上,楓林網已經算是過氣了,影音畫質差、速度慢也常常被罵。還有很多新近成立的盜版網站,提供內容更豐富、速度更快的影音內容,也是有中文字幕等等的,依然還是在網路上盛行著。版權方也依然是拿他們沒辦法。楓林網被關為什麼Google還有「楓林網」存在?而且你依然拿他們沒辦法 https://bit.ly/2JR73IF
楓林網被關為什麼Google還有「楓林網」存在?而且你依然拿他們沒辦法
創意像炒菜,你抄我、我抄你?——如何透過《著作權法》保障著作?
By 精選書摘, www.thenewslens.com查看原始檔二月 25日, 2018
我們想讓你知道的是
著作權所保障的著作類型相當廣泛,侵權的態樣也相當多。本篇主要針對網路上常見的著作類型和侵權的態樣作介紹。
唸給你聽
文:林煜騰
「還有人沒交嗎?」通識課的老師花了十五分鐘收齊了各位同學的報告。
「那我們就先請下一組的同學進行報告。」老師接著說。此時燈光一暗,簡報打開,志傑就被電腦音響傳來的音樂吸引。
「哇!是五月天耶!」台下的同學們竊竊私語。
「各位同學好,我們這組的主題,是討論現代與古典流行詩詞的相同和相異處,接下來會播放幾首台灣的流行音樂供大家欣賞,請先仔細聆聽。」報告的同學一講完,原本昏昏欲睡的同學無不聚精會神,想要來場音樂的饗宴。
「配合音樂,我們這組也上網挑了一些大自然的照片,你們可以嘗試將圖片與音樂的意境結合。」志傑越看越有興致,心想到時候自己的報告也要弄得有聲有色的,但要怎麼找到這些素材呢……。
「如果大家對些圖片、音樂有興趣的話,本組也有把網路上可以下載的網址整理在一起,等一下報告結束會分享給大家。」報告同學很慷慨地說。聽到這,志傑心裡一塊大石落了地,不禁在心裡吶喊一聲「太好了!」
著作權所保障的著作類型相當廣泛,侵權的態樣也相當多。本篇主要針對網路上常見的著作類型和侵權的態樣作介紹。
一、著作的種類
依據《著作權法》的規定,只要自行創作完成就為著作權人並享有著作權,若為共同創作,則為共同創作人,可共享著作權。這些著作類型包含:
語文著作(包括:詩、詞、散文、小說、劇本、學術論述、演講)、音樂著作(包括:曲譜、歌詞)。
戲劇、舞蹈著作(包括:舞蹈、默劇、歌劇、話劇及其他之戲劇、舞蹈著作)。
美術著作(包括:繪畫、版畫、漫畫、卡通、素描、書法、字型繪畫、雕塑、美術工藝品)。
攝影著作(包括:照片、幻燈片及其他以攝影之製作方法所創作之著作)。
圖形著作(包括:地圖、圖表、科技或工程設計圖)。
視聽著作(包括:電影、錄影、碟影、電腦螢幕上顯示之影像及其他藉機械或設備表現系列影像,不論有無附隨聲音而能附著於任何媒介物上之著作)。
錄音著作(包括:任何藉機械或設備表現系列聲音而能附著於任何媒介物上之著作。但附隨於視聽著作之聲音不屬之)。
建築著作(包括:建築設計圖、建築模型、建築物及其他之建築著作)。
電腦程式著作(包括:直接或間接使電腦產生一定結果為目的所組成指令組合之著作)。
有另一種較特別的著作為「編輯著作」。此是指雖然作品的內容不是自己完成,但如果就資料的選擇及編排有創作性,法律仍然將此類作品歸類為「編輯著作」予以保護。
此種著作,仍然要具有「著作」的基本要素:經過選擇、編排的資料,除要有一定的表現形式,尚須其表現形式能呈現或表達出作者在思想上或感情上的精神內涵。而且該精神內涵必須要有原創性,足以表現作者的個性或獨特性。法院認為,如果只是將教科書的內容製作成講義,但無法證明這些選擇、編排的資料如何表現出作者的個性或獨特性,就不能被認定為編輯著作(智慧財產法院一○○年度民著訴字第五五號民事判決)。
從上可見,著作種類之多讓人眼花撩亂。以上任何的著作類型,非經著作權人同意,擅自在網路上散布,不論是直接「複製貼上」他人的著作,或是「抄襲」,都可能是著作權的侵害。
二、重製
「重製」是《著作權法》上規定,最容易理解的一種侵權類型。重製是指,以印刷、複印、錄音、錄影、攝影、筆錄或其他方法直接、間接、永久或暫時之重複製作他人的作品。
因此,若他人所撰寫的網路文章、照片、影片,未經他人同意,就直接複製到自己的部落格或是Facebook上,或下載到自己的電腦,就有構成侵害對方著作財產權的風險,若未標明著作,更會侵害著作人的著作人格權(至於,如何才能避免侵權,會於下一章說明)。
而《著作權法》並特別規定,如果在劇本、音樂著作或其他類似著作演出或播送時,予以錄音或錄影;或依建築設計圖或建築模型建造建築物,也都屬於重製。
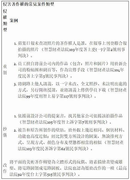
舉例而言,在一則案例中,著作權人為聯合報記者,於前立委邱毅在前往監察院檢舉途中遭人摘下假髮時,拍攝了一張「邱毅未戴假髮」的照片;但蘋果日報卻未查證該張照片的著作權人是誰,也沒有嘗試找到著作權人取得其同意,就在報導上刊登此張照片,也就沒有註明著作權人是誰。法院就認定蘋果日報侵害著作權人的著作財產權和著作人格權(智慧財產法院一○三年度民著上更(一)字第二號刑事判決)。
在另一則案例中,被告原在一家設計公司任職,離職至其他公司上班後,擅自將前公司內的作品(包含:照片和圖片)使用在新公司的粉絲團和網頁等,作為宣傳手段,法院也認定此舉是侵害前公司的著作財產權(智慧財產法院一○四年度民著上字第五號刑事判決)。
除了照片之外,語文作品在網路上也相當容易因為重製他人的作品而觸犯著作權法。在一則案例中,著作權人在網站上發表「e世代網路求職密技」、「職場工作權益專題」課程講義Powerpoint檔案。然而被告卻擅自將這些檔案,以一字未改、全文照抄、未註明出處的方式,另行開班授課,並將講義上傳供學員下載,法院認為此重製行為,已經違反《著作權法》(智慧財產法院九十九年度刑智上易字第一一七號刑事判決)。
三、抄襲
必須注意的是,並非只有單純將「圖片」複製貼上,才會構成重製。「模仿、抄襲」也會構成《著作權法》上所禁止的「重製行為」。而所謂抄襲,是指剽竊他人著作,當成是自己的創作。雖著作權法沒有規定「抄襲」,但抄襲的本質其實就是非法重製。因此,《著作權法》所指的「重製」並不只是將他人著作以影印機或電腦直接重現;若曾接觸過他人著作,然後再剽竊他人的作品,以另行創作的方式,且與他人著作,實質上非常的相似,也會構成《著作權法》上的「重製」(智慧財產法院一○五年度刑智上訴字第七號刑事判決)。
認定抄襲的要件有二:第一、被控抄襲的人曾經接觸過著作權人的作品;第二、被控抄襲的人後來的創作,與著作權人的創作在質、量上都實質相似(最高法院九十七年度台上字第三九一四號刑事判決)。
「接觸」,不以直接證明曾經有接觸,依照社會通念,可以認定被控抄襲之人,有合理機會或合理可能性接觸著作權人的著作就可以了。如:侵權人曾參與著作物的創作過程、取得著作物、有閱覽著作、或著作已行銷於市面侵權人得以輕易取得、著作有相當程度的廣告或知名度等,都能據此判斷侵權人是否曾經接觸過該著作(智慧財產法院九十九年度民著訴字第三六號民事判決)。再者,如果兩個著作間相同的部分,包含共同瑕疵存在而有抄襲痕跡,也可推論侵權人曾經接觸過著作權人的作品。
而所謂「實質相似」,是指前後兩個作品的相似程度已經達「顯然相同」程度。也就是說其近似程度以一般人類生活經驗觀察,不可能是因為巧合、個別獨立創作或使用相同來源(智慧財產法院一○五年度刑智上訴字第七號判決)。如果相同的是作品的核心部分,就算相似部分少,也可能構成抄襲;而若非作品的核心,則需要相似的部分多才構成,此部分法院會綜合判斷(智慧財產法院九十九年度民著訴字第三六號民事判決)。
在一則刑事案例中,被告委託告訴人(著作權人)提案,進行產品文宣的拍攝與設計,告訴人將作品完成後,將紙本及檔案交付被告審閱,但雙方並無進一步的合作。後來被告卻將此檔案交給另一家攝影公司略加修飾後,就重新拍攝製作文宣。本案當中,抄襲人因為曾經拿過著作權人的文案,因此「接觸」過著作權人的作品,無庸置疑;而法院進一步認為,被告雖然不是直接複製告訴人的照片,但是被告另行委託他人拍攝的照片,照片內的物品種類、數量、擺設位置、角度都和著作權人的著作相同,絕不可能是基於被告自己的創意而來。因此,縱使被告是另行拍攝作品,也已經屬於抄襲,而構成《著作權法》上的違法重製(智慧財產法院一○五年度刑智上訴字第七號刑事判決)。
然而,就攝影著作和語文著作而言,只要比較兩個作品間相似的部分,往往可以較輕易的判斷是否涉及抄襲。但是這種用文字敘述比較作品「相同部分」的判斷方式,在涉及具有藝術性或美感性的美術著作時,對於著作權人難免會有失公平。畢竟,對於同一朵花、同一座山、同一片海,每個人的作品的主題相同,所畫出來的東西可能差距甚大,但用文字敘述時,就會大同小異。如:兩幅作品都是畫一隻橘色的貓、藍色的海。實在無法用文字來描述作品間的相似性。
因此,法院認為在判斷美術著作是否抄襲時,不應該用分析解構方法,就作品的細節進行比對,而應該注意著作間的「整體觀念與感覺」,以一般理性閱聽大眾的反應或印象為判定基準,整體觀察比較兩幅作品是否相同(最高法院九十七年度台上字第六四九九號刑事判決)。
在一則案例涉及壁貼(美術作品)的案例中,法院就認為被告和原告所製作的壁貼,於外觀上幾近相同、個別材料、功能也高度近似;經比對雙方所設計的圖案,無論排列方式、呈現方式、顏色分布及型態都相當的相似;就細部觀察,兩者的大象、鳥、兔子、貓、狗等動物圖案的顏色、分布狀態、外觀、特徵及裝飾,也相當近似,只有圖樣的大小略有不同。法院認為,從兩者間的近似程度,無從想像被告沒有抄襲原告的產品,因此侵害原告的著作權(智慧財產法院一○三年度民著訴字第六二號民事判決)。
四、改作
另一種常見的與抄襲雷同的侵權方式是改作。改作是針對他人著作,以翻譯、編曲、改寫、拍攝影片或其他方法另為創作。若要改作他人的作品,必須要經過著作權人的同意,否則就構成侵權。
抄襲和改作的差異在於,改作必須要是兩個作品整體觀察,改作後的作品已經達到「獨立創作」的程度。如果兩個作品雖有不同,但實質近似就屬於重製。
在一則案例中,著作權人的歌曲,被他人指控侵害著作權人的改作權,但法院認為,兩首歌後半段的歌曲旋律只有少數幾個裝飾音不同,而歌詞內容僅有「回心又轉意」與「回到你的身邊」、「屏東」與「台東」、「瑪家鄉涼山村的小姐啊我愛你」與「知本溫泉健康山有我們的歌聲」等處略有不同外,其餘均相同。因此兩首歌曲間就著作整體觀屬於「重製」而非「改作」(智慧財產法院一○四年度民著上字第八號民事判決)。
另外,如果將平面的美術著作轉變為立體形式的玩偶、將素描繪畫變成雕塑、將電路圖製成電路圖板,法院也認為屬於改作的一種(最高法院九十二年度台上字第五一五號民事判決)。
區分「重製」和「改作」的差異在於改作後的作品,可以成為一個獨立的著作,改作人就成為了著作權人,改作後的作品也受到《著作權法》的保障。然而,必須注意如果是未經過著作權人同意的違法改作,原著作後衍生的作品,不會受到《著作權法》的保障(最高法院一○二年台上字第五四八號民事判決)。

全球性網路攻擊暴露中國依賴盜版軟體的風險
中石油在北京的一個油泵。在上週末大部分時間裡,這個國有石油巨頭運營的加油站的電子支付系統因為這場駭客襲擊而處於中斷狀態。
中石油在北京的一個油泵。在上週末大部分時間裡,這個國有石油巨頭運營的加油站的電子支付系統因為這場駭客襲擊而處於中斷狀態。 KIM KYUNG HOON/REUTERS
孟寶勒
2017年5月16日
香港——中國是世界上互聯網用戶最多的國家,網路技術行業興旺繁榮,軟體盜版情況猖獗,這些因素使它決定按自己的數字規則行事。
然而,當這個國家急著地從一場全球性的駭客襲擊中恢復時(該國企業、政府機關和大學受害尤深),依賴盜版軟體產生的風險變得明晰起來。
芬蘭網路安全公司F-Secure的研究人員認為,有大量電腦運行的是盜版的Windows軟體,或許是它們為所謂的勒索軟體入侵打開了方便之門。由於盜版軟體通常沒有在開發者那裡註冊,用戶往往會錯過安裝可以抵禦襲擊的重要安全補丁。
目前並不清楚是否所有遭該勒索軟體入侵的中國企業與機構都在使用盜版軟體——該軟體令用戶無法登錄電腦,要求他們支付相應費用才能拿回電腦的控制權。但大學、地方政府和國營企業可能有依賴盜版Windows的電腦網路。
多年來,微軟(Microsoft)等西方企業一直抱怨許多國家普遍使用盜版軟體,這些國家在這次襲擊中損失尤其嚴重。軟體供應商同業公會BSA去年進行的一項研究發現,2015年中國的計算機上安裝的軟體有70%沒有獲得正當授權。在俄羅斯,這個比例為64%,印度緊隨其後,為58%。
在中國杭州學習網路工程的朱煥傑將這次襲擊的大面積傳播歸因於許多問題,其中包括學校的網路缺乏安全保障。他表示,盜版也是一個因素。他說很多用戶之所以不更新軟體以獲得最新的安全保障,是因為他們擔心自己的盜版軟體會遭破壞或無法使用,而大學提供的只有更老的盜版。
「目前大多數的學校,全部都是用盜版軟體的,包括操作系統和專業軟體,」他說。「在中國,大部分人用的Windows都是盜版的,這就是一個現狀吧。」
週一,中國的一些機構還在清理因這次襲擊而癱瘓的系統。清華等知名研究機構受到影響,中國電信和海南航空等大公司也是如此。
中國證券監管機構稱,為保護自身的網路,已將它關停。中國銀行監管機構則警告貸款機構在處理這種惡意軟體時要小心謹慎。
警察局和當地的派出所報告了社交媒體上的問題,大學生則表示自己無法登陸電腦準備期末論文。上週末大部分時間,國有石油巨頭中石油運營的加油站的電子支付系統中斷。據官方電視台報導,總計有大約4萬家機構受到影響。另據中國安全公司奇虎360報告,有超過2.9萬個機構的電腦被感染。
中國三大國營電信運營商之一中國電信上週末也出現了類似的混亂景象,該消息來自一名沒有被授權談判此事的員工。這名員工表示,公司提供的軟體補丁不起作用,之後被告知使用奇虎360的一個補丁,後者支持盜版和授權過期的Windows系統。中國電信的一名發言人沒有立即回應時報的置評請求。
為企業提供網路安全建議的Archefact Group公司創始人托馬斯·帕朗蒂(Thomas Parenty)表示,使用拷貝軟體及其他媒介已經在中國的計算機文化中紮根。他提到,有些人以為在中國使用盜版軟體是合法的,有些人則只是不習慣為軟體付費。
帕朗蒂舉了他在一個美國客戶的北京辦公室工作時碰到的例子。「結果證明那裡每台電腦上的所有軟體都是盜版的,」他說。
惡意軟體和不願為軟體付費的雙重問題如此根深蒂固,以致在中國催生了另一種類型的安全企業。奇虎360的商業模式是提供免費的安全方案,公司則通過賣廣告賺錢。
這個問題曾引發微軟和中國政府之間的政治鬥爭。
為了讓更多的中國機構為自己的軟體付費,總部位於華盛頓州雷德蒙德(Redmond)的微軟公司曾經嘗試教育用戶,主動提供幫助。它也不再銷售光盤形式的Windows軟體,因為它們容易複製。
2014年的一項努力令它與北京發生了嚴重衝突。
當時,微軟決定不再支持已經推出14年的操作系統Windows XP,但該版本依然被中國政府和企業廣泛使用。許多中國人抱怨,這一舉動顯示出中國仍然要受制於外國企業的決策。官方通訊社新華社的一篇文章稱,這類企業行為可以被看作是反競爭的。後來,微軟同意提供免費升級,並與一家常常為軍方工作的國有企業達成了協議,開發適合中國的版本。
相比於軟體盜版,中國政府更關注發展微軟的本土替代品。前美國情報機構合同僱員愛德華·J·史諾登(Edward J. Snowden)洩密事件發生後,中國知道了美國在實施駭客襲擊,試圖監控中國的軍事發展,於是北京的領導層開始加速推動開發更難攻破的中國自有品牌的軟體和硬件。
然而,截至目前,中國的大多數電腦依然使用Windows系統。在談到週末那場駭客襲擊的影響時,帕朗蒂表示,他覺得這件事並不會對人們對盜版軟體的態度產生太大影響。
「我認為令情況改變的唯一辦法,就是中央政府判斷這種威脅對關鍵基礎設施構成威脅,強制性地讓人們購買合法軟體,」他說。「但我不認為這種情況會很快發生。」
倫敦地標遭中國「山寨」 英國原作者:厚顏無恥
中國上海的「山寨」雕塑作品「Timepiece」。(圖擷取自The Independent)
〔即時新聞/綜合報導〕中國對智慧財產權觀念薄弱,各種知名商品或作品,只要在推出之後,在中國就能看到山寨版本,甚至會出現能自行技術研發的山寨品牌。最近在中國上海,就被發現一座雕刻藝術品,完全「山寨」英國倫敦的地標性藝術品,被原作者批評「相當厚顏無恥」。
根據英國《獨立報》(The Independent)報導,被中國「山寨」的作品是英國藝術家溫蒂泰勒(Wendy Taylor),在1973年於英國著名地標倫敦塔橋(Tower Bridge)附近所雕塑作品「Timepiece」。最近有藝術粉絲將上海黃浦江畔的「山寨」雕塑品相片寄給泰勒,她當時以為有人將她的作品用Photoshop修圖,但她後來發現,「這根本是『山寨』的。」
報導也提到,過去泰勒也曾有作品遭到模仿,但對方總會說是巧合,但是次上海的這座「山寨」作品,實在太過明目張膽,也太厚顏無恥了。雖然歐洲對作品有版權法的保障,但是在中國的法律卻不同,難以採取法律途徑。
中國的「山寨」作品層出不窮,剽竊作品已經不是第一次。中國新疆維吾爾自治區克拉瑪依的大型不鏽鋼雕塑「大油泡」,與卡普爾在美國芝加哥的知名作品「雲門」(Cloud Gate),他在聲明中指出,中國看似允許剽竊他人創意,他認為必須追究到底,把相關負責人送上法庭,同時也呼籲芝加哥市長加入他的聲討行列,「中國政府必須停止這種侵害行為,以及必須全面落實著作權。」
免費電影不便宜
字體列印轉寄|plurkshare
2015-03-06
◎ 陳興男
街頭巷尾林立「低頭族」,象徵全民進入網路世代,多數人藉由網路汲取食衣住行的生活資源,便捷而代價低廉,但也有人因此惹禍上身,即報載「鄉民」點擊網址後下載電影,而吃上官司的違反著作權法案例,一個案件之被告人數動輒數百上千人,迄今案件數量直線上升中,被告遍布各階級,有家庭主婦、也有大學教授,訴訟和解金額破萬(一說行情是五萬?)因此形成的社會、司法問題不容小覷!
點擊下載影片竟成為被告,儘管是貪小便宜的舉動,但扯上刑事官司的確令人感到驚恐錯愕,對個人或家庭之影響甚大,原因在於點擊下載影片的同時,該下載軟體設計有「分享」功能,讓您的IP當下也成為載點(供應者),即越多人下載,載點更多,致下載速度越快之軟體設計原理,不少鄉民因此成為盜版電影的提供者,於是觸犯著作權法第九十二條:「擅自以公開口述、公開播送、公開上映、公開演出、公開傳輸、公開展示、改作、編輯、出租之方法侵害他人之著作財產權者,處三年以下有期徒刑、拘役,或科或併科新臺幣七十五萬元以下罰金。」規定之擅自「公開播送」他人之著作財產權罪嫌,鄉民不可不慎啊!
(作者為台中地檢署檢察官)
----------------
抄襲、致敬違反著作權法嗎?
法律白話文/楊貴智
台北市客家文化主題公園就爆抄襲,日前貼出一張宣傳「客庄市集」活動的大型海報,遭網友投訴,根本是抄襲經典的「固力果」看板。

2014年台北市長參選人連勝文競選廣告遭質疑「致敬」美國加州樂透廣告。

勝選的台北市長柯文哲則被指責其市府文宣「致敬」動畫「中華一番小當家」

講到抄襲、致敬令人立刻聯想到著作權,但是一定會違反《著作權法》嗎?
事實上,《著作權法》中並沒有任何條文提到「抄襲」,因為抄襲不是精確的法律概念,我們在日常生活使用到「抄襲」這個字的情況有3種:「重製」、「改作」、「觀念的模仿」,但不是每種情形都不合法,因此我們必須分析著作權法對於這些不同的情況係如何規範的。把抄襲細分為:
「觀念、思想的模仿」
以固力果人像為例,我們可以把它分為「想要傳遞的觀念(一個跑者抵達終點舉手歡呼)」以及「表達該觀念的方法(跑者的肌肉紋路、舉手的角度、嘴巴、衣著、色調等)」。其他人可以透過不一樣的形式表達「一個跑者抵達終點舉手歡呼」,雖然是完全不一樣的圖,但這就是「觀念、思想的模仿。」
這就是用完全不一樣的表達方式表達「一個跑者抵達終點舉手歡呼」的概念(大誤)
「改作」
指以改編、改寫他人著作等方法來創作作品。舉例來說,如果小編把固力果人像掃描進電腦,並做成會動的動畫,這就是改作。
「重製」
直接把別人的作品完全或幾乎不動地抄過來就可能構成重製。舉例來說,如果小編的創作除了也表達「一個跑者抵達終點舉手歡呼」,而且也使用相同的跑者肌肉紋路、相同的舉手角度、相同的嘴巴、相同的衣著、相同的色調,導致畫出來的畫跟固力果人像幾乎一模一樣,這時候就會構成重製。而到底要多相似才叫做重製呢?我國法院使用的標準叫做「實質近似」,意思是如果兩個作品的「關鍵表達方式」一樣,此時雖然其他表達方式不一樣,但還是可以被認為構成重製。
那什麼叫做「關鍵表達方式」呢?
在固力果人像中,為了呈現「一個跑者抵達終點舉手歡呼」,透過「跑者肌肉紋路」、「舉手」、「跑道」這些細節的展現都是呈現「一個跑者抵達終點舉手歡呼」所不可或缺的要素,因此這些要素就是「關鍵表達方式」。這些表達方式的「呈現型態、安排結構、基本構圖、輪廓走向」會一般人覺得一般人覺得「整體看起來很像」的話,就會被認為構成實質近似。
以下圖蔣友柏開設的橙果設計有限公司抄襲大學學生畢業展作品「金魚圖」一案為例(智慧財產法院100年度刑智上訴字第39號判決),法院認為「二著作均係以俯視圖呈現,且就金魚之基本體態構圖、整體輪廓之線條轉折方法、走向角度、尾鰭向外延展之大小幅度及各部位比例等整體佈局構造,均甚相似。至顏色配置雖有不同,然此並非影響判定二圖樣外觀輪廓是否相似之重點。故二著作之整體感覺確實已達「實質相似」之程度,且其相似之程度縱非「顯然相同」,亦幾乎可謂「一望即知」」,可供網友參考。

概念與表達二分原則

根據《著作權法》第10條之一規定
「依本法取得之著作權,其保護僅及於該著作之表達,而不及於其所表達之思想、程序、製程、系統、操作方法、概念、原理、發現。」
也就是說,如果今天被指控「抄襲」的著作只是「觀念、思想的模仿」,模仿的是其他作品「想要傳遞的觀念」、「抄襲人家的點子」,並不會違反《著作權法》;相反地,如果抄襲的方式已經進一步構成「改作」、「重製」,就會違反《著作權法》。進一步說,「觀念、思想的模仿」雖然不違反《著作權法》,但不代表在道德上站的住腳。我們常常會聽到「山寨」、「致敬」等用詞,或是在創作比賽及學術文獻發表的場合中,因為參賽者或學者「抄襲人家的點子或研究成果」而遭到非議。也就是說「觀念、思想的模仿」雖然不違反《著作權法》,但在這些高度注重觀念原創性的場合,仍然被視為不道德的行為而遭到禁止。
本文經授權轉載自法律白話文PLM:抄襲、致敬違反著作權法嗎?
-------------------
全台最大盜版影音網站侵權10億!台大2碩士遭起訴 6千萬財產被查扣 https://bit.ly/3n9Za2M
檢警於今年3月破獲由兩名台大碩士創立的全台最大盜版追劇網站「楓林網」,桃園地檢署9日偵結,檢方以兩人賺取之暴利金額7千6百多萬,對片商及電視台造成市值損失高達10億,查扣兩人名下不動產、美金保單6千餘萬,保全日後追繳犯罪所得,依違反《著作權法》起訴2人。
33歲的陳姓嫌犯、32歲的莊姓嫌犯自2015年起架設「楓林網,上傳各國盜版電影、連續劇等供網友免費觀看,每月流量高達3千萬次,靠廣告點擊每月至少獲利2百萬元。他們與中國人士合謀,在外國租用雲端主機,將未經授權的電影、戲劇、影集擅自下載至「楓林網」或連結嵌入,提供不特定人免費觀看,在網頁及影片中安插廣告牟利。
被侵害的著作包括「與神同行」、「七月與安生」等144部電影,「敗犬女王」、「世間情」等107部台劇,以及「拯救甘迺迪」等64部美劇和「東京大酒店」等60部日劇。經WarnerBros, Entertainment Inc.華納兄弟娛樂公司、史坦利國際傳媒公司、三立電視公司、株式會社TBS電視臺、富士電視臺公司、日本電視放送網公司、采昌國際多媒體公司、株式會社WOWOW等多家海內外公司蒐證提告。
經檢警數月調查,以網路追蹤技術鎖定33歲的陳姓嫌犯、32歲的莊姓嫌犯,今年3月持拘票與搜索票到桃園市八德區逮人,查扣電腦、手機、雲端主機25台等證物。檢方清查兩人以此獲利7千6百餘萬。檢方偵結後,以2人不法所得甚鉅,告訴人主張之侵權市值近10億元,為保全日後犯罪所得之追徵、追繳,避免告訴人求償無門,查扣兩人名下所有2棟位在桃園市八德區之透天厝、美金保單及廣告公司帳戶,共計6千7百餘萬,並將兩人以涉嫌違反《著作權法》提起公訴。全台最大盜版影音網站侵權10億!台大2碩士遭起訴 6千萬財產被查扣 https://bit.ly/3n9Za2M



留言列表