湖口車站日式站長宿舍1928年建-第三次文化資產審議-1115-2024





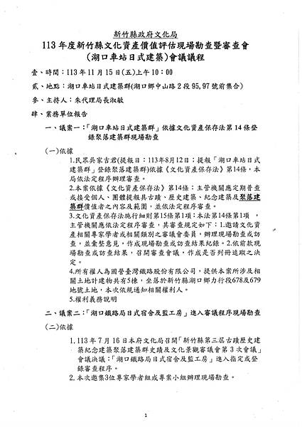
1.台鐵書面表示9月已行文中央,前站地號力行段678(監工房)679站長、工務、單身、磚造單身共5棟的區塊提報做社宅(非後站)
2.當場吳菊花議員、陳栢誠議員表示不同意,犧牲百年珍貴文資,在黃金地段做社宅不適宜!
3.我們會陳情中央,前站宿舍區文資保留修復活化,後站大空地才應該與成功路停車場社宅預定地,解決6米寬出入不便,並且車站與社宅商場一起規劃!
https://www.facebook.com/share/1CKLr54QS1/
⭐我是湖口人⭐ | 前站蓋社宅? 台鐵劃錯重點了吧 | Facebook https://bit.ly/3Czf2cc

















搶救湖口車站日式宿舍好消息 現勘決議列冊追蹤
台鐵湖口站員工宿舍及監工房等3處日式建物群,原解除列冊追蹤,經地方人士連署搶救並再提報文資,新竹縣專案小組今審議後決議再列冊追蹤。 (記者廖雪茹攝)
搶救湖口車站日式宿舍好消息 現勘決議列冊追蹤 - 生活 - 自由時報電子報 https://bit.ly/3IpJODI
2024/03/07 22:12
〔記者廖雪茹/新竹報導〕台鐵湖口站員工宿舍及監工房等3處日式建物群,去年底經新竹縣文化資產審議會審議通過,決議解除列冊追蹤,地方人士發起搶救,號召鄉親連署,再度提報文資,縣府文化局今(7)日邀集專家學者現勘後召開說明會,除了文史工作者出席關切,包括曾住在站長宿舍的站長女兒、退休列車長和多名鐵道迷也都到場聲援。
縣府今晚發布,這次現勘與審查會議,委員經檢視建物現場、聽取多方意見後,認為建物保存狀況雖不佳,但具日治時期工藝技術,是否具保存價值仍可進一步討論,決議列冊追蹤。
文化局說,台鐵湖口站日式宿舍及監工房,原為台鐵局依據《文化資產保存法》提報,文化局現勘後啟動文資列冊追蹤程序,2022年9月完成文資價值評估報告;因保存狀況不佳,增改建情形嚴重,不具有稀少及技術或地區建物風格,去年12月4日提送審議會議後決議解除列冊追蹤,建物目前未具備文化資產法定身分。
地方人士對老屋情感深厚,志工吳家吉、郭台貴、林寶忠等人成立「搶救湖口車站日式站長宿舍」粉絲專頁,寫陳情書給交通部、文化局部等部會,發起連署,今年1月20日舉辦「搶救湖口百年日式站長宿舍連署說明會」,至今已有1500人連署,志工們也蒐羅在地記憶及歷史資料事證,再向文化局提報申請登錄歷史建築。
文化局今天下午2點邀集審議委員5人組成專案小組現場勘查後,於湖口鄉公所6樓會議室辦理說明會,由提報人、所有權人雙方表達意見,交流討論後,再由委員討論審查。
吳家吉等人說,1929年日本總督府將車站從湖口老街遷來新湖口,往北遷移3公里造成老街沒落。新湖口有平坦廣大的腹地,棋盤式的街道造鎮計畫,新穎車站和圍著圍牆的日式宿舍群,對面就是警察局負責車站附近治安。最北邊一棟雙拼為站長宿舍,其他宿舍以工務師傅為主。
湖口站建物中有站長宿舍和少見的監工房,距今有95年歷史,地方希望保留修復活用,作為湖口故事館、旅遊、藝文中心、學校走讀教學的歷史建築,而不是淪為台鐵公司化第一個公告的受害建築。
前站長徐榮昌進入鐵路局擔任電報司事的工作,從1942年住到2017年病逝,家眷才搬離。「沒有修整好可惜」!曾與父親居住宿舍的女兒徐明珠說,這間宿舍有他們一家人滿滿的回憶,如今看到房子殘破不堪,內心十分不捨,希望能列為歷史建築修繕保留,完整湖口人的回憶
搶救湖口車站日式宿舍好消息 現勘決議列冊追蹤 - 生活 - 自由時報電子報 https://bit.ly/3IpJODI


竹縣湖口車站日式宿舍有望列歷史建築 今決議列冊追縱
20:282024/03/07 中時 羅浚濱
新竹縣文化局邀專家學者現場勘查湖口車站日式宿舍,開會討論後決議列冊追蹤。(新竹縣政府提供/羅浚濱新竹傳真)
竹縣湖口車站日式宿舍有望列歷史建築 今決議列冊追縱 - 生活 - 中時新聞網 https://bit.ly/49Uacl4
文史團體提報將「湖口車站日式宿舍及監工房」列為歷史建築,新竹縣文化局依《文化資產保存法》規定受理提報,7日下午邀集專家學者依法定程序辦理現場勘查,並開會討論後決議列冊追蹤。
文化局表示,2020年2月10日由建物管理人台鐵依《文化資產保存法》第15條規定,將「湖口車站日式宿舍及監工房」提送文化局辦理文化資產價值評估,經現勘並委託專業團隊辦理文化資產價值初步評估,去年12月4日提送「新竹縣第三屆古蹟歷史建築紀念建築聚落建築群史蹟及文化景觀審議會第1次現場勘查及審議會議」審議,會議決議湖口車站日式宿舍(95.97號)及監工房(無地址),因保存狀況不佳,增改建情形嚴重,不具有稀少及技術或地區建物風格,決議解除列冊追蹤,建物目前未具備文化資產法定身分。
在審議結果公告後,在地文史工作者對老屋情感深厚,積極號召鄉親連署,蒐羅在地記憶及歷史資料事證,另循《文化資產保存法》第14條規定向文化局提報申請登錄歷史建築。
因法源依據不同,文化局依法定程序受理,7日下午2時邀集審議委員5人組成專案小組辦理現場勘查後,邀請有關單位及關心本案的鄉親於湖口鄉公所六樓會議室辦理說明會。
會中說明本案法定流程,並由提報人、所有權人雙方表達意見,進行交流討論後,再由委員討論審查。本次現勘與審查會議,委員經檢視建物現場、聽取多方意見後,認為建物保存狀況雖不佳,但具日治時期工藝技術,是否具保存價值仍可進一步討論,決議列冊追蹤。
文化局指出,湖口火車站日式宿舍群等房舍,從2020年至去年陸續邀集專家學者進行4次現場勘查,本次為第5次勘查,本屆審議委員中外聘專家學者皆已全數參與現勘,對本案建物現況與背景充分了解。文化局將依文資法規定,將本案再次提送審議會審議,審議委員會將依文資法規範之價值基準,並綜合考量登錄範圍之影響,管理維護與再利用等相關層面進行評估。
竹縣湖口車站日式宿舍有望列歷史建築 今決議列冊追縱 - 生活 - 中時新聞網 https://bit.ly/49Uacl4





專家學者會勘「湖口車站日式宿舍及監工房」 決議列冊追蹤
發布日期:113-03-07
專家學者會勘「湖口車站日式宿舍及監工房」 決議列冊追蹤 https://bit.ly/49FxDip
有關日前文史團體提報「湖口車站日式宿舍及監工房」,新竹縣政府文化局依《文化資產保存法》規定受理提報,並於3月7日下午邀集專家學者依法定程序辦理現場勘查。
文化局表示,本案係於109年2月10日由建物管理人交通部臺灣鐵路管理局 (現國營臺灣鐵路股份有限公司)依《文化資產保存法》第15條規定,提送文化局辦理文化資產價值評估。文化局依法定程序辦理現場勘查,並委託專業團隊辦理文化資產價值初步評估,並於112年12月4日提送「新竹縣第三屆古蹟歷史建築紀念建築聚落建築群史蹟及文化景觀審議會第1次現場勘查及審議會議」審議,會議決議:湖口車站日式宿舍(95.97號)及監工房(無地址),因保存狀況不佳,增改建情形嚴重,不具有稀少及技術或地區建物風格,決議解除列冊追蹤,建物目前未具備文化資產法定身分。
惟前揭審議結果公告後,在地文史工作者對老屋情感深厚,積極號召鄉親連署,蒐羅在地記憶及歷史資料事證,另循《文化資產保存法》第14條規定向文化局提報申請登錄歷史建築。因法源依據不同,文化局依法定程序受理,於113年3月7日下午2時邀集審議委員5人組成專案小組辦理現場勘查,邀請有關單位及關心本案之鄉親於湖口鄉公所六樓會議室辦理說明會,說明本案法定流程,並由提報人、所有權人雙方表達意見,進行交流討論後,再由委員討論審查。本次現勘與審查會議,委員經檢視建物現場、聽取多方意見後,認為建物保存狀況雖不佳,但具日治時期工藝技術,是否具保存價值仍可進一步討論,決議列冊追蹤。
有關湖口火車站日式宿舍群等房舍,新竹縣政府文化局於109年至112年間陸續邀集專家學者進行4次現場勘查,本次為第5次勘查,本屆審議委員中外聘專家學者皆已全數參與現勘,對本案建物現況與背景充分了解。文化局將依文資法規定,將本案再次提送審議會審議,審議委員會將依文資法規範之價值基準,並綜合考量登錄範圍之影響,管理維護與再利用等相關層面進行評估。
專家學者會勘「湖口車站日式宿舍及監工房」 決議列冊追蹤 https://bit.ly/49FxDip
專家學者會勘「湖口車站日式宿舍及監工房」 決議列冊追蹤 | 中央社訊息平台


--------------------------------------
1500人連署保留湖口台鐵日式站長宿舍 文化局今再次現勘
2024-03-07 19:44 聯合報/ 記者黃羿馨/新竹即時報導
新竹縣湖口火車站日式站長宿舍群解除列冊追蹤,湖口人號召保留,至今已有1500人連署。記者黃羿馨/攝影
1500人連署保留湖口台鐵日式站長宿舍 文化局今再次現勘 | 桃竹苗 | 地方 | 聯合新聞網 https://bit.ly/4c81hhG
新竹縣湖口火車站日式站長宿舍群因建物保存狀況不佳,且不具稀少性或地區建物風格,在考量湖口車站附近的整體發展下,文化局專案小組委員建議解除列冊追蹤,為此湖口人號召保留,至今已有1500人連署,今天新竹縣文化局因應民意再次前往火車站進行文化資產勘查。
台鐵湖口站日式宿舍及監工房,原為台鐵局依據文化資產保存法提報,新竹縣文化局現勘後啟動文資列冊追蹤程序,不過根據2022年9月的文資價值評估報告顯示,因建物保存狀況不佳、增改建情形嚴重,不具稀少性或地區建物風格,考量湖口車站附近的整體發展,專案小組委員建議解除列冊追蹤。
消息在地方傳開後,湖口人紛紛發起搶救行動,發起連署的志工吳家吉、郭台貴、林寶忠等人不但成立搶救湖口車站日式站長宿舍粉絲專頁,並從今年1月開始在地方辦理說明會,至今已有1500人參與連署。
吳家吉表示,湖口站建物中有站長宿舍和少見的監工房,距今有95年歷史,地方希望保留修復活用,作為湖口故事館、旅遊、藝文中心、學校走讀教學的歷史建築,而不是淪為台鐵公司化第一個公告的受害建築。
吳家吉說,1929年日本總督府將車站從湖口老街遷來新湖口,往北遷移3公里造成老街沒落,新湖口有平坦廣大的腹地、棋盤式的街道造鎮計畫,新穎車站和圍著圍牆的日式宿舍群,其對面就是警察局負責車站附近治安。最北邊一棟雙拼為站長宿舍,其他宿舍以工務師傅為主。
居住宿舍最久的徐榮昌前站長,進入鐵路局擔任電報司事的工作,並從1942年住到2017年病逝家眷才搬離。徐榮昌的女兒徐明珠,也曾與父親居住於此,她表示,這間宿舍有他們一家滿滿的回應,如今看到房子殘破不堪,「沒有修整好可惜」,希望能列為歷史建築修繕保留,完整湖口人的回憶。
1500人連署保留湖口台鐵日式站長宿舍 文化局今再次現勘 | 桃竹苗 | 地方 | 聯合新聞網 https://bit.ly/4c81hhG
「台鐵湖口站日式宿舍」被解除文資追蹤 居民發起2000人連署盼保留 – 客新聞 HakkaNews



「台鐵湖口站日式宿舍」被解除文資追蹤 居民發起2000人連署盼保留 – 客新聞 HakkaNews














第一代-木造湖口車站

(168) 速寫畫家林繼勝手繪明信片,為您畫下「湖口車站日式宿舍」美麗的視角,值得收藏 - YouTube

搶救湖口車站日式站長宿舍 (1) Facebook
搶救湖口車站日式站長宿舍 今辦說明會號召志工發動連署
湖口火車站日式站長宿舍建築群一隅。(記者黃美珠攝)
搶救湖口車站日式站長宿舍 今辦說明會號召志工發動連署 - 生活 - 自由時報電子報 https://bit.ly/4288Noi
2024/01/20 14:45
〔記者黃美珠/新竹報導〕湖口人搶救湖口火車站日式站長宿舍群行動,繼去年透過行動粉專重新提列後,今天早上由行動發起人吳家吉等率領多名志工,在湖口信勢村集會所召開「搶救湖口火車站百年日式建築群」連署行動說明會,號召鄉親加入志工,力拚春節後衝出至少2000份的連署書要遞交給交通部、縣府、台鐵等相關單位,吸引數十名鄉親到場了解,新竹縣議員吳菊花、羅美文、前縣議員余筱菁,以及地方文史工作者古少騏等也都到場聲援。
縣府文化局長李安妤說,台鐵宿舍維管權責在台鐵,可惜目前台鐵保留建物的意願並不高。文化局已收到鄉親們再度的提報申請,會依程序處理。至於公告解列的理由,主要就是建物保存狀況不佳,增改建情形嚴重,且不具稀少性或地區建物風格,在考量湖口車站附近的整體發展,專案小組委員才會建議解除列冊追蹤。
搶救行動發起人吳家吉說,這個建築群在2020年由台鐵局向新竹縣政府提報爭取列為歷史建築,後經新竹縣文化資產審議委員會現勘和審議後列冊追蹤,表示它有這個價值。被列冊追蹤的第1年,委員會再度審查,不僅有4個委員認為需要持續追蹤、有價值,另有6人更贊成進入指定登錄程序的。去年2月重新會勘,到場的委員僅有4人,贊成解列和反對的各半。6月再次會勘,到場的3名委員竟全部贊成解列,逆轉原來最早的看法,今年1月5日文化局因此公告解列,但他們也及早在去年12月底就以搶救行動粉專的名義再次提報給縣府重新審查。
吳家吉說,他認同文資審議委員們自有其專業,但他們並沒有實際傾聽地方鄉親的聲音,畢竟作為湖口鄉親的他們才知道湖口未來的發展要怎樣是最好的。
所以今天舉辦連署行動說明會的用意就在號召志工投入,希望春節後可以衝出至少2000份的連署書送交縣府、交通部等相關單位補入地方心聲。
志工郭台貴說,湖口車站興建於1928年,次年鐵道便從湖口老街遷到現址啟用迄今,以致湖口火車站的日式站長宿舍建築群再4年就滿百歲。這群建物見證了湖口鐵道遷移史和地方的興衰,更與135年前的劉銘傳鐵道建設、湖口車站遺址等有連動關係,是湖口目前僅存唯一的日式建築群,更是大新竹與桃園極少數火車站保留下的日式建築群。
他們希望這群建築群保留下來,修舊如舊後結合鐵道旅行,成為地方的藝文展覽館,也可以作為湖口的遊客中心,未來串聯富岡鐵道博物館,發展湖口的鐵道文化旅遊新動線。
湖口火車站日式站長宿舍建築群一隅。(記者黃美珠攝)
湖口火車站日式站長宿舍建築群一隅。(記者黃美珠攝)
「搶救湖口火車站百年日式建築群」連署行動發起人吳家吉。(記者黃美珠攝)
「搶救湖口火車站百年日式建築群」連署行動說明會今天在信勢村集會所舉行,號召鄉親踴躍成為志工,力拚年後2000份的連署書,補陳地方聲量給縣府、交通部等單位聽到。(記者黃美珠攝)
搶救湖口車站日式站長宿舍 今辦說明會號召志工發動連署 - 生活 - 自由時報電子報 https://bit.ly/4288Noi




搶救湖口車站日式站長宿舍 今辦說明會號召志工發動連署 - 生活 - 自由時報電子報

湖口車站日式宿舍群 地方重新提報盼列歷史建築 | 地方 | 中央社 CNA
搶救湖口車站日式站長宿舍連署
搶救湖口車站日式站長宿舍連署 https://bit.ly/4b5n35b
01/20(六)10:00 湖口鄉信勢村集會所
搶救湖口車站日式站長宿舍連署行動說明會
- - - - - - - - - - - - - - - - - - - - - - - - - - - - - - - - - - - - - - - - - - - - - - - - - -
1928.07.31 總督府報公告承攬招標興建甲種第三官舍一棟雙拼等5件工程。
1929.11.01 新湖口車站開業運輸,站長宿舍啟用,95年前的車站遷線三公里外平坦廣大腹地,帶來新湖口百年榮景,交通便利人口增加。監工房可能同時興建,1948 年航拍圖,中央研究院臺灣早期舊航照影像查詢系統,已經有監工房!
1932 新湖口公學校講堂設立(縣定古蹟),站長宿舍是當時最重要的鐵路運輸,車站主管官邸建築,歷史價值珍貴,新竹、桃園地區車站已無此類建物。
1944-45 依據搶救湖口車站日式站長宿舍粉專網友彭東英先生所述,美軍曾轟炸湖口車站,當時有輛列車被炸飛到後站埤塘,其父親當搬運工人,幸運躲避保住一命,後來才有他的出生。站長宿舍幸運躲過當年炸彈,是天選的古蹟、歷史建築。
1943-45 當時車站日本人丸山源一先生,回國前為湖口車站盡心盡力,並與徐榮昌前湖口站長熟識,維持45年良好友誼。
車站是交通旅遊中心,每天數千人進出,更有國內外、日本旅客到訪。站長宿舍不僅可以是人的聯繫、聚會場所,更是心靈與歷史交流對話的空間。正面給予古蹟、歷史建築身分價值,保留修復並活用,對湖口發展意義重大!承先啟後下一個百年,對湖口站前藝文教育、文史走讀和聯合國2050淨0碳排、淨零在地觀光,更具前瞻意義!鐵道遷線到新湖口快滿百年,車站主建築已經改建為第三代,站長宿舍95歲了,是湖口市區僅存唯一日式官舍。見證鐵道遷線成功,可做為台灣唯一的鐵道遷線故事館!
站長宿舍是日治35年後,較後期建物。空間格局方正實用美觀,引入庭園景致四面採光,南側外牆大面積雨淋板保持完善,具藝術價值!宿舍原貌保存尚好,牆面、門窗、屋頂雖有部分破損,但仍保存了大部分的原始建築物件。室內方正、房間互通便利,具日式簡約風格。
監工房可能同宿舍同期1929年興建完成,為工務木造辦公休憩場所,目前台鐵已非常少見,保存尚可的歷史建物。內部寬敞無隔間、大面積門窗對稱、採光明亮,符合實際工作需求,從月台看去外型可愛吸睛!軌道邊,以使用者便利進出,提高工作效率,達成目標,室內空間擺設一目了然。已經非常稀少工務單位的日治時期木造建築,對一般參觀民眾,是了解工務師傅辛苦的走讀好空間。
想對台鐵、文化局、宿舍群說說:
連署人:(持續更新)
羅美文 新竹縣議員
廖子齊 新竹市議員
葉日嘉 竹東鎮民代表
徐勝凌 台灣民眾黨新竹黨部新豐區主任
羅際銘 台灣民眾黨關西鎮南山里主任
張典婉 客家公共傳播基金會董事
廖惠慶 姜阿新教育基金會董事
劉楨 財團法人寶島客家廣播電台董事
張雅馨 彭婉如基金會
徐嘉明 苗栗縣在地文化推廣協會理事長
錢鴻鈞 真理大學台文系副教授
曾吉賢 臺南藝術大學音像紀錄研究所專任助理教授
彭振坤 天主教獅谭森林大學
徐楚茵 新楊平社區大學執行秘書 林本炫 教授
彭欽清 退休教授
蕭衍平 桃園市立陽明高中教師
劉偉嫺 教師
吳延晃 教師
黃淑敏 教師
彭桂連 教師
山崎禮子 教師
張慧筑 教師
鍾淑華 教師 吳嘉琪 教師
游小嬋 教師
黃恒心 退休教師 曾彥霖 東海大學都研中心校友聯誼會
鄭玉卿 臺南藝術大學民族音樂學研究所
陳翊綾 臺灣藝術大學藝術管理與文化政策研究所博士班
劉懷仁 陽明交通大學客家文化學院博士候選人
林志成 建築師
曹文傑 導演
古少騏 紀錄片導演
林琬玉 紀錄片導演
林瑞珠 獨立媒體人
鄧毅中 文史工作者
陳紹忠 文史工作者
賴育星 文史工作者
林秀叡 文化資產工作者
李憶銖 劇場工作者
羅秀玲 客家工作者
蕭秀琴 作家
鄭開翔 藝術家
彭竹慈 建築空間設計師
周雅平 地方設計師
李玄斌 漢式瓦作匠師
朱子宏 小兒科醫師/診所副院長
陳彩鈞 醫師
Vincent Liu 物理治療師
林恒益 污染整治工程師
高美玉 藍鵲書房店長
劉醇遠 柳橙園文化工作室負責人
鄒雅荃 自然而然劇團團長
黃騰嶢 嶢品藝術負責人
鄭心佩 忠信民藝老闆
羅慧娟 釀造好日文化執行長
許育綸 前竹北市民代表
連署團體:(持續更新)
新竹縣社會住宅推動聯盟協會
新竹市老屋發展處
(23/12/05 自時) 湖口車站日式宿舍群恐遭解除文資列冊拆除 地方發起搶救 https://news.ltn.com.tw/news/life/breakingnews/4511925?fbclid=IwAR0ISzrG5_HJLPKvMBWt5nYlLFIoZG7fqzJVd9mBtUprP5ILFuCntg1mpuM
(24/01/09 自時) 台鐵湖口站日式建築群文資解除列冊追蹤 地方陳情搶救 https://news.ltn.com.tw/news/HsinchuCounty/breakingnews/4547136?fbclid=IwAR27aT1YvrQ5a9mai4L5m7KMEVGqCgqO7X-r11-DDsz_IXVd1QEfVGZRBeI
(24/01/20 聯合) 湖口車站日式宿舍群 地方重新提報盼列歷史建築 https://udn.com/news/story/7324/7723224
(24/01/21 自時) 湖口車站日式宿舍 地方連署搶救 https://news.ltn.com.tw/news/HsinchuCounty/paper/1627252
(24/01/21 中時) 湖口站建築群解列 鄉親連署搶救 https://www.chinatimes.com/newspapers/20240121000436-260107
(自由時報提供,雙拼宿舍)
台鐵公司化的第一個溫柔送給了湖口
2024新年的第一個周末,新竹縣文化局公告了湖口站95年歷史的日式站長宿舍文資審議結果,沒有驚訝的以7:3同意解除列冊追蹤,台鐵可以不受50年公有建物的限制,做台鐵公司想要的處分需求或多元開發案…
1895年馬關條約清政府把台灣割讓給日本,日本因統治和經濟需要積極建設台灣,鐵道就是最重要的建設。因清代當時技術經驗和地形路線不佳關係,日本把基隆到台北、台北到桃園鐵道,都在初期就改良了路線。唯獨平鎮(埔心)到紅毛田(竹北)的改良遷線是在35年後1928年其他主要線路都完成後才開始。1929年11月1日改良線開業輸運,伯公岡、新湖口車站啟用,新湖口車站站長宿舍和員工宿舍群和監工房子同步使用。這些在湖口站前中山路上看到的日式建築物已經邁入96年了…再過四年湖口人就可以給他們過百歲生日了!?
然而這紙公告卻讓他可能提前走入歷史的路上…難道湖口人這是您希望的嗎?
國家和城市都可以因文化而偉大,日式建築台灣許多地方都有,但桃園、新竹的各車站,目前僅湖口站還有日式站長宿舍保留著,是湖口這個城市才需要日式站長宿舍,紀錄百年前的成功遷線歷史。湖口的鐵道向北遷移3公里,不僅湖口老街完整保存到現在,假日人潮已絡繹不絕。廣大平坦的腹地、新式棋盤式的街道,更為新湖口車站也帶來百年榮景。面對歷史承先啟後下一個百年,新湖口最老的代表建物站長宿舍,留下修護活用並作為台灣鐵道遷線故事館和旅遊、藝文中心,對湖口才是最好的歷史活教科書。
2021年8月文化局審議會決議,11位委員出席6位過半同意,宿舍進入指定或登錄程序(最後一哩路),隔年委由定錨點文化事業有限公司承攬文化資產價值評估案。定錨點在2022年9月提出報告,站長宿舍具有歷史價值、藝術價值、科學性價值,同時也具建築史和藝術史價值! 但去年2023年4月一位新任委員到任後,文資案急轉直下,6月重新現勘後,三位委員皆建議解除列冊追蹤。
奇怪了…台鐵局有充分陳述湖口站長宿舍的歷史價值嗎? 湖口鄉民和鄉公所課長出席審議會,表示希望留下修復活用宿舍,對湖口意義重大的不同意見!審議委員有完整閱讀定錨點的文化資產價值評估報告嗎?台鐵局表示有處分需求時,沒有影響客觀評價建物的歷史價值?依地籍資料此地號持有人是中華民國政府,管理人是台鐵,建物是日治時代興建的。台鐵依照政府指示承接管理,但地和建物都算國家的、也是人民的。湖口人對此建物表達湖口最大公益的建議,應該得到起碼尊重是吧! 然而就在2023年12月8日台鐵才決標了保安車站的日式站長宿舍修復案,湖口站長宿舍狀況比保安來的好。剛公司化的台鐵,可以與湖口鄉公所協調開會,開始溫柔對待湖口了嗎?
搶救湖口車站日式站長宿舍FB粉專發言人 吳家吉 20240108
(自由時報提供,四連棟宿舍)
連署大聲說
1.ㄧ定要保留及修復及再利用。
2.保留當年文化建築景觀給後代子孫瞭解
3.站長宿舍是鐵道歷史的見證者與重要節點,對重建在地歷史文化有重要意義。
4.希望可以留下這寶貴的建築群,謝謝!
5.留下珍貴文化資產,台鐵、縣府、地方三贏!
6.希望保留並修復對湖口有歷史記憶的站長日式宿舍,讓新湖口地區多一些文藝氣息及增加觀光客想來湖口旅遊的誘因之一。
7.湖口的珍貴回憶,大家一起維護
8.台鐵:貴公司今年開始民營化,想想過去因國家資源而到現在,現在也應該要開始好好地負起身為台灣百年文化象徵之一的社會責任!並納入貴公司的經營核心價值和營運計劃之中,包括贊助當地文史活動、支持在地文化資產教育、提供文化資產相關科系畢業生之就業機會以及文化環境保護。文化局:身為文化主管機關,要肩負起”文化“兩個字。
9.一定要好好保留維護再利用。
10.保留文化資產
11.重視整個區劃的庄土文資保存
12.建築物是見證歷史重要的元素
13.台灣不缺大樓
14.保留讓後人參觀。我以前在苗栗住的日式房屋就被拆了。
15.歷史是很重要的
16.請留下客庒珍貴的文化資產 台鐵加油 交通部 文化部部長加油
17.台灣史地不如鄰近國家來得悠久,任何能說故事的古蹟,儘量要給它保留起來,否則未來沒有東西好看、好教育後代,剷掉很可惜
18.台灣歷史的一頁,請務必保留下來,謝謝!
19.希望可以留下這寶貴的建築群,謝謝!
20.為子孫留下文化資產,才能看見未來來!
21.希望可以留下這寶貴的建築群,謝謝!
22.請保留下來
23.三棟宿舍即使現況不佳,卻是地方僅存的鐵路歷史空間脈絡,未來稍加整修即可作為青世代微型創業使用,促進周邊商業多樣性,前景可期。
24.請務必保留,讓後代瞭解台灣這塊土地一路走來的痕跡跟故事。
25.保留才有特色,才會有長遠的利益。拆掉就什麼都沒了,不會有人潮,也不會有金流。
26.如此珍貴的文化資產,承載地方的記憶,請好好保存下來!
27.留下珍貴文化資產 才是有文化内涵的台灣人
28.站長宿舍95歲了,是湖口市區僅存唯一日式官舍。見證鐵道遷線成功,可做為台灣唯一的鐵道遷線故事館,請完整保留並修復
29.保留舊建築!
30.古蹟保存、文化積累不易,請三思!
31.讓歷史文化與建築必需堅持原地保護保存。
32.請保留
33.一定要保留這珍貴的歷史文物,很多歷史文物都修護成知名觀光景點,例如基隆的要塞司令官邸等等,期待古蹟修復活化的一天,讓我們留下更多文物給下一代
34.要保留具有歷史價值的建築
35.老建築才能說故事,湖口是有故事的地方!
36.加油,屬於台灣的文化歷史我們都有責任好好守護
37.文化是教育下一代重要的根本
38.湖口地方發展史和台鐵文化的見證與交集,值得保留永續發展。
39.歷史文化建築拆了就永遠回不去了,強烈希望為新竹縣留下珍貴的文化資產!
40.希望可以保留具有歷史性的古建築,不要從此抹滅曾經生活過的足跡!
41.定要保留及修復及再利用。
42.保留有歷史意義的鐵路建築,也是台鐵的責任。
43.鐵道文化資產不只傳承歷史文化 也可以成為文化創新與觀光資源
44.1.ㄧ定要保留及修復及再利用。 2.保留當年文化建築景觀給後代子孫瞭解 3.站長宿舍是鐵道歷史的見證者與重要節點,對重建在地歷史文化有重要意義。 4.希望可以留下這寶貴的建築群,謝謝! 5.留下珍貴文化資產,台鐵、縣府、地方三贏!
45.支持保留~
46.站長宿舍是鐵道歷史的見證者與重要節點,對重建在地歷史文化有重要意義。
47.保留時代遺產讓外國人來台熱絡子孫發大財
48.珍貴文化遺產,也是我的故鄉所在
49.不能剛轉型公司化,就留給大家惡劣印象。
50.很喜歡湖口老街,希望台鐵能夠保存站長宿舍,為地方文化謀福
51.希望能保留建築 讓大家一起見證歷史的美
52.有屋堪留直須留
53.老房子拆了就沒了,具有不可逆的珍貴特性,必須很審慎的面對。
54.評估文資更重要的指標,不是只從歷史、社會、科學與美學的條件去篩選,社區能主動參與,進一步進行文資調研,更符合文化部這些年強調公民自主提案參語的精神,更符合這些年新竹縣文化局透過社造平台希望社區能自主培力的實踐。文化局也可檢視多年來那些具有稀少性建築被指定後,缺乏人民的參與,現況如何?文化局應珍惜湖口在地這些珍視自己社區文資的力量。
55.保留共同的歷史記憶非常重要!
56.拆掉就沒有了~
57.歷史性的象徵越來越少,摧毀容易,再尋就難
58.地點位於湖口門面湖口車站旁保留活化可以帶動整個湖口觀光,可做為湖口小型藝文空間及旅遊服務站使用,有故事有歷史建築可大大提升本鄉人文氣質及旅遊服務品質。
59.日治時期的建築若是能活化,將是台鐵的一大資產,屏東縣市、高雄市、嘉義市的日治時期老屋皆是成功的例子
60.湖口需要保留日式站長宿舍
搶救湖口車站日式站長宿舍連署 https://bit.ly/4b5n35b



湖口火車站台鐵日式宿舍保存以站長宿舍為訴求重點,仿效龍潭鍾肇政文學生活園區小學老師宿舍維護保存經驗,補足湖口站周邊人文故事,再向縣府提出維修或文資登錄!
龍潭鍾肇政文學生活園區小學老師宿舍
鍾肇政文學生活園區| 桃園觀光導覽網 https://bit.ly/4282p0d
2021年,桃園市政府客家事務局與財團法人桃園市客家文化基金會共同辦理「跟著文學的腳步遊龍潭—龍潭文學地景走讀」,期許吸引有志之士投入文學地景走讀導覽,以多面向的方式述說文學地景的故事,並增進人們與土地的情感連結。
鍾肇政文學園區以文會友 - 生活 - 中國時報 https://bit.ly/4b1tJkS
館所資訊 - 博物之島 https://bit.ly/3O8ipJK



新湖口最美老宅

湖口車站日式站長宿舍1928年建,長期被占用違建,直到2018-2019台鐵介入排除












62-63年湖口車站航照圖










湖口火車站月台貨運,與新竹客運兩對面,過去台鐵在這裝卸坦克軍用卡車,還有建材石頭,煤炭...吞吐量頗大,盛況空前





請先 登入 以發表留言。