追債追到靈堂!新竹女債主攜本票瞻仰遺容 竟偷按捺亡者指印 - 社會 - 自由時報電子報

借據--1956年
熱蘭遮城柑仔店-念舊漫談
日治時代的本票-約束手形
約束手形是一種承諾票據,是發行人承諾在特地日期向收款人或其指導者或票據持有人支付一定金額的證券。
圖中這張昭和15年由台南州新營郡白河庄店仔口信用販賣購買利用組合所開出的約束手形,代表債務者借款期限到必須支付組合本金及利息。
(1) 日治時期台灣懷舊照片文獻史料 | Facebook https://bit.ly/3kWdH0l



紅色線框起來的部分,就是一定要填寫的地方,若沒有寫,就是無效票,所以一旦有人開了一張1、2、3欄位缺一的本票給你,就不可以收。
票面金額:開票時就要寫上金額,不可留白,用阿拉伯數字或國定大寫則不拘。
發票人:開立這張本票的人,要在上面「簽名」或「蓋章」,不可以只蓋指印,否則也會變無效票。(建議要求發票人填寫身分證字號)
發票日:開立這張本票時的日期,如果沒寫就是無效票。事實上發票日填以後的時間也沒什麼關係,總之不可以不填。
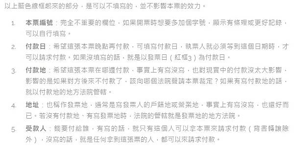
以上藍色線框起來的部分,是可以不填寫的,並不影響本票的效力。
本票編號:完全不重要的欄位,如果開票時想要多加個字號,顯示有條理或更好記錄,可以自行填寫。
付款日:希望這張本票晚點再付款,可填寫付款日,執票人就必須等到這個日期時,才可以請求付款。如果沒填寫的話,就是以發票日(紅框3)為付款日。
付款地:希望這張本票在哪邊付款,事實上有寫沒寫,也對現實中的付款沒太大影響,影響的是如果對方後來不付款了,該向哪個法院聲請本票裁定?如果有寫付款地的話,就以付款地的地方法院管轄。
地址:也稱作發票地,通常是寫發票人的戶籍地或營業地,事實上有寫沒寫,也還好而已。若沒有付款地、有寫發票地時,法院的管轄就是發票地的地方法院。
受款人:錢要付給誰,有寫的話,就只有這個人可以拿本票來請求付款(背書轉讓除外),沒寫的話,就是任何拿到這張票的人,都可以來請求付款。
最需要注意地方
依律師經驗,最多人搞錯的就是「發票日」和「付款日」,務必記得發票日沒寫就是無效票,有人故意只寫付款日,不懂法律的民眾看到有日期,就糊塗
收下。我們要記得,拿到本票就是先看下方日期,沒有寫的話,就要請對方補上,另外也要留意對方是不是故意要匡你了。
如何辨識有效票、無效票?本票哪些項目可不填? :: 李郁霆律師&蔡如媚律師的法律工作室 https://bit.ly/2HuIUdv



本票注意事項:中山區代書告訴你- 本票的秘密 - 《博揚地政士事務所》 https://bit.ly/399mpWQ
(1)本票上寫的字跡都一定要本人親自寫,包含發票日上的日期。
(2)簽名的地方可以用蓋章的方式,但是往往出事情後為了脫責可能會說不是自己蓋的,所以還是親自簽名比較好;但是親自簽名也可能會因為脫責而說是他人偽造的,因此最保險的就是發票人親自簽名+蓋手印
(3)最上面寫的是到期日,最下面的日期是發票日。
到期日:要付錢的那天⇒到期日如果沒有寫,視為發票日那天這張本票就到期了。
本票的效力自發票日開始起算三年,三年過後就無效了。
發票日:簽立本票的那天
本票的效力自發票日開始起算三年,三年過後就無效了,所以三年內要跟法院申請本票裁定,如果對方真的無財產,每五年要去換發債權憑證,債權才會一直有效
本票上只有到期日可以授權他人填寫,其他的內容都不能授權
(4)借錢給他人,不能只寫本票而已,還要加上借據:
看到一張本票,並不會知道這張本票成立的理由,因為票據有無因性→只要本票上的要件都在,就可以執行這張本票,不以本票的原因關存在為前提。
所以本票可以跟發生的原因關係分開的,那要怎麼證明這張本票是因為欠錢呢?
拿到本票的理由有很多,有可能是對方贈與或者買賣,亦或者確保已經發生的法律關係,不是只有借錢才會簽本票;甲借給乙五萬元現金,不能只憑著一張五萬元本票就證明有借給乙錢,還需要其他的證據來證明,所以才需要借據來證明彼此間的法律關係,不然乙可以主張債權不存在,甲打官司就可能會輸掉,拿不回錢了。
(5)本票上面不要加註條件:
有些會寫僅限忠孝東路五段123號買賣之用,但是本票有個必要條件,就是『無條件擔任支付』要寫在本票上,要是本票上沒寫,那這個本票就是無效的,因此在本票上如果有一些附條件或者限制的文字,與票據無條件支付之性質牴觸,就可能會造成本票無效,因此不建議本票上寫上任何附條件或者限制的文字,正反面都不可以寫。
買房子我們也會用到本票,買房子有第一期款、第二期款、第三期款、第四期款,通常我們第二期款會併入第一期款一起給錢,第一期款跟第四期款會壓本票,第一期款就是簽約時要付的錢,簽約的當下通常是不會帶著200萬的支票在身上的,可能就定金10萬元;假設第一期款是200萬好了,今天只帶了10萬元的定金,那就會再簽一張190萬的本票,然後於2天後與現金交換,第四期款也就是尾款擔保本票,有些人會覺得說為什麼不簽第三期款的本票,因為有第一期款跟第四期款的本票,通常就已經夠了,假設今天進度第一期款的200萬都已經匯入履約保證專戶了,第三期款要反悔的機率就很低了,不然買方要賠兩百萬,而且還有一張可能是1600萬的尾款本票,已經很足夠了。
學會本票的觀念,其實對往後的生活受益無窮,本票哪些該寫在上面,哪些不該寫在上面都要注意到,拿到的本票一定要確保是有效的。
中山區代書告訴你- 本票的秘密 - 《博揚地政士事務所》 https://bit.ly/399mpWQ

如何判斷這是否是一張有效的本票嗎?
是否文具店買的玩具本票,就不會有效呢?
我們可以參考票據法第11條、120條的規定來判斷:
票據法第 120 條:「本票應記載左列事項,由發票人簽名:
一、表明其為本票之文字。
二、一定之金額。
三、受款人之姓名或商號。
四、無條件擔任支付。
五、發票地。
六、發票年、月、日。
七、付款地。
八、到期日。
未載到期日者,視為見票即付。
未載受款人者,以執票人為受款人。
未載發票地者,以發票人之營業所、住所或居所所在地為發票地。
未載付款地者,以發票地為付款地。
見票即付,並不記載受款人之本票,其金額須在五百元以上。」
票據法第11條第1項前段:「欠缺本法所規定票據上應記載事項之一者,其票據無效。」
看起來很複雜是嗎?
教大家一個口訣:「簽票發金條」
分別代表的是:
發票人的簽名、表明是本票的文字、發票年月日、金額、無條件擔任支付!
其中尤其要留意「發票日」的記載,實務上許多案例是因為沒有記載發票日,
當執票人拿本票去申請強制執行的時候,就被法院駁回了!
但如果你現在檢查手上拿到的票沒有記載發票日,
而自己把日期加上去,會變成刑事偽造文書罪喔!
所以如果少了哪個要件,請發票人再填上去吧!
本票,又稱期票,是由一人簽發給另一人的一種書面承諾,保證自己在約定的日期或見到此票據時,無條件支付確定的金額給特定的人或其指定的人。因此,本票也稱為「允諾付款的票據」(Promissory note)。合法銀行、合法公司,他們藉著本票借予他人財產,由於本票擁有法律效力,所以可以保障雙方權益,本票並非負面,而是被不法分子或組織利用這些具有法律效力的本票拿去放高利貸,所以常會被人灌輸負面看法。
本票與借據欠條的區別在於,前者承諾一定付款,後者僅僅只是承認債務的存在。
在現代金融體系中,本票是一種重要的信用工具,可以背書轉讓,從而在市場中流通,因此在各國均有相關法律進行規範。
本票的票面內容一般包括收款人名稱、無條件支付的承諾、確定的金額、票面利率(如有)、付款期限(未註明期限則為見票即付)、出票人簽章。
由銀行簽發的本票稱為銀行本票(Cashier's cheque),銀行本票一般都是見票即付。由於銀行一般有比較可靠的資金保證,因此銀行本票在實踐中等同於現鈔使用。
由工商企業或個人簽發的本票,有時也被稱為一般本票或商業本票,種類比較多,其信用度較銀行本票較低,流通性較差。
特殊規定
Wikisource-logo.svg 您可以在維基文庫中查找此百科條目的相關原始文獻:
中華人民共和國票據法
票據法/民國76年
中華人民共和國
中華人民共和國對本票的使用限定比較嚴格,僅允許簽發見票即付的銀行本票[1],其他機構與個人不能簽發本票,且銀行本票只能在同一票據交換區域內使用。[2]但在2007年,中國大陸的銀行本票業務已經向普通人開放。[3]利用本票進行資金轉帳,既方便又節省費用。[4]
中華民國(臺灣)
中華民國(台灣)的本票規定較為空泛,只要是本票格式的紙張雙方簽署後就有法律效力,受款一方可以在違約時不經由法院官司直接用存查方式申請強制執行對方財產,也成為一些地下錢莊社會亂象和犯罪的根源,但好處是社會上有一種強力又易於執行、易於理解的商業承諾系統,加速了經濟發展。而2017年下半年起鑒於本票相關的犯罪、詐騙事件多發,金管會擬修正《票據法》降低其效力,以後銀行擔當付款之本票才有免訴訟直接執行效果,其餘本票則無
本票 - 維基百科,自由的百科全書 https://bit.ly/3pShlvY
「本票」,這個買過房子的民眾幾乎都會在上面簽字的東西,最近傳出可能要被廢除了!但是大部分的購屋民眾並不清楚什麼是「本票」?本票的效力有多大?甚至連為什麼要簽本票都搞不清楚。本票制度如果廢除,對買屋、賣屋有什麼影響,值得大家好好的暸解。
所謂「本票」,依據以往票據法的定義就是「發票人簽發一定的金額、於指定的到期日由自己無條件支付給受款人的票據」,簡單地說就是「答應一定付款的票據」,法界人士表示,如果債務人在約定的期限內沒有付錢給債權人,那麼債權人就可以拿著這張本票,向法院申請支付命令、強制執行屨約或提出告訴。
因此,當民眾在買進不動產時,賣方為了減少產權過戶給買方之後,卻還沒收到任何款項的風險,於是就由買方在簽訂買賣不動產契約書時,一併簽給賣方支付同等金額的本票,以便確認這項不動產的交易金額,等到實際交完款項時,再將這張本票銷毀。
▲房地產進行交易時,買方常被要求簽付本票。
比較講究的賣方有時要求簽付本票時還不只簽1張,例如訂金、簽約的階段是給現金,在之後則分別依據完稅、用印、過戶等階段,預先要求買方簽付不同階段的本票;買預售屋時,有些較謹慎的建商也會要求買家要依據工程款、完工、交屋等不同期間簽付多張本票,甚至銀行在核准房屋貸款之前,也會要求借款人先簽付本票,可見本票在不動產買賣的過程中,扮演極重要的角色。
但由於國內的本票制度常常被犯罪集團濫用,例如用脅迫、利誘或詐騙的方式取得債務人的本票,引發不少社會治安案件,監察院最近更提出本票的調查報告要相關機構改善,使得主管機關金融監督暨管理委員會開始檢討本票衍生的問題,並且不排除廢除本票制度。
▲銀行有時會要求貸款人簽付本票,以保障債權。
一旦本票制度廢除之後,對於房地產交易會不會就沒有了保障呢?
房產業者表示,一般的房屋買賣若是產生糾紛,大多是依據買賣契約書的內容,然後直接告上法院,所以本票的心理層面的意義大過實質層面的功效,讓已經交付本票的購屋人不敢隨便解約。
放款資格變嚴格
會以本票直接要求執行債務的,大多是銀行的不動產放款部門,因為採用本票的方式可以縮減授信債權催收的流程,不必向法院提出貸款契約的訴訟,就能拿到「承諾付款」的票據。所以日後如果本票的制度廢除,銀行對房貸申請人的信用評分、貸款資格及還款能力勢必調查得更仔細、嚴格,民眾平時也要多維持良好的信用狀況,才容易申請得到房屋貸款
【轉】買屋簽本票了沒?「本票」該注意什麼? - Ariel Hsu的祕密花園 https://bit.ly/396JlWR

本票制度+簽本票討債+玩具本票/地下錢莊/高利貸/重利罪/民法規定年息最高不得超過百分之廿 @ 姜朝鳳宗族 :: 痞客邦 ::
本票寫法 認識本票功能為何?確保權益與 強制執行
本票寫法 ›確保權益 » 台南 高雄認識本票的權益 « 強制執行 https://bit.ly/3fu9rUB
本票之設計原理,因重視發票人之信用因素,故 本票寫法 重要非常.如 強制執行法為行動,故:於簽發或收受本票時,應審慎為之,才能充分發揮本票的信用效用。本票可說是信用的一張紙,最終或許也需走到法院強制執行故寫好對自己有保障
認識本票確保權益
本票可說是信用的一張紙,最終或許也需走到法院強制執行 故: 本票寫法, 十分重要本票之設計原理,本票,借款因重視發票人之信用因素,於簽發或收受本票時,應審慎為之,才能充分發揮本票的信用效用。
本票者,乃發票人簽發一定之金額,於指定之到期日,由「自己」無條件支付與受款人或執票人之票據。因其有指定之到期日,係由發票人本人預約為一定金額之支付,執票人於未到期前,信賴發票人之信用而收受之,故屬「信用證券」及「自付證券」。
如果就票據付款人來區別,匯票是委託他人付款,支票是委託金融業者付款,而本票則是由發票人自己付款,因另無付款人之存在,故本票之當事人僅有發票人與受款人二者而已。
玩具?本票玩具乎?
本票之發票人並無特別資格之限制,舉凡個人、公司行號、銀錢業、信用合作社、農漁會等均得為之,發票人因發票行為之完成,即負無條件付款之責任。
本票之開立不限任何格式,只要依照票據法規定,在一般紙張上簽寫本票之絕對必要記載事項,即完成發票行為。在實務上,常有不知本票為何物者,以為文具行所販售已印好之本票(即俗稱之「玩具本票」僅為借款或收貨之證明,不具法律效力,將其與兒童玩具等同視之,輕易的簽署,等到執票人到期追索或收到法院之強制執行裁定,才知道其嚴重性,後悔已晚矣。
所謂本票之絕對必要記載事項,是指依票據法第一百二十條規定,表明「本票」二字,記載一定之金額、發票日與無條件擔任支付,並經發票人簽章即屬成立。
另需特別注意者,因票據為文義證券,只要在票據上簽名,即應依票上所載文義負責,故只需有足以表明簽名者本人之文字記載為已足,至於所簽之名,不論為全名或僅簽姓或名,或簽筆名、藝名、別名、通稱等,依照實務上之見解,均無不可。因此,為維持自己信用,在簽發俗稱之玩具本票時,切勿認其不生效力而隨意簽名,以維權益。
委託銀行擔當付款之本票
本票雖由發票人自己付款,但所謂「發票人自己付款」,並非限定由發票人親自付款,發票人可指定一「擔當付款人」,例如發票人與銀行約定,由銀行代其支付票款,此種由發票人委由銀行付款之本票,即稱之為「銀行擔當付款之本票」。
在銀行實務上,常將銀行擔當付款之本票稱為「小本票」,用之與借款簽立之「大本票」有所區別。銀行擔當付款之本票與支票一樣,均是由銀行擔任付款之工作,在票據實務上,亦均經票交所向付款銀行提示票款,且二者格式相似,極容易讓人產生混淆,實則二者有很大的差異(詳見支票相關一文[……]
銀行借款, 擔當付款之本票,究其性質,仍係「本票」,故有到期日、保證、強制執行等屬於本票的特性,亦可憑票向銀行辦理貼現,但卻無支票特有之平行線、保付等制度。
本票載有擔當付款人時,付款之提示應向擔當付款人為之,票據法第一二四條、第六十九條第二項定有明文。既為銀行擔當付款之本票,執票人如未向付款銀行提示請求付款,而逕向發票人為之,自與法律規定不合,為維護本票之信用,應認不生於提示期限內合法提示之效力。
另需特別注意者,所謂「擔當付款」者,僅係代理付款而已,並非擔保付款。為本票擔當付款之銀行,並非票據債務人,只在發票人之支票存款戶有足額之存款或付款銀行允許墊借時,始代其付款。如有存款不足支付時,付款銀行亦會作成退票紀錄,該退票紀錄會與支票之退票紀錄合併計算,一年內未經註銷退票紀錄達三張者,發票人將會受拒絕往來處分,故使用此類本票時,仍需小心謹慎,才能維持自己信用。
結論:對於貸方,給借方立本票需注意主要內容如圖:
本票的寫法 範例
本票必需填寫之重要處
本票的寫法最要注意如下:
一定要有借款人之簽名。一定要借款人之蓋印或手印代之。因本票有時效性故:立票日期(最後排)一定要立,切記:為同筆填寫。
因本票之相關知識非常之廣,在這大約說明;若有不清楚之處,可私下連絡
本票寫法 ›確保權益 » 台南 高雄認識本票的權益 « 強制執行 https://bit.ly/3fu9rUB


竹聯幫份子從富二代學生身上,撈了超過400萬元,許多被害學生的家長遭楊嫌登門暴力討債,以本票要脅,因唯恐子女惹上官司,家長們忍氣吞聲地付錢。在本案例中,楊東潤手中握有本票,才得以要脅家長。但「本票」到底是什麼東西呢?效力又是什麼?
文:法操司想傳媒
詐騙集團濫用的「本票」是什麼?簽了不付錢會怎樣? - The News Lens 關鍵評論網 https://bit.ly/3nUVkuv
根據媒體報導,《票據法》不修了!本票制度因遭地下錢莊、詐騙集團濫用,監察院提出調查報告,認為有修法的必要,金管會也提出修法建議,限縮聲請強制執行本票範圍的方向進行。但在開院會時司法院、法務部與經濟部等機關代表持保留態度。鑒於民間使用本票非常廣泛,若只因防止暴力討債勒索當事人而修法的正當性不足,且有官員認為修法可能會違法律平等適用原則,金管會最後決定不予通過!。
※報導內容糾正:本票並非台灣獨有,在《日內瓦統一匯票本票法公約》中也有明定,匯票得以出票人本人為付款人。
新聞報導指出,就讀中華科技大學的竹聯幫雷堂份子楊東潤,吸收輔仁、文化、醒吾等校大學生,以及6名高中職學生,成立「獵殺富二代」LINE群組,專挑家境富裕的學生,以電腦簽賭網站「合夥經營必獲暴利」為誘惑,設局詐財,再脅迫還錢。
報導中表示,楊東潤等人從富二代學生身上,撈了超過400萬元,許多被害學生的家長遭楊嫌登門暴力討債,以本票要脅,因唯恐子女惹上官司,家長們忍氣吞聲地付錢。在本案例中,楊東潤手中握有本票,才得以要脅家長。但「本票」到底是什麼東西呢?效力又是什麼?我們就一起來看一看。
本票到底是什麼東西?
本票,是由發票人簽發一定之金額的票據,保證自己在約定的日期,無條件支付確定的金額給特定的人。很多人以為本票是地下錢莊專門在使用的,但其實本票是任何人都可使用,例如銀行、公司或個人。
一般來說,除了銀行本票有制式化外,只要依照法規記載應有要件,任何一張白紙只要寫上「本票」二字,有一定之金額、開票的日期,以及註明無條件擔任支付,開票人簽名或蓋章後,即產生效力。
簽了本票又不付錢,會怎麼樣嗎?保管條又是什麼?
依《票據法》規定可知,持有本票的人向發票人行使追索權時,可直接聲請法院裁定後強制執行。法院對於本票裁定,只要形式審查,即是確認該本票內容是有依法記載,不須審查債權人與債務人之間的實際法律關係,或票據是否是偽造、變造。相較於一般訴訟程序,這種方法可以迅速即取得執行名義,所以,許多單純只是消費借貸關係的債權及債務人,會為了方便而使用本票。
而與本票相關的另一常見的是「保管條」。保管條,顧名思義,就是簽訂將某樣東西交付於某人,僅可保管不可動用的書面證明,如若保管人屆期不還,將被以侵占名義提告。那麼,民眾也許就會想問,簽了保管條,到底會不會將本該只是民法的「債務不履行」行為,被陷害成刑法上的「侵占罪」?
有的債權人確實會以「保管條」的方式利用警察、檢察官的權力來為自己討債,但事實上,這已經構成假性財產犯罪案件。保管條原為寄託契約的一種,但本案的本票是基於借貸契約而簽發,本質即為兩種不同的概念。
由於借貸雙方本意並非為寄託,借錢給債務人就是讓債務人可以自由運用,並非只是「保管而不得動用」,債務人本意本就不符合侵占要件。為防止浪費司法,法務部甚至發布了法務部所屬各檢察機關處理假性財產犯罪案件改進方案,來遏制債權人濫用司法。
詐騙簽下的本票也算數嗎?
本案中,受害者的家長皆因懼怕孩子吃上官司,加上嫌犯係以暴力行為上門催討,紛紛付錢了事。
但其實本案中的孩子們最初積欠的賭債,皆是嫌犯以「詐術」設立賭局才產生的欠款,於法上已屬詐欺行為;而後又是以強暴脅迫的方式逼簽本票,實質上,此本票根本沒有法律效力;最後的催討更是以暴力方式騙取財產,早已觸犯詐欺恐嚇等罪。
檢方雖已將其繩之以法,但為遏止此種暴力詐財在校園中蔓延,司法更應予以嚴懲。《法操》也呼籲大家,必須謹慎處理金錢借貸問題,在簽署相關法律文件時,應該要更加謹慎
詐騙集團濫用的「本票」是什麼?簽了不付錢會怎樣? - The News Lens 關鍵評論網 https://bit.ly/3nUVkuv
葉雪鵬 (曾任最高檢察署主任檢察官)
前些日子,有人在網路上倡議,要求廢除現行【票據法】上的「本票」制度,所持的理由是目前正常的金融交易,用作支付金錢工具多的是,像信用卡、金融卡、支付寶等等。有誰還在使用本票?只有那些壊事作盡的歹徒,深怕受到控制下的被害人,事後反悔不拿出所答應交付的錢財出來,便使用脅迫手段,要求被害人簽發巨額本票,本票到手後才走人。所以本票目前己淪為歹徒用在犯罪獲得不法財物的工具。本票既然一無是處,不如廢了它算了,話雖然這樣說,本票的存在,還是有它好處!只是使用的人不多而己。目前公家機關招標或法院民事執行拍賣不動產,都會要求參與投標人繳納一定金額的保證金。如果金額數目很大,一大堆鈔票搬來搬去,那就太麻煩了!所以有的人先把錢存進銀行裡,然後付給銀行少許手續費,請銀行開具一紙本票。因為發票人是銀行,收受本票的人不怕拿不到錢。所以只要信用好,本票就可以等同現金一樣在市面上流通使用。
至所說有歹徒迫人簽發巨額本票則時有所聞,報上最近一次報導;是本年一月間,一位在建築界頗具聲譽的廖姓建商, 他有早起在自宅門前運動的習慣, 這天一大早,跟往常一樣專心在家門口作他的運動,冷不防有人在他的背後,將一個黑頭套往他的頭上一套,便什麼都看不見了,只覺得被人用拉與拖的方式上了一輛汔車,車停後又將他拉進一間屋子內就向他要一億元,否則不放他走。他只好說,他的家當都投資在不動產上,不賣房子那有現金可給。那些歹徒雖然用盡各種方法、仍然逼不出錢來!最後只能逼他簽具每張面額新台幣二千萬元的本票五張共一億元的本票,歹徒在逼廖姓建商簽署本票的時候,雖然將黑頭套往上拉一些,只讓他在看得見的一小方塊空白處上簽名,在被脅迫下也只好將名簽下,歹徒這才將人放回。
廖姓建商脫困回到家中以後,除了將經過情形報警以外,一直苦思如何應付歹徒持本票來要錢,但到目前為止,並未有人持他的本票出面要錢,這可能與廖姓建商報警,警方介入調查後,查出其中三名歹徒的姓名,己將案件移送檢察官偵辦有關 。這裡暫不提那些逼人簽發本票的歹徒刑事責任。先來說明本票發票人的民事責任問題:本票的法律依據是現行的票據法。這法的第一條,開宗明義就說:「本法所稱票據,為匯票、本票及支票。」所以除了法條所提到的票據以外,其他用文字書寫在紙上的字據,只能稱作憑據卻不能說是票據。除非在製作本票時照著票據法第一百二十條所規定的本票應記載的事項, 一字不漏地照寫不誤。本票便有效成立。本票必需要記載的事項,依法條的規定共有八款之多;第一:要表明這字據為「本票」的文字。一張字據用文字來表達所它的意義變化多端,但條文己訂明為「本票」,便不可用其他文字來取代。第二: 要記載「一定之金額」。票據既可替代現金在市面上流行,票據上必需有金額的記載,若漏未記載,其他部分己具備本票的要件,如果被持票人填上一個大數目的數字,打起官司來,有理也說不清。所以本票的發票人關於此點要特別小心。至於其餘三至八款除第四款「 無條件擔任支付」。的要件必須要記載外其他各款票據法都規定有未記載時一定的法律效果,像「未載受款人者,以執票人為受款人。」便是例子。目前坊間各文具店大都有印好的空白本票出售,本票的要件都己印妥,買來後只要分別填上必要文字,發票手續即告完成。由於本票係「無條件擔任支付」的票據,當持票人提出本票時,發票人應該二話不說立即付款。為什麼廖姓建商交付本票後,那些歹徒竟遲遲不出面要求將本票兌現?一般亨有真正本票權利的持票人,對本票發票人行使追索權時,票據法第一百二十三條定有一種簡捷的求償方法,那就是不必提起訴訟,請求法院判決,直接提出本票,請求法院裁定後即可強制執行。這些持有本票的人捨這簡便程序而不為,顯然心中有所顧忌,不敢以真面目示人。因為案件到了法院,不問是請求法院裁定或者是請求判決,法院都會給被告一定抗辯的權利,這時候的被告也就是本票的發票人自會將本票係被脅迫的情形和盤說出。而票據法第十四條第一項規定:「以惡意或有重大過失取得票據者,不得享有票據上之權利。」這些歹徒自知與被害人之間,並沒有票據債務關係,他們手中握有本票,完全是用恐嚇脅迫被害人開具的,依上述法條,是不能亨有票據上的權利,深恐一旦利用法律出面討取.必須要用到真實的姓名,如此一來,豈非自暴刑案身分,兩害相權,只好任由本票成為廢紙!
備註:
一、本文登載日期為108年6月28日,文中所援引之相關法規如有變動,仍請注意依最新之法規為準。
二、本刊言論為作者之法律見解,僅供參考,不代表本部立場。
「本票」有必要廢除嗎?-法律常識問題-臺灣高等檢察署 https://bit.ly/3lYoys8


了解本票是甚麼,以及有甚麼是我們使用時要注意的。財團法人法律扶助基金會 https://bit.ly/370Lvo5
案1:
A因幫忙B運送冷凍海鮮而相識,後來B邀A打麻將,打麻將的次數越來越多,金額越打越大,A輸錢時就向B借錢,日積月累,積欠15萬元,B向A催討,A無力還款,B遂要求A簽立,自民國(下同)107年1月10日起,票期為每月10日,面額各為1萬元的本票30張,後來A陸續清償了15萬元,但B卻沒有將A簽立的30張本票歸還。
案2:
C與D認識不久,D看C個性軟弱好欺負,便夥同數名友人要求C拿錢出來花用,C表示沒有錢,D與數名友人即強逼C簽面額10萬元的本票1張,才放C離開。
案3:
F要求E簽一張沒填到期日的5萬元本票當作分手費 ,10年後F拿本票要向E要錢。
在回答上面三個案例中A、C及E要怎麼辦之前,我們要先了解什麼是本票?什麼時候會用到本票?有效的本票要記載那些事項?拿到本票要怎麼行使權利?接著才能幫A、C及E解決本票問題。
一、什麼是本票
本票是發票人用自己的名義,簽發一定之金額,在指定之到期日,由發票人自己無條件支付簽發的金額給票上寫的受款人或執票人的一種票據。
二、什麼時候會用到本票?
最常見是債權人要求債務人還錢,債務人沒錢時,會被要求簽立本票(特別是跟地下錢莊借錢時),其他諸如買房子、租車子,找工作時,都有可能被要求簽本票。
另外還有一種特別的情形是在沒有任何金錢往來情形下遭逼迫簽下本票(如案2情形)。
三、有效的本票要記載哪些事項(紅色圈圈部分)?
本票
無條件擔任支付(不能刪除,如刪除本票就無效囉)。
一定金額(且金額一定不能改寫或塗改,否則將導致本票無效)。
發票人要簽名。簽名也可以用蓋章替代,如果發票人沒有簽本名,持票人就要證明他所拿的本票是何人所簽。
發票年月日。
另外,建議民眾要拿本票時,可要求發票人一併填寫身分證字號及戶籍地址,這樣將來要拿本票去行使權利時更容易確認發票人身分。
又如在本票上多寫一些字語,如只做保證、交屋、證明用等,會被當作沒有寫喔。
四、拿到本票要怎麼行使權利?
(一)方式:
拿著本票要求發票人付錢
如果發票人不付錢,可以拿本票向法院聲請本票裁定(法院服務台或司法院網站都有書狀範例可參考),再拿著本票裁定去向法院聲請強制執行(法院服務台或司法院網站亦有書狀範例可參考)發票人的財產,就可以拿到錢了。
發票人沒有財產可以強制執行,可以向法院請求核發債權憑證,等到發票人有財產時再來強制執行。
PS:本票裁定與債權憑證是執行名義,就是向法院聲請強制執行他人財產的依據。
(二)注意:
1.本票跟核發的債權憑證有三年的行使時間限制。
本票從到期日(沒寫到期日從發票日)開始算,三年不拿去跟發票人要錢,發票人可說時間超過了不要付錢,所以有本票最好早一點用,確保可以拿得到錢。
法院核發的債權憑證行使時間限制與本票一樣,所以快要屆滿三年時要記得去向法院聲請換發債權憑證,那麼就可以重新計算三年時間。
2.拿到本票裁定要在六個月內去強制執行。
向發院聲請本票裁定後,有中斷本票三年行使時間的效果,但一定要在拿到法院同意本票裁定後「六個月內」去聲請強制執行債務人的人財產(不論有無財產都要去聲請,如無財產,法院查明後會發債權憑證)。如果你沒有在六個月內去強制執行,依法律規定就當作從未行使本票,仍是從到期日(如沒寫到期日就從發票日)開始算三年的時效。
五、A、C及E該如何處理本票問題?
首先,面臨本票問題,在法律上通常有三種處理方式如下:
方式 事由 使用時機
1.提起確認本票債權不存在之訴 如被逼迫簽本票、本票係他人偽造或變造、已還錢但未收回本票等 從事由發生開始即可
2.抗告(不服本票裁定) 本票上沒有記載法律規定一定要記載的事項 收到本票裁定10天內
3.提起債務人異議之訴(如有人拿本票裁定聲請強制執制行時) 如本票係他人偽造或變造、已還錢但未收回本票、超過三年時間等 必須要在法院強制執行程序終結前提起
解答案例:
案1:
A因幫忙B運送冷凍海鮮而相識,後來B邀A打麻將,打麻將的次數越來越多,金額越打越大,A輸錢時就向B借錢,日積月累,積欠15萬元,B向A催討,A無力還款,B遂要求A簽立,自民國(下同)107年1月10日起,票期為每月10日,面額各為1萬元的本票30張,後來A陸續清償了15萬元,但B卻沒有將A簽立的30張本票歸還。
如A已經還錢,B卻不退還本票,A在還錢後就可以向法院提起確認本票債權不存在之訴,請求法院確認30張本票債權因A已還錢而不存在。亦可等到B聲請強制執行時再提債務人異議之訴主張已經還錢了。
如A尚未還錢,可就超過15萬元以上的15張本票向法院提起確認本票債權不存在之訴,主張並B未交付借款,因實際上沒有超過15萬元以上的借款發生,故本票債權不存在。須特別注意A簽30張按月清償(亦即按月到期)的本票,相比簽一張30萬的本票對A更不利。
由下表可清楚發現,雖然本票的總金額相同,但最後一張1萬元本票與一張30萬元本票的權利行使時間,卻差了兩年五個月,對於發票人是非常不利的。且在A尚未還清15萬元以前,只要積欠之債務超過一萬元,執票人拿其中一張已到期的本票去聲請法院強制執行,A就不能不付款。所以在簽本票時最好避免簽立按月到期的小額本票,最好選擇簽立一張的本票。
財團法人法律扶助基金會 https://bit.ly/370Lvo5
另外,如B將A簽發的本票背書轉讓給第三人甲,甲拿已到期的本票要求A付款,甲能證明其取得本票合法,A也不能拒絕,因為只要不是前後手,A就不能拿他可以對抗B的事由對甲主張,這就是「票據無因性」(票據行使不需要說明原因關係),因此簽發本票時最好再本票上面註明「禁止背書轉讓」,這樣就不用擔心其他的第三人拿這張本票來對發票人行使票據權利了。
案2:
C與D認識不久,D看C個性軟弱好欺負,便夥同數名友人要求C拿錢出來花用,C表示沒有錢,D與數名友人即強逼C簽面額10萬元的本票1張,才放C離開。
C與D之間並無任何金錢往來,完全是遭到逼迫才簽立本票的,所以C於簽立本票後就可向法院提起確認本票債權不存在之訴,主張本票係遭到脅迫才簽立(但要在遭到脅迫後一年內主張),以及主張本票的基礎原因關係不存在,也就是簽立本票的原因並不存在。
案3:
F要求E簽一張沒填到期日的5萬元本票當作分手費 ,10年後F拿本票要向E要錢。
E係自願簽下本票,且本票是有原因才簽立,不能主張本票債權不存在。
但F超過三年才向E要錢,E可以主張已經超過本票三年行使期間,本票權利已經消滅,拒絕付錢。(因沒有填寫到期日,三年期間從發票日開始計算,如果發票日都沒寫,就不是一張有效票了)
當F持本票裁定要強制執行E的財產時,E可提起債務人異議之訴,主張本票已經超過三年的行使時間,本票權利已經消滅。另外,E得向法院提出擔保(提出一定金錢)聲請停止強制執行程序,否則異議之訴勝訴後發現已遭強制執行,F錢都領走了,還要另外提起訴訟請求F返還,更加麻煩。
最後小叮嚀
如果您手上有拿到別人已經簽發的本票,但本票上有些事項沒有寫,請不要隨意寫上或塗改「金額」或「發票日期」,更不要任意「增加」發票人(如本票上的發票人是李小明、故意在後面加上王小華),這些偽造、變造的本票,都是無效票,是無法行使票據權利的,且因偽造、變造有價證券,刑責在三年以上十年以下,可以追訴二十年,千萬要小心。財團法人法律扶助基金會 https://bit.ly/370Lvo5
請先 登入 以發表留言。