放妻書還十分強調夫妻間的情愛與感情:如夫妻間應“恩深義重”、“夫妻相對,恰似鴛鴦雙飛,並膝花顏共坐。兩德之美,恩愛極重。二體一心,生同床枕於寢間,死同棺槨於墳下”、“夫妻語讓為先……夫取妻意,妻取夫言”、“恩義深極,貪愛因濃。生前抱白頭,死後要同於黃土”。這與傳統禮教婚姻傳宗接代的觀念迥然不同。
古代男人寫休書也有規定,必須符合「七出三不去」原則。所謂「七出」分別是:無子、淫、不順父母、口多言、盜竊、妒忌、惡疾,其中生育不了兒子成了首條規定--「三不去」對休妻的「七出」起到了限制的作用。一般情況下,假如女方結婚時父母還健在,休妻時已經去世時,不能休。結婚時貧窮,後來富貴的也不能休。一起守孝三年的也不能休。這三點雖然起到一點限制作用









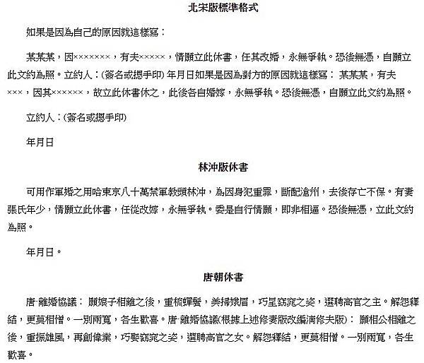
北宋版標準格式
如果是因為自己的原因就這樣寫: 某某某,因×××××××,有夫×××××,情願立此休書,任其改婚,永無爭執。恐後無憑,自願立此文約為照。 立約人:(簽名或摁手印) 年月日 如果是因為對方的原因就這樣寫: 某某某,有夫×××,因其××××××,故立此休書休之,此後各自婚嫁,永無爭執。恐後無憑,自願立此文約為照。 立約人:(簽名或摁手印) 年月日
林沖版休書
可用作軍婚之用哈 東京八十萬禁軍教頭林沖,為因身犯重罪,斷配滄州,去後存亡不保。有妻張氏年少,情願立此休書,任從改嫁,永無爭執。委是自行情願,即非相逼。恐後無憑,立此文約為照。年月日。
唐朝休書
某李甲謹立放妻書一道:
蓋說夫妻之緣,伉儷情深,恩深義重。論談共被之因,幽懷合巹之歡。 凡為夫妻之因,前世三生結緣,始配今生夫婦。夫妻相對,恰似鴛鴦,雙飛並膝,花顏共坐;兩德之美,恩愛極重,二體一心。 三載結緣,則夫婦相和;三年有怨,則來仇隙。 若結緣不合,想是前世怨家。反目生怨,故來相對。妻則一言數口,夫則反目生嫌。似貓鼠相憎,如狼羊一處。 既以二心不同,難歸一意,快會及諸親,以求一別,物色書之,各還本道。 願妻娘子相離之後,重梳蟬鬢,美掃娥眉,巧逞窈窕之姿,選聘高官之主,弄影庭前,美效琴瑟合韻之態。 解怨釋結,更莫相憎;一別兩寬,各生歡喜。 三年衣糧,便獻柔儀。伏願娘子千秋萬歲。 于時某年某月某日某鄉謹立此書
採自《敦煌社會經濟文獻真跡釋錄》
唐·離婚協定(根據上述修妻版改編滴修夫版): 願相公相離之後,重振雄風,再創偉業,巧娶窈窕之姿,選聘高官之女。解怨釋結,更莫相憎。一別兩寬,各生歡喜。
七出之條
(古代休妻版)立書人蔣德,系襄陽府棗陽縣人,從幼憑媒娉定王氏為妻,豈期過門之後,本婦多有過失,正合七出之條,因念夫妻之情,不忍明言,情願退回本宗,聽憑改嫁,並無異言,休書是實。成化二年 月 日 手掌為記
-----------------
最早離婚協議書放妻書:不見“逐”“棄”等字
與現代人離婚往往水火不容不同,你恐怕沒有想到,唐宋時代離婚文書放妻書中,竟有如此寬懷文雅的文字。甚至,放妻書的文中,還有善良美好的祝願:願妻娘子相離之後,重梳嬋鬢,美掃娥眉,巧逞窈窕之姿,選聘高官之主。
那麼,唐人離婚都講究好合好散嗎?當時的離婚制度究竟是怎樣的呢?
水火不容和諧告終——放妻書是迄今最早離婚協議書
1900年,敦煌莫高窟出土了一批古代文獻,被統稱《敦煌社會經濟文獻真跡釋錄》。1941年,日本學者仁井田升發表了《敦煌發見唐宋時代之離婚書》,最早介紹了其中的放妻書。目前,已發現放妻書12件,英、法藏10件,俄藏 2件。
最新的敦煌學研究認為,這批放妻書是我國迄今發現的最早離婚協議書,其年代跨越唐末至北宋年間,約在西元 9世紀至西元11世紀前後。放妻書的格式是:首先講理想的婚姻應該是怎麼樣;其次講現實的婚姻狀況,亦即離婚的原因;最後説明離婚善後事宜。
放妻書的不同尋常之處在於,極不和諧、乃至水火不相容的婚姻關係,最後又以極其和諧的方式告終。廈門大學歷史系教授楊際平先生在《敦煌出土的放妻書瑣議》一文中認為,這似乎有點令人難以置信,但敦煌所出的離婚樣書的基調卻正是如此。
在已發現的明清時期休書中,往往語氣生硬,遣詞造句非常絕情。古典名著《喻世明言》中描述蔣德休妻,在休書中點明“妻王氏多有過失,正合七齣之條”。新近發現的一份鹹豐三年的休書,立休書的趙姓男子寫道:“妻勾氏不守婦道,凡事不讓不忍,多嘴多舌,搬弄是非,雖經多次勸解,惡行不改……”反觀敦煌放妻書,語氣都很緩和,只有“相離”、“分離”、“離別”、“相別”之類詞彙,絕不見“斥”、“逐”、“棄”之類字眼。
不僅如此,放妻書還十分強調夫妻間的情愛與感情:如夫妻間應“恩深義重”、“夫妻相對,恰似鴛鴦雙飛,並膝花顏共坐。兩德之美,恩愛極重。二體一心,生同床枕於寢間,死同棺槨於墳下”、“夫妻語讓為先……夫取妻意,妻取夫言”、“恩義深極,貪愛因濃。生前抱白頭,死後要同於黃土”。這與傳統禮教婚姻傳宗接代的觀念迥然不同。
有意思的是,放妻書沒有單方面指責,而是將造成婚姻、家庭關係緊張的責任,分攤給夫妻雙方,如“妻則一言十口,夫則反目生嫌”、“夫若舉口,婦便生嗔;婦欲發言,夫則拾棒”等等。進一步,放妻書都強調宿世姻緣,或雲“凡為夫婦之因,前世三年結緣,始配今生夫婦。若結緣不合,比是宿世冤家,故來相對”;或雲“夫婦之禮,是宿世之因。累劫共修,今得緣會”等等。認為現實婚姻中夫妻感情的嚴重衝突,乃至感情完全破裂,都是“宿世冤家,今相遇會”所致。既然如此,其出路也就只能是冤家宜解不宜結,好説好散。
或即基於這種認識,放妻書會拿出一段祝願對方,如“相隔之後,更選重官雙職之夫,弄影庭前,美逞琴瑟合韻之態。”
放妻書中藏有“放夫書”——唐朝女子再嫁不為失節
早在1941年,仁井田升認為放妻書中的“放”字,反映了夫妻關係中妻子地位的低賤。
多數敦煌學專家學者對這一觀點並不認同,“放”字乃放歸本宗之意,本身並無低賤的含義。在已發現的12件敦煌放妻書中,也有一些別的名稱,如夫妻相別書文樣、女及丈夫手書樣文,更顯示出雙方的主體地位。這説明在晚唐和北宋初年時期,女子在婚姻關係中,要比後世的明朝和清朝地位高。
放妻書中,也有一篇獨特的“放夫書”,名為“宋初留盈放妻書”。從格式上看,這篇放妻書講的是丈夫富盈和妻子阿孟離婚,但文中卻出現了“對眾平論,判分離別,遣夫主富盈”、“自後夫則任娶”字樣。放妻書中的“放妻”,是因為在夫係家庭制下,妻子一般是從夫居,因而在離婚場合,通常也就是妻離夫家,按此件文書所反映的婚姻情況,這篇放妻書本應題為放夫書。專家認為,當時基本上都是從夫居,離婚書絕大多數也是題為放妻書,所以阿孟與富盈離婚時就借用現成的放妻書的格式,加上阿孟與富盈離婚的具體內容,便成為以放妻之名、行放夫之實的離婚書。
楊際平先生提出,放妻書是用作離婚樣本來參照使用的,體現了民間離婚的實際情形,具有普遍意義。也許,這一“放夫書”恰恰反映了唐朝的婚姻制度給人感覺更自由一些,唐朝女子在婚姻生活中的主動性,離婚並不如我們想像中困難。
從史實來看,唐朝妻子提出離婚的也不在少數。女方再嫁也不為失節,這與前朝的“從一而終”和後代的“餓死事小,失節事大”形成鮮明的對照。唐人範攄在《雲溪友議》中就講述了這樣一個故事:秀才楊志堅嗜學而家貧,妻子王氏便向他索要休書離婚。楊志堅無奈,賦《送妻》詩一首,王氏拿上這首詩,到官府請求離婚,州官顏真卿認為王氏嫌貧愛富乃“污辱鄉閭,傷風敗俗”,判處打二十板,準其改嫁,以示警戒。同時,贈楊志堅布帛二十匹、米二十石,並留任署中,還將此事公之於眾。此後數十年間,江右之地不敢再有休夫的妻子了。
有歷史學專家專門統計了唐朝公主的離婚率情況,結果發現唐朝公主離婚再嫁的不在少數。據統計,唐朝公主總數是198個,除去34個早夭或當了道士的,有過婚史的不到164位,其中有再婚、離婚史的就高達28個,接近20%。
財產分配赫然在列——和離早已寫入唐律
現代人在離婚協議時,往往糾結於子女的撫養和財產的分割。但在周秦以後的中國古代,這兩項都不成為問題。子女的歸屬,按慣例都是歸男方,女方對此無權爭議;漢律規定:“棄妻,畀所齎”,意思是離婚時,女方可帶回陪嫁物,但不能參加對男方家財的分割。
在敦煌放妻書中,財產分配赫然在列。放妻書表明瞭“所要活業,任意分將”、“所有物色書之”。有敦煌學者據此認為,當時夫妻和離時如果一方需要扶養,雙方可以協商且雙方的父母可以參與;扶養可以採取給付“衣糧”之方式,可以一次付清也可以分次給付;扶養只持續一定時間。
麼振華在《唐人離婚探析》一文中提出,敦煌放妻書中的離婚屬於和離,就是夫妻雙方合意離婚。唐代以前,已有和離現象,單用法律規定和離,則自唐律開始,唐律規定:“若夫婦不相安偕而和離者,不坐。”這在當時是相當進步的措施了。
其實,男女雙方自願離婚的“和離”,只是唐朝離婚的三種制度之一。唐朝法律還規定了強制離婚。夫妻凡發現有“義絕”和“違律結婚”者,必須強制離婚。“義絕”是一種強制離婚制度。如果夫妻之間、夫與妻的親屬之間或妻與夫的親屬之間、夫妻雙方的親屬之間,發生了法律所指明的事件,如毆打、殺害、姦情等,不論夫和妻的意願如何,必須離異,違者要受刑事處罰。
另外,夫方單方面提出的強制離婚,即“出妻”也是當時的一種離婚形式。“七齣”作為離婚的條件,在西周就已出現。《周禮》規定,丈夫可以以七種理由休棄妻子,即所謂的“七去”,也叫“七齣”。“七去”包括“不順父母去,無子去,淫去,妒去,有惡疾去,多言去,竊盜去。”但也有“三不去”,也叫“三不出”:“有所娶無所歸,不去;餘更三年喪,不去;前貧賤後富貴,不去。”也就是如果妻子無處可去,如果妻子為公婆守孝三年,如果娶妻時夫家貧苦,後來富裕了,在這三種情況下不能休棄妻子。但是,對於“七齣”的淫、惡疾,不適用“三不去”。
麼振華認為,唐朝和離不會超過離婚比例的三分之一。和離可能處於雙方自願,但又以父母做主為前提,因此它只是“七齣”、義絕的補充。另外,由於古代男尊女卑,男子往往掌握著婚姻的主動權,加上經濟等因素的考慮,女子往往是婚姻的弱者。放妻書達成的和離,其中很可能至少有一半以上是男子提出離婚,而女子被迫同意的。
兼顧傳統和自由 愛爾蘭人婚期可選擇1到100年
1937年愛爾蘭憲法明確規定了“任何法律都不得允許婚姻關係的解除”,也就是禁止離婚。無論何種原因離婚,都被視為違背誓言而不被允許。
愛爾蘭大約有 92%的人信仰天主教,在天主教的教義裏,離婚是一種罪惡的行為,這是最初憲法規定禁止離婚的一個主要原因。男女結婚時需在教堂裏互相承諾:“只有死亡讓我們分開”。
愛爾蘭人以高度的智慧,創造了一種兼顧傳統和自由的婚姻制度。男女雙方在結婚時,可以協商婚姻關係的期限,從1年到100年不等。期限屆滿後,若有繼續生活的意願,可以辦理延期登記手續,否則婚姻關係自動解除。辦理結婚登記的費用,也因婚期的長短而不同,如果婚期為1年,需要2000英鎊,相當人民幣 2.6萬多元。但如果結婚期限是100年,那麼登記費用僅僅50便士(0.5英鎊),也就是説,婚期越長,費用越低。
愛爾蘭人婚期不同,結婚證書也不一樣。婚期為 1年的新人,得到的是厚如百科全書般的兩大本結婚證書,裏面逐條逐項列舉了男女雙方的各項權利義務,以及所應當承擔的責任:小到清潔修理,大到生育教育,事無巨細,面面俱到,可謂是一本完善的家庭相處條例;而婚期為100 年的新人,得到的結婚證書只是一張紙條,上面寫著市首席法官的祝福語:尊敬的先生、太太:您是否知道,您的左手對右手,右腿對左腿,左眼對右眼,右腦對左腦究竟應該承擔起怎樣的責任和義務?其實他們本來就是一個整體,只因為彼此的存在而存在,因為彼此的快樂而快樂。下麵印著一行大寫的字母:祝你們白頭到老。
除了愛爾蘭,菲律賓、馬爾他、巴拉圭、安道爾和聖馬利諾 5個國家的法律同樣不準離婚。
世界離婚之都:美國裏諾
《亂點鴛鴦譜》是好萊塢1961年出品的一部電影,由克拉克蓋博和瑪麗蓮夢露等主演。片中,夢露飾演的羅斯琳來到裏諾鎮,跟一群“不相稱”的人做了朋友,包括成熟的牛仔、悲傷的飛行員、機械師以及騎術表演者等。他們的背景各不相同,他們的婚姻故事曲折離奇。
片中的內華達州裏諾鎮,在上個世紀20至50年代離婚率全球最高,有著“世界離婚之都”之名。當時,美國大部分州的法律規定,過錯原則是惟一一種可供選擇的離婚理由。但裏諾推行“無責任離婚”——離婚無需理由,只要住夠規定的時間,交一定的費用就可離婚。到1931年3月,到裏諾來離婚所需的時間被縮短到6個星期。那時,到裏諾來離婚的人把賓館、農場、牧場、小別墅甚至家庭旅館住得滿滿噹噹,找不到房的人就沿著特拉基河兩岸搭“離婚帳篷”安營紮寨。裏諾因離婚業務而致富,僅律師費每個月的收入就有10萬美元,加上旅館、娛樂場、飯店和購物等收入,離婚業一年的收入達到 500萬美元。然而好景不長,1970年,美國的加利福尼亞州率先制訂了徹底廢除以過錯責任作為離婚理由的離婚法。1971年美國州法律全國統一委員會公佈了美國統一結婚、離婚法。裏諾的離婚業就此衰敗下來。
近年來,裏諾大力保護“裏諾離婚”史上的著名景點。其中包括弗吉尼亞街大橋,因為剛剛離婚的女士都要站在橋上,把結婚戒指扔進特拉基河水裏,一樁婚姻就此了結。還有“銀州小屋”,那是為眾多的即將再次成為單身的人準備的臨時住處。
----------------------------------
古代離婚協議書:講究好合好散的唐代「放妻書」和宋代休書
2015-06-04 由 萌書生 發表于歷史
「離婚協議書」,這是現代人在離婚時簽署的協議。通過影視劇,我們看到,古代有「休書」一說,由於封建社會是男權社會,因此離婚該怎麼辦,這由古代的男人說了算。
我們總在影視劇中聽到休書二字,但真正見到的卻不多。前不久看到了一份資料:《敦煌社會經濟文獻真跡釋錄》,其中記載了一份唐代的「放妻書」,字裡行間呈現出了好合好散的意味。
某李甲謹立放妻書一道:
蓋說夫妻之緣,伉儷情深,恩深義重。論談共被之因,幽懷合卺之歡。
凡為夫妻之因,前世三生結緣,始配今生夫婦。夫妻相對,恰似鴛鴦,雙飛並膝,花顏共坐;兩德之美,恩愛極重,二體一心。三載結緣,則夫婦相和;三年有怨,則來讎隙。
若結緣不合,想是前世怨家。反目生怨,故來相對。妻則一言數口,夫則反目生嫌。似貓鼠相憎,如狼羊一處。
既以二心不同,難歸一意,快會及諸親,以求一別,物色書之,各還本道。
願妻娘子相離之後,重梳蟬鬢,美掃娥眉,巧逞窈窕之姿,選聘高官之主,弄影庭前,美效琴瑟合韻之態。
解怨釋結,更莫相憎;一別兩寬,各生歡喜。
三年衣糧,便獻柔儀。伏願娘子千秋萬歲。
於時某年某月某日某鄉謹立此書。
這不需要翻譯,淺顯易懂。這份「放妻書」沒有任何的怨念,字裡行間都是對妻子的祝福。
另外還有一種是北宋版本的休書:
一:如果是因為自己的原因就這樣寫:某某某,因XX,有夫某某,情願立此休書,任其改婚,永無爭執。恐後無憑,自願立此文約為照。立約人:(簽名或摁手印)年月日。
二:如果是因為對方的原因就這樣寫:某某某,有夫某某,因其XX,故立此休書休之,此後各自婚嫁,永無爭執。恐後無憑,自願立此文約為照。立約人:(簽名或摁手印)年月日。
以上幾種版本的休書都還是很客氣的,可見封建男權社會的男人們對女人也並不是那麼的不屑一顧。
------------------
一別兩寬,各生歡喜
2018-02-27 由 秀水無痕 發表于歷史
敦煌莫高窟的一份唐朝離婚協議書上這樣說:願娘子相離之後,重梳嬋鬢,美掃蛾眉,巧呈窈窕之姿,選聘高官之主。解怨釋結,更莫相憎。一別兩寬,各生歡喜。
二十歲時墜入愛河,愛到不能自拔,那時的愛是真心的。三十歲時相看兩厭,恨到不能自已,那時的怨也是真心的。心始終在那裡,不偏不倚。
該留的攆不走,該走的留不住。看多了為孩子,為財產不離不棄的怨偶,竊以為毫無意義。別把自己的懦弱偽裝成高尚,這個社會對努力且勤奮的人充滿了無限可能。被愛時充分享受,不愛時瀟洒離開。古人尚且能夠祝福對方一別兩寬,各生歡喜。更何況是無限寬容的現代。
某主張隨性而活,但卻不否認珍惜當下。有些人並非不愛,也不願收拾濫情後的一地雞毛,只是想在沉悶的生活中找點刺激,以為出個小軌,搞個一夜情,無人知曉便可心安理得。所謂世界上無不透風的牆,說法太老套了。干過壞事的人,會心虛、會比較,心裡刮過的風豈止是十二級,也許一不小心,就把自家的屋頂吹沒了。也不排除自己家庭不睦,想往別的異性身上尋找自尊和自信的人,這種人最討厭,無力走出自家的藩籬,卻睜大了一雙狗眼到處尋找獵物,遇到定力不好的,家庭的牆角就開始不穩了。
還是那句話,且行且珍惜,做人當拿得起,放得下,是徹底的放下,各自安好,便是晴天。
-------------------------------
清代休書的市場收藏價值因存世量少,呈明顯升溫趨勢
2017-03-14 由 慧賢文玩 發表于文化
在古代男人有一定的主導地位,如果生活因感情不和或者出現問題,男人只要揮筆寫一封休書就具有法律效應,在清朝一般寫休書的很多都是商人,在外經商的人回來後因種種原因寫了休書,並且家中老少均不干涉。
近日舉辦的廣東省民間檔案珍藏匯展上,展出了一件「光緒十八年休書」(見圖)。該休書內容記載:「郝門任氏原籍河南省泗水縣柴家村二甲人,光緒十四年因遭天禍自身逃難來到山西,舉目無親,經鄰說合嫁入郝門,圓房之後只生二女。去年四月十九日偶遇原籍老鄉,得知老家父母病重,非要回家省親,豈料回來之後一改昔日面目,整天走東串西招惹閒言蜚語,今日又把家中財物盜出不知送往何處,為此特書休書,自即日起逐出郝門,日後任其自便,郝門上下均不詢問,立字存照。立休書人:郝建文。」休書後有族長的簽名,這是因為當時族長比較有威嚴。
在古代封建社會,等級森嚴,像休書這種權利完全掌握在男人手裡,女人根本沒有這種權利。古代男人寫休書也有規定,必須符合「七出三不去」原則。所謂「七出」分別是:無子、淫、不順父母、口多言、盜竊、妒忌、惡疾,其中生育不了兒子成了首條規定,這無疑更加說明古代封建社會男尊女卑思想的惡劣。最後一條有惡疾也成了休妻的理由之一,這簡直令人難以相信。妻子有惡劣的疾病就要休了?這未免顯得有些殘忍和不人道。除了「七出」之外,「三不去」對休妻的「七出」起到了限制的作用。一般情況下,假如女方結婚時父母還健在,休妻時已經去世時,不能休。結婚時貧窮,後來富貴的也不能休。一起守孝三年的也不能休。這三點雖然起到一點限制作用,但總的來說效果不大。從這件光緒十八年的休書中,便可看出任氏因「生二女」而無子又因「犯有盜竊」之由而被丈夫逐出家門,可謂「七出」原則的真實見證,然而,從文中「得知老家父母病重,非要回家省親」,既可感知出丈夫對妻子盡孝做法的不滿,又從丈夫在此時休妻的舉動中看出男人的絕情。這種做法在當時獲得認可,足見封建道德思想的罪惡之深。
近年來,休書的市場收藏價值因為稀罕、存世量少,而一直以來呈升溫趨勢,但假的藏品亦比較多見。比如筆者的一位朋友曾拿來一件清光緒十年的休書要我掌眼。我細觀摩了一下,肯定地搖了搖頭。原因在於,朋友的這件休書品相雖好,但明顯有模仿的痕跡,筆墨上也很是新鮮,屬於新墨。紙張摸起來也比較光滑圓潤,而一般情況下光緒年代的休書不會如此光滑,應該略微粗糙些。
古代休書在不同朝代有不同的書寫格式,假如寫休書,都是男方書寫,女方沒有書寫的權利,在古代這種不合法的婚姻制度確是得到公認、認可的,要寫休書可以去衙門拿一分格式,參照格式書寫,.中國古代的七出制度就是典型的專權離婚主義的代表。
作為封建社會男尊女卑思想的見證者之一,休書的史料價值極為豐富,收藏價值不言而喻。
-----------------
古代離婚協議書:講究好合好散的唐代「放妻書」和宋代休書
2015-06-04 由 萌書生 發表于歷史
「離婚協議書」,這是現代人在離婚時簽署的協議。通過影視劇,我們看到,古代有「休書」一說,由於封建社會是男權社會,因此離婚該怎麼辦,這由古代的男人說了算。
我們總在影視劇中聽到休書二字,但真正見到的卻不多。前不久看到了一份資料:《敦煌社會經濟文獻真跡釋錄》,其中記載了一份唐代的「放妻書」,字裡行間呈現出了好合好散的意味。
某李甲謹立放妻書一道:
蓋說夫妻之緣,伉儷情深,恩深義重。論談共被之因,幽懷合卺之歡。
凡為夫妻之因,前世三生結緣,始配今生夫婦。夫妻相對,恰似鴛鴦,雙飛並膝,花顏共坐;兩德之美,恩愛極重,二體一心。三載結緣,則夫婦相和;三年有怨,則來讎隙。
若結緣不合,想是前世怨家。反目生怨,故來相對。妻則一言數口,夫則反目生嫌。似貓鼠相憎,如狼羊一處。
既以二心不同,難歸一意,快會及諸親,以求一別,物色書之,各還本道。
願妻娘子相離之後,重梳蟬鬢,美掃娥眉,巧逞窈窕之姿,選聘高官之主,弄影庭前,美效琴瑟合韻之態。
解怨釋結,更莫相憎;一別兩寬,各生歡喜。
三年衣糧,便獻柔儀。伏願娘子千秋萬歲。
於時某年某月某日某鄉謹立此書。
這不需要翻譯,淺顯易懂。這份「放妻書」沒有任何的怨念,字裡行間都是對妻子的祝福。
另外還有一種是北宋版本的休書:
一:如果是因為自己的原因就這樣寫:某某某,因XX,有夫某某,情願立此休書,任其改婚,永無爭執。恐後無憑,自願立此文約為照。立約人:(簽名或摁手印)年月日。
二:如果是因為對方的原因就這樣寫:某某某,有夫某某,因其XX,故立此休書休之,此後各自婚嫁,永無爭執。恐後無憑,自願立此文約為照。立約人:(簽名或摁手印)年月日。
以上幾種版本的休書都還是很客氣的,可見封建男權社會的男人們對女人也並不是那麼的不屑一顧。
----------------------
從一紙休書來窺見清朝時的離婚制度
自貢市收藏愛好者、中國收藏家協會會員姜小平近日抓猴展示了一張清朝光緒年間的休書。他認為這一紙休書可反映出古時的離婚制度,婚外情從而印證封建社會男女雙方在婚姻中的不平等地位。
這張休書為清光緒十四年(即西元1888年)三月十三日立存。長600毫米,寬248毫米,主體為紅底黑字,離婚該書右方兩個大黑圓圈中寫有“休書”二字,正文用雋秀的楷體黑字書寫。
休書的內容為:“文門江氏原籍河南省博愛縣朱村二甲人,離婚光緒十年因遭天禍自(只)身逃難來到山西,舉目無親,經鄰說合嫁入文門。圓房之後只生一女。去年七月十七日偶遇原籍老鄉得知老家父母病重非要回家省親,豈料回來之後一改昔日面目,整天走東竄西招惹閑言非語,近日又把家中財物盜出不知送往何處,為此特書休書,自即日起逐出文門,抓姦日後任其自便,文門上下均不訊問,立字存照。立休書人:文天才,族長:文啟明。”同時加蓋有當時縣衙的大紅印章。
姜小平介紹,從休書字裡行間可以看出,女方因父母病重非要回家省親而引起婆婆和丈夫不滿,回來後便被冠以抓姦“走東竄西招惹閑言非語”等之名,被丈夫休了。當時,做丈夫的無須任何法律手續,抓猴只要寫一紙休書,責令妻子離開夫家,婚外情夫妻關係就算解除了。
---------------------------
休書(古代社會法制)_百度百科 http://tinyurl.com/y52bcbza
-----------------
南陳宗親網 http://tinyurl.com/y363od2z
出妻或休妻是某些文化的法律、禮制和習俗中,丈夫逼迫妻子離婚的意思。
中國
出妻的歷史很早,《禮記》規定了出妻的七條理由:不顧父母、無子、淫、妒、惡疾、哆言、竊盜。《孟子·離婁下》:「出妻屏子,終身不養焉。」孟子本人即打算過出妻,一日孟子的妻子一人在屋裡,叉開腿蹲在地上,孟子告訴母親:「婦無禮,請去之」,最後被孟母所制止[1]。七去一詞要到唐代以後才正式出現,但其內容則完全源自於漢代記載於《大戴禮記》的「七去」,又稱作「七棄」。出妻 - 維基百科,自由的百科全書 https://bit.ly/4bpdq1y

超崩潰!老公穿女內褲離家10年未歸 新竹女訴請休夫獲准 - 社會 - 自由時報電子報

超崩潰!老公穿女內褲離家10年未歸 新竹女訴請休夫獲准 - 社會 - 自由時報電子報
留言列表