「非擔任主管職務之全時員工薪資資訊」顯示,華航去年員工平均薪資達153.7萬元,其次為長榮航的152.1萬元,二者差距僅1.6萬元。而上市運輸公司去年員工平均薪資為114.9萬元。在電信業部分,根據證交所資料顯示,扣除主管外,電信三雄去年員工平均年薪中,以中華電信居冠,平均薪資達149.3萬元,其次為台灣大的103.9萬元,遠傳為86.6萬元。上市公司飯店業者中,扣除主管的平均員工年薪,以晶華的58.7萬元居冠,其次為國賓的56.4萬元,以及寒舍的55.2萬元,雲品的49.1萬元,六福的46.9萬元 http://tinyurl.com/yynucnn9
28個產業 薪資全都露
2019-06-29 05:3028個產業 薪資全都露 - 自由財經 http://tinyurl.com/y2qyfxsh
上市櫃公司 全時員工薪資前10名
〔記者陳永吉/台北報導〕證交所及櫃買中心昨公告上市櫃公司非主管職全時員工薪資,即不含主管的「平民版」員工薪酬,有十一家員工年薪超過二百萬元,其中又以聯發科員工平均年薪達二七○.五萬元最高,台積電二○○.九萬元排第十一名;若以產業別來看,半導體業員工平均薪酬一二二萬元最高,傳統產業中,則以塑化業及油電類一一七萬元最佳。
年薪270萬 聯發科笑傲全國
證交所表示,「全時員工」指扣除經理人、部分工時、任職給薪未滿六個月等人後,在台僱用員工(含本國籍及外國籍)平均每週工時超過三十五小時者。
證交所分類的廿八個產業中,半導體業員工平均薪酬一二二萬元最高,電腦及周邊設備業一二○萬元居次,網通業、其他電子業也都超過百萬元;傳統產業中,以塑化業及油電類一一七萬元最佳,金融業一一五萬元、航運業一一四萬元、鋼鐵業及汽車業也在百萬元之上;最低的則是觀光飯店業五十五萬元、玻陶業五十八萬元、紡織業六十三萬元。
上市公司部分,全時員工平均年薪共六家破二百萬元,前十名分別是聯發科、聯詠、鴻準、鴻海、創意、台積電、瑞昱、和泰車、祥碩、晶豪科,其中僅和泰車非電子業。
上櫃公司則有五家平均年薪破二百萬元,以IC設計業的晶焱二四○.九萬居冠,二至十名為原相、信驊科、智擎、力旺、群聯、杰力、宏觀、大中、聚積,其中僅智擎為生技業,其餘皆電子業。
上市公司高薪前十名有七家是半導體業,上櫃公司更有九家,這十六家中除了台積電,其餘都是IC設計業,主因IC設計業為知識密集產業,人才是根本,高薪留才有其必要,也成為台灣高薪產業的代表。

華航25日召開股東會,通過分配股利0.2096元。華航去年獲利17.9億,EPS為0.33元,現場小股東抗議華航1.22萬名員工根據團體協約拿走稅前盈餘30.8億的20%當獎金、約6億元,還外加3%員工紅利,相對地13萬股東僅分到11.36億元股利,實在太不成比例。對此華航經營階層未做回應。回顧華航2016年盈餘中有3.76億用來發員工獎金,該年稅後獲利剩5.72億元,EPS僅0.1元,小股東一毛錢都沒分到,因此歷年股東會幾乎都有股東要求改善這個問題,但華航歷任董事長都不敢做出承諾。 http://tinyurl.com/y25fobgg
華航機師罷工第5天,有一名未參與罷工的機師發表心聲,協助春節尖峰旅客疏運,本應走路有風,卻因未參與罷工而被譴責,「人要為自己爭取權益,但也不能踐踏別人的。」他不是英雄,也不想當狗熊,更不願成為被獵巫的對象。這名機師說,他是華航空勤組員,也是機師工會會員-這次罷工權合法取得,很大原因是長榮機師入會後積極爭取與資方談判籌碼,努力推動並獲得華航機師的奧援而投票成功。工會如果預告罷工,旅客就會避開轉搭以免影響重要行程,公司的營收勢將下滑而對政府與公司高層形成壓力,地勤的員工也可以稍事喘息而不必受無辜牽累,社會的輿論也能更客觀審視而獲得支持。這樣的話,他不但完全支持罷工。工會把「禁止秋後算帳與禁搭便車條款」成為主要訴求,「是不是說只要不是支持罷工的會員,工會都會祭出開除會籍處分,且將來都不能享有會員權利?」他說,換言之,未參與罷工的機師必須另外排班、繼續飛現有的航線配置、升訓資訊不公開,連長久爭取的第13個月年終獎金也不得享有,是嗎?!他說,未參與罷工的機師被質疑遭資方摸頭利誘而出賣兄弟,但兄弟講的就是義氣,追求利「益」前更應追求利「義」。機師目標是政府主管機關與公司決策高層,在春節把乘客出遊、回家的權益拖下水時,真的是必要之惡,對乘客來說我們有盡機師的道義嗎? https://goo.gl/MbQMQj
最高法院裁定公務員不得被要求支付工會會費、企業雇主能夠在勞動契約中,要求勞工使用仲裁而非集體訴訟來解決勞資糾紛。
華航大罷工 「勞資對立 損失最大是勞方」
www.epochtimes.com查看原始檔二月 10日, 2019
學者吳惠林表示,華航雖然有官股成份,但他建議罷工協商仍應交由勞資雙方自行處理。圖為資料照。(陳柏州/大紀元)
【大紀元2019年02月10日訊】(大紀元記者吳旻洲台灣台北報導)台灣華航機師近日發起罷工,桃園市機師工會與中華航空公司勞資雙方數度協商仍無共識。
中華經濟研究院特約研究員吳惠林表示,華航雖然有官股成分,但他建議罷工協商仍應交由勞資雙方自行處理,讓市場機制自行運作,政府不應過多介入與干預,否則政府球員兼裁判,難免會有圖利特定團體之嫌,長遠看來也不利於市場運作。
截至2月10日,華航參與罷工的飛行員已迫近600人,占華航飛行員總數30%。成千上萬旅客在中國新年間受到航班取消或延誤影響。
2月8日清晨6時,機師工會宣布發動台灣史上首次飛行員罷工,並向華航提出的5大訴求:
1、改善疲勞航班;2、副駕駛升訓制度透明化;3、保障國籍機師工作權;4、撤換破壞勞資關係的不稱職主管;5、比照長榮航空保障第13個月全薪,並納入團體協約,只限工會會員享有。
對此,吳惠林表示,他並不反對華航機師工會成員有個人的訴求或主張,因為每個行業員工的工作環境不同,不能一概而論,但他也提醒,「好意讓人下地獄」,用激烈手段爭取勞工利益,其實是殺雞取卵,最終受害最大的是勞工自己。
他表示,勞工與資本家本是共生關係,若挑起勞資雙方的鬥爭與對立,短期之內勞工或許可以獲得到一些利益,但從長遠的經濟利益來看,損失最大的並非資方,而是勞方本身。
他以過去美國底特律汽車工人所組的「聯合汽車工人」(United Auto Worker)工會為例,當時該工會常為了爭取福利,組織工人罷工。2008年金融危機之前,該工會曾為工人爭取到每小時70美元的工資,結果使美國汽車製造業幾乎破產。
吳惠林說,此次華航事件,華航如果同意勞方的要求,增加派遣人力或減低飛航時數,企業成本勢必會往上增加;而華航為了穩定獲利,只能選擇增加票價,或降低其它方面的開支,從而損害消費者利益。上述無論哪一種作為,長遠來看對華航都會產生負面效果。
他表示,華航若選擇增加票價,相對而言市場競爭力就會降低,長遠來看華航的獲利也會隨之減少,進而影響全體員工的福利待遇,甚至是整個空運市占率也會隨之下降;若降低其它方面的開支,長遠看來也同樣會影響華航的競爭力,最終受害最多的還是勞方本身
華航已經被扒了好幾層皮 今年靠低油價支撐獲利
By 張佩芬, www.chinatimes.com查看原始檔二月 17日, 2019
華航高階管理階層這次在處理機師問題時,被認為態度堅持,遭到外界質疑,但是內部透露,2016年空服員罷工事件,讓華航一年增加23.7億元支出,獲利能力明顯落後同業,但工會未能體悟公司經營的艱辛,不斷要求拉高福利與待遇,公司已經被扒掉好幾層皮了,再扒實在難以為繼。
華航是官股掌控的公司,華航管理階層大可接受工會各項要求,對工會大可讓步,討好勞工又避免政府高層認為華航給政府找麻煩,但是華航高階都知道,華航整體營運情勢已經面臨挑戰不容妥協。
華航過去幾年為員工加了太多福利,除了每年給13個月薪水,根據團體協約稅前獲利兩成要分給員工,虧錢的時候工會還是以員工太辛苦理由,一定要再多發些年終獎金才能善了,連虧錢都要給年終,跟一般上市公司有盈餘才分享的理念大相逕庭,養成部分缺乏積極目標管理的員工,公司內一度瀰漫華航不會倒的氣氛。
華航營運範圍囊括歐美、澳洲等對勞工條件採取高標準的國家,機師工作條件完全在航空器飛航作業管理規則(AOR)之上,或許是輸給美國、韓國等,但是在全球航空界絕對是中上條件,而且韓國機師因為稅負高,實質待遇還是輸給台灣。
另一方面,華航還有子公司華信航空與台灣虎航,而桃園機師工會理事長李信燕是長榮航空的機師,她也坦承,如果華航機師爭取到更好的條件,工會當然會要求長榮比照的。
華航是60年的老公司,人事包袱原本就重,加上因為是官股公司,受到很多掣肘,2016年空服員罷工事件後,該年華航獲利比長榮航少了29.04億元,2017年少了35.44億元,2018年前三季少了47.12億元,這樣的警訊,很多華航人卻未警覺,難怪前海基會董事長高孔廉在臉書上說:華航的公營色彩,官方很容易退讓,結果就是全民損失,這樣不如華航倒掉算了,全部打掉重練…。
華航高階主管指出,今年估計航空燃油價格可以低於去年,讓華航的獲利可以獲得支撐,但是如果油價高漲,或是類似九一一或是SARS那樣的事件重演,就怕公司的虧損會比別家高,要做的減薪、減福利等停損措施也要比別家多,否則就只能像日本航空那樣,申請破產重整。



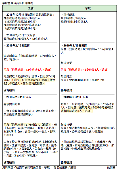
一張圖看懂 華航、工會各自退讓多少? | 華航機師罷工 | 產經 | 聯合新聞網 - https://goo.gl/oJo8zi


華航多大的成本壓力- https://goo.gl/t3h1Fs

一場機師罷工突顯預告罷工重要性 國際預告罷工比一比
By 聯合新聞網, udn.com查看原始檔二月 12日, 2019
2019-02-12 08:26經濟日報 記者黃淑惠╱即時報導
華航罷工,許多機師在場外舉標語聲援。記者葉信菉/攝影
一場華航機師工罷工,再度突顯預告罷工重要性。大家很擔心如果有預告罷工後,航空業者就不怕勞工,罷工的威力就降低,其實業者當然怕罷工,航空業只要飛機停一天,不只是旅客不搭機的損失,依舊有各種成本必須支付,勞工跟資方爭取權益,能不影響到無辜的旅客,才是最好的方式。
預告罷工對於旅客來說最有保障,首先旅行社業者可以快點改航班,自由行的或是商務旅客也可以立即改訂其他航空公司;雖然時間可能很緊迫了也會有一定改定位的困難度,然而可以給旅客時間,把影響降到最低,對於旅客而言才是公平,必竟勞資談判,真的跟無辜第三者無關。
大家擔心這樣罷工的利器會失效,對於航空業者而言,只要面臨罷工壓力,一定會產生嚇阻效果,因為航空公司所面臨的是客戶的損失,而且只要知道有罷工誰要敢訂;罷工對於勞工而言,抗爭應該是手段,結果才是目的,如果已經能產生嚇阻效應,何必犧牲旅客權益。
勞工訴求很重要,然而消費者權益也要考量,罷工屬於勞資之間的問題,真的沒有必要造成消費者的傷害;尤其,每位旅客都有他出國不同的目的,有人存了很久的錢才要攜家帶眷出國,有人有重要會議要參加,有人則是親人要相約見面,台灣是一個島國,只要沒有搭飛機很難出國門,難不成真要用小三通到對岸去搭機出國。
產業專家也指出,罷工投票對航空公司而言已經造傷害,就算有預告罷工,對於航空公司來說,傷害還是一樣大;旅客不來搭機,飛機沒有客人可以載運,光停在停機坪,這些都是需要費用的,損失就是既定的事實,何必要影響旅客權益,還希望受波及的旅客體諒,何不給旅客一個公平選擇機會。
大家最擔心的是,有預告罷工後,航空業者就不怕,其實業者當然怕罷工,只要飛機停一天不能營運就是損失,就算還有機師、空服員願意上班,請問只要知道航空公司有罷工,誰還會想要賭賭看自己要搭的班機會不會停飛;以華航2016年罷工經驗,當時停飛一天損失最少5億元,就算不波及旅客,罷工還是會讓業者感到擔憂。
其實罷工預告問題,其實,也有許多先進國家推動,最常出現罷工的法國,也有48小時的預告期,美國、日本、義大利則是規定10天,以亞洲區先進國家日本都能有10天的預告期,台灣是島國,進、出國門都要搭機,在預告期的推動,也是保障消費者的權益。
各國罷工預告時間
加拿大:72小時
義大利:10天
日本:10天
美國:10天
法國:48小時
德國:無
香港:無
資料來源:勞動部網站資料匯整
華航機師工會選在春節假期罷工,造成旅客不便,也引起社會一片騷亂,作家苦苓認為,從工會提出的情理法3點來看,其實站不住腳,他也譴責機師選在過年期間無預警罷工,「你們,太沒良心了!」
苦苓說到從機師工會提出訴求,要求飛行8小時要派3名機師、12小時要派4名機師,但華航目前依國際AOR規定,所以並沒違法,「不知機師工會是否能夠指出:有哪一家航空公司已經達到你們華航要求的『最高標準』?」如果要以勞基法為訴求,現在勞工一年休假116天,機師卻休到157天,「那你們要不要根據勞基法少休41天呢?」
至於要求公司升遷透明、限制外籍機師,這也說不過去,因為升遷與否是看個人表現,「如何才叫透明?」禁用外籍機師更沒道理,因為只要是合格人才,不管什麼國籍都可聘用,「這種要求,只是自私的想要保障自己人而已。」
而禁止秋後算帳、未罷工機師不能享有他們爭得的權利,苦苓認為前者本來就不可能,後者豈不是要造成一公司兩制,「同樣的機師卻有不同的待遇?這不就是為了故意懲罰沒有加入罷工的機師嗎?」這個在法、理上都站不住腳的機師工會,選在最多人要返鄉探親、出國旅遊時「無預警罷工」,讓好不容易能回廣東陸配淚灑機場,70歲第一次出國的老太太失望,「難道心裡不會有一些愧疚、有一些不忍嗎?」
他認為機師有爭取罷工的權利,但不能選別的時候或提早通知大家?他覺得這些罷工機師就是要公司蒙受最大的損失、要旅客把怒氣發在公司上、最好氣得以後再也不撘華航,逼公司接受站不住腳要求,「你們,太沒良心了!」
------------------
國際商事仲裁 - MBA智库百科 - https://goo.gl/6GDKNk
國際商事仲裁,又稱對外經濟貿易及海事仲裁、涉外仲裁等,是指不同國家的公民、法人將他們在對外經濟貿易及海事中所發生的爭議,以書面的形式,自願交由第 三者進行評斷和裁決。國際商事仲裁主要運用於下列案件:國際貨物買賣合同中的爭議;國際貨物運輸中的爭議;國際保險中的爭議;國際貿易、支付結算中的爭 議;國際投資、技術貿易以及合資、合作經營、補償貿易、來料加工、國際租賃、國際合作開發自然資源、國際工程承包等方面的爭議;國際知識產權保護方面的爭 議;海上碰撞、救助和共同海損中的爭議;國際環境污染、涉外侵權行為中的爭議等。其特點是以雙方當事人的協議為基礎;仲裁機構一般是民間性的組織;提交仲裁的當事人有自由選擇地點、仲裁機構、仲裁員、仲裁程式和適用的實體法;仲裁裁決是終局的,一旦作出,立即生效。
仲裁方式解決國際商事爭議的歷史可以追溯到本1889年。英國人為瞭解決本國商人和歐洲國家商人在國際貿易中的糾紛,頒佈實施了第一部仲裁法。經過近兩個世紀的發展,尤其是二戰之後,伴隨著科技和經濟的發展,建立了一套完整的國際商事仲裁體系,使國際商事仲裁成為解決垮國糾紛的有效手段之一。近年來,國際商事仲裁呈現了出前所未有的繁榮景象。例如,國際商院仲裁院2000年度報告統計標明,自1987年至2000年共受理各類案件11,362件,是建院以來53年總和的5倍。
-----------------------------------------
仲裁(arbitration)不同於審判(trial),是一種次於審判的妥協解決爭議的方式,多用在商業爭端上,也可以適用在國際爭端以避免國際間武力之使用。不過,無論商業仲裁也好,國際仲裁也好,其基礎都在於當是方的自願接受管轄。包括國際法院的審判在內,並無「強制管轄權」這一回事。
世界主要商業仲裁機構:
一、國際商會仲裁院 ( ICC )
國際商會仲裁院英文名為:The International Court of Arbitration of International Chamber of Commerce, ICC。
在國際商事仲裁領域, ICC是最具影響的仲裁機構。其成立於1923年,屬於國際商會的一部分。 國際商會本身于1919年成立於法國巴黎,其目的是為了促進國際商事活動的進行。它是一個國家間的商會,現有國家會員60多個。其仲裁院的成立也是延續其促進和維護國際商事活動的目的。
國際商事仲裁院總部和其秘書局設在法國巴黎,與任何國家沒有關係,儘管它是根據法國法律設立。 國際商會仲裁院的委員來自40多個國家, 們都具有法律背景和國際商事法律及爭議解決的專業經驗。 國際商會的仲裁員來自世界各個國家,其仲裁的一個主要特點是可以世界的任何一個地方進行仲裁程式。國際商會仲裁院秘書局的工作人員也來自不同的國家,能夠使用多種語言進行工作。
不可否認的是,國際商會仲裁院無疑深受歐洲法律和文化的影響。
二、美國仲裁協會 ( AAA )
美國仲裁協會英文名為:American Arbitration Association, AAA。
美國仲裁協會成立於1926年, 是一個非盈利性的為公眾服務的機構。美國仲裁協會的目的在於, 在法律的許可的範圍內,通過仲裁,調解,協商,民主選擇等方式解決商事爭議。美國仲裁協會的受案範圍很廣範,從國際經貿糾紛,到勞動爭議,消費者爭議,證券糾紛,無所不包。與此相應,美國仲裁協會有許多類型的仲裁規則,分別適用於不同類型的糾紛。
美國仲裁協會的總部設在紐約,在美國一些主要州設有分部。90年代,為開拓亞太業務,美國仲裁協會成立亞太爭議中心。近年來,美國仲裁協會又把目光投向歐洲,並在歐洲設立了分部。
美國仲裁協會的仲裁員也來自很多國家,且數量達數千人之多。當事人也可以在其仲裁員名冊之外指定仲裁員。在沒有約定的情況下,所有案件只有一名仲裁員,即獨任仲裁員。但如仲裁協會認為該案件爭議複雜時,可決定由三名仲裁員組成仲裁庭。
從案件數量上講,美國仲裁協會的受案量世界第一。但其中勞動爭議等美國國內案件占絕大部分。
三、斯德哥爾摩商會仲裁院(SCC)
斯德哥爾摩商會仲裁院英文全稱為:THE ARBITRATION INSTITUTE OF THE STOCKHOLM CHAMBER OF COMMERCE, SCC。
斯德哥爾摩商會成立於1917年,其仲裁機構組織設立於1949年。設立的目的在於解決工業、貿易和運輸領域的爭議。SCC的總部設在瑞典的斯德哥爾摩,包括秘書局和三名成員組成的委員會。三名委員任期三年,由商會任命。三名委員中,一名須具有解決工商爭議的經驗,一名須為有實踐經驗的律師,一名須具備與商業組織溝通的能力。
SCC解決國際爭議的優勢在於其國家的中立地位,特別以解決涉及遠東或中國的爭議而著稱。
四、倫敦國際仲裁院 ( LCIA )
倫敦國際仲裁院英文名為: The London Court of International Arbitration, LCIA。它是世界上最古老的仲裁機構,成立於1892年。原名為:London Chamber of Arbitration,1903年起使用現名。1986年起,倫敦國際仲裁院改組成為有限責任公司,其董事會管理其活動。
倫敦國際仲裁院設在倫敦,在仲裁案件中其主要作用是指定仲裁員和對案件進行一些輔助性的管理。它也設有仲裁員名冊,仲裁員的成分也是多種多樣,可以適應各種類型案件的需要。
五、解決國際投資爭端中心(ICSID)
解決國際投資爭端中心英文全稱為:THE INTERNATIONAL CENTER FOR THE SETTLEMENT OF INVESTMENT DISPUTES。簡稱:ICSID。它於1965年根據華盛頓公約而成立。總部設在華盛頓特區,是一個絕對地國際性法人組織。
中心設立的目的在於增加發達國家投資者向發展中國家進行投資的信心,並通過仲裁和調解方式來解決投資爭議。它要求爭議的雙方須為公約的成員國,爭議主體為國家或國家機構或代理機構。其解決的爭議性質必須為直接由投資引起的法律爭議。
中心有其自己的仲裁規則,並且仲裁時必須使用其規則。審理案件的仲裁員,調解時的調解員須從其仲裁員名冊和調解員名冊中選定。其裁決為終局的,爭議方必須接受。
--------------------------------------
中華民國仲裁協會 - https://goo.gl/mJM6f2
-----------------------------
商業糾紛為甚麼需要調解和仲裁﹖
更新: 2008-04-08 11:52 AM 標籤: 謝正權
【大紀元4月8日訊】糾紛在商業活動中不可避免。不幸的是,一旦發生糾紛,首先想到的是訴訟(到法庭打官司)。訴訟(到法庭打官司)不僅耗時耗錢,而且官司過程和內容會成為大眾可以查詢到的公共記錄,有時更會引來負面的報導,讓商家名譽受損,讓過去的商業夥伴反目成仇。因此,越來越多的商家選擇諸如調解、仲裁類的其他途徑解決糾紛及其後續爭端,因為用這些途徑解決商業矛盾更加靈活、經濟、公正、快捷、保密。
在各種商業活動中,尤其是專業領域裡,收款問題、服務問題、合夥人糾紛、違反合約的事經常發生。有些甚至引發「行為不當(操作失誤)」的訴訟。然而,如果可以通過調解,「中立的」第三方幫助當事人達成一致的解決方案,而不強行做出決定,那麼很多誤會都可以快速妥善地解決。這就是調解的功用。
根據當事人的需要和利益的不同,調解的好處也不一樣。多數情況下,調解的優勢如下:調解私下保密。當事方直接參與協商。調解員公正客觀,努力幫助當事方尋求各種可能性。由於可以在糾紛初始就早早安排調解,所以解決問題比訴訟快。
為當事方減少法律方面的開銷並節省時間。糾紛解決後,當事方仍有機會繼續商業合作。解決方案可以更有創意,並且照顧當事人的特別需要。
因此,我們建議商家在簽訂商業合同時在合同內加入下列調解條款就可以在仲裁或訴訟前安排調解﹕ 「如果因合同內容產生糾紛,或者發生違反合同的事宜,當事人願意在糾紛無法私下談判解決的情況下,通過愛勝調解仲裁中心(AMAC), 按照其相關規定先行調解,再訴諸仲裁、訴訟或者其他的途徑解決。」
仲裁是將糾紛交由一人或多人組成的仲裁庭做出最終有強制力的仲裁決定。根據相應的州立或聯邦仲裁法決定是否需要庭審,以及監督仲裁決定的履行。按照美國仲裁協會的規定,仲裁的過程相對簡單:無須法律程式般的提交證據。不需要動議和庭審。無需文書記錄或仲裁員以書面形式提交意見(除非仲裁員自願或當事人要求如此)。儘管沒有正式的追蹤調查過程,美國仲裁協會的規定允許仲裁員要求當事方提供相關材料,請證人提供事實證據和請專家證人提供報告。當然這些規定可以根據當事雙方的協定酌情修改。
此外,仲裁條款還可以就如何保密相關信息、證據、地點、仲裁員人數、仲裁內容,作出規定。如果需要即刻開始仲裁或仲裁協定迅速執行,當事方也可要求加快程序。
仲裁的其他優點在於:過程保密沒有公開記錄。不需大量調查,可以在一定範圍內交換材料、證人名單,就糾紛的關鍵適當要求呈堂證供。沒有積壓,一旦當事方和仲裁員準備好,即可以安排聽證。可以選擇在糾紛的議題上具備一定專業知識和背景的人士作為仲裁員。由於調查集中,聽證程序簡化,處理迅速,當事方可以節省相關法律開支。仲裁不像訴訟那樣正式和激烈對抗,因而當事方更容易保持合作往來。
當事方如果有意用仲裁方式解決未來可能發生的糾紛,可以在合同中加入如下條款:「如果因合同內容產生糾紛或索賠,或者發生違反合同事宜,當事人同意由愛勝調解仲裁中心(AMAC)按照相關仲裁規定解決。今後如有需要,仲裁員的裁決也可提交給有管轄權的法庭。」
總之,調解和仲裁日益成為美國社會上商家接受和喜愛解決商業糾紛的變通措施。商業合同中有關調解和仲裁的這些條款一直以來都得到法庭的支持。很多法官在開庭審理或裁決前要求當事人先經過調解手續。調解後達成協議的,法官直接認可調解協議。因此商家在草擬合同時應要求自己律師將調解和仲裁作為糾紛的解決辦法納入合同內容,以便避免日後發生商業糾紛訴訟給商家帶來的不利影響。
上述介紹由愛勝調解與仲裁中心和謝正權律師事務所共同提供。愛勝調解與仲裁中心,附屬於謝正權律師事務所,為華人首創,為亞洲人服務。 如有有關調解仲裁的具體程序,請聯繫愛勝調解與仲裁中心。電子信箱: help@asianmediation.com。 電話:(678)380-0698。 地址:1770 Indian Trail Lilburn Road, Suite 450, Norcross(Atlanta), Georgia 30093. 網址:www.asianmediation.com ◇
--------------------------
美國去年逾48萬人罷工 創32年新高
分享美國去年逾48萬人罷工 創32年新高到Facebook 分享美國去年逾48萬人罷工 創32年新高到Line
美國官方統計,去年參與罷工的人數創下1986年來新高。圖為美國加州洛杉磯教師工會去年12月因酬薪問題遊行示威,3萬名公立學校教師今年1月14日罷工。(美聯社)
2019-02-10 21:25
〔即時新聞/綜合報導〕美國勞工統計局(Bureau of Labor Statistics)日前公布統計結果,去年參與罷工的人數為1986年來最高,創32年來的紀錄。
綜合媒體報導,根據美國勞工統計局8日發表的數據,去年全美有48萬5000名勞工參與罷工或停工,其中有90%從事教育、醫療照護或社會救助。相較於2017年全美僅有7場大型罷工,2018年發動了20次重大罷工或停工。
去年美國工會傳來的壞消息,包括參與工會的人數略降、最高法院裁定公務員不得被要求支付工會會費、企業雇主能夠在勞動契約中,要求勞工使用仲裁而非集體訴訟來解決勞資糾紛。
不過,工會領導人對未來抱持樂觀態度,除了工人參與罷工的積極程度增加外,再加上民調機構蓋洛普(Gallup)指出,美國民眾對罷工的支持率近年來逐年上升,去年還達到15年來新高。至於工會現在的挑戰,在於讓勞工更容易加入工會——這也是讓他們獲得尊嚴和尊重的方式。
台灣何時能走到「罷工常規化」?
這次機師工會發起的罷工行動,網路上有不少批評聲音。儘管我的立場是支持機師工會,但這篇文章的主旨不僅只反駁批評,而是改個方向回應這些聲音,希望調整大眾看待罷工的視角。
我選了幾個常見的評論,例如:機師工會所要求的人員配置規則有可能達成嗎?現行華航的機師派遣規則既然符合AOR,爭取更多人力有合理性嗎?機師的工作真的有到「過勞」嗎?明明從帳面工時來看就比一般勞工少很多。機師薪水不是很高嗎,要求更多是貪得無厭。你們爭取你們的權益,為何一定要影響到別人。
▶️ 機師工會訴求合理嗎?
論者有云,既然華航現行人力派遣標準符合航空器飛航作業管理規則(AOR),那代表沒有問題,為何還要爭取更多?工會提出的派遣標準做得到嗎?是合理的嗎?針對第一個問題,我會說:「所以你認為,勞工領基本工資就足夠了,沒有資格要求加薪對嗎?」儘管評論者會覺得這比喻差很多,機師薪資水準這麼高;但「符合法規的工時就是合理的工時」與「符合法規的工資就是合理工資」,邏輯上是完全一致的。如果你真的認為一直領基本工資很OK,那我只能自認說服不了你。
善意一點的評論,可能會說:工會可以追求更好的條件,但總是有個合理標準吧?總不能每飛行一小時換一個機師休息?也要考慮公司做不做得到呀?我能理解有這樣的疑惑與想法,但這個問題外人討論不出答案。理由之一,因為機師的勞動條件涉及太多航空業內的專門考量(光是飛時和執勤時間的差別就要解釋一輪,然後飛行各個不同階段機師要專注的情況不同,許多飛行過程變因要納入評估等等等),非產業內人員不容易評斷。
▶️ 何謂合理勞動條件?
而更重要的理由是,我從不認為有什麼方式,可以預先評估「合理勞動條件」。舉例來說:A公司去年虧損,但仍給勞工加薪並且發年終獎金;B公司去年大賺,但年終發10元而且員工只領基本工資,你說哪個合理?我不知道。A公司可能因不妥善控制開銷導致倒閉,也可能因員工向心力強最終撐過低潮,創造高營收。反之,B公司可能因省下資本投資在正確地方,幾年後有本錢讓員工大調薪,也或許會因流失人才最終無法經營。無論站在勞方立場、資方立場、公司長久經營角度,你都很難像套公式一樣,算出「現在這家公司給這樣的勞動條件是最佳解」(就算試圖這樣做,也會因要考慮的變數太多,最終只能大略估算。)
我認為,任何勞動條件都是「勞資雙方當下對弈、折衝後,達成的暫時平衡點」。今天假設某規則說,飛時8小時以下的航班派遣2名機師就安全了,那機師要求降低為7.5小時或7小時,就是不合理嗎?萬一有其他公司可以做到7.5小時,機師希望比照,不行嗎?你說反正有安全就好,但機師說我希望能再輕鬆一點,假如公司做得到,那你一定要反對的理由是什麼?我做調解人常講一句話:「你們勞資雙方都能接受的事,我沒意見。」如果要公平對待雙方,不是應該這種態度嗎?
有些網友說,要求太高萬一公司經營不下去倒閉怎麼辦?個人以為,只要不假設「全世界剩我自己有腦袋」,實在不需擔心這問題。勞資關係是這樣,雙方在「讓關係維持的前提下,追求己方利益最大化」。讓公司倒掉並不符合勞方的利益,理性的勞方不會這樣做。(話說回來,假設真有人那麼短視,你為何一定要替他擔憂呢?)
▶️ 要求太多是貪婪?
另外兩種評論:機師算得上過勞嗎?薪水這麼高還要求,不是貪嗎?首先,機師能不能算過勞,有機師自己詳述了自動駕駛不是大家想像的輕鬆,長時間專注駕駛很耗心力等等。我自己的立場是,不能否定各行各業有自己的累,我沒做過無法評論。如果你認為,再累也比不上你累,達不到你心中「過勞」的標準,這種口號太過煽情,我尊重這種想法。至於薪水,我比較誠實一點:我覺得相對剝奪感一定有,但這跟他們有權爭取更好,要分開來談。
不說機師,講我自己碰到的例子吧。某日快下班前(這是重點),一位在美商公司任職的工程師來諮詢,說他被逼離職,覺得很不合理,問我能怎麼做。但是他被逼離職後,仍然(這是最重點)領到兩百多萬的資遣費及一百多萬的年終。當下我內心想的盡是:X你老師咧,你三百多萬在手,覺得委屈自己花錢請律師好不好,不要來麻煩比你窮一百倍(而且要下班了)的人!但我仍然有風度地延遲下班時間並回答他的問題。
他收入很高是一回事,覺得不合理有權爭取是另一回事。我不想掩飾在當下感受到的相對剝奪感,我也不能強求每個人抑制這種情緒。但發洩情緒跟「理性上接受他有權爭取」,還是要區分開來。況且,收入高意味著選擇罷工手段的機會成本更高,他們也是押了更多籌碼來交換。
▶️ 勞工只能賣悲情嗎?
話說回來,我到覺得機師工會罷工是一個好契機,讓勞工運動慢慢擺脫賣悲情的枷鎖。一直以來,台灣勞工好像得全力扮演苦情的角色,才有資格談權利。總要說我們最弱勢、最悲慘、窮到活不下去、累到瀕臨過勞…勞工的訴求才能被接受。相對弱勢是事實,有勞工活得很慘也是事實,但不這樣宣稱就不敢講話,相當程度也造成機師工會今天的困境:人家覺得你沒很慘,硬要說自己過勞不誠懇,加上薪水高這個原罪,更被打入十八層地獄。
其實,就說「我們的工作也會累,希望不要那麼累」、「大家都希望薪水能更高吧」這樣不好嗎?換做任何人,談到自身利益時不都會這麼想嗎?當然我太理解這願望陳義過高,今日台灣畢竟是講真話沒市場的時代吧,坦承這樣講會被罵到狗血淋頭。連那些過年時希望你多包壓歲錢,多為家族貢獻的親朋好友,都會態度大轉變,勸你「工作穩穩做就好不要去搞什麼罷工。」(奇怪,那平常希望你多拿的錢時怎麼不是這個態度?)
但我們真的沒機會再往前一步嗎?這個問題,跟最後一個質疑,「你們爭取你們的權益,為何一定要影響到別人」,我想用我的主題「罷工常規化」,來一併回答。
▶️ 何謂罷工常規化?
罷工常規化不是要常態化,不是鼓吹大家一天到晚罷工。也不是說你一定要認同、支持每一場罷工。而是認識到,罷工就是資本主義社會必然會碰到的一種現象,是可預期而且應該同理心看待的。
何以如此?首先,大家要認識到勞資關係當中,很多問題最終必然會碰到衝突點,而這衝突點無法用法律事先定義出標準,並且跟個別當事人是否善良、勞資之間相處是否和睦毫無關聯。舉個實例:最近有學校的廚工來問我,她每天工作7小時,所以雇主給付「大於基本工資八分之七,但不足基本工資」的月薪,這樣對嗎?我說,法律規定雇主可以這樣算(勞基法施行細則第13條),但你自己覺得合理嗎?她說很不合理,因為工時7小時是配合學校用餐時間,大家不斷熟練和優化流程後,才能在7小時內完成全部工作,其勞累程度跟工作8小時一樣,雇主這不是在懲罰大家工作有效率嗎?
可是站在資方立場,既然你只工作7小時,我算7小時的錢給你有錯嗎?(資方一定會強調:我還多給你一點!)不但不違法,而且絕大多數員工也欣然同意呀!你一定要我給到基本工資的理由是什麼?不符社會期待?OK呀,那是你的期待,但我公司開得下去就好。
我問這位勞方,你覺得該怎麼做?她說這法律訂的不合理要改。我說,工作7小時,原則上就算7小時的錢,你能同意吧?那你的意思是,法律要改成「當特殊情況,勞工工作7小時顯然跟8小時一樣累時,就要算8小時的錢」這樣嗎?她回答當然不可能這樣改。(最後我跟她提到工會,她說太困難了不可能,又一天工會組織者的日常…那都後話了。)
這就是我說的:站在一方合理的事,換個立場就不合理,而外人難斷定絕對的對錯,更難以透過抽象法律條文預先規範。這種事情該怎麼解決?如果我們同意任何人都有權力追求利益最大化(無論實際上有沒有辦法得到),而非總要某一方吞忍讓步,那比較合理的做法是:搭一個公平的平台,讓你們自己上去打一架(誤)談一談(正確)。
▶️ 罷工做為解決紛爭手段
考量到單一勞工的議價能力低,那勞工集體行動甚至於罷工,就是讓這公平的平台得以實現的方式之一。你說,要打就打吧,一定要波及路人嗎?我認為,其實沒有人想波及第三者。從空服員到機師罷工過程中,我不喜歡一種說法,認為罷工就是要影響到旅客才有效。罷工的目標是「阻礙企業的經營活動」,真正要影響的是資方而非旅客;影響旅客只是大眾運輸業工會要阻礙企業經營活動,無法避免的副作用。在春節期間罷工,固然有對資方營收影響更大的效果,但會受到的輿論攻擊也更強烈,兩相影響下,是不是比較好也很難說。以我自己淺薄的見識中,罷工時機點通常是且戰且走,甚至誤打誤撞決定的。
不管機師想不想,總之是影響到很多乘客了。乘客們不爽一定有,幹譙幾句也不是不行。但如果我們今天罷工「常規化」,大家會學著平常心看待。用現階段台灣人能理解的比喻,大家有開車在路上,碰到前方車禍,造成後面塞車的情況吧?這時你當然希望狀況趕快排除,可是當事人僵持不下,堅持一定要等警察到場、畫事故圖開報案三聯單,才能移車。你等到不耐煩,甚至飆三字經都很正常,但真碰到你也只好繞道或忍耐。
我們的經驗中,應該少有駕駛衝上去罵兩方當事人:「你這是綁架所有用路人,來爭取自己權益!」「你一個開法拉利的人,不要在意那一點小錢!」「這麼在乎車被撞,你不爽不要開車啊!」那是因為我們大多能理解,有時候雙方的衝突無法當下自行和解,總有任一方覺得超不合理,非得堅持到警察來,後續還要走調解甚至上法院的情況。
今天台灣勞資關係的情況,像是車子稀少的社會:民眾很少目睹車禍(工會都很少了何來罷工),會被輾過去的通常是畜牲(在勞資關係裡就是勞方),根本連聲音都沒有。一旦發生罕見的車禍,鄉民會群聚圍觀、品頭論足,叫囂道:「做人不要這麼貪嘛!」「就有車可開了還不滿足嗎?」在那樣的社會中,此般現象可以理解。
▶️ 邁向罷工常規化
但拉回現實,如果你同意我前面說的,一時難以化解的勞資爭議就是會發生,我們也不能限制任一方追求利益最大化。那麼,就好比大家都曾碰過的車禍一樣:我們不一定同情哪一方、我們會因為被妨礙感到不開心,但我們知道要繞道或者等候。我們不喜歡但能同理,那是因為認識到:「換作是我,我也可能會這麼做。」(註)
什麼時候我們能擺脫,這個勞工很可憐我同情他,那個勞工過很爽我不爽他的心態。什麼時候我們能公平地認識到,不能對別人就是「你爭取權益不要礙到我」,對自己則是「我的權益寸土不讓」。什麼時候我們能理解,罷工就是衝突解決機制的一種,是資本主義社會的日常,我們不希望它常常發生,但萬一碰到就是平常心看待。到那個時候,台灣的勞資關係才能真正邁入正常化。希望這篇文章,能稍微改變你看待罷工的方式。
註:我相信一定有人質疑,車禍通常是意外,但罷工安排在什麼時機卻是工會可以掌控的,不能類比。我還是要強調,第一,罷工真的不是故意安排來妨礙你的。你說春節旅客很多不應該罷工,但挑其他日子罷工,總有人會被妨礙到而不爽呀,這算大眾運輸業的原罪吧。即便工程師罷工,也可能讓客戶的進度延遲,造成別家公司工程師困擾。如果標準是「會波及第三人的情況就不能罷工」,那結論只能是任何人均不得罷工了。再者,罷工時間點真的是工會能完全掌控的嗎?今天談判不順遂,不曉得拖到何年何月有結果,工會能怎麼做?你說繼續忍下去,不要輕易罷工,底下就一堆會員吵著:「X!林北繳那麼多會費,工會是有個鳥用啦,這些幹部是在談三小啦!說要行動是肯不肯行動、不要嘴砲啦,再不做我退會喔!」不要說你不會,我看過很多工會的太多會員是這種心態,這又是別的故事了。
法國交通大罷工已進入第4週,今天耶誕節情況仍未見緩和,毀了許多人與心愛親友共度佳節的計畫。政府與工會預定明年1月7日才會恢復談判。法國交通大罷工進入第4週 嚴重衝擊耶誕假期 | 國際焦點 | 全球 | 聯合新聞網 http://bit.ly/2So52cm
法國各工會為抗議政府的年金改革計畫發動大罷工,數以千計鐵路列車取消或誤點,計程車、共乘服務和租車機構無法彌補運輸量的不足,許多人只好在最後一刻改變度假計畫。
耶誕前夕就只有少數高速鐵路和城際鐵路列車維持營運,今天耶誕節班次更少。巴黎市的主要火車站今晨關閉,因為行駛至郊區的列車也大減,而全市16條地鐵路線只有2條提供服務,因為這兩條路線採用無人駕駛列車。
法國總統馬克宏(Emmanuel Macron)呼籲工會在假期停戰,但政府與工會上週協商未獲成果。
罷工工會揚言,除非政府取消將現行42種退休金制度整合為一的計畫,在年底假期罷工行動不會終止。
明天交通運輸大亂情況仍將不變,高鐵列車(TGV)將只有半速行駛,巴黎的地鐵線有5條將停擺,區域與郊區鐵路列車也將減少。法國交通大罷工進入第4週 嚴重衝擊耶誕假期 | 國際焦點 | 全球 | 聯合新聞網 http://bit.ly/2So52cm
留言列表