厭勝之術


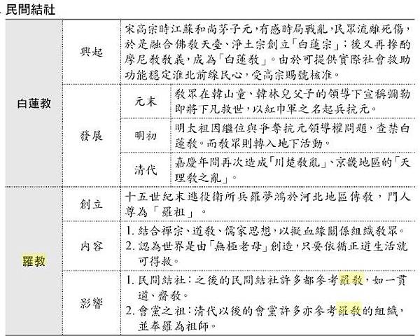
白蓮教,是跨越多個中國史上朝代的一個秘密民間宗教組織,發展過程中融入了包括彌勒教在內的其他組織的內容,但一般認為主源是源於宋高宗紹興三年(1133年),由茅子元創立的佛教淨土宗分支白蓮宗。因其教徒禁食蔥乳,受持五戒,不殺生不飲酒,其派神職人員不出家,多娶妻生子,常被視為附佛外道和邪教而遭朝廷查禁。白蓮教作為一個秘密民間宗教組織,在歷史上發動多次民變,屢次受到鎮壓。
在元朝時,白蓮教與明教、紅巾軍、彌勒信仰有關[1]。元末白蓮教和明朝建國的關係亦有專書介紹[2]。在明朝以後,接受了羅思孚的「無生父母」思想,成為了羅教系統的秘密宗教。
發展
南宋
茅子元是天台宗門下的弟子,崇慕慧遠白蓮社之遺風,又受天台宗派觀念的影響,因而改造了興於民間,成員關係鬆散的在家佛教「蓮社」,在庶民中組織起一有師承、有教義,倡導念佛往生的宗團。這個團體不但有出家弘法的僧人,也有在家信徒;並且,為使教法更普及於大眾,白蓮宗允許在家弟子從事吸納門徒、宣傳教法、化緣建佛堂等按佛教傳統只能由僧人進行的活動,這樣便形成了僧、俗兩個傳法系統。這一組織架構是白蓮宗最大的特色,但也與佛教的傳統相對立,在實踐中產生了種種弊端[3][4],因此被教界所非議。
白蓮宗不殺生、不飲酒,禁食蔥乳,嚴守護生之戒,因此宗徒號稱白蓮菜,又稱茹茅闍梨菜。外人則稱之為「喫菜事魔」。茅子元去世後,有小茅闍梨繼承茅子元之教,使之盛行南方,由於出家僧眾對在家俗眾並無強制約束力,對冒稱白蓮道人觸犯刑法者,亦無從管制[5],又混雜民間信仰,因而日久漸生風俗壞亂之弊,「庶俗僭稱活佛如來,婦人擅號佛母大士」,妄談般若,亂說災祥[6]。因此常被取締[7]。也因此流傳不廣,故影響不大。
而後,在教義上,白蓮宗受到彌勒教影響,從崇奉極樂世界的阿彌陀佛改信奉兜率內院的「當來下生娑婆世界」的彌勒佛,以淨土宗的譬喻「火中生白蓮」為象徵[8][9],並混合了明教的內容。
元朝
白蓮宗以彌勒佛將會來救世的傳說,作為號召,動輒宣稱彌勒佛下生,起兵造反,自然也開始反抗元朝統治。元世祖至元十七年(1280年)春,江西都昌縣杜萬一(又名杜可用)號稱「杜聖人」,以白蓮宗組織發動起事,後自稱「天王」,改元「萬乘」。這是白蓮宗誕生後策動的第一次民變;但因為白蓮宗與白蓮教在歷史上界定區分並不明確,因此也被認為是白蓮教第一次民變。
元武宗至大元年(1308年),因皇帝認為此等人物「有妻子,身已不清淨」,勅禁白蓮社[10]。時有廬山東林寺普度(?—1330年),自承慧遠留下的千年正教,致力於復教運動,撰寫《廬山蓮宗寶鑑》10卷,闡明了子元所倡白蓮宗的真義,上奏朝廷。於是白蓮宗於元仁宗皇慶元年(1312年)得以復教。普度受命為教主,世稱優曇宗主。在宗教政策寬鬆白蓮教可以公開傳播時期,白蓮教宣揚「彌勒佛下生」、「明王出世」,其勢力滲透到河南、江淮和長江流域地區。但是,宗門的情弊仍未改善,復有社會反對分子潛入,故元英宗至治二年(1322年)後又遭禁斷。
此後該教的僧人漸漸遠離「白蓮宗」的名號,回歸到正統佛教當中,而民間仍在繼續流傳,並進一步與彌勒教、白雲教、明教等相混合,稱為白蓮教,成為民間秘密宗教。泰定二年(1325年),河南息州白蓮教趙丑廝、郭菩薩宣傳「彌勒佛當有天下」,聚眾起事。元順帝至元三年(1337年),河南陳州白蓮教胡閏兒(棒胡)稱彌勒佛已經降生,聚眾燒香起事。順帝至元四年(1338年),江西袁州彭瑩玉、周子旺組織白蓮教起事。
順帝至正十一年(1351年),元朝政府強徵民夫堵塞黃河缺口,引發了全國規模的紅巾軍大起義,紅巾軍即與白蓮教有密切的關係,元末朱元璋依附「明教」起義,宣稱「黑暗即將過去,光明將要到來」,其實也受到白蓮教影響[11]。至此,彌勒教正式融入白蓮教。
明朝
元朝末年紅巾軍領袖,韓山童父子便是以家傳白蓮教聚眾起事,宣傳口號為「彌勒降生」、「明王出世」。後朱元璋亦以「明」為國號。朱元璋成為皇帝之後,知道白蓮教會對其帝國構成威脅[12],納李善長之議,多次取締白蓮教,《大明律》規定「為首者絞,從者各杖一百,流三千里。」明成祖永樂十八年二月(1420年)山東白蓮教女教首唐賽兒發動起義,旋即失敗。
成化十八年(1482年),山東即墨軍人羅思孚在北直隸創立了羅教,提倡「真空家鄉,無生父母」的教義,認為人終究必須回到「無生父母」的身邊,而「無生父母」成為最高階的主神。「無生父母」此一概念,演變為惟一的神「無生老母」,無生老母為白蓮教等等教派所接受,幾乎皆以「無生老母」為主神,並有三教合流的姿態,宣揚「無生老母」將派遣彌勒佛下凡拯救世人。
萬曆年間,有所謂的聞香教,「薊州人王森得妖狐異香,倡白蓮教,自稱聞香教主。其徒有大小傳頭及會主諸號,蔓延畿輔、山東、山西、河南、陝西、四川。森居灤州石佛座,徒黨輸金錢稱朝貢,飛竹籌報機事,一日數千里。……四十二年,森復為有司所攝。越五歲,斃於獄。」[13] 王森伏誅後,信徒山東巨野的徐鴻儒、北直武邑的於弘誌分別發動武裝叛亂,均遭明朝鎮壓[14]。
萬曆十五年(1587年),都察院左都御史辛自修奏:「白蓮教、無為教、羅教,蔓引株連,流傳愈廣,蹤跡詭秘。北直隸、山東、河南頗眾。」[15],萬曆二十五年刑部侍郎呂坤奏稱:「白蓮結社,遍及四方,教主傳頭,所在成聚。倘有招呼之首,此其歸附之人。」[16] 萬曆四十三年,白蓮教發展至高峰,「近日妖僧流道聚眾談經,醵錢輪會。一名涅槃教,一名紅封教,一名老子教。又有羅祖教、南無教、淨空教、悟明教、大成無為教,皆諱白蓮之名」[17]。
清朝
清兵入關統一中國後,白蓮教又與許多民間宗教融合,如老官齋、八卦教,其名目繁多,加上舊有支派,竟高達百餘種,教義更加蕪雜。清朝的白蓮教徒以反抗為己任,倡言「日月復來」,舉起反清復明的旗幟,從而遭到清朝鎮壓。
清順治、康熙、雍正、乾隆時期,白蓮教活動頻繁。到了乾隆後期,清朝國力開始下降,是白蓮教鼎盛時期,在東北和南方各省廣泛流行,其中又以大乘教流行最廣。乾隆三十九年(1774年)清水教徒王倫聚眾起義。
嘉慶年間白蓮教與地方人民結合,引發川楚教亂頗傷清朝國力,之後在嘉慶十八年 (1813年) 發生的天理教之亂是最後一次白蓮教名義的叛亂,之後逐漸消失於歷史。
光緒二十四年 (1898年),山東義和團之扶清滅洋運動的主要團隊、有部分追溯起源於白蓮教的分支派八卦教。
影響
直到近代,白蓮教仍未消失,但已發生質變現象。根據清末學者勞乃宣考證,義和團起源於白蓮教[18]。但義和團的信仰主要為中國主流文化信仰,如義和團提出的保「華教」、反「洋教」,華教主要是尊孔教、講人倫、祀祖宗、尊玉皇、拜關帝、誦觀音、念彌陀等這些民間主流的三教合流信仰,但偏激極端,並不全然同於白蓮教。但不可否認,包括義和團在內的許多民間宗教與團體,都與白蓮教息息相關,他們有著相似的信仰及傳說,通常以「無生老母」為主神,以彌勒佛救世為號召。
白蓮教在民間流傳盛廣,出現許多英雄人物,在《聊齋誌異》故事裏也有反映。
白蓮教思想也與後代的許多宗教有淵源關係,如羅教(尊明朝北直隸密雲縣軍人羅思孚為始祖)、齋教(亦尊羅思孚為始祖)、在理教(尊清初燕京白雲觀道人楊來如為始祖)等。
羅教 - 維基百科,自由的百科全書 - https://goo.gl/fvgVx2
摩尼教,又稱作牟尼教、明教,為西元三世紀中葉波斯先知摩尼所創立。這是一種將瑣羅亞斯德教(祆教)與基督教、佛教混合而成的哲學體系 摩尼教 - 維基百科,自由的百科全書 - https://goo.gl/oE9des
無極天母, 天理教、一貫道及天道等最主要的神/把無生老母與道教的瑤池金母視為同一神,號稱「母娘」/理教甚至說觀音菩薩也是無生老母的應化身 @ 姜朝鳳宗族 :: 痞客邦 :: - https://goo.gl/fgx8Wm
齋教/儒教與鸞堂/齋教為台灣民間信仰的流派之一,以羅教教義為主、雜揉儒家與道教和部分佛教思想,源於白蓮教/茹素,不剃髮出家,不穿僧衣,民眾習稱其神職人員為菜姑、菜公/齋教又受到國民政府的打壓和中國佛教會的批判而逐漸式微,轉為一般佛教寺廟,或轉成一貫道信仰。 @ 姜朝鳳宗族 :: 痞客邦 :: - https://goo.gl/I7pqlR
為摩尼教先知的耶穌
摩尼教/「夷數」即摩尼教對耶穌的翻譯/元朝《夷數佛幀》:「夷數」即摩尼教對耶穌的翻譯,圖中作為摩尼教先知的耶穌手持紅色蓮花臺,其上安置金色光明十字架/景教基督教起源於公元一世紀,發源地在今巴勒斯坦一帶,四世紀末,成為羅馬帝國國教。其中景教為基督教的一支,屬聶思脫利派,創始者為敘利亞人聶思脫利,時在公元五世紀 @ 姜朝鳳宗族 :: 痞客邦 :: - https://goo.gl/WBYuNx
媽祖信仰研究 - 蔡相煇 - Google 圖書 - https://goo.gl/TGtKMG



烈嶼羅厝西湖古廟 @ 湊陣拜媽祖 :: 痞客邦 :: - https://goo.gl/ceX8CR




老是分不清民間信仰、佛教和道教的差別?一篇文章讓你看懂台灣四百年宗教史
身為台灣人,我們都有上過寺廟求平安的經驗,然而你能分清民間信仰、佛教和道教的差別嗎?
台灣是一個移民社會,數百年來的文化交流也造就了豐富有趣的宗教文化。就來看看這篇文章,一次讓你搞懂 400 年宗教歷史!(責任
台灣民間信仰,為何如此多元與佛道不分?這是一個很簡單的問題,也是一個十分複雜的問題。
最簡單來說,別說台灣的民間信仰分不清,從明朝以來,當時大多數的百姓就分不清了。別說百姓分不清,連許多專業的神職人員,老道長,大和尚,儒官員,也是分不清。
這篇文章很長,如果有興趣想要知道他們為啥分不清,請聽我娓娓道來。
本文主要分兩大部份,前一部份說明分不清之三大理由。後一部份說明台灣民間信仰現況之五花八門,混到萬紫千紅的歷史背景。(本文相關每一句論點都有歷史文本之憑據,為求行文簡便順暢並不多引用)
分不清有好多個理由,每一個理由都是非常專業的主題,只能勉強簡寫:
理由 (一),因為在歷史上大家早已難以分清你我彼此:
儒道釋三個宗教,長期影響中土思想,思想信仰互相融攝,甚至連神明譜系也彼此收編,長期混血之下,都已經有所沾染。
比如,道教裡的斗姥天尊,佛教稱為摩立支天菩薩,佛教的觀世音菩薩,在道教裡認稱為慈航真人。佛教許多法師稱玉帝是忉利天主,作為佛家護法神。
然而釋迦牟尼,在道教裡亦被歸為為大覺金仙。道藏有收經書說老子化胡,西傳道法化身為釋迦牟尼。道教支派普庵派,其宗師便是佛教的僧侶普庵禪師。
除了神系相互影響,佛道二教彼此經書抄來抄去,也在所多見。這部份扯到許多偽經考證,本文不多探討。
至於道家大師註佛經 (呂祖注金剛經),佛家大德解道經 (道德經憨山註) 等等,三教之間的宗師彼此用自己的教義解識他教的經典,更是歷代常見。
明清以來,道人習佛法,僧人住神廟,這都已經不是稀奇的事情。尚有許多出家大師紛紛提倡三教同源,互有高低。雖然是「同源」,佛家的說道家儒家低點,自己最高;道家的說佛家儒家低點,自己最妙,反正最後也是大家各自表述,信者恆信。
既然大家都這樣融來混去,各顯千秋,那自然會有人脫古奉新,自創新教。
理由 (二),充滿創意與革新的新興宗教,直接結合三教教義合一:
在明清以來,許多宗教勢力打入民眾,蓬勃發展。
1. 有的宗教直接以三教原始經典為學習對象,但是修行方法自己走出一條路,如:理教:以儒家為基底,奉觀音為主神,習道法道術濟世。台灣在戰後有位理教大法師,是越戰前南越的國師,道功十分精湛,也是著名中醫許多人不知其理教背景,視其為道門人士。
2. 有的宗派自創新經典、新背景、新教義融合三教,如:羅教:只要跟無生老母或真空家園有關的信仰系統,都是源於此教。羅教在明清傳播甚廣,發展出數百種各式各樣的宗教,此教自創經典、神系與世界觀,採用許多佛道二教的說法與術語,但是被二教人士認為其偏離二教原始教義。
因此羅教系統的相關經典,自然也不會被二教承認。在羅教的傳承發展裡,在台灣比較有名氣的宗教有一貫道跟齋教。齋教在清朝時分別傳入台灣,其實是龍華教、先天教與金幢這三個羅教子孫教派的統稱,而一貫道則是在民國之後才傳入。
一貫道方面,主要是講五教共和,儒道佛耶回一家親,多為人知。而齋教是日治時代才有的名詞,被日本政府視為佛教的支派,被稱為白衣佛教。齋教之稱,也是因為其神職人員吃素但不出家仍主持教儀之故。
3. 伏乩寫經書的鸞堂:
明清時代,沿海各省常有乩童被神靈附身寫書,或藉人操器具書寫經文的宗教活動。此類宗教活動的場所稱為鸞堂,寫手稱鸞生,寫出來的東西稱鸞書或鸞經。
在台灣,鸞堂與齋教信仰有時會相互結合,其主要又與恩主公信仰密不可分。恩主公信仰五恩主,主要供奉關聖帝君為主神,台灣有許多關帝宮廟,其背景出自恩主公信仰的鸞堂系統,著名的行天宮即是此一背景。
其中許多關帝經典是鸞經,尚未被道藏收錄。鸞經所提出的關帝接玉帝說法,自然也不會被純道教信仰者接受。
既然宗教信仰如此混合多元,一般民眾如果未仔細了解,有拜有保庇,信者得佑護,自然不了解其中源流差別,也不會去在意其差別。
理由 (三),紅塵俗子多半重視靈驗,少有時間專讀經典教義:
三教的教法不太相同,雖然原始的經典皆有自己的獨立體系與思想,但是如沒有仔細深究,自然搞不清楚其中的區別。
反過來講,想要分得清其中差別,多半是純粹三家的修行者或奉行者,依照經典的教法,還有戒律的框架來提供分辨的依據。這涉及許多複雜的問題,比如經典的真偽考證與認證,一般來說會把放在道藏或佛藏經的經典視為正典,不在其中經典與相關說法,視作為附會外道。
但是對於求保佑的俗子們來說,是較少會去關注的議題,反正大家信者恆信,在習俗上也是照樣延用,自然就成為了現在的風貌。
基於前三個理由,可以再從歷史的發展來解釋台灣民間信仰道佛混血的現況。
台灣歷史上,造成神佛難分之原由主要有五個貢獻者:
1. 鄭家王朝 2. 移民 3. 官員 4. 神職人員 5. 日本政府
(一) 鄭家王朝:
羅教系統的教派,由於在中國基層人民傳播很廣,組織嚴密,受到朝廷的忌憚與壓制。這些教派往往轉為地下傳播,秘密結社甚至轉為幫會。鄭成功抗清的背景與天地會有十分密切的關連,與許多秘密幫會只要同以抗清為目標,多互通聲息與串聯合作。
因此,有別於清廷的嚴加禁止,鄭家王朝對於羅教系統的宗教傳播採取寬鬆的政策,信眾們隨著鄭氏來台,羅教的神佛融合教義,慢慢地融入並影響台灣人民的生活。
(二) 移民:
從中國歷史文化來看,漢人的民俗信仰就是以道教為基底,其中天公城隍與土地公等等,就是最普遍的民間信仰對象,早已深植人心。
自鄭家經營台灣時期開始,大量漢人移民來自沿海各省,特別是福建。閩地多山,原住民多行巫術,算是道佛二教傳教的邊陲地帶,歷史上閩地的風俗,就有特別好祀鬼神的習慣,各類的神廟很多。 只要「相信」對方能夠有所保佑,各路的神靈不論出身與背景,都可以供奉。
這裡面從二教的神靈 (觀音菩薩,玉皇大帝)、高道高僧 (純陽真人,清水祖師,普庵祖師,慚愧祖師),鄉里的賢達 (保生大帝) 或是功國的神靈 (開漳聖王,開閩聖王) 等等,都可以作為保護移民的信仰對象。
漢人的移民大多來自閩地的漳泉二州,面對堅苦的環境,從渡海到開墾,處處都是危機。為了集群力開墾合作,建立聚落與大型公共設施 (比如水利灌溉系統),同鄉的移民們帶來了自己家鄉的信仰,作為凝聚力量的重要依據與信心。
為了祈求渡海的平安,移民們信奉媽祖與玄天上帝 (北極星化身)。為了能脫離新墾地的瘴厲之苦,移民們信仰能夠去除瘟疫的王爺們。
當工商業漸漸發達後,關帝的信義精神成為商家或幫會的信仰,加之鸞堂興盛,恩主公信仰對於關帝信仰的普及更是推波助瀾。
這種有保佑就拜的民俗習慣,將道佛二教的神靈與賢者民俗化,而非作經典教義上的探討與分辨, 許多信眾是「逐靈驗而信」,常有兼拜多神的習慣,甚至一廟寺多祀數神,間接造就了宗教混血的狀況。
(三) 官員:
官員如果沒有在經典教義上多所涉獵,自然大多也搞不清楚狀況。別說明清時代的官員,當今的許多官員可能也不太清楚純佛教與純道教是怎麼回事。
許多官員在主導廟寺的建立時,有權力安排奉祀的神祇與延選主持的僧道。常常蓋一個城隍廟或天后宮,後殿就安排陪祀個觀音菩薩。或是建了個佛寺,旁殿也安排個土地公坐坐, 反正這些神明都有大慈悲心,救苦救難,彼此也不會計較門戶之見。
這些廟寺每逢神明們壽誕,亦照樣辦法會不論佛道之分。
另外,清代官員們多半從閩地延請神職人員來台辦理廟寺事務,然而清室尊佛抑道,佛興道衰,僧人多而道人少。
台灣的官員往往聘任僧侶來當道廟的住持,管理廟務,以天后宮與關帝廟最常見。這也影響到近代廟眾管理委員會自理廟務的習慣,比如北港朝天宮就以出家師父主持廟務,甚至請和尚 (妙傳法師) 撰寫天上聖母經作為唸誦之用。
(四) 神職人員:
在清朝的時候,台灣的神職人員往往來自福建這個二教的邊陲地帶,許多佛教僧侶不一定受嚴格的戒律要求,也不見得非常仔細的深研經典, 他們把宗教當作是糊口的工具更甚於自身的修行,本身對於純粹的二教教義不見得有非常清楚的分別與分辨 ,但是這些並不影響他們為信眾完成宗教法事,科儀經懺等等。因此自然不會特別要求信眾去分辨其中的差異。
以道教來說,福建一地的道教信仰以支派閭山派為大宗,此派有很濃厚的地方巫教色彩,結合了道教南系的正一派,佛教的禪宗思想,甚至部份密教的修法與咒語,本身就是一個混血濃厚的道教支派。
閭山派主要分二派,紅頭道士奉三奶夫人為主神,多作生者法事。黑頭道士奉法主公為主神,多作亡者法事。另外齋教與鸞堂等等三教合一的信仰在清朝時,亦漸漸在台灣生根興起,隨著這些神職人員的不太認真 (分辨彼此) 與認真傳教 (三教合一思想的新教),這都促成了台灣歷史宗教文化上的佛道不分情況。
台灣民俗信仰的佛道不分,在清朝時已經完全融入人民的血肉之中。進入日治時代後,雖然政府大力嘗試改變此狀況,最後反而加深了混血。
(五) 日本政府
日本政府對於台灣的宗教信仰政策,主分為三個時期,以兩個重大事件作為分界點,分別是西來庵事件與蘆溝橋事變。
在西來庵事件之前,日本政府與台灣人民之間彼此還在磨合與了解,政府對台灣的民俗信仰採取寬鬆的態度,不太多作干涉,也尊重宗教各自發展。
西來庵事件 (1915) 是日治時期最大規模的抗日活動,也是一個很悲慘滑稽的起事,礙於篇幅,儘量簡寫。起事者余清芳信仰齋教,號稱得到台南西來庵五福王爺降乩的密旨,說日本人在台灣只有 20 年的氣數,現在時機已到,大家要合力趕出日本人。
宗教信仰是團結人心最強的利器,余清芳這個大神棍,開始販賣號稱配帶後可以刀槍不入的靈符,告訴信徒轉賣靈符不只可以保佑全家,還能自己抽成賺錢 。余清芳允諾大家事成後大分日本田,信徒們都可作富翁,並喝騙信徒說自己得到呂祖的密法,藏了一把寶劍在深山,他只要唸咒,這寶劍就自動飛出擊殺日本人與叛徒,
最後逼大家在神明前發毒識,如果事洩便全家不得好死。
於是,余發了財又聲勢浩大,然而風聲不幸走漏,被迫提前起事。不怕死的信徒們配著靈符,擺出宋江陣衝鋒,拿著柴刀與鋤頭一一被日本兵用槍炮擊殺。最後余被處死,倒楣的王爺廟被拆,神像全數燒毀。
在此事件之後,日本政府開始積極清查台灣宗教,並在蘆溝橋事變 (1937) 後展開皇民化運動,企圖改造台灣人民成為日本人,著手積極介入轉變台灣民俗信仰。
日本政府的策略,是打算用日本的神道教取代台灣的道教信仰,並用日本式的佛教取代台灣的佛教信仰。這迫使許多齋教信徒選擇改信日本佛教,或轉入地下秘密傳教。
日本人想將台灣的民俗信仰連根拔起,首先祭出優惠政策,只要把家裡拜祖先的神主牌交出,就可以換到可觀的白米,然而幾乎沒有人去換。接著由警察強制取締道教神廟,廟方須將所有道教神像交出,集中管理。
日本當時的口號是:支那神由支那人拜,台灣是日本的一部份,已經脫離支那了,因此支那神請統統回家吧。於是,日本天皇派了大臣到台灣擔任主祭,在祭文中感謝這些中國神為台灣人民的護佑,並責備台灣人民竟敢將天界神靈請到人世,這實在大不敬。因此,這次由日本政府作主,祭拜後恭送祂們回去天庭。
祭拜完後,一把火把這些神像全燒了。當時被毀的神像近兩萬尊之多。有許多信眾事先聽到風聲,把神像偷偷藏起來,信眾們發現只要是佛寺就能倖免於難,紛紛在廟裡改放佛教神像,指廟為寺,試圖躲避警察的追緝。
很多神廟為了避免被毀,寧可空空的什麼都不拜,有廟無神。或者甚至被迫成立新廟,合祀日本神靈。
到了日本戰敗之後,信徒們紛紛把藏起的道教神像拿出來,繼續拜原來的神明。
有些添了新佛像,假稱為寺的廟宇,總不能不再拜佛祖,只好一起奉祀,於是間接造成了廟祀裡佛道混血的情況。至於那些被迫拜日本神的廟寺,原本的神像紛紛復位,日本神體便被忍耐已久的鄉民燒毀或扔掉。
然而在日治時期,也有積極想要融合日本與台灣本土信仰的例子。比如台北天母地名的由來,取自當時的天母神社。日本人有見於台灣人民對媽祖信仰的熱衷,創立了一個「天母教」,合祀天照大神與天上聖母媽祖,想要調和神道教與道教的信仰,但這個新教派在日本戰敗後便一起衰亡了。
結論:
台灣的民俗信仰,可以說是以道教信仰為基底,風俗習慣為介質,結合不同有能有力的對像崇拜的產物。
人民信仰的基礎多半是追求務實生活上的幫助,只要能夠有助於務實面上的福祿壽,人們對崇拜的對像來者不拒,非常多元離奇,跨越宗教,物種,國界與職業。
從建廟立像的例子來說,我們可以看到:
從怨死的母豬到顯靈的天皇:
(台南鎮山大將軍廟,長濱天龍宮祭日本天皇)
遇難的公主到溺斃的姑娘:
(墾丁八寶宮祀荷蘭公主瑪格莉特,水流屍張玉姑)
荷蘭的硬漢到菲律賓的小哥:
(水林綠佑將軍廟祀荷蘭將軍 Leo,太平菲賓大哥廟祀不知名姓的菲國男性水流屍)
叛亂的份子到平亂的功將:
(內門興安宮祀朱一貴,鳥松大將廟祀征朱一貴殉職的陳元)
民國的歌手到日本的警察:
(二林廣懿宮祀鄧麗君,東石鄉富安宮祀義愛公 森川清次郎)
二二八的元兇到殉難的烈士:
(蔣公王爺廟祀蔣介石,虎尾三姓公廟祀二二八烈士顧、李、王三人) 有求必硬的陽具到鐵嘴的大砲,都可以成為立廟塑像崇拜的對象。(萬里百花宮祀陽神爺,東石福靈宮祀鐵嘴將軍)
宗教混合的狀況已經非常深入地影響了台灣的民俗信仰,各家的傳教士拼命傳教,自成山頭,自立為王,比賽誰的信徒多,發言權自然多一點。
宗教這種東西,往往是白紙一張先接觸誰,建立了系統價值觀後,就比較難撼動。在台灣傳播的宗教系統非常多元,甚至可以說是混亂,要一一離清源流與教義,
對一般人來說,要分清是不太容易的。
大多會想要討論「分清」純道教與佛道教與民俗信仰的差異,這是國民政府遷台後,帶來江浙佛教僧侶與龍虎山張天師一系 (正一道)、全真道等等修士之後的事情,在那之前,混合式的民間信仰早已是台灣人民的主要信仰方式。
國民政府遷台後,在佛教方面,涉及江浙佛教與閩粵佛教 (本土佛教與宗教) 的爭端,這是另一個故事了。現代許多佛教山頭與著名高僧,可以說都是屬於江浙佛教的系統。
至於道教方面,大家一律尊張天師為首,然而道教支派繁多,近期尚有靈山信仰興起,這其中的風風雨雨,又是另一個故事了。
至於齋教信仰,一貫道信仰,於二教間的紛亂戰局,這也是另一段故事。人人都想爭正統,搶信徒,宗教都不宗教了,實在是台灣宗教與民俗信仰的一大憾事。


太上老君是董事長、玉皇大帝是 CEO!用企業組織圖看懂神明位階
《BO 導讀》:道教神明多不勝數,誰比較大、誰管什麼老是讓你搞不清楚?建築師劉憲宗就將道教主要神明的關係和位階以企業系統類比,畫出了祂們之間的關係圖,例如太上老君是董事長、三天尊是常務董事,玉皇大帝則是 CEO,讓你一目了然。
台灣所信仰之道教的神界,幾千年前就已經很企業化組織了!
以前以為「玉皇大帝」最大,原來祂算是神界的 CEO,其上還有董事會與董事長;另外,皇天后土的「地后」一直與土地公、土地婆相混淆著,其實管理人界土地的神, 地基主相當於每家的戶長、土地公相當於村里長 、城隍爺是省市長、而地后則是國土部部長,在行政院院長——玉皇大帝、與總統——太上老君之下!
…弄通了這些神明間的系統關係,下次走讀台灣古蹟中的廟、廟裡的神,就會清楚多了!對於我們平日所拜的神,也可以多一點概念了。
如果缺水,應求那一位神呢?
天壇拜的天公,是玉皇大帝;地壇拜的社稷,是地后;而台灣近日天旱,如果求雨,則需祭拜水神、河伯或龍神,全是三官大帝中之水官大帝 / 大禹的部屬;此外,中國還有別的水神,即北極玄天上帝 / 紫薇大帝,而台灣也有水神—— 媽祖。
論以上這些神明的神格,就如附表台灣道教神明系統圖所示,水官是中國古老的神明,算是董事會的高階顧問,神格高於玉皇大帝、再來玉皇大帝是總經理、之下的地后與北極玄天上帝是地區總經理、而神格位階較低的屬媽祖,算是地方神祉;但就香火而論,在台灣最興盛、且歷久不衰的卻也是媽祖!太上老君是董事長、玉皇大帝是 CEO!用企業組織圖看懂神明位階 | BuzzOrange - https://goo.gl/DJ0pwJ

請先 登入 以發表留言。