銀樓每月倒10家 反洗錢新制度上路後會倒更快
By 聯合新聞網, udn.com查看原始檔六月 7日, 2017
A-A+
2017-06-07 09:53經濟日報 記者仝澤蓉╱即時報導
新的洗錢防制法上路後,未來跟銀樓購買50萬元以上珠寶首飾都要登記,台北市金銀珠寶商業同業公會理事長洪長庚表示,新制度會嚇跑客人,加速國內銀樓倒閉的速度。
洪長庚表示,國內目前登記的銀樓不到4000家,受到景氣影響以及年輕人不愛買黃金飾品,每個月大概有10家銀樓「打烊」,新版洗錢防制法上路,連買黃金的老人都會被嚇跑,對銀樓業者生存無疑是雪上加霜。
新規定是現金購買黃金條塊都要登記,金飾則是50萬元以上需要登記並且申報,上有政策下有對策,有些銀樓會請消費者分批購買,以規避申報要求;洪長庚說,開會時曾被官方告知,如果同一客人分批購買,也有嫌疑也要登記。
根據規定,以現金購買金飾超過50萬元,才需登記,如果是信用卡支付就不需要登記,至於國際精品名牌雖然有銷售貴重珠寶,但因為也銷售服飾包鞋等,並非登記銀樓,因此不在這項對銀樓業的洗錢防制規範中。另外,動則百萬元的名表,也尚未被列入洗錢防制規範。但據了解,這些都是洗錢防制法下一步要規範的對象。
配合警方查緝贓款,以往只有在民眾賣黃金給銀樓時,銀樓需要登記,未來則是消費者買黃金要登記,為了因應政府要求,洪長庚表示,各地金銀珠寶公會還在協商,要製作統一的登記本,至於兩年一次的講習規定,也要業者自掏腰包,百姓哪了解政府在國際上承受的壓力,只感覺到不方便,每次開會討論這些新的規定,公會會員總是罵聲不斷。










日治時期-金銀細工實用圖畫大全
台灣金銀珠寶業起源於早期大陸沿海一帶渡海而來的金銀加工技師,當時並無組織,乃採取家族經營和加工合一的小型經營方式,店員學徒也大多來自家屬或親友的子弟,各銀樓自行營業,甚少來往,學徒出身的師傅大都「只會做、不會說」,因此本書的出土(笑!其實本書己在家擺放超過20年),補足了日治期間台灣金銀細工工藝文獻紀錄的空白。
金銀細金工藝的成品是以黃金、白金、白銀等貴重金屬及各種天然的名貴寶石為原材料,經造型、紋樣設計和工藝加工制作而成的陳設藝術品和裝飾實用品。金銀細金工藝包涵了材料的加工與應用、器型與紋樣的設計、工藝制作以及工匠藝師個人技藝絕巧的表現。
嘗觀四書.孔子日.致知在格物.孟子日.且一人之身.而百工之所為備.當今二十世紀.世界文明.各項技藝.争奇鬪巧.維新改良.啟發精神.增廣智識.惟我金銀細工.亦美術中之一份子.曩昔係承先賢前輩.口傳心授.歷來率由舊章.現代競尚新穎.鄙人有鑑及此.力求進步.不惜重貲.購集名人花譜.潜心究.編成奇妙模型.不憚勞.加工繪圖.著為一冊.公諸同人.其中欵式濱紛.點綴深淺.一覽瞭然.得心應手.將來之捷徑.為後學之取資.庶幾增進我全台金銀細工技術之發展.是則鄙人所深望也夫.昭和五年庚午夏月
過去口傳心授.今繪圖成冊公諸同人.也為世人留下歷史鴻爪
全冊計有手環部、手花部、手錬部、手錶帶部、錶錬部、絆錬部、配頭部....印臺手指部.....耳鈎部、稟針部.....等共32大類圖樣近1,300幅.
精美的圖樣與現今之設計是否毫不遜色?
多麼華麗的蛟帳鉸!
昭和五年(1930) 發行所台北高成興金舖
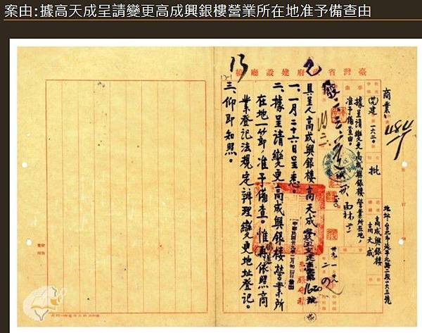
網路搜尋資料發現:台北高成興銀樓 高天成先生變更營業地址資料,不知是否本書作者?http://catalog.digitalarchives.tw/dacs5/System/Exhibition/Detail.jsp?OID=4334201
一個時代的設計表現,正反映當時的社會環境變化、文化流行思潮與人們的生活方式,所以設計的歷史,亦可說是人類的生活文化史與文明發展史。一八九五年之後的日本殖民統治,除改變了台灣的歷史命運,並對早期台灣在殖民政治、社會、文化等環境因素的美術設計發展有著深遠影響
台灣省政府建設廳(1950-02-04)。[案由:據高天成呈請變更高成興銀樓營業所在地准予備查由]。《數位典藏與數位學習聯合目錄》。http://catalog.digitalarchives.tw/item/00/42/22/79.html(2017/10/14瀏覽)。

從物質觀、技術與飾身角度 詮釋傳統與當代金工之傳承與變革
本文發表於《藝術學報》第7卷第2期,2011年10月
壹、緒論:釐清工具化與理性化對金工創作之影響[1]
自從西方美術(fine art)概念逐漸成形後,數百年來藝術傳統便偏向「重理念輕勞動」。今天,這種創作氛圍雖已逐漸鬆動,但應用藝術(Applied Arts)仍需更大的空間以供發揮。以台灣為例,目前工藝設計雖受到國家文化創意產業計畫的支持而貌似復甦,但在當代藝術所看重的數位媒體與影像潮流的大肆包圍下,應用藝術仍顯得蒼白而失語,[2]因此對它的研究便未受到與其它種類藝術同等的關注--遑論金工藝術創作更可謂是小眾中的小眾。雖然國內金工創作相關研究所累積的論述已不容小覷,[3]但仍有待更深入的研究。[4]本文正試圖在這片仍待開墾的叢林中,大膽地將傳統金銀細工與當代金工創作進行跨時空的比較,以今喻古,以古鑑今,試圖以對位的概念標定出金工創作的傳承與變革問題。
筆者深知兩種創作概念原本就存在差異,因此將傳統金銀細工與當代金工創作的比較,不免會被質疑牽強附會。這種懷疑除了來自兩者時空背景的差距,在創作觀念上的距離原本就造就形態上的差異,而更是兩種生產條件不可同日而語。因此,筆者為何仍就此兩者比較?主要基於以下幾個動機。
首先,它們的創作概念皆受外來影響:就中國古代金銀細工的情形而言,開始使用金銀的品味、以金銀飾身、貴金屬工藝的奠定乃至於金銀器之風格,莫不是受到北方遊牧民族的影響;[5]相同地,臺灣當前金工創作的整體環境主要也向歐美金工藝術與當代藝術汲取靈感--臺灣當前多數金工創作作品,其形態或為抽象造形,或以動植物為題,或具象、非具象,總之是以個人理念的表達為主。[6]此等重視個人理念與創作者主體性的金工創作脈絡,無疑地是西方工藝美術下的脈絡,[7]沿續的是漢人傳統金銀工藝之外的另一條脈絡。再加上1985年以後台灣大專院校美術相關科系中開始設置金工藝術組或課程後,更加明顯。[8]特別是近年陸續有多次邀請國際級金工大師來台傳授技法與觀念交流的例子。[9]由此可見,中國古代金銀細工和當代台灣金工創作的發展脈絡皆屬移植,卻都能走出自身的創作生命。
其次,就創作形態而言,金工創作屬於應用藝術,是當前藝術創作中少數堅持仍以手作為創作的形式,它不僅保留了雙手勞動在創作中的重要性,也不斷地堅持傳統技法,並在傳統中尋求創新。這種對雙手和個人技術的強調,亦為古代金銀細工藝創作的主要特徵。兩者皆尊重雙手,而且不將手在作品材料上留下的痕跡視為是直指作品觀念的障礙物,反而讓材料說話。
第三,它們同樣都是從視覺上對形式進行某種反思,也就是認為作品即便是創作者工藝或思想的表達,「批判」並非其創作的主要動機,亦不會刻意去攻擊觀眾,使觀眾產生質疑或不快之感。
然而,在兩種創作時空中,存在一個極大的鴻溝,即「現代性」(modernity)。有關現代性的討論已汗牛充棟,此不贅述;對它的定義大抵上不外乎是「資本主義」、「機械化」、「工具理性」、「啟蒙的延續」等,可以總結成一個觀念,即「技術」的最大發揮與效益性;然而,技術也常被視為造成主體心靈的異化之因。在此「現代性」的定義下,普遍認為它與可操控的、可預測的、以及和科學理性的文明傾向有關,並形成了現代社會中千篇一律的生活樣貌。在這樣前提下,「現代性」對於傳統金工與當代金工造成的影響為何?有鑑於此,下文將從物的「符號性」、「工藝技術」以及「飾身技術」三個部份進行討論。
貳、從物的「符號性」反思古今金工作品之定位
對傳統金銀工匠或當代金工創作者而言,他們面對材料的態度上極相似,皆是出於珍惜、迷戀物質(特別是金屬)之「戀物」行為。[10]其中部份創作者雖刻意以捨棄貴金屬為創作形式,甚或擺出貶抑材質之姿態,然其它多數創作者仍專注於材質之美與形式之美。若透過不同時代中物的「符號性」角度思考,亦可發現兩種金工作品具不同之文化意涵。
一、金銀製品的符號性:營造視覺奇觀,宣達社會意義
對古人來說,民生大事無非是吃飯與穿衣。彼時物之用途主要是滿足人之生理需要,因此物的優先考量基本上是其實用性。過去人們使物役物之際,對他們而言,對物的式樣關心程度尚不及物質應給出的功能性。若藉由海德格(Martin Heidegger,1889~1976)的理論來說,此即功能遮蔽了藝術之本質。[11]總言之,物不管是實用性或是裝飾性,它們都具有一定程度之功能。和現代商品陳設於櫥窗、等待消費者前來購買的現象不同的是,彼時之物是在被需求的前提下製作,因此這些物都是被人們需要,因人們的召喚而誕生,人們反過來也透過物讓其世界意義更加完整。在此,器物是人們探索世界的一個重要中介,或者可以說它們本身就等同於世界的意義。
當我們再進一步回溯至古代器物的文化脈絡,可以發現這些過去之物既未附屬於人,亦非人之寵物,而被視為具主體性、被尊重的對象。班雅明提出的「神韻」(aura)對此有非常透徹的詮釋:他指出在大量複製時代之前,藝術作品(物)本身其實和身體的關係更為緊密,更為直接。[12]當時物本身的存在不單只是一種物理事實,也包含身體對它的尊重與敬畏,有某種「物靈」(spirit of artifacts)的存在。[13]《左傳‧昭公七年》記載:在魯昭公七年鄭早年被殺的伯變鬼作祟,子產為了安撫亡魂,提拔他的兒子擔任高位,作祟之事才告平息。後子產赴晉,晉大夫問之「伯有猶能為鬼乎?」子產答曰:「能。人生始化曰魄,既生魄,陽曰魂。用物精多,則魂魄強,是以有精爽至於神明…(伯有)三世執其政柄,其用物也弘矣,其取精也多矣,其族又大,所馮厚矣,而強死,能為鬼,不亦宜乎!」[14]上文提到用物愈多,魂魄愈強,隱約透露古人視「物」不只是「物質」之意涵,它不同於現代已失去靈光的商品--在某種程度上,物就如同人類一般而非一堆材料的拼湊。物與身體之間的在場經驗,既無法被複製,亦很難用言語去掌握。若是從「場所精神」這種認為每處特定場域皆具有神秘性與不可取代性的觀點出發。[15]物與身體則不能被歸結為消費與被消費的買斷關係。
除了物質擁有「物精」的靈魂概念,另一方面物在古代也被賦與豐富的社會意涵。古代的各種物質中,金銀是既稀少且美觀的物質,也由於它們的稀少性,因此也很難被歸類到消費品。作為集中於上層貴族的稀有之物,它不是流動性的符號,又因為其外觀極其吸引人,作為身份指稱符號意味濃厚,因此金銀又充份地與其符號功能聯繫。以先秦時代以前的中原地區為例,金銀所標示的身份往往是一種在玉和青銅所代表的正統以外的世俗身份。[16]有鑑於此,作為一種社會性的自我指涉,它具體地標示出個人品味與財富。
和當代消費現象比較,古代金銀製品的流通既非展示於陳列櫃中隨時吸引客人目光以刺激消費,更無媒體宣傳以增加其曝光率。因此它的每一次出現,對觀看者而言都是一種意義完滿的外顯性符號,召喚著觀者參與它美麗的、活生生展現在佩帶者身體外表的形式之美,同時也標示著擁有者的社會身份。這種完滿的性質,無法以今日消費物的概念涵蓋之,就像是它擁有物精,具有自身的主體性。
從視覺意義上分析,精緻細膩、光采流金的金銀製品在其它相對黯然失色的物質中可說具有「視覺奇觀」效果。「奇觀」(spectacle)一詞係由西方當代理論家蓋‧德波(Guy Debord, 1931-1994)於1967年提出,指的係當前媒體時代中的影像泛濫情形,[17]在他從視覺上吸引大眾注目的論點上,本文引伸為某種特殊場景、吸引注目之景象。中國古代的金銀製品係一種尺寸很迷你的「奇觀」(mini spectacle)營造。一般來說,「奇觀」可透過大規模場景、強烈顏色光線或對比效果、或是對視覺成規的革新來達成。以黃金製成的物件,雖非大尺寸,但是卻能透過它本身奇異的光芒吸引目光,在方寸中以巧思營造出細膩、具體而微的自我完滿的世界,如中原地區鑲綠松石的黃金帶勾或北方遊牧民族所佩戴的黃金牌飾皆是。[18]對先民來說,這些珍器的奇觀效果對當時人們而言,實不下於當代影像藝術品的聲光震撼。當上古禮制逐漸崩壞後,身份從原來的由血緣親疏決定到透過外在之物彰顯時,有經濟能力的貴族或巨賈遂透過稀有且美觀的金銀器營造奇觀,標示其世俗身份【圖1】。金銀製品遂成為擁有者彰顯其社會身份的審美物件與符號指標。
圖1:西安南郊馬騰空村漢墓‧金牌飾 漢代
圖版:劉雲輝編著,《陜西出土漢代玉器》,文物出版社,2009年,頁124
二、當代金工作品的符號性:突破消費物品重圍,召喚昔物之魂
隨著文明的進步,特別是工業革命的發展與大量物品的生產,使得規模日漸龐大的社會具備生產各式各樣物的能力,也讓人們的擁有物的慾望愈來愈強大。物的增加導致物逐漸被「去魅」(disenchantment),使得原來具主體性之「物」逐漸淪為「物質」。藝術作品在人類社會中的發展也呼應了這樣的趨勢:傳統藝術作品是少數人對神特殊體驗之特定對象;然而,工業革命所導致的機械複製時代下的藝術作品,具有大量生產與可複製性,作品不再是提供少數人某種宗教性的精神體驗或特殊氛圍的對象,於是藝術品被物化,不僅淪為唯物的,人與藝術的遭遇成為群眾都可到接觸的看似獨立、實則集體的經驗,藝術品淪為大眾集體觀看的物件。[19]於是乎,傳統藝術中物的魂魄被掏空,遺留下的是美麗而空洞的軀體--這時物的存在不光是為了被觀看或被膜拜,存在是為了存在而存在,存在本身便是意義。由於作品被大量生產,於是襲仿(pastiche)成為藝術因應大量製作而衍生的模式,失去了形而上的意義深度與時空深度,[20]而將作品的存在赤裸裸地投向觀眾。此時,物的符號既不指涉某種超越性的精神,亦非社會意涵,它的意義就是它自身。
其次,物的增殖衍生而來的問題便是人的需求隨之膨脹,因而人的欲望也得以擴張。但這種欲望和傳統社會中那種對物本身的渴望不同,而是「對物的渴望」這件事讓人們去產生欲望(如同去「愛一個人」和「喜歡上愛一個人的感覺」是有差異的)。筆者引用布希亞(Jean Baudrillard, 1929-2007)針對當代消費物過剩的現象提出的論述為依據,他認為當代的物給人一種癌細胞增殖的印象,這些人類生產之物,它們會反過來包抄人,圍攻人,將人變成另一種物。[21]在他的觀察中,當代社會之物被存放在大型購物中心、中小型陳列商店的櫃子中。人們已不缺衣物與食物,因此消費這些物品的目的不是滿足人們的實際需求,而是讓人們去享受購買的過程,在物所給出的整體氛圍中,以氣氛提高物的價值與物的視覺交會。在這種先有物才有購買的消費模式中,物的生產是為了召喚人們,去加入物與物所構成的物體系統,看來好像是人擁有物,實際上卻是物擁有人。人在物的世界中,人也就變成了物;反過來說,物看似被擬人化,實則是偽人性化。
這種人變成物而物變成物質的現象,布希亞在《物體系》中有深入的討論。他指出,現代社會中的物出於功能性的考量,因此是從實用組織體制考量出發,其象徵價值深深地為組織價值所掩蓋,也就是物的個性消失於整體考量:在此,我們不再賦予物品「靈魂」,物品也不再具有象徵性的臨在感,人與物的關係成為客觀的性質,變成排列佈置和遊戲的關係。功能物的價值不再屬於本能或心理層面,它只是策略層面的價值。[22]不僅是物失去了它作為象徵的充份性,即便是藝術品也不再以一種具有絕對性價值的地位出現在現代生活中,而是以一個組合元件的模式進入其中。布希亞以版畫為例說明,它之所以在現代裝潢中大受青睞遠勝過繪畫的原因是因為它的絕對價值較小,而組合價值相對提高。[23]因此,現代物不是以絕對的、象徵性的、單獨的形象出現,而是組合的、功能互相搭配的、無靈魂的樣子出現。也就是說,物的角色如同寵物一樣是人的附庸;反過來說,人也是物的奴隸。
面對上述這種當代物已失去靈光、用完即丟的消耗模式,當代金工創作卻嘗試在工業化追求效率與量產無生命的物件堆中,以「賦形」來召喚已消失的物之靈魂--他們仍深信其作品中的「韻味」(aura),透過他雙手打造獨一無二的作品,帶給觀眾「此時此刻」獨一無二的存在性。當代金工創作如古代一般試圖掌握金屬奧秘,除了對其可能性進行探索思考外,更在不同金屬或不同屬性材料的嘗試結合中,尋求理念的整合。當創作者透過光、熱的火之作用,以其創作語彙與理念熔鑄金屬,使金屬因藝術家意念化為形體,獲致靈魂,這整個過程仿佛拉回到煉金術年代。中國六朝以後相信黃金可賦與人不死的生命:「夫金丹之為物,燒之愈久,變化愈妙。黃金入火,百煉不銷;埋之,畢天不朽。服此二物,煉人身體,故能令人不老不死」(《抱樸子‧內篇》)說明人們已將金屬生命化、不朽化,而古代煉金術士也不斷嘗試以各種液體將銅變化成黃金,[24]企盼成為自然界神秘的代言者。當代金工創作者亦通過形式與意念將無主體的金屬原料化為一件件的金屬作品,彷彿用煉金術將物質本質給改變而賦與其主體性。
當代藝術主流係透過影像呈現創作觀念。這種作品體驗不再是人對物的直接體驗,而是人隔著影像面對物的二手體驗。當前過盛的物與物的影像,尤其是營造視覺奇觀的各式作品,以目不暇給的聲光、影像與新奇觀念,不斷刺激著人們的感官,而感官卻漸漸麻木,甚至在已逐漸麻木的感官中再以更強力的方式介入喚醒它們,以致於陷入惡性循環,直到感官不再感受。相較之下,當代金工創作中精雕細琢的靜態作品被絢麗光影的當代藝術與反覆出現數量龐大的產品包圍,在喧囂的當代語彙中安靜自處。當代煉金術士不僅未被各式不斷喧嘩的影像幽靈奪去魂魄,反而回歸到物進行本質上的思考。金工創作者不著墨在作品的批判力度,而是直追創作本質:單純的形式與意念的討論。這些靜默的作品,只要觀者沉殿心境,直觀地面對它們,便可聽見宇宙梵音【圖2、圖3】。
圖2:李恆 〈女人與髮簪-滿堂〉 黃銅、鋁 20.5cm×17cm×7.5cm 2009年 圖版:作者提供
圖3:林蒼玄 〈鑽戒Ⅰ〉 紅銅、現成物 5cm×5cm×7cm 2009年
當代金工創作者雖然企圖突破消費物的重圍,但卻迷戀於金屬自身的美感。由於金工創作者與金屬長期私密的對話,久而久之也產生一種迷戀,一種戀物之欲。此處的「戀物」,是一種唯物美學,一種對金屬的執著,沉溺於金屬性質的空間可能性,在空間中延展、漫延的形態。
另一方面,金工創作者對其創作作品的自我意識使得他不同於戀物癖或商品戀物中的被動程度,但仍具有某種自我匱乏的狀態,企圖透過金屬創作來填補,是一種在金屬上延展出來的力比多(libido)。[25]金工創作者看見金屬不免會產生某種衝動,要將之進行修飾或整形一番,甚至破壞金屬原本光滑的表面,好像只要有機會可以展示對金屬的控制變形的欲望,他就很難擺脫這種衝動。這衝動係金工創作者的自我投射,將自我的想像投注於金屬材料中。[26]金屬材料本身優異的造形性質與美感,更使得創作者迷戀於此等物性,或可以「忠誠」形容之。[27]透過對金屬的鍛鍊,金工創作者在沉迷物性(戀物性)與擺脫物性(技藝鍛鍊與意念表達)之間完成自身創作的主體性,尋回自身的失落形象。
叁、傳統金銀細工與當代金工創作中的「技術」性質
一、傳統金銀細工中的「技術」:技術是對圖式成規與身體節奏的回應
「藝」者,技也。不論東西方,藝術或是Art一字原皆有技藝之意味,不同於近現代的「藝術」僅代表「純美術」。有鑑於此,英國裝飾藝術家莫里斯(William Morris, 1834-1896)提出了「工藝美術」(crafts arts)一詞,並將工藝提升至藝術地位者的,試圖恢復中世紀的手工藝精神,以尋回歷經工業革命後已失落的宗教與道德,特別是雙手的勞動被他認為具有某種道德性。同樣尊重技藝的日本工藝美學倡導者柳宗悅(1889-1961)則指出,工藝與藝(美)術的差異在於「美術是為了欣賞而製作,工藝則具有實用性」。[28]這樣的劃分雖簡單明瞭,但對於金銀工藝來說卻未全然適用,因金銀不耐磨,故它多是被拿來作為純欣賞用之飾品,若在柳氏的觀點則純屬美術品。然而,他所提出手工藝的幾個要素:用途、材料、手工與工具、技能與技術、勞動與組織、傳統與時代,[29]仍可作為我們思考金銀細工的創作背景。
工藝中的「技術」經常被視為一種形而下的勞動事件,並有礙觀者直指作品的觀念。以中國古代的道家或儒家角度,工藝技術或由它產生出來的器,都帶有一種有礙人們直指「道」或背離德性、難登大雅之堂。如《莊子‧天地》:「通於天地者德也;行於萬物者道也;上治人者事也;能也所藝者技也。」對於技巧,中國始終認為是不登大雅之堂的。[30]換言之,中國古代的「技巧」必需服務群眾,若過於沉溺於技巧本身,則有流於奇器或淫巧之虞。《周禮‧考工記》載之「知者創物,巧者述之,守之世,謂之工」,此文說明了創物是智者之事,而有技術的巧者僅能承襲智者所創之物,也只能是「工」。從「致用為本」的概念出發,在中國「技」與「巧」受到比西方更大的限制,除了需服務於功能外,且往往被強迫披上道德的外衣,否則便會被扣上「玩物喪志」的帽子。[31]因此,在中國文獻中的「技術」多是某種遠離本質的負面形象;然而,知識份子對技術的負面評價反而透露出技術的普及事實。中國古代金銀製品所透露的驚人技藝,訴說的非但不是對工藝技術的貶抑,反而道出了文獻以外工藝高度被重視的事實。
和當代金工創作相同,中國古代金銀細工極為強調雙手技巧的實踐。羅森(Jessica Rawson, b.1943)指出,技巧對於已存在傳統穩定性的意義與貢獻,在於創作者透過技巧的學習能較輕易地實踐某種設計。在某一藝術創作領域中,與其相關的所有技巧都需被學習,愈是複雜的任務與技巧,愈需要仰賴於前一代的教育。因此藝術中愈容易失敗的,愈需要去學習。在古代作坊中,在學徒學會能完全掌握創作出完整的器物形式而未犯錯之前,他是沒有機會上場的;一旦學成,他便無太大自由被容許變動圖案或成品。[32]技術一旦習得,要能隨心所欲地擁有更大的創作空間則需要更長時間的訓練與嚴格考核,特別是經常服務於貴族的金銀細作。[33]由於金銀細工藝大多未形諸於文字,普遍化與普及化程度不高,故金銀匠的教育大多是透過以心傳心的無言方式來傳承技術。
古代金銀細工創作形式雖非現代機械生產意義下的標準化,然而一旦某種圖案或器物設計已固定或大受歡迎,其風格的變動性基本不會太大,甚至成為多數作坊的模仿對象。然而,並非每位金匠皆才華洋溢,能主動甚至是被鼓勵去開發新的造形,惟有少數極有天份的金匠有此條件。
若我們以現代性所強調的創作主體之觀點剖析古代金銀匠師的創作,則會遭遇困難:作者論的研究強調藝術家的「創新」,並將「我」的主體性視為創作行為與作品之核心;然而,這種以自我為中心的創作意識,雖未必不存在於古代藝術創作中,但他們的創作過程中受限於社會生產體制是更大的。眾所周知,古代器物如青銅器之製作者為青銅工匠,陶器是陶工,金銀器則是金銀匠。與現代藝術家不同的是「匠」所指的是有技藝的勞動者。他們或能發揮創意,卻又不將這種創意據為己有,將創作看成是其主體性的展現--後結構主義者所言之「作者已死」(la mort de l’auteur)的去作者論之觀點,[34]相當貼近於古代工藝的創作行為。金銀匠所打造的金銀製品外形,根據的是前人留下來的圖式(schemas),因此其課題便是如何以舊圖式為基礎,以迎合各種贊助者(如貴族或王室)求變或保守之品味,達到傳承與變異間的微妙平衡。真正重要的是,他們如何在雙手的實踐中探索能被接納的新意。
拋開理性邏輯,而從身體與創作狀態考量「技術」,則「技術」亦能被提升至「技藝」層次。楊儒賓解讀莊子養身篇的庖丁解牛一說,認為道家並非全然否決技藝的正面性,因為當庖丁之手與他的技藝進入到目無全牛時,身體、雙手、工具與對象的分別識已然消泯,這時完美的技藝創造者不是意識,而是身體。他指出:
只有意識的作用散佈到全身,全身精神化以後,技藝才可以有質的飛躍,由匠昇華至道的展現。精神化的身體即是身心合一的身體主體,在技藝的創造中,它的重心可以在指、在手、在腳、在腹、在呼吸,但不管在哪一部位,身體其他的部位也要共襄盛舉。[35]
此時,當技藝的主體不是創作者的意識而是其全身的身體,技藝的對象也就失去了認知的身份,這種參與如同道家所追求的「形‧氣‧神」中的去人稱狀態,也接近了莊子所追求超越性主體的修養狀態。[36]當代工藝創作者也強調技藝中與物我消泯的境界,或將技藝的鍛鍊比喻為個人修養境界的磨鍊,[37]並賦與技藝某種崇高性質。
這種身體、技術與對象之間互相交融的狀態聽來幾近玄學,學界對此有各種討論:它是一種非概念思考的身體直觀綜合能力,根據的是一種「身體圖式」(schéma corporel; bodily schema),能夠在身體感受的記憶與預期之間進行比對想像。[38]我們也可貢布里希在《秩序感》的〈導論:自然中的秩序及其用途〉一文中關於身體節奏與身體技藝的討論上,找到清楚的解釋。對貢布里希來說,身體技藝的節奏就是身體的秩序感,他是這麼說的:
我們學習任何一種技藝都想要達到一個目的,即要使各個動作變成無意識的自動的動作。無論使用打字機、騎自行車還是彈鋼琴,我們首先學會的是一些基本動作,在掌握了這些基本動作之後,我們就用不著時時想著它們該怎麼做。……任何的技藝都是由較小的動作所組成的。有整體感的較大動作支配著這些較小動作,如編辮、結編、針織、雕刻等技藝,就必需要掌握這種由清醒頭腦控制較大動作支配較小動作的整體結構。[39]
因此身體技藝來自身體自身本有的節奏,而當我們一旦掌握了這種身體節奏,對我們來說便不需要時時想著對象,也就達到了目無全牛之境界【圖4、圖5】。
圖4:鹿港金雕師鄭應諧先生作坊內正在製作金鎖片的金工師父 圖版:筆者自攝,於鹿港龍山珠寶銀樓
圖5:國立臺南藝術大學應用藝術研究所金工與首飾創作組林麗娟示範敲花工藝
圖版:筆者自攝,於臺南藝術大學應用藝術研究所金工與首飾創作組工作室
另一方面,筆者也不得不承認,以道家的「技藝」詮釋古代黃金工匠的創作狀態,雖是一種詮釋,卻也無法被證明--因為我們永遠無法契入每位工匠的創作狀態,或許在他腦中想的更是如何去符合其贊助者的無理要求,以及如何謀生。但製作過程中的身體節奏並不會與來自贊助者的社會成因互相衝突。
二、當代金工創作中的「技術」:技術即主體意念與身體的並顯
西方自文藝復興以後,藝術逐漸與工藝技術保持距離。此時藝術的好壞與否與技術訓練熟練度關係較小,與天分的關係較大,而在所有創作類型中,與天賦、靈感最息息相關者就屬建築家、畫家與雕刻家。古希臘曾隸屬於藝術國度的手工藝,因為其技術重於靈感之傾向,使得它不知不覺地被逐出藝術烏托邦,「技巧」也不再被視為是「藝術」本身。至十八、十九世紀以後,藝術被加上形容詞:美的,自此藝術變成「美術」(fine arts),不再與技術混為一談;或者說,美術正式宣告與技巧(術)分道揚鑣。這是由於建築、雕刻與繪畫試圖將自身地位提升至工藝之上,並賦予自身美之創造者的地位--他們自抬個人創造力的身價,將其靈感視為來自上帝的啟蒙--卻忽略技巧也是成就其藝術作品之美的關鍵。反觀需高度技巧的手工藝雖屢見佳作,卻因無法搭此順風熱潮,而在「美的藝術」篩選中敗下陣來。[40]自此,工匠與「藝術家身份」分道揚鑣。[41]值得注意的是,彼時美術雖與技巧分流,卻未敵視技巧。
另一波重要的發展是十八、十九世紀的工業革命。它帶來的一項概念就是「標準化」與「工具化」,由於標準化方能使產品大量生產,因此當機械介入生產後,雙手的勞動性不再是必然條件。這時真正被重視的是反倒是產品設計,惟有設計方能大量商品化,因此技術也不再是這些作品的必要條件。於是,手的勞作不再被視為原始社會中用以改造環境並實踐自我之事,更非中世紀觀念中那種道德、純樸心靈與身體合一的狀態,反而在工業革命與資本主義覆蓋下淪為一種生產力,是馬克思所批判的那種被上層階級所壓榨的下層勞動者謀生的異化工具。
雖然十九世紀英國羅斯金(John Ruskin 1819-1900)和莫里斯提出「工藝美術」試圖將雙手的勞動與技術提升至藝術層次,但在其後相繼而來的一波波藝術潮流中,這種對雙手技巧的堅持仍屬鳳毛麟角。至現代主義時期之後,在藝術殿堂中「技巧」更非必需。二十世紀初杜象(Marcel Duchamp, 1887-1968)「觀念」(idea)式的藝術,已暗示了創作者個人的勞作與技術非但不是藝術的必要條件,反而是排除條件。
因此,部份當代「純藝術」創作者據此而認為技巧對於理念的傳達是有害的,因為它阻礙觀者直指創作者本心,不應讓藝術客體與觀看者之關係,降格為視覺愉悅層次;其次,他們也認為,巧奪天工恰到好處的「巧」(artifice)雖賦予作品美感,但那種美感卻將作品墮落為心靈麻醉劑。在現代主義中,巧奪天工即意味著作品是完滿的,若形式完整的作品不需再增添任何一筆的話,它並不值得探索,而且這種完整形式的背後隱含有被主流意識馴服之虞。[42]因此,現代藝術不斷以刻意拙劣之技術彰顯自身的不完滿性。藝術家透過拙劣或引起驚異之手法,喚醒我們麻木的感官,以觸發大眾真正地思考,不是沉溺在形式之美上面。
作為否定性與批判性的法蘭克福學派中堅思想家,阿多諾(Theodre Wisengrund Adorno, 1903-1969)更提醒我們,好的藝術品不是提供人們視覺愉悅的心靈麻醉劑,如同啟蒙時代以後那被異化的虛假藝術;[43]而是觸發我們思考、引起不愉悅感、或是讓我們反省自身處境的解毒劑。阿多諾以否定態度來面對「技術」,這種「技術」是工具理性意義下的技術,是一種去魅、去人性,追求標準化、程序化的技術。對阿多諾來說,在現代社會下的技術高度發達,結合了技術的科學看似為人類打開了光輝燦爛的遠景,但技術的現代化並沒有使我們生活世界更和諧,反而由於現代社會的理性只在意文明進步,以整齊劃一的面貌來規劃文明,卻忽略人的情感與複雜性。文明社會的規格化、技術化並未讓人性更好,反而壓抑人性,抹平差異性。亦即是說,技術非但沒有讓我們自由,反而成為束縛我們的牢籠。由於人們過度相信科學技術進步,從啟蒙時代以後便陶醉於征服自然,而忘卻了人的自然性,因此阿多諾認為應當與這種技術烏托邦保持距離。他的作法便是以「否定的辯證法」(Negative Dialectics),企圖以拒絕社會的藝術來否定理性技術與文化工業。然而,阿多諾並非全盤否定技術,而是被理性化、工具化的技術。
金工創作過程中強調的手工性讓他們對於工業化帶來的機械性與勞動的剝削現象雖然抱持著懷疑的態度,但他們並未以偏激的態度否定技術,摒棄技術;相反地,技術非但不被視為一種不自由的箝制,反而是有助於探索物質與自我的重要法門--在這點上與傳統金工一脈相承。當代金工創作者直言,技術與人性並非二元對立的,反而是一種解放心靈的途徑:
由於漫長的過程加上反覆動作與聲響節奏,會使人容易發覺自我忽起忽落的心緒變化。竄流的意識狀態,或者是一種內在的放空心境,猶如宗教儀式或修煉般,在動作與聲音的過程催化下,進行某種心靈氛圍。[44]
這種狀態就如同《莊子‧養生主》的庖丁解牛中身心交融的鬆脫狀態。在當代手工藝中,技術命定是無法被排除的,誠如當代金工創作者對於金屬材質的體會:
似乎有某種堅持的理由使得我對金屬的傲慢多有容忍,時間漸漸養成攻金之人雙眼容不進骯髒的潔癖,於是乎線條之美要成為理所當然,結構之準成為理所當然,技巧俐落成為理所當然,即便觀者之心亦想緊掠。攻金之路漫漫綿長,步步著實,金屬特性不容誇大輕浮,草率了事。[45]
由於對形式的潔癖,要求形式高度簡練與恰到好處,不論是當代或古代的金工創作都要求作品形式精準,一線一面一敲皆馬虎不得,都是創作者長期鍛鍊而來的成果,也是身體節奏外化的結果【圖6】。金工作品鮮少以「拙劣」技巧為號召,這使得金工初學者首要面對課題便是「攻金之法」。特別是以貴金屬創作來說,對技巧的掌握要求遠高於其它金屬媒材,僅管金銀製作失敗可以重新融鑄再利用,但由於它質地軟,雙手動作需熟練而精準,一鎚一鑿皆會於表面留下不可磨滅的痕跡。就此來說,技巧不是飄浮空中的抽象觀念,它無法脫離材料而獨立存在,是長久以來人們累積的材質攻克心法,更是從過去的匠至當代創作者用來與材料直接對話的方式。創作者透過鑄造、錘鍱、鍛敲、壓(敲)花、鏨刻、穿刺、折彎、包鑲、拉絲、炸珠、焊接、鑲嵌、鏽化、染色、包金、貼金、電鍍、上釉、熔融、拋光等技法,將金屬整形。技巧的掌握度愈高、愈純熟,愈能掌控材質。從技法、雙手、與金屬三者的對話這點來看,這是古代金工與當代金工的最大交集。[46]
圖6:陳逸作品 《單足器II》紅銅、化學染色 鍛敲製作 2006年 圖版:陳逸提供
另一方面,當代金工創作者雖未排斥傳統工藝中的量化與規格化生產,卻也未奮不顧身地投向市場懷抱,同時,他們對於機械複製的產品仍然保持中立態度。他們在作品上刻銘,強調作品形式是創作者的意志而非由傳統與成規(tradition & convention)所決定;作品亦往往不著墨於實用性(practical function)。他們探索形式,自視是開拓者更勝於傳承者,雖然在工藝技巧上深植於自身傳統,但也嘗試以跨媒材的方式結合不同技法:玻璃、陶瓷、纖維、紙、塑料,甚至是當代流行的影像藝術等,以創造出異質混合(hybrid)的新質感。在某種程度上,他們更接近美術而非工藝,強調創作(creation)而非製造(making)。[47]其作品的獨一無二性、純粹的形式語彙,以及作者刻銘,皆使得這些作品具高度收藏性,似尺寸極小的精緻雕塑作品【圖7-圖9】。
圖7:姚仲廷 《心緒》 鋁、紅銅、樹脂土 20cm× 16cm×7cm 2008年 圖版來源:姚仲廷提供
圖8:邱惠愉 《之間—II》 白銅、化學染色 48x30x32cm 2009年 圖版來源:邱惠愉提供
圖9:蔡依珊 《在森林裡的精靈們》與局部放大 紅銅、銀、壓克力、透明片 130x30cm 2008年
圖版來源:蔡依珊提供
就當代金工作品的創作理念來說,可概分為形式主導與觀念主導兩類:前者認為其作品是美的傳達者--這種思維讓金工創作類同其它空間物件的創作者,將作品本身的符旨(signified)與符徵(signifier)對等起來,作品的符號內涵便是它的皮相(phenomenon),從純化的形式去說出語言未能表達的。這些作品或採有機形式,如植物或動物形態【圖10】,或以點、線、面的構成,總之是以簡練形式呈現。後者則是在當代以觀念主導藝術潮流的影響下,也開始藉由器來表達其觀念(idea),期待透過器來彰顯他的道,並在金屬物性與精神性的辯證關係中思考器/藝術的本質。器由先前的展示價值,轉變成由創作者為起點觸發觀者思維的複合體。在此前提下,某些作品雖重新披上過去社會或傳統文化中象徵形式的外衣,但脈絡已被轉化,經創作者選擇而置於他的個人語境中。器或仍具形式美,但形式美已不再是首要目的,此即「形隨意念」(form follows idea)。需強調的是,即便作者意念在器的創作過程中占主要地位,這種意念卻是透過金屬被表現出來的,因此創作者對於材料的熟悉度與創作語彙的精準度,影響其表達內容甚鉅。觀念最終仍無法凌駕其物質性,或者說,物質即概念。而且這種創作觀念通常傾向於形象思維更勝於邏輯思維。
圖10:楊夕霞 《所以盛開》 2007 錫 80×40×40㎝
圖版來源:楊夕霞提供
因此,當代金工的「技術」除了包括掌握物質形態的工藝技術,以及認識身體韻律與金屬造形的對話之外,還包括了個人如何在觀念技術下創新,認識自我,將世界的意義透過金屬而敞開。
肆、從身體裝飾系譜返照兩種身體技術
人類天生就有愛美的本性。在文字出現以前,中國舊石器時代的山頂洞人就已經使用骨、牙、貝、石珠…等材質製成飾品來裝飾其身。[48]這顯示人類審美意識的出現還早於對語言文字的使用。
在各種飾身物質中,金屬因質美材堅而引起注意,特別是稀有金屬更被另眼對待。因此古今中外皆偏好以貴金屬作首飾,同時具審美與標示身份之效。而在傳統與當代金工創作的作品形式中,首飾仍居主流。若追溯它與身體關係的系譜,其系譜關係可概分為三個階段,分述如下。
第一階段,首飾作為身體的裝飾,這時首飾與身體之間的關係是賓主關係,身體是主而首飾是賓【圖11、圖12】。彼時裝飾的材質有骨、角、牙、玉以及金屬,社會分化現象仍未明顯。首飾最初的目的可能是作為某種護身符,並增加身體外觀之吸引力。[49]
圖11:玉門火燒溝出土金耳環(重3.8g、3.9g與5g)與金鼻環(環直徑5公分、線粗0.18mm、重9.3g)
圖版:《中國金銀玻璃琺瑯器全器》金銀器(一),河北美術出版社,2004年,圖八、九
圖12:甘肅民樂東灰山出土金鼻環,筆者2009年7月攝於甘肅省博物館
第二階段,隨著社會階層分化的加劇,首飾乃儼然成為社會身份表徵的外顯標誌。此時首飾與身體仍是賓與主的關係,因它具有區分身份或族群之社會功能,因此首飾大多以工藝、稀有材質或技巧的純熟度以襯托出社會人的身體--其中,貴重的金銀備受青睞。身體外表展示金銀首飾之目的已不再僅是審美,亦是傳遞社會訊息,如配載者個人的社會位階、族屬或是性別【圖13、14】。
圖13:春秋時期 北方民族酋長級佩戴之金項圈 北京延慶軍都山墓地出土 圖版:筆者攝於首都博物館
圖14:戰國時期北方匈奴王的頭冠首飾 內蒙古阿魯柴登出土 圖版:左 筆者攝於內蒙古博物館
第三階段,身體直逐漸成為首飾展示的載體,首飾與身體的關係不再是賓與主的關係,首飾首次從身體附屬物角色獨立出來而以自身的姿態展現,而與身體遂一同成為美學化的展示對象,但此時的身體的主導屬性尚未消失。進一步的發展則是身體完全成為首飾之承載體,喪失作為有機體之性質,而身體的主體性讓位給首飾的主體性,身體的力量讓位給首飾的力量。從社會功能來看,首飾除了仍具有社會身份指標功能外,它還具有記憶、個人心境、情緒、政治聯繫、敘述等更深層的文化脈絡等面向。
透過上述可發現,傳統與當代首飾之間存在極大的斷裂,這種斷裂則表現在身體與首飾之間的賓主關係。第一、二階段身體仍是主角,第三階段中的身體則成為首飾的陪襯物。
一、傳統金銀首飾的身體裝飾觀:金銀首飾作為身體的外延
就傳統金銀首飾來說,其主要身體技術屬於第一階段和第二階段。就古代金銀製品與身體裝飾的關係來說,賓主分明。這些首飾配合著身體曲線點綴輪廓,並透過光澤與顏色的強調讓身體更醒目;首飾的形態上多以幾何與動物造形為主。透過貢布里希(E. H. Gombrich, 1909-2001)在《秩序感》中的裝飾理論可知,[50]裝飾人體或物體的概念是在不改變對象的結構下改變物體--人體裝飾可以改變人們的知覺,例如橫線使得人體寬大、豎線使得人體顯得苗條。這些金銀首飾雖然改變了我們對其配戴者的整體外觀感受,但絕非破壞身體線條。此階段之首飾與性別有較為明顯的呼應關係,有時是一種展現身體線條以增加性感之作為。
貢布里希進一步指出,裝飾概念有三種方式:構框、填補與連接。構框就是強調輪廓、填補是為了避免空白,而連接是讓視覺產生流暢感。[51]以此觀點出發,傳統金銀首飾的裝飾方式同時具備填補、構框與連接三種概念。若將此概念沿伸到人體,則不論是人的頭部、面、頸部、胸腹或腰部,這些部位既可視為身體的空白處,亦是連接身體其它部位的起點,因此飾身的傾向就很容易地集中在這些部位:由於我們看人通常第一眼是從頭(臉)開始,其次再往下看胸腰,最後才是足部或四肢,因此以金銀來裝飾這些視覺焦點部位更具畫龍點睛、事半功倍之效。加上它本身的奪目光澤,因此逐漸成為和玉並駕齊驅的佩件首選材質。
從社會角度來看,古代金銀首飾所裝飾之身體多屬貴族的身體,是在上者展現與在下者之差異的手段。而且,即便是貴族彼此間的飾身方式亦非一成不變:雖然貴族會模仿或複製傳統文化中的飾身成規,但是貴族也會在具體的裝飾語境中即興創造新的規則,而愈有財力的貴族愈避免簡單地去複製這些規則。特別是透過黃金與白銀所展現的身體技術,很明顯地是沿著上層貴族引領風潮而下層貴族不斷追隨的進程發展。
二、當代首飾的身體裝飾觀:身體為物之展場
二十世紀以後,由於科技的進步,新材料與新技術不僅改變了冶金與稀有金屬(鋁、鎳、鈦等合金)的運用,甚至連塑膠、壓克力、陶瓷、琺瑯、玻璃或是動物屍體都被拿來作成首飾的材質,除了讓首飾具更多可能性,同時它的價位趨於平價而人人負擔的起,金銀首飾不再是貴不可攀,亦非貴族展現等級區分的手段。成功設計師的概念能將銅鐵等便宜材質轉化成為精緻的首飾藝術,其設計價值凌駕於材料的量化價值之上。
此外,當代首飾創作也已擺脫了傳統首飾中工整對仗的概念,而強調三度空間如雕塑(sculpture)一般的造形,環繞著身體的圓形不再是首飾唯一的造形,而可能是方形、幾何形,或是不規則形。[52]這時裝飾物件的重點是突出它自身,打破人體線條,破壞人體本身的結構,以喧賓奪主的方式,以歧出身體輪廓形狀的量塊來吸引目光,把身體視為等待造形的對象,[53]創造出巴洛克般的裝飾概念【圖15、16】。
圖15:侯雅榛 〈裝飾II〉手飾 漆包線 26×25×19cm 2009年 圖版:作者提供
圖16:王安琪 〈面試〉 黃銅、poly 55×16×5cm、45×13×4cm 2009年 圖版:作者提供
另一方面,當代金工中首飾與身體之間的主從關係除了已互相置換之外,當代身體所處的環境亦已然不同--和傳統身體最大的不同,在於當代多是以城市作為身體的展示舞台,特別是匿名性(anonymity)強化了人們對於外表的重視。隨著19世紀至20世紀城市的大幅度擴張,人與人之間遭遇的匿名性,使得人們試圖通過時尚與偽裝來靈活利用技巧與外表。這種裝扮加劇了城市的戲劇性效果,並將人們的注意力集中於身體外表,並把身體與衣著視為個體存在意義的指示器。[54]城市如同是個大舞台,而個人外表的經營即「自我」的展示技術。因此城市提供了現代生活公共戲劇的一處寬闊舞台。[55]而在此舞台上,時尚呈現出非常繁榮熱鬧的景象。人與人之間的「陌生人」遭遇,只能在稍縱即逝的時間內給彼此留下淡漠的印象。城市生活的這種日益匿名化導致了人們愈來愈重視「解讀」他們所憑介的外表。[56]因此,個人的「身體」日漸被視為自我的觀念前提下,首飾所代表的與其說彰顯佩戴者的社會地位,不如說是個體企圖加深他人印象之載體。
這種以首飾作為主體的展示模式,在後現代金工首飾的創作中有了更進一步的發展。荷蘭前衛首飾家海斯‧巴克(Gijs Bakker, b.1942)的一段話,更明確地指出當代金工創作的身體裝飾,強調的不是它作為個人身份表徵或自我標記的外沿,強調的卻是「過程」:
西元1973年我用一根很細的金絲製作了一副「手鐲」。金絲被僅可能緊地箍在手臂上,直到它完全勒入肌膚之中,只留下看得見的勒痕(標記)。下一步我就不再 使用金絲,而只展示以前金絲所造成的勒痕,這種勒痕就有了一件首飾的功能,你也可以稱它為一件「有機首飾」(organic jewellery piece)--是在以下的意義上才稱為「有機」的,即一個印痕是具有清晰層面的逐漸出現的過程。一個動作造成一個印痕的出現、加深,一段時間後消退了,直至完全消失。此外,我還在嘗試在布下放置某些物體,以此方法來製作一件不可見的首飾。[57]
這種新的金工裝飾概念與過去認知的身體技術有極大的差異。首飾不必在場,但它又不完全從身體領域退出,而是一種不在場的在場,透過痕跡來暗示它的在場,但卻又不直接將作品搭在身體外表,成為一種不可見的首飾。
從材質的選擇來說,當代首飾亦不固著於貴金屬製品,其原因和一般對貴金屬的文化認知有關。古代首飾以金銀製作成規強,一方面是因為金銀經常被看成經濟上的量化價值,隨身攜帶可以應不時之需,同時金銀又被看成是地位表徵;反觀當代已不需以金銀來加持其身份。再者,金銀在古代被賦與某種具有物神一般的地位,特別和宗教性質有關。這種物神(fetish)「是經由對物的崇拜或膜拜而賦與該物某些權力或能力,雖然這些物是否真正擁有這些能力並不相關。然而也是經由賦予權力的過程,該物就擁有這些力量。」[58]例如佛像、法器或祭器等以金銀製作之例不在少數。至於當代金銀材質之神聖性已被「去魅」(disenchanted),它們僅是一種價位很高的創作媒材。這並非表示金銀在當代已淪為和一般物質同等的地位,只是在當代首飾創作中,金銀的性質多少已帶有一種具商品性質的美學價值,而非宗教價值。
伍、結論:古今金工創作的同與異
透過前文的分析可知,西方的「現代性」對金工創作的衝擊並不如純藝術所受到的影響大,因此傳統金銀細工與當代金工的沿續性甚於變異性。雖然「現代性」改變了人類生活面貌,在某程度上亦造成了今日金工創作概念的變化,然而,雙手並未被其視為馴化心靈的箝制工具,而技術也不被看成是對自然或人性的背離。本文透過物的符號性、工藝技術與身體技術三層面分別討論,結論如下。
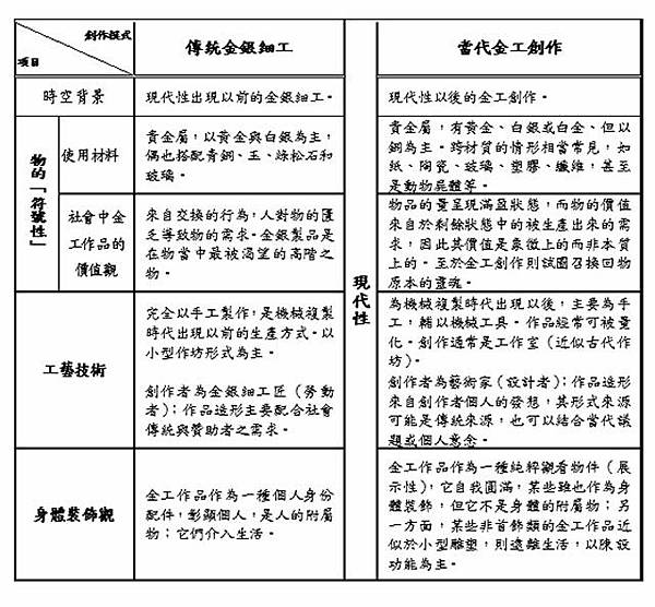
表一:傳統金銀作與當代金工創作模式的比較(李建緯製表)
首先,在對物的符號性質的發展上,傳統相信物皆有物精,而不論是從社會是宗教角度來看,金銀製品帶給其使用者某種特殊的氛圍,如同光圈一般。相較之下,傳統這種深信圍繞在金銀所產生的「光暈」(靈光),亦可在試圖招喚物靈的當代金工作品中找到類似的創作概念。
其次,在工藝技術方面,傳統與當代金工極強的連貫性係透過身體韻律與雙手勞動而得到表現,這可能與身體本身帶有一種回歸自然的、不易受外在潮流影響的傾向有關;而不論是傳統或當代金工,技術是一種具修養論性質、與生命緊緊交纏、提升自我的憑藉,而非異化人類的技術,非現代性中工具化理性的技術。
最後,從身體裝飾的角度來說,傳統金銀首飾雖未必是實際上使用的物,但仍具有功能性,並襯托著身體;至於當代飾品卻更脫離社會性,不僅未將飾品的效用看成是必然之事,反而讓飾品發展朝向美學化與哲學化發展。
李建緯的胡言胡語....: 從物質觀、技術與飾身角度 詮釋傳統與當代金工之傳承與變革 - https://goo.gl/BHw66B
日治時期-金銀細工實用圖畫大全 @ 茶香 書香 墨香 溫家書房的珍藏 :: 痞客邦 PIXNET :: - https://goo.gl/yygtjX
從「傳統地方工藝品產業」試論「產業文化化、文化產業化」]
黃淑芬、宮崎清 ◎日本千葉大學‧工業意匠系
壹、前言
一、「豐裕」的貧窮──從GNP到GNS
環顧世界工業先進諸國,中產階級普遍存在著「漸進的文化」─由「物質」中獲取「滿足感」遞減的文化─。近幾年來,台灣也開始減緩經濟發展的腳步,重新省思台灣社會在經濟奇蹟中,所付出的代價。人民的生國民總生產GNP(Gross Nation Product)固然大幅地提升了,但國民滿足度(Gross Nation Satisfaction)卻相對地驟然降低,亦即是,在物質生活豐裕中,潛藏著精神生活貧困的深刻問題。
文明發展的目的,乃是為提升人們的日常生活品質,假如經濟發展的目的是犧牲我們日常生活品質,這樣的經濟發展將不再具任何真義。經濟發展建設的原意,就是來改善我們的生活品質而非破壞,如果不檢視省思既往的發展風格,不試圖去扭轉局勢,我們的下一代將付出更高的代價,來換取更惡質的生活品質,這些都是值得再三深思的課題。且讓我們認真的思索:面對未來之子的孩童們,我們究竟能留給他們什麼樣的未來,思考現在與將來營造一個「宜居、宜訪、宜工作」的藍圖,並加以實踐我們為下一代著想,最好的遺產應是營造一個有理想,或者至少合乎健康而文化 [1]的環境。
二、生活的故鄉:傳統工藝產業
在任何一個國家裡,都存在著由悠久歷史所培育下來的「傳統工藝品」……「傳統工藝品」都是與各個國家的自然、風土相對應,由各民族的生活所需而生,且維繫支撐著各民族的生活。因此,每一項傳統工藝品都反映著使用者對生活的需求……「傳統工藝品」是各民族的生存證明與生活的智慧結晶。正因如此,倘若「傳統工藝品」的薪火消失,那麼我們珍貴的民族文化也將隨之蕩然無存。若我們這一代對此事無動於衷,而棄正在消失中的「傳統工藝品」於不顧,那麼我們對於下一代,以及汲汲營營致力於繼承「傳統工藝品」文化的各世代而言,都是千古的罪人。 [2]
在我們的生活環境中,扎根台灣各地的工藝產業,與地方特色文化相結合,象境作用地映照出地方生活樣式、歷史文化,宛若「歷史之鏡」 [3]般地呈現出台灣的「生活」,應可謂「生活的故鄉」。本論擬以這面代表台灣容顏的傳統工藝品產業的「歷史之鏡」,在近代化的腳步中,逐漸模糊其原來的面貌,但如何透過產業文化 [4]的過程,藉此展開未來的可能性。藉由振興傳統工藝,整理屬與地方生活的歷史文化脈絡,從中探討營造快適生活環境的可能性。希冀能對台灣「傳統手工藝品產業」的「產業文化化‧文化產業化」略盡建言。
台灣的「傳統工藝品產業」為何?
★文獻定義與日本「傳產法」之定義
綜合上述相關文獻上的定義,發現在台灣對於傳統工藝品產業,並沒有類似日本「振興傳統工藝品產業法」,可依法條明文規定:在一定地域中,主要採用傳統技術或技法等所製作而成的傳統工藝品,乃是在民眾生活中培育、繼承而來,而且將來仍有繼續存在的基礎,故應力圖振興此種傳統工藝品產業,以為國民生活帶來富裕與滋潤,同時也以協助地域經濟及國民經濟健全發展為目的。但究其精神醞意,仍具可發現在:內化於民眾生活、豐富滋潤生活、協助地域經濟與國民經濟等方面具雷同之精韻。卻無如下之法律條文明文指定傳統工藝品的定義與條件:
(1)主要提供為日常生活用品者
(2)其製作過程之主要部份為手工業者。
(3)依照傳統技術或技法所製造而成者。
(4)採用傳統所使用之原料,作為主要原材料所製造而成者。
(5)在一定地域中有為數不少之人進行製造或從事其製造者。
★借鏡他山之石:精神取向
的確,目前台灣雖然沒有像日本般的有傳產法明訂「傳統工藝品產業」,對於什麼樣的條件、什麼樣的產業才能稱之為傳統工藝品產業,仍為模糊不清的定義。相關法令法規定似乎也不盡周詳、不完備,而力求建立周延的法令。但如上述般的回顧歷史後,將發現在台灣不能夠說不努力思索如何振興傳統工藝品產業,而是現實的問題卻嚴重地存在著,前述日據時代所調查的工藝已有多項不復存在,或宛如風中殘燭般的幾近銷聲匿跡。為何努力了還不能著力呢?在此,提出如下可能的著力方向:
(1)田調普查,登錄目錄:透過最基層的地方行政單位、地方文史工作室、或者是學校鄉土教學等,每個地區以田野調查的手法確實地踏查,地毯式地調查出目前存在台灣的傳統工藝品產業實況,列出基本目錄、資料,做成目錄以便保存。從條件成熟的地區先做起,再整理匯集這樣的目錄,便能像拼圖般的一塊塊地拼出台灣的傳統工藝品產業樣態。這樣的田調雖然繁瑣,卻是最基本也最迫切而必要的基礎工作。另外,在調查的同時,詢問他們的心聲,需要什麼樣具體的保障,才可能將此產業承傳下來。
(2)法律的制訂的前置作業:透過正式的舉辦公廳會,非集會式的個別拜訪等,充分與業者溝通、協商,瞭解業者真正需要一部什麼樣的法律,如此才能夠制訂出對傳統工藝產業真正有所助益的法令。要言之,釐清法律是為誰?為何制訂?要達到什麼樣的預期效果?
(3)精神層面的「道」:真正的最大癥結應該不在於技術面的輔導,也應該不於表象的法律層面。而是在精神層次的「道」,也是最難的部分。以「庖丁解牛」為例,並不單只是技術功夫,而是超越技術面純熟的韻,其實這樣的韻是最重要的關鍵。
台灣的政府體制與法律都是從先進國家抄來的,說起來不會輸人家太多。若說台灣的傳統工藝產業是因為沒有法令保障,而至此這應該不是最主要的原因 [8],假如我們沒有能力建立此種精神層次的參與,再一百年,抄再多國家的法律制度,我們還是在原地踏步。
二、傳統工藝產業的「產業文化化‧文化產業化」
「產業文化化、文化產業化」從字面上看來,似乎產業與文化是矛盾的,該如何找到平衡點。此點與上述傳統工藝品產業的宿命問題有著重要的關連,如何在傳統中選擇創新有雷同之處。如何在物質性的產業保有精神面的文化化,其實這個天秤代表著人生命中的物質與精神兩種欲求層面文化的平衡。
現在在台灣所談的「產業文化化、文化產業化」基本上不是文化面的談法,而是經濟面的談法,換句話說,就是為了活化地方經濟獲取更高的經濟價值,或是為了拯救某些沒落的產業,但更重要地是由內而外具體地呈現,換言之,經濟背後乃以文化作為基礎,此種「內發性」的產業振興手法才能夠真正著力。我們所嚮往的東西不是名牌,而是以地方為品牌的「文化產業化、產業文化化」,地方的文化如何生長起來,使我們的生活更好生命更豐富,這才是最重要的。
(一)傳統工藝品產業展現地方活力:「地場」到「磁場」之路
如上述般的以「文化產業化、產業文化化」來謀求地方傳統工藝產業之永續生存時,培養地方獨特的文化,要進行自律自立的產業,創造有個性的地方文化。的確地方工藝品兼具實用性、耐久性之美,不同於用過即丟的工業製品,它帶給人們手工製作的溫暖感覺,滋潤人們的生活。此外,可藉由日常生活中接觸優良產品,培養鑑賞力,同時豐富地域文化。各地都有優良的地場工藝品產業,一直以來,不論在產業上或文化上均支持著地方的秉性。
振興地方工藝產業,並非單純歸為工藝領域的經濟發展,它與地方建設的許多因素,具有密切關係。若能更明確地加強其關係,便可獲得地方建設上所需要的群眾之理解與協助。換句話說,就是將「地場產業」(地方產業的日文)化身成為「磁場產業」,以傳統工藝、地方的歷史、文化,自然文化為磁心吸引其他外力,彼此相輔相成共存共榮。
(二)傳統工藝產業的振興方案
要讓「傳統工藝品」的薪火不斷旺盛燃燒下去,可說是我們現今最大的課題。如今,我們應該建構怎樣的方法,持續進行怎樣的實踐呢?
★構想的基本方向與特性
(1)基本方向
當地若具有優良的工藝品產業,單方面來說,表示此地方的經濟、社會、文化很高。從優良工藝品產生過程看來,人為的睿智、技術的成熟度與工藝品的經濟、社會、文化水準成正比,今後仍希望能應證此關係。基本方向設定如下。
●工藝業的存在對於地方而言,可帶來不小的經濟效益,亦對地域所得、就業(定居)及其他產業帶來影響,經濟效益廣泛。
●工藝業的存在關係著滋潤並豐富居民生活的正面效果,同時又能形成產生優良工藝品之良性循環。
●在建設以工藝業為核心,且具個性之富裕地域的目標下,除了硬體工場、工房外,亦包括構築有個性的生活文化。
(2)特性
地方工藝產業不僅是可自律的產業,同時還因其高附加價值而具有經濟效益以及雇用力。此外,在對地域文化有所助益這點而言,工藝產業的存在也深具意義。將優良工藝品融入生活中即是個性文化的體驗,能順利進行之地即可醞釀出獨特的生活。當地具有優良的工藝產業,也可購買適合自己生活的產品,這使得即使使用相同的工藝品,也可以有不同的生活文化。它與地域的特色、有個性的地域振興相關連。因此,就以構想目標而言,其範圍除了活化地方經濟外,也包含了維持地方社會維持。
●地方經濟的活性化:提高地方所得、創造就業機會等地方經濟效果,連帶影響其他產業。
●地方社會的維持:透過工藝為居民生活帶來滋潤及富裕,工藝為地方獨特的社會福利、社會教育帶來充實效果,工藝業的存在也直接或間接影響都市形成及景觀。
★預期之目標
提到構想目標,企圖以工藝作為地方產業,採取配合此結構的產業發展政策。
(1)商品開發、技術開發:充分檢討素材及製品的技術研究、品質穩定等,開發新的個性商品。
(2)擴大銷路、改善流通路線:活用以往的流通路線特性,提昇新製品的銷路。
(3)人才的培養:使既有的專家、技術人員更發揮所長,同時亦設法培養新的人力資源。
(4)資訊化:加強資訊流通俾使使既有的企業更有組織,同時謀求素材→加工→流通相關產業之資訊化。
(5)對消費者的啟蒙、推廣(PR):透過工藝業具有的文化特性,擴大與消費者之流通管道,同時以消費者作為資訊來源等。
★實現方法:
實現方法及推動體制,就其目的機能、設施之關連整理如表3。(略)
★構想實現後可期待的效果
(1)對產業的影響:對既有工藝業及產業化潛能的提昇。
●既有工藝業:
‧經營的高度化:既有工藝業之生產性的提昇與經營體質的強化。
‧商品開發機能的充實:展開既有工藝業的新事業。
‧人才的培養:作為既有工藝業再生產力的人才培養。
‧資訊化的推動:透過素材→加工→販賣〈市場〉之資訊化。
‧流通機能的強化:透過製品的多樣化,擴大流通機能。
●產業化潛能
‧產業的多樣化:藉由與既有工藝業之連結,產生新的事業領域。
‧產業基礎的強化:藉由生活、文化之提昇,可確保優良且多樣的勞動力。
‧產業立地條件的改善:強化技術潛能,促進新的產業立地。
‧對其他產業之影響:既有工藝業的存在吸引外地人前來,透過對觀光業的直接影響及技術的累積,間接影響其他產業。
(2)對地方的影響:對地方的影響在於社會面、教育、文化面。
●社會面
‧人口定居:確保所得來源(就業場所),使人口定居。
‧生活水準的提昇:因就業機會增加,連帶使得所得增加而提昇生活水準。
●教育、文化面
‧教育機關的充實:因對工藝產業的關心提昇,而使得教育機關更加充實。
‧文化水準的提昇:居民對工藝業的關心提昇,形成工藝業與居民生活結合之獨特文化圈。
‧都市形成、景觀:工房的存在、工藝相關店鋪的存在等,為地域帶來富裕以及對景觀之直接、間接的影響。
★家居服:內發性的產業振興手法
現在且讓我們環顧自己日常生活的衣食住行當中,有哪些是美的工藝品呢?在充斥著不美的日常生活環境裡面,能夠有多少美的感動呢?不是要藝術大拜拜式的熱鬧作風,也不是要選購送外賓禮物時才想到要挑選一樣具有台灣鄉土氣息美的工藝品,而是要更深層的紮根在我們日常生活,為自己挑選日常用品般的,選擇使用傳統工藝品,如此在台灣的傳統工藝品產業才會有活路。一般認為有傳產法保障的日本傳統工藝品產業,應已在日本日常生活扎根,但他們仍不斷地反省如何以家居服的的方式,自然而然地將其融入生活當中。舉例而言,分析在法國的迪斯奈樂園為何會大失敗呢?「以法國人為首的歐洲人,一般而言是不會花錢去迪斯奈樂園的。一樣要花錢的話,倒不如用這些前去換窗簾,買一些自己喜歡的家具、裝飾工藝品等,自己生活可以使用的東西,這樣要來得有價值多了 [9]」做為自我的警惕,此對台灣亦是非常迫切需要的觀點。的確以價格而言,一件美好的工藝品在價格上較工業化產品高,但若以物的使用週期次數,與我們的生命期間而言,現在為自己挑選一件真的傳統工藝品產業,是不為過的,而且就經濟面而言,也是非常經濟的。
台灣在啟動社區總體營造下,的確為傳統工藝品產業帶來一個新方向,不再僅停留於生產利潤的的觀點,而走向文化產業的方向邁進。這樣的方向地方的產業擁有自主權,可以決定自己的方向,所有的努力就是為了生活在土地上的人,以自身所擁有的資源、技術、人力為依恃,如上述的預期效果都會停留在自己的土地上。這樣的產業規模也許在規模上比不上工業,但卻是個親切而持續將成果累積在地方的產業。這樣以地方為視野,為依歸的振興手法,我們稱之為「內發性 [10]」的產業振興。
三、傳統工藝產業應有的樣態
(一)活用傳統工藝產品於日常生活
1.「享有」而非「擁有」:
活用傳統工藝品之前,首先要注意「享有」傳統工藝品,而非「擁有」傳統工藝品,現代社會人似乎擁有很多,但並不等於享有。面對這樣的時代,到底是賺錢的能力重要,還是欣賞的能力重要?是擁有重要還是享有重要?擁有遠超過人真正能夠享有的程度。人與其他動物最大的不同在於除了生存的本能之外,如馬斯洛所分析人性需求般的,人需要不斷地為人生尋找或賦予意義,這種意義感的需要,經常比單純的肉體生存還強烈。
我們是否失去「快樂」的能力?快樂不是金錢或社會地位堆砌起來的,而是一種單純、細膩的享受能力,這些能力我們從小就會,但一不小心就消逝無蹤,有些是要逐步培養累積的。我們不快樂因為我們沒有能力享受家庭的溫馨,也沒有能力享受資本主義生產邏輯的驅策下,傾盡全力生產我們沒有能享受的東西,只是在維護資本主義的繼續生存。同樣地在活用傳統工藝品產業時,要「享受」透過工藝品所帶來的生活之美,而非物質的「擁有」,否則只是淪為資本家的另類收藏品,依然無法「享受」傳統工藝品所帶來的快樂。
2.「工藝」醞生「美」的世界
一般人並不留心在我們日常生活周遭用了些什麼樣的器物,正因為是在我們身邊的平凡器物,才會沁透我們的生活。因此我們想要改變既有的生活型態,其實就從自己的周遭開始著手。且讓仔細察看在我們生活周遭的工藝文化,呈現何種面貌?我們每天生活在什麼樣的工藝文化環境裡面呢?我們日常生活最常用的東西是否具有美特性的工藝品呢?在醜陋的事物包圍下,怎麼會有美的素養呢?
日本民藝館館長家柳宗悅先生,曾深刻地分析只有工藝才能深入民間,普及普羅大眾的生活眾面向,要讓整個社會達到美的境界,還是有賴於工藝的發達,因為美術畢竟是較侷限的範疇。美術的美境界,乃游離於生活層次的特別創作,而我們日常生活不可能每天與美術品接觸,我們所接觸的大都是與普通的物品,最明顯的例子便是個人日常生活所使用的食器、衣服、家具等,這樣才是生活。也只有日常生活才是與美最具關連的場所。
那麼日常生活接觸美有何醞意呢?「美」與「用」交會即為「工藝」,而用即可誘多,工藝為多者之工藝,誘多者為工藝,如此一來,只有工藝的國度,才能展現美的國度,並可藉此臻至美的國度,工藝能讓我們點燃美麗世界的希望之火。換言之,「工藝文化純熟之際,也就是美的世界到來時」。
日據時代台灣工藝品項目(台灣總都府殖產局商工課工業彙報第九號)
刺 繡:台北、台南、新竹
染 色:台南、高雄、台北、台中
金 銀細工(手環、戒指、首飾、耳飾 ):台北、台中、台南、高雄
錫 細工(燭台、香爐 ):台南、台中、台北
礦 金: 台北、台南、台中
陶 瓷 器(飲食用器物、家具): 台北、台中、新竹
硝子製品 :台北、新竹
提 燈 支那(中國)形、內地(日本)形狀: 台北、新竹、台南、台中
草 紙: 新竹、花蓮港
竹細工品(籠、畚箕、其他網代細工品 ):台中、高雄、台南、新竹
籐細工品(椅子、籃子、桌子 ):台北、高雄、新竹、台中
藺 蓆(七島藺蓆、青莚 ):台北、台中、高雄、新竹
大甲製品 (木屐底、卷煙草盒、座墊、錢包): 台北、台中、台南、高雄
支那形靴:台中、高雄、台北
洋 杖 (木製、蛇皮製): 台北
蛇革製品 :台北、台南
角細工品 (梳子、其他): 台北、台南、台中
水牛磨角 :台北
珊瑚製品 :台南、台北、台中、高雄
人 形 (紙製、土製): 台中、新竹、台南
帽 子 (紙帽、馬尼拉麻帽、大甲帽): 台中
漆 器 (花瓶、煙草組等): 台北台中、台南
木 製 品 (箱、刨物等):高雄、新竹
造 花 :台南、台北
文石細工品: 澎湖
表2:台灣工藝資料簡表(~至1952年之資料彙整)
(主要整理自顏水龍先生著之「台灣工藝」P7至P83,及日本商工省工藝指導所出版之「台灣工藝特輯」)
帽蓆 雖無詳確記錄,但相關編織資料如下:
‧1727年大甲附近雙寮社蒲氏
‧日南社那布烏毛試編蓆、日常用品
‧1765年雙寮社加流阿買
‧1897年苑裡西勢鄉洪氏鴛編大甲帽
‧1899年某英人在台南教授林投帽編
‧總督府設帽子檢查所 新竹、竹南、通宵、苑裡、大甲、清水、彰化、鹿港、東石、朴子、北門、佳里、台南、安瓶、灣裡、茄萣等多位於沿海
竹材 ‧產業組合(生產合作社)
‧1938年成立竹山郡竹材工藝傳習所
‧1943年顏水龍自費於台南成立竹藝工房 編組:台北縣內湖鄉新莊、桃園縣桃園,南投縣竹山鎮,台南縣關廟鄉 鑿製:鹿港、嘉義、斗六、竹山
蓪草紙
其他諸紙 蓪草有以下陳氏、黃某傳說:
‧170多年前新竹務農泉州人陳闊嘴於客雅溪上流草湖附近發現蓪草灌木
‧光緒4年陳闊嘴之陳談、妻陳氏富正式削成二寸寬之紙
‧1766年淡水海防署幕僚黃某於新竹 附近發現野生蓪草
‧黃某招募大陸工人正式從事生產
‧1938年發明蓪草刨削機
其他諸紙
‧1916年利用蔗渣製紙
‧1933年創設工業化台灣製紙公司
‧埔里有光華、埔里等五家和紙工廠 蓪草
‧花蓮,台東,新竹栽培蓪草
‧工廠多設於新竹
竹紙
‧竹崎,小梅,竹山
赭紙(鹿子皮樹)
‧埔里
金屬 ‧金銀加工創始推於明末移民台南時
‧1935年於高雄設立鋁業工廠
‧1914年台北市創設電器鍍金工廠
‧錫、鉛、銅、鐵等以實用為目的
骨角、珊瑚、貝殼工藝 骨角:福建引進1924年始做骨角工藝
珊瑚:
‧1924年彭佳嶼附近發現珊瑚密生林
‧1928年蘇澳棉花嶼澎湖附近發現珊瑚,稱之為基隆珊瑚
貝殼:澎湖,台東產夜光貝,鮑魚殼等
文石:澎湖,小琉球附近海底 骨角:台灣各地
珊瑚:彭佳嶼、棉花嶼、澎湖
貝殼:澎湖、台東
文石:澎湖、小琉球
染織
刺繡 染織:
‧源於四千年前泰雅族手工苧麻織布
‧鄭成功治台獎勵苧麻栽種織布作業
‧120年前於二水,彰化,鳳山,學甲等
以鳳梨纖維苧麻黃麻芭蕉纖維為原料,織成布或製漁網
‧雍正年間出現泥藍染白木棉
‧日據時代設置之織物工場:台灣織布株式會社(台南),台北日華紡績苧麻紡織工場,宜蘭紡織工場,台灣織物株式會社等
蠶絲:
‧劉銘傳時代提倡養蠶
‧養蠶株式會社
刺繡
‧婦女之教養由來已久
‧台灣工藝株式會社生產刺繡
‧於台灣各地開辦刺繡工藝講習會 苧麻:
宜蘭、台北、新竹、台中、台南、屏東
省產植物染料
泥藍、姜黃、檳榔果實、薯榔、蘇木、栲皮、芭蕉汁、絲瓜葉、桑甚、槴子果
籐、藺草、
月桃等編組工藝 ‧利用麻、藤、蔓及藺草天然素材之編組工藝使於先住民時代
‧黃籐:花蓮台東高雄山間
‧七島藺主要產地台南佔2/3量
‧大甲蘭:新竹、台中
‧月桃野生山野
木材工藝 ‧木材工藝始於先住民時代
‧明末漢人移民帶來閩式及廣東式
‧1926年日本商工省工藝指導所技師寺毅、谷內治橘,與台灣總督府技師加藤晴治,在殖產局於台北、嘉義舉辦之木工藝講習會,期間為一個月
‧每年各州舉辦講習會
漆工藝 ‧台灣漆器技術始於何時不詳,移民之出所使用之漆仰賴進口
‧高雄市商工獎勵館長(土反)田於越南河內帶回漆樹果實二口袋
‧1926年日人山中公於台中市設立工藝傳習所,專授漆工藝品製作技術
‧日本理化學研究所在新竹市郊設立電氣化學工廠琉球生駒弘技師任廠長,後由台玻接管,解散後設備移新竹工業職業學校
‧漆:台南龍崎、苗栗
‧桐油:斗六
窯藝 陶器
‧起源未明人類生活之初似有陶器
‧南投,鶯歌,嘉義為出發點
‧1796年南投開始製瓦
‧1821年南投設立頭中尾三窯
‧1901年片
‧1925年組織合作社機構
玻璃
‧創始於1884年陳兩成在台北設工廠
‧日據時代陳萬元招聘日人繼續經營
‧1915、1916年於台北市大正町(現在中山北路)設置小瓶製場
‧日人中澤某在台北市宮前町(現在中山北路)與玻璃商永泰龍共同經營
‧1922年日本東明製罈株式會社與專賣局合作製造酒瓶
‧1938年改稱台灣製罈株式會社
‧新竹設立高級玻璃株式會社
‧民間先後開設東洋、台北、清良、南興、益昌、清高、合成等小規模工廠 陶器:
鶯歌、北投、苗栗、南投、魚池、龜山,嘉義
玻璃:
台北、新竹
皮革
大理石 ‧皮革工藝製品主要為鞋類及提包
大理石
‧清於蘇澳附近採集石棉礦
‧日據建造總督府時內部裝飾使用頗多
‧1919年設立台灣石材株式會社
大理石
蘇澳、花蓮
心痛! 瑞士汙水藏黃金白銀 每年流掉上億元
分享心痛! 瑞士汙水藏黃金白銀 每年流掉上億元到Facebook 分享心痛! 瑞士汙水藏黃金白銀 每年流掉上億元到Line 分享心痛! 瑞士汙水藏黃金白銀 每年流掉上億元到Google+
瑞士汙水每年排掉的黃金與白銀碎屑,達到380萬美元(約新台幣1億1400萬元)之多。(路透)
2017-10-15 11:28
〔即時新聞/綜合報導〕心痛!瑞士水科學研究所(EAWAG)發現,該國的汙水和廢水處理廠,每年流掉的黃金和白銀碎屑,總和達到380萬美元(約新台幣1億1400萬元)。
據《CNN》報導,該研究受瑞士聯邦環境署委託,調查了全瑞士64個廢水處理廠。研究人員認為,黃金從製錶業和煉金廠進入廢水系統,有些地區的黃金濃度極高,例如瑞士南部好幾個黃金精煉廠,當地汙水中的黃金含量相當值得收集。
科學家指出,瑞士汙水每年流掉95磅(約43公斤)的黃金,價值高達200萬美元(約新台幣6000萬元)。此外,廢水中還有其他貴金屬,例如大量的白銀和稀土礦物,預估每年有6500磅(約2955公斤)白銀流掉,價值為180萬美元(約新台幣5400萬元)。
留言列表