



瓊瑤生前最後一封親筆信曝光!喊話秘書:妳是我的女兒 - 自由娛樂
86歲瓊瑤驟逝…生前交代「絕不想成為臥床老人」 特別囑咐一件事
2024-12-04 86歲瓊瑤驟逝…生前交代「絕不想成為臥床老人」 特別囑咐一件事 | 作家瓊瑤離世 | 社會 | 聯合新聞網 https://bit.ly/4eWvCQE
知名作家瓊瑤(本名陳喆,27年次)離世,眾人震驚不已。圖為過去瓊瑤出席「瓊瑤故事館拼圖展」開幕記者會。記者王聰賢/攝影
國家知名作家瓊瑤(本名陳喆,27年次)離世,大家都震驚不已。她在離世前,於臉書寫下對亡夫、皇冠文化集團創辦人平鑫濤的回憶,寫下寄語天下的痴兒女,生命的最後一里路,不應該「無助、悽慘」,這是愛的凌遲。其實,瓊瑤過去曾發表「拔管、插管間,千萬難」,表示絕不要成為依賴維生系統的「臥床老人」。
瓊瑤於臉書回憶,平鑫濤因失智住院一年多,當時,主治醫師告訴她,從此,先生能握手比不能握手好,能發出聲音比不能發出聲音好,而它自己加了一句,能夠睜開眼睛比不能睜開好,她心裡深深明白,這就是先生剩下的生命徵象,直到呼吸停止。
瓊瑤寫下,寄語天下的痴兒女,千萬不要讓你們的父母,變成這樣走向死亡。這是「殘忍」的!生命的最後一里路,不應該是這樣「無助、悽慘」的,這是愛的凌遲呀。
瓊瑤於2017年曾經登上,安寧照護基金會的封面故事,主題就是「拔管、插管間 千萬難」,當時瓊瑤先生平鑫濤因失智住院,她為了照顧出入醫院、安養中心,目睹老人臥床、失智、身不自主,她提出五大叮嚀,明白交代一旦身罹重病,務必遵照她的願望,放棄急救、不插管、要死得快,絕不成為依賴維生系統的「臥床老人」。
原因是在瓊瑤先生平鑫濤失智和重度中風後,是否已達他原交代不插管的病危程度?他應否接受鼻胃管插管?插了以後是否有機會拔管?由於瓊瑤和繼子女看法各執一端,在爭執中揭開50年來的愛恨情仇,終演成公開決裂,直到後續瓊瑤宣布將永久性關閉臉書,紛爭才暫時解決。
就在關於拔管、插管文章前,瓊瑤第一次在臉書上寫下她的心聲,向兒子、兒媳,訴說自己的想法,也是她人生中最重要的一封信,當時她對於自己生命結束的方式,有著自己的想法。
當時,瓊瑤說,她知道「病人自主權利法」立法通過,並在2019年1月6日實施,換言之,以後病人可以自己決定如何死亡,不用再讓醫生和家屬來決定了。對她來說,這真是一件太好的喜訊。雖然她更希望可以立法「安樂死」,但「尊嚴死」聊勝於無,對於沒有希望的病患,總是邁出了一大步。
瓊瑤當時79歲,並說到明年80歲了,這漫長的人生,她沒有因為戰亂、貧窮、意外、天災人禍、病痛種種原因而先走一步。活到這個年紀,已經是上蒼給她的恩寵。從此以後,她會笑看死亡。
當時她的叮囑如下:
一、不論我生了什麼重病,不動大手術,讓我死得快最重要!在我能作主時讓我作主,萬一我不能作主時,照我的叮囑去做!
二、不把我送進「加護病房」。
三、不論什麼情況下,絕對不能插「鼻胃管」!因為如果我失去吞嚥的能力,等於也失去吃的快樂,我不要那樣活著!
四、同上一條,不論什麼情況,不能在我身上插入各種維生的管子。尿管、呼吸管、各種我不知道名字的管子都不行!
五、我已經註記過,最後的「急救措施」,氣切、電擊、葉克膜……這些,全部不要!幫助我沒有痛苦的死去,比千方百計讓我痛苦的活著,意義重大!千萬不要被「生死」的迷思給困惑住!
當時瓊瑤也叮嚀了,她的「身後事」
一、不要用任何宗教的方式來悼念我。
二、將我儘速火化成灰,採取花葬的方式,讓我歸於塵土。
三、不發訃文、不公祭、不開追悼會。私下家祭即可。死亡是私事,不要麻煩別人,更不可麻煩愛我的人——如果他們真心愛我,都會瞭解我的決定。
四、不做七,不燒紙,不設靈堂,不要出殯。我來時一無所有,去時但求乾淨俐落!以後清明也不必祭拜我,因為我早已不存在。何況地球在暖化,燒紙燒香都在破壞地球,我們有義務要為代代相傳的新生命,維持一個沒有污染的生存環境。
五、不要在乎外界對你們的評論,我從不迷信,所有迷信的事都不要做!「死後哀榮」是生者的虛榮,對於死後的我,一點意義也沒有,我不要「死後哀榮」!後事越快結束越好,不要超過一星期。等到後事辦完,再告訴親友我的死訊,免得他們各有意見,造成你們的困擾!86歲瓊瑤驟逝…生前交代「絕不想成為臥床老人」 特別囑咐一件事 | 作家瓊瑤離世 | 社會 | 聯合新聞網 https://bit.ly/4eWvCQE
瓊瑤寫完這封信後,她說,她可以安心的去計畫下一部小說,或是下一部劇本,可以安心的去繼續「燃燒」了。並向兒子、兒媳說,我們一起「珍惜生命,尊重死亡」,切記她的叮嚀,執行她的權利,重要重要。
臨終患者和她分享5大遺憾:
1.和所愛之人相處的時間不夠。
2.工作太多,錯過生活。
3.讓恐懼主宰決定,不敢冒險。
4.面對不確定性或機會時不夠勇敢。
5.太注重未來而忽略當下。
臨終患者最常有「5種遺憾」 美女醫曝從醫多年體悟 https://bit.ly/47MKgYU
不捨植物人父臥床!女兒忍痛拔管「斷食善終」 醫自責險做傻事
不捨植物人父臥床!女兒忍痛拔管「斷食善終」 醫自責險做傻事 https://bit.ly/3RFeN4A
© 由 TVBS新聞網 提供
學習面對死亡,是生命重要的課題,台灣於2019年通過《病人自主權利法》,賦予末期病人拒絕急救與維生醫療的權利。從事安寧緩和醫療的醫師潘迪智分享曾遇過的實際個案,1位父親由於車禍變成植物人,3個女兒從學生時代就打工賺錢養爸爸,直到長大成人。無奈龐大的醫療費壓得她們喘不過氣,即使有社工輔導還是心力交瘁,最後在院方不知情的狀況下,自行選擇斷食善終,等到潘迪智接獲通知,患者已經進入臨終狀態。這種無法幫助病人跟家屬的無力感,令他陷入深深的自責,愧疚不已。
植物人家屬要求斷食善終,令潘迪智非常愧疚。(圖/翻攝自新聞挖挖哇YouTube)
不捨植物人父臥床!女兒忍痛拔管「斷食善終」 醫自責險做傻事 https://bit.ly/3RFeN4A
潘迪智在節目《新聞挖挖哇》中提到,這位植物人病患有3個女兒,父女感情非常深厚,女兒還將爸爸的名字刺青在身上,就讀高中的時候就半工半讀,只是長期以來照護壓力,家屬真的不堪負荷,希望可以讓爸爸斷食善終。潘迪智當下雖明白家屬的痛苦,只是想到患者還不到生命的末期,實在沒辦法答應請求。
不捨植物人父臥床!女兒忍痛拔管「斷食善終」 醫自責險做傻事 https://bit.ly/3RFeN4A
在與社工溝通的過程中,家屬先受不了,私下斷食善終。潘迪智得知消息趕到病房時,患者已經是臨終狀態,生命只剩最後的幾個小時。儘管他恪守醫生本分,把程序完整走完,但心中一直留有陰影,「原來人的生死,我們還有那麼多不完美的地方,沒辦法好好幫忙,我明明就是醫生,為什麼沒辦法幫助這樣的病人跟家屬。」
潘迪智坦言,個案結束後,他甚至有了想不開的念頭,靠著諮商治療才慢慢走出憂鬱情緒。他也強調,斷食不一定會善終,還是會承受一些痛苦,並不是每個人都適合。不捨植物人父臥床!女兒忍痛拔管「斷食善終」 醫自責險做傻事 https://bit.ly/3RFeN4A
歐洲第6國 奧地利有條件「安樂死」新法開跑
歐洲第6國 奧地利有條件「安樂死」新法開跑 - 國際 - 自由時報電子報 https://bit.ly/3FRrY9V
奧地利今(1)日起實施新法,准許年滿18歲臨終或患有永久性衰弱性疾病者,可申請人工安樂死(assisted death)。奧地利病患示意圖。(法新社)
2022/01/01 23:20
〔即時新聞/綜合報導〕奧地利今(1)日起實施新法,准許年滿18歲臨終或患有永久性衰弱性疾病者,可申請人工安樂死(assisted death)。
據《BBC》報導,奧地利去年底在憲法法庭宣判合憲後通過新法,准許人民有條件申請安樂死,今(1)日起正式實施。
報導指出,這項新安樂死措施將會在嚴格的審核下實施,即日起凡年滿18歲,臨終前或患有永久性、衰弱性病症者,可提出申請,並將由2名醫師進行專業評估,其中1位必須為安寧緩和醫療(palliative medicine)專家。
獲得醫師同意後,病患必須經過12週的思考和等待期,若屆時仍要求繼續執行,則可在律師或公證人見證之下,向特定藥局領取致命性藥物。為免系統遭濫用,只有指定的律師或公證人知道哪些藥局存有此類藥物。
對此,奧地利政府強調,已經劃分預算,將強力發展安寧緩和醫療,以確保病患不會在有其他選項的情況下選擇死亡。
據悉,人工安樂死是將死亡的方法交付在事主手中,目前全球有條件合法的國家除奧地利外,還包括瑞士、比利時、加拿大、盧森堡、荷蘭、紐西蘭、西班牙,以及美國、澳洲的部分州。
此外,哥倫比亞、德國、義大利的憲法法庭已核准人工安樂死,但其政府尚未完成立法
歐洲第6國 奧地利有條件「安樂死」新法開跑 - 國際 - 自由時報電子報 https://bit.ly/3FRrY9V
要追求善終,但身處照護第一線,看多了高齡長者臨終的過程,忍不住要嘆口氣說:好死不容易啊!患者已簽署了放棄急救同意書,家屬卻還是不肯放手的報導,另一例,但就在我們決定停止急救措施前,王先生意外的有個短暫的醒轉時刻,於是我問了王先生本人的意願,他說:「我要活。」在推廣「善終」觀念的當下,我們或許可以思考:我們能不能將推動的時程與內容往回倒一點點,先幫助大家學習在家庭間的好好溝通,相互理解、支持與陪伴?每個人都要珍惜在世的時間,把每一天當成最後一天來活。唯有如此,我們才不會在面對放手與否的當下猶豫不定,徒增痛苦與遺憾
https://is.gd/wY9A40


瓊瑤老公平鑫濤過世!享耆壽92歲
2019/06/04 17:18 https://bit.ly/2MtVSd5
平鑫濤靈堂。(翻攝自臉書)
〔記者蕭方綺/台北報導〕皇冠文化集團創辦人平鑫濤2017年因為插鼻胃管一事,和瓊瑤與平鑫濤的兒女們槓上,扯出一家恩怨,最後瓊瑤憤而表明將照顧權交由平鑫濤的兒女們,自己還出版《雪花飄落之前》一書,談論長照一事,將家事浮上檯面。
今皇冠出版社發聲明稱他上月23日已過世,享耆壽92歲。
瓊瑤發文哀悼病傳達喪夫之痛。(翻攝自臉書)
瓊瑤剛剛在臉書用2693字弔念平鑫濤,並遵照他的指示,不發訃文,不公祭,不用任何追悼儀式,然後用灑葬方式,把他的骨灰灑到任何山明水秀的山林裡,最後她選擇用花葬,葬在陽明山的「臻善園」。
瓊瑤臉書全文
#悼鑫濤
親愛的鑫濤:
今天,(2019年6月4日)我帶著我的兒孫,跟你的兒孫,我們一起遵照你生前的指示:「我走後,請不要發訃文,不要公祭,不要任何追悼儀式,不要收奠儀,不要做七……」以及你對喪葬的指示:「請將我在最短時間內火化……然後用灑葬方式,把我的骨灰灑到任何山明水秀的山林裡,萬一不能灑葬,就用樹葬……」我們一一遵守,只是,因為樹葬區人滿為患,我選擇了我自己的方式,花葬。所以,我們在陽明山的「臻善園」,我和你的兒子,鄭重的將你的骨灰,放進了花葬的墓穴。我帶了一籃牡丹和玫瑰的花瓣,捧了一束你生前最喜歡的黃色小蝴蝶蘭。我把花瓣灑在你的新塚上。雖然這不是花葬的禮儀,但我知道你愛花。
「三分離恨,二分塵土,一分流水。細看來,花落花飛,點點都是離人淚。」我改了蘇軾的《水龍吟》,灑花時,一直在心裡默唸著。你的兒孫和我的兒孫,都心平氣和的團聚在一起,詳和的看著我灑花,最後,因為天氣太熱,我本想一片片扯下的蝴蝶蘭,就整束的放在你的花塚上,在花瓣翩飛中,終於讓你詩意的長眠了。
我是從「高雄行」回到台北,才知道你又發燒了,大家怕影響我在高雄的活動,把你發燒的訊息隱瞞了我。何況你插管維生之後,三年多來,你曾數度發燒,在抗生素的治療下,也都度過了危機。所以連醫院都沒有認為很危險。我還寫了我的臉書,細述我的高雄之行。5月8日早上11點多,我忽然得到消息,你已經進了「加護病房」。我猝不及防,心痛萬分。立刻直奔醫院去看你,當時你雖然在許多維生儀器包圍下,情況還好。5月9日是我和你結婚40週年紀念日,我再去醫院,和你共度了一個「相對兩無言,默默不得語」的結婚週年。那時,我依然認為,有這麼多醫療器材輔助你,你還是會回到普通病房的。可是,在我內心深處,一直有個聲音,在反覆低語:「鑫濤,放手吧!不要再被這些管子和器具折磨了!」
然後,你在加護病房裡,時好時壞,我每天提心吊膽,停下手邊所有的工作。5月23日那晚,我正在吃晚餐,剛剛吃了一口飯,醫院打電話來說,你的情況急轉直下,可能要走了。我放下飯碗,和中維、可嘉、淑玲立即趕去醫院。你的女兒平珩已在加護病房裡,其他人都還沒趕到。我直接走到你的床頭,看到你罩著一個「人工甦醒球及面罩」,兩位護士小姐正在用手輪番捏著那球,把氧氣擠壓到你的口鼻中。旁邊的監視器上,你的心跳、呼吸、血壓……等數字不規則的跳動著。我看到那透明的面罩下,你張大著嘴,吃力的呼吸著,每一口氣,都好像用盡了你的力氣。我知道你終於要離去了。你不要的插管維生,終將結束了!剎那間,各種心情齊湧我的心頭:是喜?是悲?是痛?是愛?是解脫?是不捨……我不知道,但是,淚已盈眶。我低俯下頭,在你耳邊輕聲說:「鑫濤,我來了,我來了,我來了……我來送你了……」
一位好心的護士,搬了張椅子給我,並貼心的把我的手,拉進棉被裡,讓我可以握住你那還有餘溫,卻全然不能動的手。接下來三個小時,我就這樣握著你的手,一瞬也不瞬的看著你,我記得,我很沉默,偶然開口,就反覆說著:「快了!鑫濤,你以後不會再痛了,不會再痛了,不會再痛了……」我一邊說,眼淚又衝進眼眶,不想讓人看到我的淚,我數度把頭轉向旁邊的帘幔後面拭淚,哭什麼?我不是一直希望你能早日解脫嗎?
在那三小時內,我和你的相遇,相知,和五十幾年的相愛和彼此扶持,都在我眼前一一閃過。記得我拚命幫你打拚事業的時代,記得我們拍電影的時代,記得我們拍電視劇的時代,記得我們也曾數度面對事業的低谷和打擊,這些,連你的兒女都不知道……奮鬥,奮鬥,奮鬥……我們用了多少青春年華來奮鬥,終於小小有成。你曾經說你是一條只會工作的牛,直到碰到我這個織女,你才有了另外一半的生命。可是,我這個織女,從此為你的事業心,為你的成就感,為你那狂熱的工作態度,努力的配合你,早期寫作到手指破皮,後來打電腦到指紋磨盡。我從來不曾抱怨,你給我的愛,就讓我滿足了。
可是,你我都是二度婚姻,當初明明是你拚命追求我,長達16年。讓我受了多少委屈!這個社會,對婚姻的兩方,看法是不公平的。我一直對於詆毀我的言論保持沉默。沉默!鑫濤,最近我才領悟出許多道理。沉默是金,沉默是禪,沉默是淚,沉默是愛。沉默,更是「忍」!我忍了多少?天知地知,你知我知。尤其,因為我寫的書《雪花飄落之前》,主題就是用你我的故事,討論病人是否有自主權?有善終權?這本書引起軒然大波,你的兒女,因兩種不同認知的愛,跟我絕裂了。我能做的,依然是「忍」,忍是淚,忍是愛,忍是痛,忍是悲。到了你最後嚥氣的這一刻,我還在想,我們的相遇,是我的「命」?還是我的「緣」?或是我的「劫」?人生,不就是這三樣東西組成的嗎?
在那漫長的三小時裡,家人們一一到齊,平珩一直在向你報告:「爸爸!可嘉來了!爸爸,可柔來了!爸爸,平安在英國,不能來!爸爸,能來的,全部都來了!」我這時,才忽然驚覺,我問趕到的主治醫師:「醫生,這個『人工甦醒球』,如果不繼續擠壓,他是不是就走了?」醫生點頭說是的,說:「留他一口氣,為了等家人們到齊!」我這才環視陳家和平家的人,悲戚的氣氛籠罩著我們。在這一剎那,我心裡曾有的不平,委屈,憤怒……都悄然而逝。我問你的兒女:「那麼,我們讓爸爸安心的走吧!好嗎?」你的子女都點頭,我才對醫生說:「讓他去吧!」醫生示意護士放手。護士的擠壓剛剛停止,監視器上的數字,心跳瞬間歸零。我握著你的那隻手,變冷了!你在5月23日晚上9點8分走了!我很安慰,最後三小時,我一直握著你的手,如果我曾對你有怨懟,我也原諒你了!
鑫濤,你解脫了!我,也放下了。從今以後,我要活得快樂,幫你把過去三年多的痛苦一起活回來。你若有知,也會含笑於九泉吧!?至於那些對我們不瞭解的人,編出的各種故事,我也希望隨著你的去世,煙消雲散!讓我們用有愛的心,把過去一切的不快,都化為詳和。
安心的去吧!我相信你去的地方,是沒有病痛、沒有紛爭、沒有愛恨、沒有折磨、沒有矛盾、沒有報復、沒有貪婪、沒有嫉妒、沒有謊言……沒有一切貪嗔痴的地方!奔向那片美好的淨土吧!你九十二年的生命裡,也曾經有過很燦爛美好的日子。如果人有靈魂,讓那些美好陪著你,不好的,都隨著你的離去而消失。
你會永遠活在我記憶中。你還記得我寫的歌嗎?「也曾數窗前的雨滴,也曾數門前的落葉,數不清是愛的軌跡,聚也依依,散也依依!」鑫濤,聚也依依,散也依依!生也依依,死也依依!依依又依依,再見不可期!走筆至此,我又哭了,希望,這是最後一次為你流淚!你若有靈,保佑我在有生之年,只有笑,沒有淚,活得像火花。行嗎?好嗎?永別了!我愛!
你的妻子
瓊瑤(陳 喆)
2019年、6月4日
https://bit.ly/2MtVSd5
瓊瑤「侵門踏戶」爆出恐怖真相 連鄭弘儀都搖頭了 - 自由娛樂 - https://goo.gl/e8nt2n


【醫病平台】再談「安樂死」
www.peoplenews.tw查看原始檔
英語裡有euthanasia 一字,源出希臘語,原意為「好死、善終」;另外也有mercy killing (仁慈殺人)一詞,都指「為減輕痛苦,而蓄意以人為的方式提早結束性命」之意,與現在大家說的「安樂死」意思相去不遠。
「安樂死」有「志願安樂死」(voluntary euthanasia)、「不志願安樂死」(involuntary euthanasia)與「非志願安樂死」(non-voluntary euthanasia)之別。「不志願安樂死」指「不經本人同意…」,有如二次大戰時,德國對猶太人之殘酷手段,是每個國家都將之視為犯罪的行為;而「非志願安樂死」則指「無法取得因有昏迷等症狀之本人同意…」,亦是全世界各國都明令禁止的。現時將「安樂死」合法化的一些國家及地區,均嚴格規定必須得到本人在意識清晰之下的同意才行,是「志願安樂死」。
「安樂死」與「協助自殺」雖有手法方面的細微區別,事實上,目前將「安樂死」合法化的國家與地區都規定需要經由醫師或開處方、或親身注射,在法律規定的範圍內,協助藥石罔效、且痛苦難當者提早死亡。因此,一般常將「由醫師協助自殺 」(physician-assisted suicide)稱之為「安樂死」。
雖然目前「安樂死」合法的國家不多,世界上許多國家卻都提供「安寧緩和照護」(palliative care或hospice care),意在使病入膏肓者雖不能在疾病上獲得積極治療,卻可以得到「五全」的照顧 -- 「全人」(病人的身心靈各方面)、「全家」(照顧病人及其家屬)、「全隊」(由各種專業人員組成的醫療團隊)、「全程」(由病人診治、入院開始,一直至其往生之後,還對家屬提供哀傷關懷),以及「全社區」(提供全社區的資源給病人及家屬),使他們的疼痛與不適可以減到最低,而在心靈方面得以平安、自得、有尊嚴地活到疾病奪走他們生命為止。在醫療制度完善的國家,通常大醫院都設置有安寧病房 (Palliative Care Unit),社區裡建有安寧院(Hospice);在台灣則是兩者合為一,在大醫院裏設有Hospice Center。
根據調查,大部分的安寧照護專科醫師都不贊成「由醫師協助自殺」或「安樂死」。他們認為既然現代醫藥已經可以將末期病人如疼痛或呼吸困難等不適降到最低,因此,若是因疼痛不堪而尋求早日了斷的話,實屬多此一舉。即使個案情形特殊,止痛藥物真的無法讓病人減輕痛楚的話,在得到病人(或家屬)的同意下,醫師也能夠以藥物讓病人昏迷(sedation);使他們在沒有痛苦的情況下,「活」到死神來臨為止。
然而,身體上的疼痛、呼吸困難等症狀,只是末期病人必須忍受的痛苦的一部分而已;另外,還有「自己是否活得有尊嚴」這個因素需要考慮。
絕症病人之中,除了周身的各種疼痛之外,很多只能靠各式管子協助、代理體內器官運作,有的因大腦或聲帶受損、或因治療上之需要,導致語言溝通困難,也有視力、聽力喪失的…,他們都因長久臥病在床,幾乎所有生理方面的料理工作,完全需要他人代勞。這種難堪的情事,有人也許無所謂,卻有人對這種必須由別人代為把屎把尿的事,認為是無法忍受的奇恥大辱,而感到活得完全沒有尊嚴…。這種「活得完全沒有尊嚴」之感覺,則非安寧醫師的針藥可以為之解決的。
我服務的安寧病房就曾有一位已中風兩次的退休醫師,他深知自己極有可能第三度受中風的戕害,而導致求生不得、求死不能的慘狀,因而毅然申請由醫師協助終止性命。另外,還有一位頸椎受重創的病人,全身癱瘓,最後落得只能靠著用嘴巴操縱兩、三個管子來滿足她喝水、抽痰等的需要,覺得活得太沒有意義、毫無尊嚴,遂也利用加拿大去年頒行的M.A.I.D.法案,而提早往生。
此外,許多醫師也在醫學倫理與安樂死之間掙扎著。由西元前四、五世紀古希臘名醫希柏格拉底(Hippocrates)所開始的「希柏格拉底誓言」(Hippocratic Oath),是許多醫學院學生畢業前必須宣誓遵守的,其中就有「I will not give a lethal drug to anyone if I am asked, not will I advise such a plan…」(如果有人要求,我將不會把致命的藥物給他,我也不會教唆如此的行為…) 。2006年版的國際醫學倫理守則(International Code of Medical Ethics)也說:「一個醫師必須將尊重人類生命的責任時時銘記於心」(A physician shall always bear in mind the obligation to respect human life.)。1992年在西班牙馬爾貝拉(Marbella, Spain)舉行的第44屆世界醫學年會(The 44th World Medical Assembly),在其馬爾貝拉宣言(The Statement of Marbella)裏更開宗明義地表示「…由醫師協助自殺,就如同安樂死一般,是不合倫理的;必須受到醫學界的譴責」(…Physician-assisted suicide, like euthanasia, is unethical, and must be condemned by the medical profession.)。
就如同以前的醫學訓練著重在「救命」,一些醫師還是無法接受安寧照護幫助末期病人善終的理念,因而讓末期病人接受「死亡大餐」的慘痛待遇,不僅嚴重浪費國家醫療資源,也讓病人無端受苦;因為在醫學院受到傳統的訓練與教導,不少醫師也覺得幫助病人尋死,是有違醫學倫理的行為。
不過,這情形已經慢慢有所改變;這裡就舉一個新近發生的實例:
2017年8月15日的加拿大的新聞雜誌MacLean曾有一篇報導,描述一位安大略省(Ontario)安寧醫師巴克曼(Dr. Sandy Buchman)如何因世衛組織「安寧照護目的既不提前也不延後死亡」(palliative care “intends neither to hasten nor to postpone death”)的表示,有了兩年多的掙扎,最後,終於相信協助資格符合而選擇M.A.I.D.的病人完成心願,其實也與世衛組織說的「安寧照護旨在幫助病人緩解疼痛以及其他的嚴重症狀」(palliative care : provides relief from pain and other distressing symptoms),不相違背;於是,他就釋然地在兩者取得平衡,而對末期病人做更有實質意義的協助。文中也說,現在正有許多安寧醫師也有了和巴克曼醫師相同的想法與做法。
就像所有世間的事物一樣,「安樂死」無法讓所有的人滿意。一方面,這個法案的施行,讓許多末期病人享有「自己生死的主控權」,是不爭的事實--他們有的已經求仁得仁、各得其所,有的則是先行通過評估、取得「證書」再說,以備將來不時之需;另一方面,在可預見的將來,「安樂死是否得當、是否合乎醫學倫理」的辯論,勢必也將持續著…。
註:M.A.I.D.為Medical Assistance in Dying的簡稱,是2016年6月17日加拿大政府公布實施的新法案Bill C-14;該法案准許病人在醫療人員的協助下選擇死亡;也就是俗稱的「安樂死」。
傅達仁陷入瀕死1週 家人「準備後事」 - 自由娛樂 - https://goo.gl/9iUPgr
告別的勇氣:死亡很強大,但「愛」能夠更強大
opinion.cw.com.tw查看原始檔
圖片來源:Shutterstock
在德國,死亡始終還是一個不受歡迎的議題,仍然是社會與家庭中的禁忌。德文中有句諺語:「忽視並非解決之道(Ignorieren ist keine Lösung)。」只是一提到死亡,許多德國人還是刻意選擇忽略。
《告別的勇氣:讓我們談談死亡這件事,學著與生命說再見》這本書的寫作目的,即是希望能夠打破這個禁忌,讓每個人都為死亡做好準備。為什麼有必要打破禁忌?因為德國的人口平均壽命全球僅次於日本,加上少子化,社會老年化情況非常嚴重。在這樣的高齡化國家,死亡實在太重要了,不做好準備,最後還是得面對它,且是以措手不及、成本更高、痛苦更多的方式。
在我們每個人都會走入的晚年,為死亡做好準備絕對有其必要──不管是自己的死亡或親友的死亡。本書觸及的死亡各議題如道別、安寧醫療、臨終照護、陪伴、安樂死等,對於邁向老年化國家的台灣很有參考價值。以下就書中幾個議題,提出可以再思考及對話處:
一、善終的必要
我們必須談論死亡,必須學習告別,在我們還有能力的時候。作者們認為,現代社會強調生之藝術,卻忽視了死亡也是一種需要學習的藝術。其實在歐洲思想與神學傳統中,死之藝術向來佔有重要地位,人類不只應過良善生活,也必須學會「善終之藝術」(Ars bene moriendi)。可是這個傳統逐漸喪失了,我們只想著好好活,忘記了我們也可以好好死。
作者們援引哲學家的說法,盼每個人都認知自身的「有限性」(Endlichkeit)、「道別性」(Abschiedlichkeit),就是希望我們能覺知到死之必來,並好好把握在生時的每一時刻,成為自己的主人,不讓死取走自己的生命品質。法國哲學家傅科(Michel Foucault)也曾經從希臘哲學中考掘「存在之美學」(Ästhetik der Existenz),要我們以隨時面對死亡的姿態存在,這也是呼應西方失落的「死之藝術」的思想傳統。
告別,不只是為了臨終者,也是為了在世者。書中一位臨終者告訴她的家人:「我正在將你們訓練成遺屬。」此話讓我印象深刻,是啊,為何我們理所當然地覺得,我們可以不接受訓練便走向失去摯愛之人那關呢?為了死,為了活,我們都必須修習死之藝術。
要想善終,也不全然能靠自己掌握,社會也必須做好準備,例如德國在2007年通過的《社會法》改革,推動了「專業安寧醫療門診」制度(Spezialisierte Ambulante Palliativversorgung,簡稱SAPV),就是協助在生命終點處的人們能夠在專業協助下,以合乎人性尊嚴的方式告別人世。這個制度討論多年,在健保公司反對下仍然通過,因為實在有其需求,公民以社會運動方式將需求反映給了立法者。
SAPV的設計是由受過特殊訓練的醫師、護理師以及其他合作專業人士(例如心理師、社工)組成的醫療照護團隊,原則上由8人組成,負責約25萬居民區域的安寧醫療門診。這種門診的特殊處在於,協助每個臨終病患的家醫及照護員,隨時待命提供安寧醫療,可避免病患離不開醫院的困境(根據民調,許多重症者害怕上醫院,因為怕一進去就出不來了),減少醫療資源浪費。這個制度是德國醫療制度的正面發展,讓許多人盼望在家中告別的願望得以成真,也使很多痛苦的臨終者可在更有尊嚴、更安心的狀態下離開。只是可惜因為成本關係,很多人仍無法獲得足夠的安寧醫療照護。
在德國不只有專業團隊陪伴人生暮年,還有越來越多互不相識的陌生人,願意來到孤獨臨終者的床邊,握著他們的手,送他們走最後一程。高齡化國家帶來了許多新的現象,老人獨居情形越來越多,「孤獨死」日漸普遍。這其實是一種當代社會個人化的必然後果,而「臨終關懷工作」(Hospizarbeit)──不管是居家的或是照護站的臨終關懷──正是一種以陪伴來抵抗孤獨化的「團結」。
陪伴臨終者,也是另一種中世紀以來即存在的「守護死者」(Totenwache)傳統,臨終者的親友們會在最後的時刻來到榻邊陪伴,點起燭光,確保沒有人會孤獨死去。而死亡發生後,親友們會在其遺體旁守護,追思死者的一生,在歌聲中告別,一同承受失去的傷痛。
這樣的文化正逐漸地消失,作者呼籲重建並革新此傳統,並提到德國近年來有越來越多的陪伴者協會,志工們陪著獨居老人走完生命最後一程,因為每個人都應該在陪伴中告別這個世界,作者便說,他很希望德國憲法內能寫入這個條款:「臨終者有不孤單的權利,每個人都有不讓臨終者孤單的義務。」我也贊成。
二、安樂死的難題
要談死亡,不能不談談安樂死或自殺這個複雜的議題。安樂死在德文醫學名詞中是Euthanasie,但其實更為大眾所用的字是Sterbehilfe──協助死亡。目前安樂死在德國仍然是棘手且複雜的議題,究竟在何種情形下可以允許安樂死,社會始終爭辯不休,尤其在基督教文化傳統以及納粹歷史重擔下,德國不容易在安樂死議題上騰出太大空間。
目前德國基本上允許有條件的被動死亡協助(亦即在不可能治癒、生命只充滿不可忍受痛苦的情形下,停止延續生命的療程,使患者能在尊嚴中自然死亡),而不允許主動死亡協助,更不用說瑞士所允許的那種職業化的安樂死模式。可是這種模式在越來越多人老去後不堪病痛折磨情況下,逐漸受到挑戰。
本書對於想要結束自己生命的臨終者充滿同情與寬容,但反對職業化的安樂死,也就是說,反對醫護人員為死亡提供協助並以此為其營利模式。德國原來存在醫師提供自殺協助的空間,但在2015年年底時,在基民黨與社民黨主導下,國會通過了《刑法》217條,明確地禁止「職業化地協助自殺」(geschäftsmäßige Förderung der Selbsttötung),違反的醫師得處3年以下有期徒刑或罰金,可是親屬的協助不受罰。
國會試圖透過217條為人的生命定下明確倫理界限(這背後也有教會力量在影響),聯邦健康部長也斷定,協助死亡絕非醫師職責所在;然而,無數的病患家屬控訴,217條將他們置於無專業醫護支援的困境,也有反對的議員出面疾呼:面對不得不死的狀況,我們真的要讓那些承受巨大身心痛苦的人,在無醫療知識的家屬協助下結束自己的生命?會不會帶來更多無意義的痛苦?
醫界也有反彈的聲音。本書也提到的安寧緩和醫療權威波拉席歐(Gian Domenico Borasio)便認為217條是惡法,因為醫學有其界限,安寧緩和不能夠全然應付病患的苦痛(更何況健保對於安寧緩和醫療限制甚多,能不能善終,也是個階級議題);此外,該法將使醫界保守化,避談此議題以免有觸法之虞,可是最後將導致那些尋求結束自己生命的人無法獲得充分的專業諮詢。法界也有反彈的聲音,認為此法有違反《基本法》及《歐洲人權公約》有關人性尊嚴不可侵犯以及政教分離的規範。醫界、法界以及相關NGO、甚至是個人目前已提出了十幾起釋憲申請,盼德國憲法法院宣告該法違憲。
未來判決如何、新的國會是否會修法,尚不可知,然而從以下這件事便可以看出安樂死是個刻不容緩的難題。2014年時,德國新教教會理事會主席許奈德(Axel Schneider)宣佈卸下職位,因為他要照顧罹癌的妻子安娜。當時媒體刊出了他們夫婦的訪談,震驚了全德。安娜認為醫師提供死亡協助不該被禁止,她說:「我希望當我走到那一步,希望結束自己生命時,我的先生會陪著我去瑞士。當我飲下毒藥時,他會坐在我身旁,握著我的手,即使這有違他的神學倫理信念。我盼望,愛能夠更強大。」許奈德則說:「這與我的信仰完全相違,我會再與安娜討論。但最後,我也許會違抗我的信仰,為了愛,陪她去瑞士。」
即使最虔誠的神學家,看著自己妻子所受的苦痛,也放下了信仰,因為死亡是如此切身的困境,信仰或法律要強行規範也許會帶來更深的困境。前體育主播傅達仁在台灣帶起了安樂死問題的討論,正是一個契機,讓我們思考死亡的意義以及死亡的方式。這本書也是一個好的討論契機。我們會為了新生命的到來做好充足準備,尋求專業資訊,對於死亡,也不該置之不理,任由這個生命階段自然發生。
「有時可以治癒,常常可以減緩,總是能夠撫慰」(Heilen manchmal, lindern oft, trösten immer),這是醫師這個行業的古老使命,其實也該是我們面對死亡的態度。我們無法強求一定治癒,只能盼望減緩,但唯一可以盡力的就是撫慰,不管是撫慰臨終者身心苦痛,或者是在世者失去摯愛的創傷。本書作者引用了康德話語:「活在其摯愛的人的回憶裡,一個人就不算死,他只是遠去;唯有當一個人被遺忘,他才算死去。」
死亡很強大,但我們可以用新的姿態定義並面對它,以帶給他人撫慰、自己也從中獲得撫慰。愛,能夠更強大。
好書推薦:
書名:告別的勇氣:讓我們談談死亡這件事,學著與生命說再見
作者: 亨尼.舍夫(Henning Scherf)、安奈莉.凱爾(Annelie Keil)
譯者:王榮輝
出版:商周出版
出版時間:2017/12
傅達仁宣布獲尊嚴護照 隨時可如願安樂死
2017/11/16 07:07
傅達仁昨晚深夜高呼已拿到可以自主安樂死的「護照」。(翻攝自傅達仁臉書)
〔記者林南谷/台北報導〕84歲前體育主播傅達仁罹患胰臟癌,被醫生宣判僅剩2個月壽命,近日他和家人遠赴瑞士,尋求安樂死協助,昨午透過臉書表示,已和獨立醫師(Dr.Guggenheim)會面,晚間更宣布:「我已獲得『尊嚴』的綠燈通關。」坦言可以自主安樂死。
傅達仁昨晚深夜透過臉書用堅定語氣說:「安樂死是現代化產物,是不分藍綠、宗教、種族、人倫道德與文化哲學的,這有如一場戰爭,戰場上殺人是不犯罪的,這是全人類對惡病菌毒的戰爭。」
傅達仁公開拿到自主安樂死的同意文件。(翻攝自傅達仁臉書)
他說,因為家人太苦了,所以他將諸事都辦妥,「全家往返台灣瑞士近百萬花費,但拚了命,我現在也要陪他們回家一趟,以了難捨的心願」,傅達仁最後吐露:「我拿到綠燈護照,隨時可以如願!」直言可以自主安樂死,不過這一宣布卻也格外令人感傷,一整晚臉書湧入大批忠實粉絲,對傅達仁表達不捨。
傅達仁公開拿到自主安樂死的同意文件。(翻攝自傅達仁臉書)


傅達仁生命倒數 素描記錄「最後旅程」 - 自由娛樂 - https://goo.gl/jYqTCF
瓊瑤後悔莫及險走絕路 曝平鑫濤失智因平時常做「這件事」 - 中時電子報 - https://goo.gl/mdPRLf
上節目談病夫善終 瓊瑤的愛變成痛苦枷鎖 - 自由娛樂 - https://goo.gl/kRdodL

安樂死之立法行不行?
www.peoplenews.tw查看原始檔
資深體育主播傅達仁,因自己罹癌之經歷,呼籲各界一起來推動安樂死法案,以讓人有尊嚴的活著或死去。惟依《刑法》第275條第1項的加工自殺罪,只要是教唆或幫助他人使之自殺,或受其囑託或得其承諾而殺之者,可處一年以上7年以下有期徒刑。也就是說,於現行法制,任何人對於自己的生命法益,都無權自由處分。這也是安樂死,目前所須面對的最大障礙。
就病人距離死亡,已處於無可避免的狀態下,若仍須承受無謂的急救行為,只會帶來更多與更大的痛苦。故基於人性尊嚴之考量,於2000年,立法院就通過安寧緩和醫療條例,則在面對生命接近終了且已無可逆轉下,只要依照此條例所規定的程序,如兩位醫師確診為終期病人,且經本人或其最近親屬同意,就可停止一切的維生措施。故於所謂消極安樂死之情形,醫療人員只要依照此等法定程序,就不會有觸犯刑法加工自殺罪之可能。
於2016年公佈,並將於2019年生效的病人自主權利法,更進一步承認生前,可以書面預立生命終期善終的醫療指示。根據此法第9條第1項,預立的醫療指示,還得包括有醫療機構、衛生機關或受主管機關委託之法人所提供的醫療照顧計畫及核章,更得有公證人公證或兩人以上在場,再經註記於健保卡,才算生效。如此縝密的過程,雖可避免任何人草率決定死亡之事,卻因程序過於繁瑣,致產生會有多少人,想先行預立指示的懷疑。尤其對已經生效的預立指示,之後雖可變更或撤回,卻仍須以書面向主管機關申請更新註記。
只是人的生死難於預測,當突如其來的意外發生時,此預立的醫療指示,能否代表當下的真意,實也未知。甚且,此法所涵蓋的對象,除末期病人外,尚包括處於不可逆轉之昏迷、永久植物人、極重度失智或難以治癒的疾病且無他法可為解決者等五款狀況。比之安寧緩和醫療條例的範圍來得大,如何適用法律,就會成為疑問。
而病人自主權利法,亦屬於消極性安樂死之情況,則一般所稱的積極安樂死,即生命尚未接近終點,卻因疾病纏身且痛不欲生,致以施打藥劑讓其終結者,仍非此法所涉及之對象。由於施打者即便已得到相對人同意,但因客觀上仍有殺之作為,就會碰觸到加工自殺罪的核心,勢必得另立特別法,以來阻卻其不法性。而若欲立法,必得先對適用對象,即重症病患為限定,且其範圍一定要比安寧緩和醫療條例所指稱的末期病人來得廣,否則就無太大意義。只是如何界定重大症病、該採概括抑或列舉病名等,就會有一番爭議。
即便能清楚劃分重症病患之範疇,但到底要至如何之程度,才能進入安樂死程序,必又會進入極大的論戰。又在確診與施以安樂死醫師不能同一下,到底要規定多少醫療專業者參與、該具備何種資格或證照、又該如何告知病人醫療抉擇權等等,實皆為棘手問題。更值注意的是,一旦有積極安樂死的立法出現,就會與現有的安寧緩和醫療條例、病人自主權利法產生競合,致造成法律適用的紊亂現象。
就算排除萬難,立下積極安樂死的特別法,若處處充斥著模糊與空泛之字眼,必違反明確性,致會陷入恣意判斷之危險。況且,果真會有醫生,敢冒著挑戰法律與道德之紅線來為病人安樂死,也是個疑問。更值深思的是,如此的立法,肯定對刑法的生命權絕對保障之原則,造成極大的衝擊與衝突。
瓊瑤人前笑 「我還沒走出來」
By 洪秀瑛, www.chinatimes.com查看原始檔八月 29日, 2017
影音掃一掃
資深經紀人夏玉順(左)昨前來為瓊瑤新書站台。
瓊瑤(右二)昨和兒子陳中維(右起)、媳婦何琇瓊、孫女陳可嘉在台上向書迷們致謝。
瓊瑤29日出席新書《雪花飄落之前》座談會,金鐘視后李麗鳳及趙永馨、資深經紀人夏玉順站台,瓊瑤的親生兒子陳中維和孫女可嘉也到場力挺。瓊瑤昨說3天前才看過老公平鑫濤,「接下來很難說,也不知道他會躺多久,根據統計是可以躺8年,我是不是要忍受這樣的煎熬?求生不得,求死不能。」
瓊瑤表示內心對老公極度不捨,兩人感情風風波波,經過16年才嫁給他,她可以衣不解帶的伺候他,但他每次病後又會站起來,「我滿尊敬、佩服他,但我卻沒幫到他善終權,所以一直到現在,拍照時我還是會笑給大家看,但我還是沒走出來,我對他是歉疚的。」
瓊瑤說,曾很生氣把照顧權交給平家子女,但其實照顧期早在插管前就結束,現在是醫生、護士還有印傭照顧,平鑫濤也就是躺著,只能探視,「他躺在那,對我永遠是壓力和折磨」。她提到今年3月發表寫給兒媳的那封信,兒子看完後抱住她:「媽媽,陪妳走過平伯伯失智辛苦日子,妳幾年以來都沒有開心的笑過,如果10年前我不會了解,會說救到底,現在我保證會讓妳善終。」
夏斥平家人違心
夏玉順和平鑫濤、瓊瑤交情匪淺,坦言看過平鑫濤,「所有骨頭都變了,手腳都變了。」先前平鑫濤兒子平雲曾說爸爸的臉色比自己還好,夏玉順直言:「什麼叫臉色比他還好?都是違心之言,如果照片公開,大家就知道了,但是阿姨捨不得。」


瓊瑤公開死亡諾言 淚崩捅平家「加工活著是錯誤」
2017/08/01 15:19
瓊瑤新書發表會。(記者胡舜翔攝)
[記者鍾智凱/台北報導]瓊瑤照顧失智的平鑫濤,因一根鼻胃管鬧翻平家人,她不顧平家反對,找天下文化出照護血淚書《雪花飄落之前》,今她公開現身記者會,開放提問。
平家人咬她已很久沒來看平鑫濤,孫子平靜更譙瓊瑤之前明明喊說不出書,卻又自己打破承諾大張齊鼓賣書,「別把別人當傻瓜」。對此瓊瑤PO照反擊,挖出上週二提起替平鑫濤90歲慶生的照片,擺滿了血色玫瑰,且說這書是平鑫濤要她寫的。
瓊瑤說不忍將他的病容曝光,醫院的護理長和專員都來參加慶生,但平鑫濤茫然不覺,「以前我過生日,你都想盡方法送我特別的花,我卻從來沒有在你的生日,送過花給你!現在送花,你還能看到嗎?」之前平家人反對瓊瑤出書,導致瓊瑤插刀喊說不出來,後來書出了,平家人再譙瓊瑤違背承諾,今瓊瑤說:「鑫濤,還要告訴你一件重要的事,你要我寫的書,我已經克服萬難寫完了!你,應該安慰了!」打臉平家。
瓊瑤於平鑫濤90歲大壽送上血紅玫瑰
。(翻攝臉書)
瓊瑤說她照顧平鑫濤30幾年,已經沒有自己的生活,幾度覺得自己會崩潰,但求助無門,「他曾寫下不願意插管,不願意接受加工的生命,但因兒女的反對,我沒有辦法堅持到最後,被插鼻胃管還說救我、救我。」意思是她是幫平鑫濤完成本意,不懂兒女在吵什麼,語畢淚崩。
瓊瑤還說她曾與平鑫濤曾相約要一起終結人生,希望在瓊瑤75歲、也就是平鑫濤86歲時兌現死亡諾言,雖然平鑫濤後來已經忘記這事,但已經再三對瓊瑤叮嚀,「加工活著是錯誤的,人生於自然,死於自然。」2度插刀平家。
瓊瑤公開死亡諾言 淚崩捅平家「加工活著是錯誤」 - 自由娛樂 - https://goo.gl/qy73W6
瓊瑤逆轉完補大和解:環抱平家子女大哭
2017/08/01 15:34
瓊瑤新書發表會。(記者胡舜翔攝)
[記者鍾智凱/台北報導]瓊瑤照顧失智的平鑫濤,為了一根鼻胃管與平家人撕破臉,因為瓊瑤想善終,不要插管,但平家人想要繼續治療,雙方無法達成共識。今瓊瑤出席新書記者會出面回擊。
瓊瑤硬起來出書,平鑫濤兒子平雲不爽,平家孫子平靜也暗插:「這兩個半月裡,她曾長達一個月沒來探視過這『最愛的人』。」指瓊瑤忙著寫書,其實很少來探望平鑫濤,還對外哭天搶地。平鑫濤二女兒平衍則說平鑫濤現在身體狀況不錯。
瓊瑤期待社會能遵循瓊瑤的意願,大推善終權,「插滿了管子對患者很殘忍,醫學的進步不是為了延長死亡。因為你愛他才會希望善終。」
今年79歲的瓊瑤秀出小孫女今早的祝福簡訊:「我告訴她,這本書不是我自己要寫的,是為了爺爺(平鑫濤)寫的!」
瓊瑤在平鑫濤90歲生日送血紅玫瑰(翻攝自臉書)
算算平鑫濤因失智住院了1年多,瓊瑤說她「含悲忍淚」完成新書,昨去探視平鑫濤並獻上新書,「我不能讓病容被大家看到,他的手像雞爪一樣,每看一次心痛一次,後來我痛到去看中醫,中醫嚇死了,說我沒有脈搏了⋯。」
瓊瑤說現在因已與平家子女鬧翻,「現在避免見面」,之前與皇冠出了65本書但都沒簽約,「我跟鑫濤⋯算是奉獻了我的一生。我對皇冠而言沒有功勞也有苦勞,我對鑫濤而言,盡心盡力照顧。」
不過最後瓊瑤釋出善意,表示假如平家子女想通了,她不反對上演大和解,心中的藍圖是:「我願意張開我的雙手抱在一起哭,我希望我們有大和解的一天。」
不過瓊瑤仍然實質上切割了平家人,因她已把在皇冠65本書的版權回收,因爲書都被冷凍不再出版,她說:「其實我一直與皇冠沒有約,頂多就說我與鑫濤之間有一個愛的約,現在65本書希望讓它活過來。」
是急救還是折磨 加護病房護理師的告白
發稿:2017/06/17 10:18 更新:2017/06/17 12:30
為了讓更多人了解急救及急救副作用,台北慈濟醫院外
科加護病房護理師林佳嬡結合攝影專長,拍攝一系列「
DNR」(拒絕心肺復甦術)照片,逐一解釋急救過程,
包含壓胸、輸血、插氣管內管、強心針等藥物注射、心
臟電擊等。
(林佳嬡提供)
中央社記者陳偉婷傳真 106年6月17日
為了讓更多人了解急救及急救副作用,台北慈濟醫院外 科加護病房護理師林佳嬡結合攝影專長,拍攝一系列「 DNR」(拒絕心肺復甦術)照片,逐一解釋急救過程, 包含壓胸、輸血、插氣管內管、強心針等藥物注射、心 臟電擊等。 (林佳嬡提供) 中央社記者陳偉婷傳真 106年6月17日
(中央社記者陳偉婷台北17日電)「是不是真的要急救?」問題看似很簡單,但對末期患者,急救可能壓斷肋骨、口鼻流血、電擊時胸部一片焦黑,外科加護病房護理師林佳嬡的病房實錄,可能會讓人有更多反思。
李爺爺病重、多重器官衰竭,心跳漸趨停止。一旁太太哭喊,「不管,求求你們救」,醫護輪番跳上去幫爺爺急救,胸部一壓就壓斷瘦弱肋骨,血從口鼻不斷湧出來。
這樣的場景在醫院屢見不鮮,當急重症患者面臨生死交關,家屬常懷抱「不放棄最後一絲希望」、「我放不下他」;對車禍或是急性損傷病人,急救或許是生命延續環節,但對重症末期患者,急救可能是無效醫療,也常造成極大痛苦,無法安詳、有尊嚴離開。
台北慈濟醫院外科加護病房護理師林佳嬡每天都會接觸到需要急救的病人,也常問家屬「如果患者狀況不好了,你們要不要急救」?慌了手腳的家屬可能根本不知什麼是「急救」,但太突然、還無法接受家人將離開,都希望窮盡一切方法爭取病人存活機會。
延伸閱讀》不當急診室爆滿幫凶 你應該知道的3件事
延伸閱讀》她在胸口刺青「no CPR treatment」 笑看生死的大體老師留下典範
為了讓更多人了解急救及急救副作用,台北慈濟醫院外
科加護病房護理師林佳嬡結合攝影專長,拍攝一系列「
DNR」(拒絕心肺復甦術)照片,逐一解釋急救過程,
包含壓胸、輸血、插氣管內管、強心針等藥物注射、心
臟電擊等。
(林佳嬡提供)
中央社記者陳偉婷傳真 106年6月17日
為了讓更多人了解急救及急救副作用,台北慈濟醫院外 科加護病房護理師林佳嬡結合攝影專長,拍攝一系列「 DNR」(拒絕心肺復甦術)照片,逐一解釋急救過程, 包含壓胸、輸血、插氣管內管、強心針等藥物注射、心 臟電擊等。 (林佳嬡提供) 中央社記者陳偉婷傳真 106年6月17日
為了讓更多人了解急救及急救副作用,林佳嬡結合攝影專長,拍攝一系列「DNR」(拒絕心肺復甦術)照片,逐一解釋急救過程,包含壓胸、輸血、插氣管內管、強心針等藥物注射、心臟電擊等。
「我常常覺得,如果家屬知道急救過程有多折磨、多辛苦,他們就會慎重考慮要不要做」;林佳嬡說,壓胸標準動作是雙手要下壓胸部5公分深度,如果是瘦弱病人,可能壓幾下就聽到「喀喀」骨頭斷掉聲。
氣管內管達30公分,會從鼻腔經由口腔深入肺,不僅放置過程不舒服,插管後無法講話、吃東西,一定得再插上鼻胃管;電擊常被電到胸前一片焦黑;為救回病人虛弱生命,需在頸部打上中央靜脈導管加入針劑藥物,幾分鐘可能就需要打一支強心針、升壓劑,患者心臟負荷不了、心跳爆衝、雙手雙腳可能都會變黑。
林佳嬡分享加護病房實錄,曾有80餘歲爺爺狀況很不好,已快離世,醫護人員一再向配偶確認,「是不是真的要急救?」,奶奶不捨常伴左右老伴要走,直嚷「如果他走了,我也要跟著去死」。醫護人員只好盡全力急救,但所有醫療處置都做了,爺爺身上插滿管路,壓胸也壓了半小時,奶奶還是堅持「幫我繼續壓」。
另一對老夫妻,奶奶同樣不捨先生將走,堅持醫護救到底,醫生壓胸壓超過30分鐘,奶奶仍不願放手;直到她不小心從病床旁看到老伴被壓胸時,因肋骨斷裂,加上插管,鮮血不斷從氣管內管流出,還有骨頭被壓碎聲,奶奶才甘願放棄,甚至在病床邊暈厥。
急救中的壓胸是為讓心臟的血打到身體其他部位,但效率不佳,非常耗費人力,壓5到10分鐘一定要換人。林佳嬡說,有些家屬為「留一口氣」、「等兒子/女兒來見最後一面」,硬是拜託醫護一定要繼續壓胸,往往超過半小時還繼續壓。
林佳嬡說,如果醫護人力不足,可能會使用自動心肺復甦器,設備架在患者胸部上方,設定好壓多久、押的頻率,把原是救命的處置變成儀式性拖延。
裝上自動壓胸器後,醫療人員慢慢退出急救區,整個空間只剩下機器、監視器、患者身上數條管路,還有自動壓胸器規律打出壓胸聲,陪伴不再有意識和呼吸患者。「那樣的場景很冰冷,也沒有人性」,林佳嬡回想起來,語氣仍有滿滿不捨。1060617
如何善終:讓生命好好走
www.cw.com.tw查看原始檔
死亡如何發生、在何時何地發生,在過去一世紀已產生改變。
及至一九九○年,全球半數死亡人數是由慢性疾病造成;二○一五年時,比例已升至三分之二。在富有國家,約三分之一是在醫院或照護機構中死亡;六十五歲之後死亡的美國人,近三分之一曾在死前三個月內待過加護病房,近五分之一在最後一個月曾接受手術。
如此積極的醫療介入,可能會讓親人朋友十分痛苦。
為何醫生不相信「生前預囑」
在醫院死亡的癌症病患,通常會比死在家中或臨終照護機構的類似病人,承受更多痛苦、壓力和憂鬱;家屬較有可能與醫生和其他家屬產生爭執,也較可能受到創傷後壓力症和長期悲傷所苦。最重要的是,人似乎不想要這種醫療化的死亡。
對有些死亡來說,悲慘無可避免。人在健康時想要的死亡方式,很可能會在死亡到來時改變(這也是醫生不太相信「生前預囑」指示的原因之一)。
病人常會接受不符他們想法的劇烈治療──醫生並未討論病人的偏好、或並未確定病人明確了解預後狀況,即依照他們所受的訓練,窮盡「一切可能」。
《經濟學人》曾經呼籲「醫助死亡」合法化,讓心理狀況合宜的臨終病人,可以選擇在醫生的協助下結束生命。但死的權力只是改善臨終照護的其中一環。想讓人擁有他們想要的死亡,應採行幾個簡單措施。
我們需要更多緩和照護。除了緩和疼痛外,也要為臨終病人提供諮詢。研究顯示,向晚期癌症病患同時提供臨終照護和常見的治療,不但可以減少苦痛,還能延長生命。
醫病之間討論死亡也是必要的。美國著名醫師作家葛文德的「重病談話指南」是相當好的起點,那是簡短的問卷,目的為確知臨終病人對自身狀況的理解程度,並了解他們在生命盡頭到來時的目標。醫療系統應對重病的方式也已開始轉向。大部份的慢性病照護應該完全移出醫院,部份醫療資金應該轉往社會支持。
醫生和醫院的財務誘因也需要改變。成本並非阻礙,因為獲得充足資訊、積極參與的病患,選擇無用治療的機會也較低。溝通不良常造成醫療訴訟,這也可以減少醫生被告的機會。
更好的死亡代表更好的人生,直到盡頭也不例外。(黃維德譯)
瓊瑤的眼淚:到底該如何為「善終」做準備?
精華簡文瓊瑤的眼淚:到底該如何為「善終」做準備?
在生命的終點前,如何讓自己深愛的家人獲得最適切的醫療照顧? 圖片來源:康健資料
知名作家瓊瑤為了她的重度失智丈夫平鑫濤,頻頻在臉書發聲,爭取「善終」。雖然引發爭論,卻意外讓「善終」議題在台灣引起廣泛重視。如何替自己做好善終準備,避免醫療意見不同調的家庭衝突?
生命的最後,往往是現實與情感的殘酷撕扯。
醫療讓生命延長,但若生命將漸失色彩,或許是時候,正視死亡。
「很多人常常覺得(死亡)離我還遠,」長期投入善終權益推動的安寧照顧基金會執行長林怡吟說,但當有那麼一天,人們真正碰上重症或病危,卻因沒能好好準備,通常得將難題交給家人做決定。
但這時的決定,多是充滿痛苦、掙扎,甚至引爆家庭衝突。如同瓊瑤與平家子女,雖然都是為了親人好,但為了平鑫濤該不該插「鼻胃管」,雙方卻在近日鬧得不愉快。
「如果今天是我的家人,還有一口氣在,作為一個家屬的確難以放手、難以作決定,就會有很多家庭問題顯現,」林怡吟說,這是全台灣許多家庭,在接到緊急電話、奔向醫院,得面臨的掙扎。
如果要讓自己以想要的姿態老去、死去,也避免讓家屬為做決定而心慌難受,每個人都應提早替自己做好「善終」準備。
「善終」準備包含哪些?
早在 2009年,台灣在「安寧緩和醫療條例」的保障下,能替自己先「預訂」生命終點的樣貌:一旦有一天成了末期病人(須由兩位專科醫師認定),到底我要不要施行心肺復甦術(又稱臨終不急救,DNR)?我還要不要施行維生醫療?
不施行維生醫療指的是,末期病人不再使用能維持生命及延長瀕死過程的醫療措施,也就是末期病人放棄「無效醫療」。(相關報導:台灣臨終前「無效醫療」,來自家屬不放手)
北市聯醫安寧緩和醫學專科醫師施至遠解釋,「維生醫療很廣泛,從大家印象中侵入性較高的呼吸器、氣管插管、腎臟透析、葉克膜,或是鼻胃管,甚至是抽血、打點滴都是。」
不只如此,林怡吟表示,「我們期待大家更早思考、更早討論善終,(不想要什麼樣的醫療)要很清楚,不只是不電擊、不急救。」尤其,每個病人的價值觀不同,可清楚界定什麼樣的醫療照護適合自己。
例如,病人在甚麼條件下希望留在家中照護、什麼條件下才送往醫院;是否需要疼痛控制、接受安寧照護等;這都可事先和家人、醫療團隊溝通,擬定自己的「預立醫療自主計劃意願書」或是醫囑。
如何確保做到善終準備?
以「預立安寧緩和醫療暨維生醫療抉擇意願書」來說,只要年滿20歲、在兩位親友的見證下,就能簽署意願書,這份意願書可在各大醫院、衛生所,或在台灣安寧照顧協會取得。
但簽署後,事情還沒結束,得在健保卡上註記,讓自己的權益可在就醫時獲得保障,也能避免讓家人為了做決定而苦惱。
要辦理健保卡註記,就須將意願書正本寄到「台灣安寧照顧協會」,副本則自行保留。兩個月後,民眾則可拿著健保卡到醫療院所櫃檯更新資料,並確認是否註記成功。
病人沒有預立意願書或醫囑,家屬該怎麼辦?
不過,根據衛福部即時統計,截至本月2日,全台灣預立同意安寧意願註記人數僅約43萬人。
更多的是,親友突然心肌梗塞病倒了、意外送醫急救卻昏迷,被醫師宣判成了「末期病人」卻沒有預立意願書。這時,家屬該如何面對他的生命終程?
一般來說,醫療團隊會和家屬討論病情、給建議,但民眾也可主動詢問主治醫療團隊:「恢復機會多少?」、「恢復後會是什麼狀態?」例如,病人會是意識不清、長期臥床,或是些微失能、可自由活動等。
施至遠說,「有時候醫護團隊只是提及存活率,但以什麼狀態活下來更重要。」 家屬可依此和醫護團隊溝通,這將影響後續是否要繼續洗腎、使用呼吸器等維生醫療。
台灣善終的下一步?
林怡吟指出,值得期待的是,2019年台灣還將實行「病人自主權利法」,這比起現行的「安寧緩和醫療條例」更全面。
例如,「病人自主權利法」中,適用對象除了既有的末期病人外,未來還將擴大到永久植物人 、極重度失智等共五類對象。
法案甚至還明定醫院需提供「預立醫療照護諮商」,這確保病人可獲得由醫師、護理師、社工師組成的專業諮商服務,了解疾病、懂得面對善終,也減少家屬、病人或醫療團隊間的溝通障礙。
今年起,這項服務已在七大醫院試辦,有需求的民眾,可至下列醫院詢問:北市聯醫、台大醫院、彰化基督教醫院、台南奇美醫院、南投醫院、雲林若瑟醫院、台東馬偕醫院。(責任編輯:洪家寧)
- See more at: http://www.cw.com.tw/article/article.action?id=5082264#sthash.OQOJrJI1.dpuf
「安樂死之前應先求自然死」/傅達仁求死信的世代啟示/台灣醫療把臨終病人折磨得多慘/紀錄片《如何死亡:西蒙的抉擇》(How to Die: Simon's Choice) @ 姜朝鳳宗族 :: 痞客邦 PIXNET :: - https://goo.gl/gq189B
遺囑/遺言/DNR/健保卡註記DNR放棄急救/安寧維生/75歲後不作任何預防醫療,不作檢查,不服抗生素,不打預防針,不開刀,不作真治療,只作舒緩治標的處理(palliative) @ 姜朝鳳宗族 :: 痞客邦 PIXNET :: - https://goo.gl/7pIqku
DNR/健保卡註記放棄急救/善終/預立安寧緩和醫療暨維生醫療抉擇意願書/有26萬人、約1.4%的成年國人,將拒絕心肺復甦術或維生醫療(DNR)的意願註記到健保卡中/在健保卡註記DNR的人數,其中,女性17.5萬人多於男性的8.5萬人。 @ 姜朝鳳宗族 :: 痞客邦 PIXNET :: - https://goo.gl/OEoajD
一位只想活到75歲的醫生-到75歲時,子女已經成年,進入人生最豐富的壯年,孫子也已經出生,接受過自己的祝福,他相信自己已經過了一個完滿的人生+75歲後不作任何預防醫療,不作檢查,不服抗生素,不打預防針,不開刀,不作真治療,只作舒緩治標的處理(palliative),類似末期疾病的安寧治療,讓第一個生的病帶他走 @ 姜朝鳳宗族 :: 痞客邦 PIXNET :: - https://goo.gl/mx0Fv3
病患到末期身體功能無法維持呼吸、心跳等,一般家屬會希望急救,但此時病症其實都無法好了,急救只會讓病人生心理都痛苦。美國數據顯示病患有沒有插鼻胃管,對存活時間並無差別,插上鼻胃管對病患會帶來更多不適;國外病患只有10%插鼻胃管,但台灣相反,只有10%病患沒插鼻胃管。在病人有意識時,先請病人及家屬思考「如果無意識了,你會想插鼻胃管嗎?」多數民眾原本認為簽下「為預立安寧緩和醫療暨維生醫療抉擇意願書」(簡稱DNR)等同放棄治療 @ 姜朝鳳宗族 :: 痞客邦 PIXNET :: - https://goo.gl/Y7JwxW
插管之爭 瓊瑤、平鑫濤子女決裂
雙方互槓 踢爆50多年家族恩怨
〔記者易慧慈、楊媛婷/台北報導〕皇冠文化集團創辦人平鑫濤因失智住院,為了要不要讓平鑫濤插管,平鑫濤的兒子平雲、二女平珩與作家妻子瓊瑤公開槓上,也踢爆了五十多年的家族恩怨。
瓊瑤前天先在臉書貼文,宣稱因醫生好友侯文詠的一句話,無奈妥協讓丈夫插管,深覺自己背叛了另一半,被那根管子撕裂與擊碎了。不過,平鑫濤的兒女平雲、平珩昨天先以公開信反駁,再接受專訪,宣稱平鑫濤只是失智、並非病危,在醫師指示下,選擇插鼻胃管續命,瓊瑤只是不能接受父親失智,只因平鑫濤無法再對她說愛,就是「沒有靈魂的肉體」,不值得活下去。
瓊瑤隨後亦接受專訪駁斥說,平鑫濤不是失智,是大面積中風,醫生說是不可逆的,裝鼻胃管也許可以撐好幾年,不裝,很快就走了,雖然平家子女對外說爸爸狀況好,但很多醫師建議她放手了,她說:「有生必有死,愛到極致就是放手。」
平雲公開信 指父親失智非病危
瓊瑤是平鑫濤一手捧紅的作家,當初為了追她娶她,不惜與髮妻離婚,多年來,髮妻所生的二女一子都以「瓊瑤阿姨」稱呼她。平雲說:「我對每個字都負責。我們做子女有個最後的底線,就是關於父親的生命,平常生活照料我都尊重瓊瑤阿姨的安排,但這是父親生死的問題,這也是每個子女必須面臨的掙扎。」他無法理解瓊瑤將父親健康私事公諸於眾,「父親向來注重隱私」。
平雲說瓊瑤有濃厚的主見,旁人很難扭轉她的想法,「瓊瑤阿姨認為父親失智忘了她時,父親就再也不是父親,就該選擇安樂死。但身為子女,即使父親忘記我們也沒關係,只要我們記得父親就夠了。」
平雲強調:「父親有清楚的意識,雖然很少講話,但仍會回答簡單的單字,父親不是沒有靈魂的肉體,也不是重度昏迷。」
強調愛無差別 只是做不同決定
平雲說,看到一堆不相干的網友宣判父親死刑,甚至指責子女選擇讓父親繼續活下去就是不孝,「我有很深的荒謬感」。
平雲與平珩都強調,父親裝置鼻胃管是多方諮詢醫界專業建議後的決定,沒想到最後卻讓侯文詠受到流彈波及,「我們對侯文詠非常抱歉」。
平雲請瓊瑤別再將「她對丈夫的愛」與「子女對父親的愛」放在天秤比較,「她曾說她對父親的愛,比我們三個子女加起來更多,但愛並沒有差別,也無法比較,我們只是做了不同選擇與決定」。
瓊瑤稱已心死 不再探望平鑫濤
瓊瑤看到平雲的公開信後,表示已經心死,決定將平鑫濤交給平雲等人照顧,未來不再探望平鑫濤。平雲表示:「身為子女責無旁貸,我們很願意照顧自己的父親,也歡迎瓊瑤阿姨隨時探望。請瓊瑤阿姨停止自責,也停止責備我們,這件事沒有是非對錯,爭執也不會解決事情。」
瓊瑤遭強制刪文 為尊嚴死槓上臉書
By 自由娛樂, ent.ltn.com.tw查看原始檔
知名作家瓊瑤。(翻攝自瓊瑤臉書)
〔記者鍾智凱/台北報導〕79歲瓊瑤禮拜天在忠孝東路25億超級豪宅「可園」發聲,無預警PO一大篇長文交代後事,大喊支持安樂死,拒絕急救、插管、葉克膜,老友傅達仁也跳出來力挺,不料今瓊瑤遭臉書反撲,整篇爭尊嚴死PO文竟遭強制下架,瓊瑤認為疑似是因被判定為垃圾訊息。
瓊瑤遭刪文公開求救。(翻攝自瓊瑤臉書)
目前全世界只有極少數國家合法化安樂死,台灣更從來都不缺對於安樂死的爭議,醫界及民間雜音頗多,瓊瑤這回在7層獨棟可園表達立場,也讓鄉民猜疑,「應該是被檢舉」、「因為有人檢舉,臉書是會因此刪文的」,這讓瓊瑤手腳大亂,急喊:「這篇流量太大,就被電腦誤判了!快幫忙,怎麼辦呢?我想跟你們互動啊!」語畢4哭臉。
79歲瓊瑤交代後事 3000字託兒子「讓我死得快最重要」

記者李湘文/綜合報導
知名作家瓊瑤今年高齡79歲,12日突然在臉書公開「寫給兒子和兒媳的一封公開信」,提前交代自己的後事。她提出10項要求,無論最後生了什麼樣的重病,都拒絕任何大手術、插管、急救措施,因為不想承受一點點的痛苦,「讓我死得快最重要!」
▲瓊瑤提前交代後事。(圖/CFP)
瓊瑤自認能平安活到79歲,已經是上蒼給予的恩寵,所以會用笑容看待死亡,就算之後生了重病,也不要動手術、不要插任何管子維生,臨走前更不要進行任何急救,「幫助我沒有痛苦的死去,比千方百計讓我痛苦的活著,意義重大!千萬不要被『生死』的迷思給困惑住!」若是她晚年失智失能,甚至希望可以到瑞士安樂死。
儘管正面看待死亡,但瓊瑤也表示會好好保護自己,像火一樣燃燒生命的熱情。只是她認為,既然死亡是必然的、從出生那一刻就已注定的事,那何不以正能量面對,「時候到了,不用悲傷,為我歡喜吧!我總算走完了這趟辛苦的旅程!擺脫了我臨終前可能有的病痛!」
▲瓊瑤交代後事。(圖/CFP)
此外,瓊瑤希望後事簡單辦理,不要用任何宗教方式悼念,也拒絕發訃文、不公祭、不開追悼會,私下辦個家祭就好,遺體則儘速火化花葬、歸於塵土。她認為死亡是私事,沒必要麻煩任何人,也不需在乎外界評論,「『死後哀榮』是生者的虛榮,對於死後的我,一點意義也沒有,我不要『死後哀榮』!後事越快結束越好,不要超過一星期。」
瓊瑤解釋寫下這封信的原因,一方面是想趁頭腦還清楚時,先把自己的想法好好表達,一方面也是希望藉由公開文章,讓兒子和媳婦將來面臨抉擇時,可以有個大家都看得見的憑據,避免家人受到外界人士的責難。她同時呼籲立法,希望安樂死採取「註記」方式,任何健康的人若希望將來安樂死,都能在健保卡上提前註記,「免得兒女和親人為了不同方式的愛,發生爭執。」
【瓊瑤全文】
寫給兒子和兒媳的一封公開信
預約自己的美好告別
親愛的中維和琇瓊:
這是我第一次在臉書上寫下我的心聲,卻是我人生中最重要的一封信。
《預約自己的美好告別》是我在《今周刊》裡讀到的一篇文章,這篇文章值得每個人去閱讀一遍。在這篇文章中,我才知道《病人自主權利法》已經立法通過,而且要在2019年1月6日開始實施了!換言之,以後病人可以自己決定如何死亡,不用再讓醫生和家屬來決定了。對我來說,這真是一件太好太好的喜訊!雖然我更希望可以立法《安樂死》,不過,《尊嚴死》聊勝於無,對於沒有希望的病患,總是邁出了一大步!
現在,我要繼沈富雄、葉金川之後,在網路公開我的叮嚀。雖然中維一再說,完全瞭解我的心願,同意我的看法,會全部遵照我的願望去做。我卻生怕到了時候,你們對我的愛,成為我「自然死亡」最大的阻力。承諾容易實行難!萬一到時候,你們後悔了,不捨得我離開,而變成葉金川說的:「聯合醫生來凌遲我」,怎麼辦?我想,你們深深明白我多麼害怕有那麼一天!現在我公開了我的「權利」,所有看到這封信的人都是見證,你們不論多麼不捨,不論面對什麼壓力,都不能勉強留住我的軀殼,讓我變成「求生不得,求死不能」的臥床老人!那樣,你們才是「大不孝」!
今天的《中國時報》有篇社論,談到台灣高齡化社會的問題,讀來觸目驚心。它提到人類老化經過「健康→亞健康→失能」三個階段,事實上,失能後的老人,就是生命最後的階段。根據數據顯示,台灣失能者平均臥床時間,長達七年,歐陸國家則只有2週至一個月,這個數字差別更加震撼了我!台灣面對失智或失能的父母,往往插上維生管,送到長照中心,認為這才是盡孝。長照中心人滿為患,照顧不足,去年新店樂活老人長照中心失火,造成6死28傷慘劇,日前桃園龍潭長照中心又失火,造成4死11傷的慘劇!政府推廣長照政策,不如貫徹「尊嚴死」或立法「安樂死」的政策,才更加人道!因為沒有一個臥床老人,會願意被囚禁在還會痛楚、還會折磨自己的軀殼裡,慢慢的等待死亡來解救他!可是,他們已經不能言語,不能表達任何自我的意願了!
我已經79歲,明年就80歲了!這漫長的人生,我沒有因為戰亂、貧窮、意外、天災人禍、病痛……種種原因而先走一步。活到這個年紀,已經是上蒼給我的恩寵。所以,從此以後,我會笑看死亡。我的叮囑如下:
一、 不論我生了什麼重病,不動大手術,讓我死得快最重要!在我能作主時讓我作主,萬一我不能作主時,照我的叮囑去做!
二、 不把我送進「加護病房」。
三、 不論什麼情況下,絕對不能插「鼻胃管」!因為如果我失去吞嚥的能力,等於也失去吃的快樂,我不要那樣活著!
四、 同上一條,不論什麼情況,不能在我身上插入各種維生的管子。尿管、呼吸管、各種我不知道名字的管子都不行!
五、 我已經註記過,最後的「急救措施」,氣切、電擊、葉克膜……這些,全部不要!幫助我沒有痛苦的死去,比千方百計讓我痛苦的活著,意義重大!千萬不要被「生死」的迷思給困惑住!
我曾說過:「生時願如火花,燃燒到生命最後一刻。死時願如雪花,飄然落地,化為塵土!」我寫這封信,是抱著正面思考來寫的。我會努力的保護自己,好好活著,像火花般燃燒,儘管火花會隨著年邁越來越微小,我依舊會燃燒到熄滅時為止。至於死時願如雪花的願望,恐怕需要你們的幫助才能實現,雪花從天空落地,是很短暫的,不會飄上好幾年!讓我達到我的願望吧!
人生最無奈的事,是不能選擇生,也不能選擇死!好多習俗和牢不可破的生死觀念鎖住了我們,時代在不停的進步,是開始改變觀念的時候了!
生是偶然,死是必然
談到「生死」,我要告訴你們,生命中,什麼意外變化曲折都有,只有「死亡」這項,是每個人都必須面對的,也是必然會來到的。倒是「生命」的來到人間,都是「偶然」的。想想看,不論是誰,如果你們的父母不相遇,或者不在特定的某一天某一時某一刻做了愛,這個人間唯一的你,就不會誕生!更別論在你還沒成形前,是幾億個王子在衝刺著追求一個公主,任何一個淘汰者如果擊敗了對手,那個你也不是今日的你!所以,我常常說,「生是偶然」,不止一個偶然,是太多太多的偶然造成的。死亡卻是當你出生時,就已經註定的事!那麼,為何我們要為「誕生」而歡喜,卻為「死亡」而悲傷呢?我們能不能用正能量的方式,來面對死亡呢?
當然,如果橫死、夭折、天災、意外、戰爭、疾病……這些因素,讓人們活不到天年,那確實是悲劇。這些悲劇,是應該極力避免的,不能避免,才是生者和死者最大的不幸!(這就是我不相信有神的原因,因為這種不幸屢屢發生。)如果活到老年,走向死亡是「當然」,只是,老死的過程往往漫長而痛苦,親人「有救就要救」的觀念,也是延長生命痛苦的主要原因!我親愛的中維和琇瓊,這封信不談別人,只談我——熱愛你們的母親,懇請你們用正能量的方式,來對待我必須會來臨的死亡。時候到了,不用悲傷,為我歡喜吧!我總算走完了這趟辛苦的旅程!擺脫了我臨終前可能有的病痛!
無神論等於是一種宗教,不要用其他宗教侵犯我
你們也知道,我和鑫濤,都是堅定的「無神論者」,尤其到了晚年,對各種宗教,都採取尊重的態度,但是,卻一日比一日更堅定自己的信仰。我常說:「去求神問卜,不如去充實自己!」我一生未見過鬼神,對我來說,鬼神只是小說戲劇裡的元素。但是,我發現宗教會安慰很多痛苦的人,所以,我尊重每種宗教,卻害怕別人對我傳教,因為我早就信了「無神論教」!
提到宗教,因為下面我要叮嚀的,是我的「身後事」!
一、 不要用任何宗教的方式來悼念我。
二、 將我儘速火化成灰,採取花葬的方式,讓我歸於塵土。
三、 不發訃文、不公祭、不開追悼會。私下家祭即可。死亡是私事,不要麻煩別人,更不可麻煩愛我的人——如果他們真心愛我,都會瞭解我的決定。
四、 不做七,不燒紙,不設靈堂,不要出殯。我來時一無所有,去時但求乾淨利落!以後清明也不必祭拜我,因為我早已不存在。何況地球在暖化,燒紙燒香都在破壞地球,我們有義務要為代代相傳的新生命,維持一個沒有污染的生存環境。
五、 不要在乎外界對你們的評論,我從不迷信,所有迷信的事都不要做!「死後哀榮」是生者的虛榮,對於死後的我,一點意義也沒有,我不要「死後哀榮」!後事越快結束越好,不要超過一星期。等到後事辦完,再告訴親友我的死訊,免得他們各有意見,造成你們的困擾!
「活著」的起碼條件,是要有喜怒哀樂的情緒,會愛懂愛、會笑會哭、有思想有感情,能走能動……到了這些都失去的時候,人就只有軀殼!我最怕的不是死亡,而是失智和失能。萬一我失智失能了,幫我「尊嚴死」就是你們的責任!能夠送到瑞士去「安樂死」更好!
中維,琇瓊!今生有緣成為母子婆媳,有了可柔可嘉後,三代同堂,相親相愛度過我的晚年,我沒有白白到人間走一趟!愛你們,也愛這世上所有愛我的人,直到我再也愛不動的那一天為止!
我要交待的事,都清清楚楚交待了!這些事,鑫濤也同樣交待給他的兒女,只是寫得簡短扼要,不像我這麼嘮叨。不寫清楚我不放心啊!我同時呼籲,立法「尊嚴死」採取「註記」的方式,任何健康的人,都可在「健保卡」上註記,到時候,電腦中會顯示,免得兒女和親人為了不同方式的愛,發生爭執!
寫完這封信,我可以安心的去計劃我的下一部小說,或是下一部劇本!可以安心的去繼續「燃燒」了!對了,還有我和我家那個「貓瘋子」可嘉,我們祖孫兩個,正計劃共同出一本書,關於「喵星人」的,我的故事,她的插圖,我們聊故事就聊得她神彩飛揚,這本書,也可以開始著手了!
親愛的中維和琇瓊,我們一起「珍惜生命,尊重死亡」吧!切記我的叮嚀,執行我的權利,重要重要!
你們親愛的母親
瓊瑤 寫於可園
2017年3月12日
2017年03月12日22:51 瓊瑤79歲豁達預先交代後事 5點聲明挺安樂死立法 | 即時新聞 | 20170312 | 蘋果日報 - https://goo.gl/Mz9xHk
79歲名作家瓊瑤,對生死看得很開,她今在臉書表示力挺安樂死立法,發表公開信給兒子及兒媳,表示絕不眷戀軀體,不當「求生不得、求死不能」的臥床老人,她寫下5點聲明囑咐家人,「一、不要用任何宗教的方式來悼念我。二、 將我儘速火化成灰,採取花葬的方式,讓我歸於塵土。三、 不發訃文、不公祭、不開追悼會。私下家祭即可。四、 不做七,不燒紙,不設靈堂,不要出殯。我來時一無所有,去時但求乾淨利落!五、不要在乎外界對你們的評論,我從不迷信,所有迷信的事都不要做!」
瓊瑤表示,若她告別人世,以後清明也不必祭拜,因為燒紙燒香都在破壞地球,寧可不要污染我們的生存環境,她說不在乎「死後哀榮」,後事越快結束越好,不要超過一星期。她能在健康之際,就預先交代後事,可見她對生死之事,看得十分豁達。(娛樂中心/綜合報導)
瓊瑤臉書全文
寫給兒子和兒媳的一封公開信
預約自己的美好告別
親愛的中維和琇瓊:
這是我第一次在臉書上寫下我的心聲,卻是我人生中最重要的一封信。
《預約自己的美好告別》是我在《今周刊》裡讀到的一篇文章,這篇文章值得每個人去閱讀一遍。在這篇文章中,我才知道《病人自主權利法》已經立法通過,而且要在2019年1月6日開始實施了!換言之,以後病人可以自己決定如何死亡,不用再讓醫生和家屬來決定了。對我來說,這真是一件太好太好的喜訊!雖然我更希望可以立法《安樂死》,不過,《尊嚴死》聊勝於無,對於沒有希望的病患,總是邁出了一大步!
現在,我要繼沈富雄、葉金川之後,在網路公開我的叮嚀。雖然中維一再說,完全瞭解我的心願,同意我的看法,會全部遵照我的願望去做。我卻生怕到了時候,你們對我的愛,成為我「自然死亡」最大的阻力。承諾容易實行難!萬一到時候,你們後悔了,不捨得我離開,而變成葉金川說的:「聯合醫生來凌遲我」,怎麼辦?我想,你們深深明白我多麼害怕有那麼一天!現在我公開了我的「權利」,所有看到這封信的人都是見證,你們不論多麼不捨,不論面對什麼壓力,都不能勉強留住我的軀殼,讓我變成「求生不得,求死不能」的臥床老人!那樣,你們才是「大不孝」!
今天的《中國時報》有篇社論,談到台灣高齡化社會的問題,讀來觸目驚心。它提到人類老化經過「健康→亞健康→失能」三個階段,事實上,失能後的老人,就是生命最後的階段。根據數據顯示,台灣失能者平均臥床時間,長達七年,歐陸國家則只有2週至一個月,這個數字差別更加震撼了我!台灣面對失智或失能的父母,往往插上維生管,送到長照中心,認為這才是盡孝。長照中心人滿為患,照顧不足,去年新店樂活老人長照中心失火,造成6死28傷慘劇,日前桃園龍潭長照中心又失火,造成4死11傷的慘劇!政府推廣長照政策,不如貫徹「尊嚴死」或立法「安樂死」的政策,才更加人道!因為沒有一個臥床老人,會願意被囚禁在還會痛楚、還會折磨自己的軀殼裡,慢慢的等待死亡來解救他!可是,他們已經不能言語,不能表達任何自我的意願了!
我已經79歲,明年就80歲了!這漫長的人生,我沒有因為戰亂、貧窮、意外、天災人禍、病痛……種種原因而先走一步。活到這個年紀,已經是上蒼給我的恩寵。所以,從此以後,我會笑看死亡。我的叮囑如下:
一、 不論我生了什麼重病,不動大手術,讓我死得快最重要!在我能作主時讓我作主,萬一我不能作主時,照我的叮囑去做!
二、 不把我送進「加護病房」。
三、 不論什麼情況下,絕對不能插「鼻胃管」!因為如果我失去吞嚥的能力,等於也失去吃的快樂,我不要那樣活著!
四、 同上一條,不論什麼情況,不能在我身上插入各種維生的管子。尿管、呼吸管、各種我不知道名字的管子都不行!
五、 我已經註記過,最後的「急救措施」,氣切、電擊、葉克膜……這些,全部不要!幫助我沒有痛苦的死去,比千方百計讓我痛苦的活著,意義重大!千萬不要被「生死」的迷思給困惑住!
我曾說過:「生時願如火花,燃燒到生命最後一刻。死時願如雪花,飄然落地,化為塵土!」我寫這封信,是抱著正面思考來寫的。我會努力的保護自己,好好活著,像火花般燃燒,儘管火花會隨著年邁越來越微小,我依舊會燃燒到熄滅時為止。至於死時願如雪花的願望,恐怕需要你們的幫助才能實現,雪花從天空落地,是很短暫的,不會飄上好幾年!讓我達到我的願望吧!
人生最無奈的事,是不能選擇生,也不能選擇死!好多習俗和牢不可破的生死觀念鎖住了我們,時代在不停的進步,是開始改變觀念的時候了!
生是偶然,死是必然
談到「生死」,我要告訴你們,生命中,什麼意外變化曲折都有,只有「死亡」這項,是每個人都必須面對的,也是必然會來到的。倒是「生命」的來到人間,都是「偶然」的。想想看,不論是誰,如果你們的父母不相遇,或者不在特定的某一天某一時某一刻做了愛,這個人間唯一的你,就不會誕生!更別論在你還沒成形前,是幾億個王子在衝刺著追求一個公主,任何一個淘汰者如果擊敗了對手,那個你也不是今日的你!所以,我常常說,「生是偶然」,不止一個偶然,是太多太多的偶然造成的。死亡卻是當你出生時,就已經註定的事!那麼,為何我們要為「誕生」而歡喜,卻為「死亡」而悲傷呢?我們能不能用正能量的方式,來面對死亡呢?
當然,如果橫死、夭折、天災、意外、戰爭、疾病……這些因素,讓人們活不到天年,那確實是悲劇。這些悲劇,是應該極力避免的,不能避免,才是生者和死者最大的不幸!(這就是我不相信有神的原因,因為這種不幸屢屢發生。)如果活到老年,走向死亡是「當然」,只是,老死的過程往往漫長而痛苦,親人「有救就要救」的觀念,也是延長生命痛苦的主要原因!我親愛的中維和琇瓊,這封信不談別人,只談我——熱愛你們的母親,懇請你們用正能量的方式,來對待我必須會來臨的死亡。時候到了,不用悲傷,為我歡喜吧!我總算走完了這趟辛苦的旅程!擺脫了我臨終前可能有的病痛!
無神論等於是一種宗教,不要用其他宗教侵犯我
你們也知道,我和鑫濤,都是堅定的「無神論者」,尤其到了晚年,對各種宗教,都採取尊重的態度,但是,卻一日比一日更堅定自己的信仰。我常說:「去求神問卜,不如去充實自己!」我一生未見過鬼神,對我來說,鬼神只是小說戲劇裡的元素。但是,我發現宗教會安慰很多痛苦的人,所以,我尊重每種宗教,卻害怕別人對我傳教,因為我早就信了「無神論教」!
提到宗教,因為下面我要叮嚀的,是我的「身後事」!
一、 不要用任何宗教的方式來悼念我。
二、 將我儘速火化成灰,採取花葬的方式,讓我歸於塵土。
三、 不發訃文、不公祭、不開追悼會。私下家祭即可。死亡是私事,不要麻煩別人,更不可麻煩愛我的人——如果他們真心愛我,都會瞭解我的決定。
四、 不做七,不燒紙,不設靈堂,不要出殯。我來時一無所有,去時但求乾淨利落!以後清明也不必祭拜我,因為我早已不存在。何況地球在暖化,燒紙燒香都在破壞地球,我們有義務要為代代相傳的新生命,維持一個沒有污染的生存環境。
五、 不要在乎外界對你們的評論,我從不迷信,所有迷信的事都不要做!「死後哀榮」是生者的虛榮,對於死後的我,一點意義也沒有,我不要「死後哀榮」!後事越快結束越好,不要超過一星期。等到後事辦完,再告訴親友我的死訊,免得他們各有意見,造成你們的困擾!
「活著」的起碼條件,是要有喜怒哀樂的情緒,會愛懂愛、會笑會哭、有思想有感情,能走能動……到了這些都失去的時候,人就只有軀殼!我最怕的不是死亡,而是失智和失能。萬一我失智失能了,幫我「尊嚴死」就是你們的責任!能夠送到瑞士去「安樂死」更好!
中維,琇瓊!今生有緣成為母子婆媳,有了可柔可嘉後,三代同堂,相親相愛度過我的晚年,我沒有白白到人間走一趟!愛你們,也愛這世上所有愛我的人,直到我再也愛不動的那一天為止!
我要交待的事,都清清楚楚交待了!這些事,鑫濤也同樣交待給他的兒女,只是寫得簡短扼要,不像我這麼嘮叨。不寫清楚我不放心啊!我同時呼籲,立法「尊嚴死」採取「註記」的方式,任何健康的人,都可在「健保卡」上註記,到時候,電腦中會顯示,免得兒女和親人為了不同方式的愛,發生爭執!
寫完這封信,我可以安心的去計劃我的下一部小說,或是下一部劇本!可以安心的去繼續「燃燒」了!對了,還有我和我家那個「貓瘋子」可嘉,我們祖孫兩個,正計劃共同出一本書,關於「喵星人」的,我的故事,她的插圖,我們聊故事就聊得她神彩飛揚,這本書,也可以開始著手了!
親愛的中維和琇瓊,我們一起「珍惜生命,尊重死亡」吧!切記我的叮嚀,執行我的權利,重要重要!
你們親愛的母親
瓊瑤 寫於可園
2017年3月12日

首頁 > 婉君推
瓊瑤公開個人權利 堅拒「求生不得,求死不能」
2017/03/13 08:29
知名作家瓊瑤看透生死,不想當個「求生不得、求死不能」的老人。(翻攝自瓊瑤臉書)
〔娛樂頻道/綜合報導〕79歲知名作家瓊瑤,昨晚無預警透過臉書表達「讓我死得快」公開信,同時力挺安樂死立法,強調不眷戀軀體,也絕不當個「求生不得、求死不能」臥床老人。
瓊瑤在臉書寫下撒手人寰後不開追悼會、不做七、不設靈堂登等要求,也表達自己從不迷信,「所有迷信的事都不要做」,倘若她告別人世後,子孫以後在清明也不必祭拜她。
瓊瑤昨晚透過臉書發表公開信交代後事。(翻攝自瓊瑤臉書)
明年就滿80歲的瓊瑤,自認在這漫長人生,沒有因為戰亂、貧窮、意外、天災人禍、病痛而先走一步,「活到這個年紀,已經是上蒼給我的恩寵」,她叮嚀兒媳所有「急救措施」,氣切、電擊、葉克膜等,這些全部不要,「幫助我沒有痛苦的死去,比千方百計讓我痛苦的活著,意義重大,千萬不要被生死的迷思給困惑住。」
瓊瑤告訴兒媳:「你們不論多麼不捨,不論面對什麼壓力,都不能勉強留住我的軀殼,讓我變成『求生不得,求死不能』的臥床老人」,那樣,你們才是『大不孝』。」
瓊瑤臉書全文
寫給兒子和兒媳的一封公開信 預約自己的美好告別
親愛的中維和琇瓊:
這是我第一次在臉書上寫下我的心聲,卻是我人生中最重要的一封信。
《預約自己的美好告別》是我在《今周刊》裡讀到的一篇文章,這篇文章值得每個人去閱讀一遍。在這篇文章中,我才知道《病人自主權利法》已經立法通過,而且要在2019年1月6日開始實施了!換言之,以後病人可以自己決定如何死亡,不用再讓醫生和家屬來決定了。對我來說,這真是一件太好太好的喜訊!雖然我更希望可以立法《安樂死》,不過,《尊嚴死》聊勝於無,對於沒有希望的病患,總是邁出了一大步!
現在,我要繼沈富雄、葉金川之後,在網路公開我的叮嚀。雖然中維一再說,完全瞭解我的心願,同意我的看法,會全部遵照我的願望去做。我卻生怕到了時候,你們對我的愛,成為我「自然死亡」最大的阻力。承諾容易實行難!萬一到時候,你們後悔了,不捨得我離開,而變成葉金川說的:「聯合醫生來凌遲我」,怎麼辦?我想,你們深深明白我多麼害怕有那麼一天!現在我公開了我的「權利」,所有看到這封信的人都是見證,你們不論多麼不捨,不論面對什麼壓力,都不能勉強留住我的軀殼,讓我變成「求生不得,求死不能」的臥床老人!那樣,你們才是「大不孝」!
今天的《中國時報》有篇社論,談到台灣高齡化社會的問題,讀來觸目驚心。它提到人類老化經過「健康→亞健康→失能」三個階段,事實上,失能後的老人,就是生命最後的階段。根據數據顯示,台灣失能者平均臥床時間,長達七年,歐陸國家則只有2週至一個月,這個數字差別更加震撼了我!台灣面對失智或失能的父母,往往插上維生管,送到長照中心,認為這才是盡孝。長照中心人滿為患,照顧不足,去年新店樂活老人長照中心失火,造成6死28傷慘劇,日前桃園龍潭長照中心又失火,造成4死11傷的慘劇!政府推廣長照政策,不如貫徹「尊嚴死」或立法「安樂死」的政策,才更加人道!因為沒有一個臥床老人,會願意被囚禁在還會痛楚、還會折磨自己的軀殼裡,慢慢的等待死亡來解救他!可是,他們已經不能言語,不能表達任何自我的意願了!
我已經79歲,明年就80歲了!這漫長的人生,我沒有因為戰亂、貧窮、意外、天災人禍、病痛……種種原因而先走一步。活到這個年紀,已經是上蒼給我的恩寵。所以,從此以後,我會笑看死亡。我的叮囑如下:
一、 不論我生了什麼重病,不動大手術,讓我死得快最重要!在我能作主時讓我作主,萬一我不能作主時,照我的叮囑去做! 二、 不把我送進「加護病房」。 三、 不論什麼情況下,絕對不能插「鼻胃管」!因為如果我失去吞嚥的能力,等於也失去吃的快樂,我不要那樣活著! 四、 同上一條,不論什麼情況,不能在我身上插入各種維生的管子。尿管、呼吸管、各種我不知道名字的管子都不行! 五、 我已經註記過,最後的「急救措施」,氣切、電擊、葉克膜……這些,全部不要!幫助我沒有痛苦的死去,比千方百計讓我痛苦的活著,意義重大!千萬不要被「生死」的迷思給困惑住!
我曾說過:「生時願如火花,燃燒到生命最後一刻。死時願如雪花,飄然落地,化為塵土!」我寫這封信,是抱著正面思考來寫的。我會努力的保護自己,好好活著,像火花般燃燒,儘管火花會隨著年邁越來越微小,我依舊會燃燒到熄滅時為止。至於死時願如雪花的願望,恐怕需要你們的幫助才能實現,雪花從天空落地,是很短暫的,不會飄上好幾年!讓我達到我的願望吧!
人生最無奈的事,是不能選擇生,也不能選擇死!好多習俗和牢不可破的生死觀念鎖住了我們,時代在不停的進步,是開始改變觀念的時候了!
生是偶然,死是必然
談到「生死」,我要告訴你們,生命中,什麼意外變化曲折都有,只有「死亡」這項,是每個人都必須面對的,也是必然會來到的。倒是「生命」的來到人間,都是「偶然」的。想想看,不論是誰,如果你們的父母不相遇,或者不在特定的某一天某一時某一刻做了愛,這個人間唯一的你,就不會誕生!更別論在你還沒成形前,是幾億個王子在衝刺著追求一個公主,任何一個淘汰者如果擊敗了對手,那個你也不是今日的你!所以,我常常說,「生是偶然」,不止一個偶然,是太多太多的偶然造成的。死亡卻是當你出生時,就已經註定的事!那麼,為何我們要為「誕生」而歡喜,卻為「死亡」而悲傷呢?我們能不能用正能量的方式,來面對死亡呢?
當然,如果橫死、夭折、天災、意外、戰爭、疾病……這些因素,讓人們活不到天年,那確實是悲劇。這些悲劇,是應該極力避免的,不能避免,才是生者和死者最大的不幸!(這就是我不相信有神的原因,因為這種不幸屢屢發生。)如果活到老年,走向死亡是「當然」,只是,老死的過程往往漫長而痛苦,親人「有救就要救」的觀念,也是延長生命痛苦的主要原因!我親愛的中維和琇瓊,這封信不談別人,只談我——熱愛你們的母親,懇請你們用正能量的方式,來對待我必須會來臨的死亡。時候到了,不用悲傷,為我歡喜吧!我總算走完了這趟辛苦的旅程!擺脫了我臨終前可能有的病痛!
無神論等於是一種宗教,不要用其他宗教侵犯我
你們也知道,我和鑫濤,都是堅定的「無神論者」,尤其到了晚年,對各種宗教,都採取尊重的態度,但是,卻一日比一日更堅定自己的信仰。我常說:「去求神問卜,不如去充實自己!」我一生未見過鬼神,對我來說,鬼神只是小說戲劇裡的元素。但是,我發現宗教會安慰很多痛苦的人,所以,我尊重每種宗教,卻害怕別人對我傳教,因為我早就信了「無神論教」!
提到宗教,因為下面我要叮嚀的,是我的「身後事」!
一、 不要用任何宗教的方式來悼念我。 二、 將我儘速火化成灰,採取花葬的方式,讓我歸於塵土。 三、 不發訃文、不公祭、不開追悼會。私下家祭即可。死亡是私事,不要麻煩別人,更不可麻煩愛我的人——如果他們真心愛我,都會瞭解我的決定。 四、 不做七,不燒紙,不設靈堂,不要出殯。我來時一無所有,去時但求乾淨利落!以後清明也不必祭拜我,因為我早已不存在。何況地球在暖化,燒紙燒香都在破壞地球,我們有義務要為代代相傳的新生命,維持一個沒有污染的生存環境。 五、 不要在乎外界對你們的評論,我從不迷信,所有迷信的事都不要做!「死後哀榮」是生者的虛榮,對於死後的我,一點意義也沒有,我不要「死後哀榮」!後事越快結束越好,不要超過一星期。等到後事辦完,再告訴親友我的死訊,免得他們各有意見,造成你們的困擾!
「活著」的起碼條件,是要有喜怒哀樂的情緒,會愛懂愛、會笑會哭、有思想有感情,能走能動……到了這些都失去的時候,人就只有軀殼!我最怕的不是死亡,而是失智和失能。萬一我失智失能了,幫我「尊嚴死」就是你們的責任!能夠送到瑞士去「安樂死」更好!
中維,琇瓊!今生有緣成為母子婆媳,有了可柔可嘉後,三代同堂,相親相愛度過我的晚年,我沒有白白到人間走一趟!愛你們,也愛這世上所有愛我的人,直到我再也愛不動的那一天為止!
我要交待的事,都清清楚楚交待了!這些事,鑫濤也同樣交待給他的兒女,只是寫得簡短扼要,不像我這麼嘮叨。不寫清楚我不放心啊!我同時呼籲,立法「尊嚴死」採取「註記」的方式,任何健康的人,都可在「健保卡」上註記,到時候,電腦中會顯示,免得兒女和親人為了不同方式的愛,發生爭執!
寫完這封信,我可以安心的去計劃我的下一部小說,或是下一部劇本!可以安心的去繼續「燃燒」了!對了,還有我和我家那個「貓瘋子」可嘉,我們祖孫兩個,正計劃共同出一本書,關於「喵星人」的,我的故事,她的插圖,我們聊故事就聊得她神彩飛揚,這本書,也可以開始著手了!
親愛的中維和琇瓊,我們一起「珍惜生命,尊重死亡」吧!切記我的叮嚀,執行我的權利,重要重要!
你們親愛的母親 瓊瑤 寫於可園 2017年3月12日
瑞士合法安樂死,最後喝下的是這一杯…
【華人健康網 記者黃曼瑩/台北報導】 2018年6月4日 16:23
加入LINE好友 加到收藏 收藏
(關鍵字: 瑞士 , 安樂死 , 顏宗海 , 戊巴比妥鈉 , 鎮靜劑 )
人的出生,無法自己決定,但是,人的死亡,現在已經可以到安樂死合法的國家,像是瑞士,選擇走完人生最後一哩路。台灣有民眾因為罹癌末期也將依照自己的意願,選擇以此有尊嚴的方式「善終」。根據了解,在瑞士進行合法安樂死的人,最後將喝下一杯「戊巴比妥鈉」(Pentobarbita)鎮靜劑,現在就讓醫師為您揭開該藥物的神秘面紗,並提供正確安全的用藥須知。
瑞士是很早安樂死立法的國家,意願人最後將喝下一杯「戊巴比妥鈉」
瑞士是很早安樂死立法的國家,意願人最後將喝下一杯「戊巴比妥鈉」
瑞士合法安樂死 喝下的是「戊巴比妥鈉」藥物
瑞士是很早安樂死立法的國家,但是在瑞士真正合法的是「協助/陪伴自殺」(Assisted / Accompanied Suicide),也就是由醫生開立處方、準備藥劑,在親友陪伴下,由意願人自行喝下或打開點滴開關,而此藥物就是名為「戊巴比妥鈉」的高速鎮靜劑,約為喝下一杯15公克(相當於15000毫克)溶解在水中的戊巴比妥鈉。然後多數的人會喝點飲料或吃點巧克力,因為戊巴比妥鈉味道極苦。大約幾分鐘內即進入深度「睡眠」,並在數十分鐘或幾小時內停止呼吸,最後步入天國。
「戊巴比妥鈉」在台灣屬於管制用藥
林口長庚醫院臨床毒物科主任顏宗海表示,「戊巴比妥鈉」此藥物在台灣屬於管制用藥,多年前是當作安眠藥,但是因為副作用太大,不再當作安眠用藥。此藥是屬於中樞神經抑制劑,一旦進入人體後,會作用在腦部組織的GABA接受器,並引起心跳下降、呼吸衰竭、休克,最後陷入昏迷死亡。
此藥不再當作安眠用藥,是因為如果當安眠藥長期使用,可能會出現依賴性、耐受性,以及戒斷症候群,所以早已經不再當安眠藥使用,而是臨床用於手術,主要是有插管患者進行手術的麻醉用藥,或是有嚴重癲癇患者發生抽搐時的控制用藥,以上均採注射方式。至於使用的安全劑量,都必需由專業的麻醉科醫師謹慎評估,可說是因人而異。此外,患者本身已有插管,也不必擔心有呼吸衰竭的風險。不過,目前臨床上也並不常使用,而是有其他藥物可選擇。
確定6月7日安樂死! 傅達仁親上火線痛訴真相 - 東森新聞 - https://goo.gl/PX7M1m
哪些國家可以安樂死?安樂死有幾種? 新頭殼告訴您
newtalk.tw查看原始檔
前體育主播傅達仁在瑞士時間6月7日早上11時(台灣同日下午5時)執行安樂死,因飽受病魔折磨,幾年前已決定前往瑞士尋求安樂死機構Dignitas(尊嚴)的協助,傅達仁也經常強調要死得有尊嚴。他曾在2016年底上書蔡英文總統,表達希望「安樂死合法化」的想法,不遺餘力推動台灣的安樂死發展,引起社會的討論與關注。
談及安樂死(Euthanasia),荷蘭和比利時是世界上最早安樂死合法化的國家,也是現在全面性合法的兩個國家。雖然荷蘭的安樂死走得最前,但安樂死的條件卻是非常嚴謹。法令允許病患處於「不能忍受」及「病情沒有改善」的條件下接受安樂死,另外有嚴重精神疾病者或失智患者、12歲以上的未成年人士,只需要父母同意,也可以安樂死。
不過,患者需要經過兩個獨立專業醫生的評估,目前荷蘭僅有約600個有安樂死執照的醫生。醫生要向驗屍官及檢察官報告,會同所有文件資料送交「安樂死複查委員會」審核,如果沒有報告死亡個案或有疑似濫用安樂死之嫌,不僅有罰款還可能會吃上官司。而且,荷蘭與比利時不一樣的是,他們並不開放外國人進行安樂死。
安樂死是具爭議性的議題,許多國家都未能全面合法化,而是透過設立不同的法令,某程度上允許安樂死的行為。例如安樂死在美國大多數的州皆屬違法,目前僅有6個州在有限程度上合法,奧勒岡州1994年經過公民投票通過了《尊嚴死亡法》,是美國歷史上第一個合法的醫生協助自殺法案。《尊嚴死亡法》的宗旨是給予末期病患選擇的權利,當病人不想成為家庭的負擔,或是無力在支付昂貴的醫藥費用時,申請醫生協助自殺便成為他們的「唯一選擇」。
《新頭殼》關心您
自殺無法解決問題,卻會留給家人無比傷痛。
生命誠可貴,請珍惜生命,再給自己一次機會。
自殺防治諮詢安心專線:0800-788995(24小時)
張老師專線:1980
生命線協談專線:1995
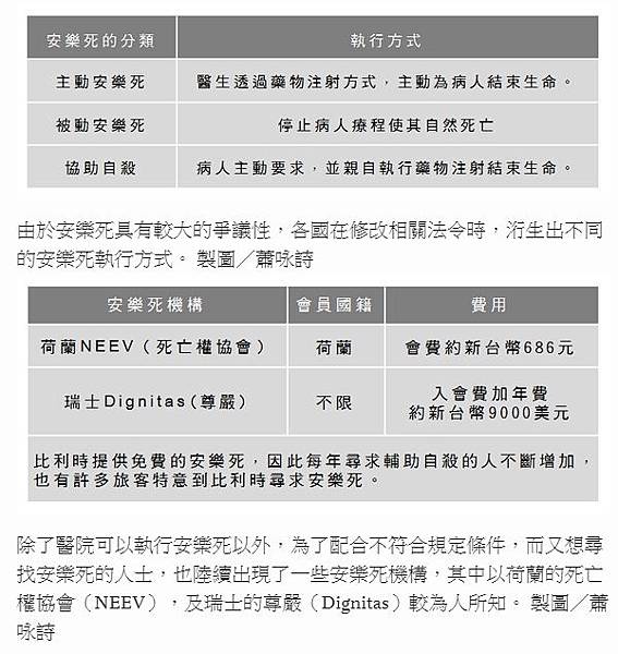
由於安樂死具有較大的爭議性,各國在修改相關法令時,洐生出不同的安樂死執行方式。 製圖/蕭咏詩
除了醫院可以執行安樂死以外,為了配合不符合規定條件,而又想尋找安樂死的人士,也陸續出現了一些安樂死機構,其中以荷蘭的死亡權協會(NEEV),及瑞士的尊嚴(Dignitas)較為人所知。 製圖/蕭咏詩

針對《尊嚴善終法》草案日前經立法院一讀通過,筆者指出,安樂死與協助自殺是複雜的倫理議題,不應以「善終」美名草率推動。圖為病患示意圖。(資料照,取自rawpixel@Pixabay)孫效智觀點:從善終大旗背後的倫理爭議論「尊嚴善終法」草案-風傳媒 http://bit.ly/2qG31fU
安樂死與協助自殺是複雜的倫理議題,一篇文章的篇幅大概很難進行完整的討論。本文主要目的是針對日前立法院一讀通過的《尊嚴善終法》草案提出不同觀點。該草案有兩大類問題,其一是提出時機;其二則是草案的立法說明。茲簡述如下:
草案提出時機不恰當
2019年1月6日《病人自主權利法》(簡稱病主法)甫上路,該法允許病人在賴活不如好死的時候行使特殊拒絕醫療權,使病人不必以人工方式勉強延長生命,而能達到自然死的目的。《尊嚴善終法》草案所追求的則不是自然死,而是在病人自然死亡之前,以人工方式縮短或結束病人的生命。草案允許的安樂死涉及他殺,協助自殺則是提供藥物讓病人自殺。
草案的立法說明主張,無論《病人自主權利法》或先前的《安寧緩和醫療條例》(簡稱安寧條例)都有成效不彰的問題,前者只有幾千人簽署了預立醫療決定,後者即使已推動了19年,卻仍只有不到0.03%的極少數人簽署意願書,由此可見,兩部透過拒絕醫療來保障自然死的法律均「未能滿足國人之需求」,而需要一部新的法律——《尊嚴善終法》,來將安樂死與醫師協助自殺合法化。安樂死與協助自殺「有合法化之必要」。
這個觀點最嚴重的問題就是時代倒錯(anachronism),錯誤地解讀了安寧條例與病主法「成效不彰」的原因。首先,病主法正式施行不到一年,論成效恐怕言之過早,更何況還有不少行政配套不足以及諮商收費等問題。至於安寧條例,推動近二十年確實只有極少數人簽署。不過,箇中原因恐怕並不是因為國人需要更激進的自主死亡方式,而是因為就連較保守的自主拒絕人工干預、回歸自然死亡的法律,大部分國人都不一定知道,或者,即使知道,也不一定能夠接受。
國人對於病人自主意識的薄弱或甚至陌生的原因很多,病人本身需要別人照顧以及病弱之後無力主張自己權利的雙重弱勢等是原因之一,傳統的醫療威權主義或病方家屬的大家長主義等,也都使得病人很難自主。此外,文化上的死亡禁忌以及工商業社會的務實主義讓大部分人專注於處理人生各階段的挑戰,討生活猶且不及,哪有閒暇或餘裕去思考生死課題?即使因緣際會有機會思考相關問題,很多人在面對自己或家人生死時的態度也是不一樣的。面對家人生死時恐怕很難那麼灑脫,因為會擔心別人指責不孝或輿論的社會壓力等,特別是那些平常沒有負責照顧爸媽的「天邊孝子」,他們往往希望盡力搶救父母生命,否則難以面對別人想法,自己心裡也不容易平衡。至於面對自己的死亡,真的就這麼灑脫嗎?社會上固然有像《尊嚴善終法》的支持者那樣,想要積極掌控自己死亡、具高度自主意識的人,但大部分人有關生死的自主意識是模糊的。
死亡 往生 葬禮 殯儀館(示意圖非本人/ joaph@pixabay)
筆者認為,安寧條例與病主法成效不彰,並非國人需要更激進的自主死亡方式,而是大多數人民對生死的自主意識相當模糊。(資料照,取自joaph@pixabay)
人很多時候「不見棺材不掉淚」,死亡距離太過遙遠,而且,一旦發生了就一死百了,又何必再花時間去思考?比起生活中所必須面對的各種愛恨情仇與掙錢吃飯,生死抉擇似乎很難具有優先性,因此,即使政府及民間熱心人士投注相當心力在安寧條例及病主法的社會宣傳上,但大部分人是充耳不聞的,不太理會相關訊息。在人生中,人們所關心的主要就是如何活下去,而不是如何去死。即使真的病了,由於求生的慣性,人在心態上也不容易接受拒絕醫療或自然死,因為想要繼續活下去的渴望是那麼根深蒂固。總之,安寧條例或病主法「成效不彰」的原因恐怕並不是因為它們在自主死亡上不夠激進,而是整體社會對於生死的自主意識還沒有準備好。《尊嚴善終法》的推動者如何能說,既然拒絕醫療的自然死法律成效不彰,就讓縮短或殺死生命的《尊嚴善終法》以更有效的方式來保障尊嚴善終吧!?
草案立法說明的問題
一、扭曲世界醫學會的主張:
世界醫學會(World Medical Association)於2017年修訂〈日內瓦宣言〉,將醫師誓詞進行部分調整為:「病人的健康與福祉將是我的首要顧念;我將尊重病人的自主權與尊嚴」。草案立法說明卻據此主張,醫師之考量將「不再僅限於病人之健康,」因為「病人之福祉、自主權與尊嚴,亦為醫師應考量之原則。」這個看法無異扭曲了世界醫學會視健康為醫師「首要顧念」的看法。此外,世界醫學會甫於2019年10月在喬治亞首都第比利斯召開大會,重新發表反對安樂死與醫師協助自殺的宣言。大會廢止了以往的相關決議,提出新的宣言,宣言內容以同樣強烈口吻反對安樂死及醫師協助自殺,堅定主張這兩類行為不符合倫理。 此外,世界醫學會雖然注意到某些國家已將安樂死合法化,但清楚指出,這與醫學倫理之基本原則衝突,它呼籲各國醫學會及醫師不應捲入安樂死個案中,即使國家已將之合法化或除罪化。 由於病人自主權在許多國家日益受到重視,此次大會在相關議題上有相當熱烈的討論。大會主席Frank Ulrich Montgomery指出,發布新宣言前曾諮商全球各洲醫學會意見,新宣言符合全球大部分醫師之觀點。
20191108-世界醫學會主席10月在喬治亞首都第比利斯召開大會,圖為大會主席Frank Ulrich Montgomery。(資料照,取自維基百科)
世界醫學會10月召開大會提出新宣言,強調安樂死及醫師協助自殺違反倫理。圖為大會主席Frank Ulrich Montgomery。(資料照,取自維基百科)
二、要透過解決人來解決問題?
《尊嚴善終法》草案總說明開宗明義談到國民平均需要依賴他人照顧的年數高達8.8年,而「超高齡社會」的老年人口又使得需要照顧的人口急遽增加,這兩項因素加乘起來使得「善終議題迫在眉睫」。問題是,以這樣的論述方式來支持《尊嚴善終法》,背後的潛台詞似乎是說,要解決長照問題最好的作法就是讓人早點善終,而要善終最有效的作法就是不要等到自然死亡,而是趁早自我了斷(協助自殺)或請人幫忙了斷(安樂死),免得自己受苦,還拖累家庭與社會。
長照問題確實令各國政府頭痛,不過,問題並非無法解決,世界各國亦不乏解決問題的先例與典範,例如德國。德國的長照保險制度及配套的健康促進、人力資源與用在刀口上的照顧資源分配機制等,都很值得參考。依此,能否解決長照問題,端看國會或政府是否有心端出完整規劃並提供充分資源。而國會或政府是否有心,講到底就是政治有怎樣的願景或理念的問題。領導者如果能意識到,所有人都會老去,所有人在人生過程中也都需要別人照顧,一個有溫度而讓人民感到有尊嚴與安全的社會,應該是像禮運大同篇所說的那樣,「鰥寡孤獨廢疾者皆有所養」,或者,如同孔子所說的:「少者懷之」、「老者安之」。若然,領導者自然就會有決心來集結社會力量,建立一套完善而人性化的長照體制與資源體系。
《尊嚴善終法》草案總說明想的不是「有所養」或「安之」,開宗明義前三段給人的感覺是,解決超高齡社會照顧問題的方式就是要解決「善終」問題,而要解決善終問題則是要透過安樂死或協助自殺來把人解決掉,如此自然就能解決照顧問題?
最後談一下「善終」這兩個字。《病人自主權利法》第一條談立法目的時提到要保障病人善終權益,《尊嚴善終法》草案也認為它的目的是要保障尊嚴善終。然而,在保障病人善終上,拒絕醫療、協助自殺與安樂死是一樣的嗎?事實上恐怕並非如此,三種作法的倫理爭議有極大差別,不能等量齊觀。以世界醫學會來說,它就只接受拒絕醫療而拒絕後兩者。拒絕醫療即使會導致病人死亡,只要確實出於病人之自主意願,以當前國際主流趨勢來看,是不具爭議性的。至於協助自殺或安樂死則因為涉及加工自殺或受囑託殺人而備受爭議,其中又以安樂死為最。觀諸全球發展,通過安樂死的國家只有五個,美國公共政策則根本還沒有討論安樂死的空間,即使醫師協助自殺亦僅在少數州合法。至於德國則於2015年修訂刑法第217條,明訂醫師或自殺協助機構所從事的自殺協助業務(geschäftsmäßige Förderung der Selbsttötung)為違法。英國屢次推動協助自殺法案均未能通過。凡此種種,均可見安樂死或協助自殺之爭議於一斑。立法者豈能忽視這些爭議,率爾以善終之名擅加美化?(相關報導:思沙龍》安樂死、自主善終在台灣行得通嗎?楊志良:醫生、家屬觀念都要改,痛苦地延長生命要幹嘛?|更多文章)
孫效智觀點:從善終大旗背後的倫理爭議論「尊嚴善終法」草案-風傳媒 http://bit.ly/2qG31fU
*作者為台大哲學系教授
如果「孤獨死」是大多數人的未來...台灣竟無「法」協助
2024/11/29
如果「孤獨死」是大多數人的未來...台灣竟無「法」協助 | 共好社會 | 倡議家 https://bit.ly/4ig4IGf
台灣將步入超高齡社會,社會卻鮮少討論如何應對孤獨死,也缺乏相關法規。示意圖。 圖/杜建重攝影
無親無故的獨居長者,身後事怎麼處理?誰來處理?在區公所社會課工作的李夏苹,疫情期間被交辦處理「點交獨居老人遺產」的工作,發現台灣獨居者身後事不是缺乏相關法規,便是法規與現實嚴重脫節。
她因此決定撰寫論文「獨居老人遺體處理與遺體點交的行政流程」,更將論文改寫成新書「如果孤獨死將是大多數人的未來」。面對單身浪潮下愈來愈多的「無人認領的死亡」,她認為政府亟需更新法規、提出配套。
「如果第一線的我們都不知道要怎麼做,一般人應該更難清楚國家是怎麼處理獨居老人的遺體和遺產。」李夏苹被交辦「點交獨居老人遺產」工作時,承辦人員交給她一份流程圖。但她上網查詢,發現市府官網並未放上這張流程圖,這是一張未曾公告、不具法律效力、談不上「依法行政」的流程圖。
李夏苹翻遍法規,發現唯一能找到的「法」是多年未修的社會救助法。其第24條規定:「死亡而無遺屬與遺產者,應由當地鄉(鎮、市、區)公所辦理葬埋。」社會救助法施行細則第13條則規定,死亡而無遺屬或遺囑者,應協助辦理葬埋的機關是戶籍所在地之鄉(鎮、市、區)公所,戶籍不明者則由屍體發現地的鄉(鎮、市、區)公所。
這條規定看似合情合理。但身為區公所第一線工作人員,李夏苹馬上發現怪異之處,社會救助法是1980年訂定的法律,當時掌理墓葬事宜確實是公所的業務,村里長甚至一度是負責開立死亡證明的角色,公所也有俗稱「三萬元」的喪葬補助。
只要民眾主張無力殮葬,公所就會統一發放三萬元,或委由殯葬業者以三萬元的預算處理喪事。但如今公所也不再處理殯葬業務。改由各縣市成立專門處理殯葬業務的殯葬處或殯葬所處理,公所也不再發放三萬元的殯葬補助。而翻遍所有法規,找不到法規交代沒有親屬的獨居老人的遺產由誰點交與處理。
李夏苹依據拿到的流程表請里長或里幹事偕同警察點交遺產。里長卻告知「當了20年里長,從未聽說里長要去獨居老人家中點交遺產」。最後,李夏苹發了會勘通知單給所有可能的人選,大家一起出面點交。
接著,李夏苹又接到這位獨居長者生前鄰居的電話,詢問可否使用長者的遺產,完成長者生前的遺願—火化後與父母合葬。然而依據殯葬相關法規,朋友非三等親無法認領遺體與繼承、使用遺產。那若由政府部門接收其遺體與遺產,是否可以使用其遺產完成其遺願?
李夏苹一查,發現近年處理無親屬獨居老人的縣市政府社會局,處理遺體多採聯合公祭或環保自然葬。原因是有段時間鎖定獨居老人的「殯葬蟑螂」橫行。他們扣留獨居長者遺體,向前來認領者索取高額喪葬費,引發許多糾紛與爭訟。因此社會局寧可將獨居長者的遺體直接交給國家處理,採聯合公祭和環保自然葬,避免遭殯葬蟑螂勒索高額費用。在無法直接使用獨居長者遺產的狀況之下,若要完成長者生前遺願—火化與父母合葬,除非朋友願意義務出錢。
但這位獨居長者並未留下遺囑,只是將遺願口頭告知朋友,因此毫無法律效力。一直到現在,這位長者留下的房屋,因為無人繼承、也還沒有到法律規定得以處裡的年限,荒廢至今。
在台灣,愈來愈多獨居者簽訂「生前契約」。「生前契約」指的是人們在離開人世前與公司簽訂契約,指定後事辦理的細節,包含醫院接體服務、棺木、骨灰罐與告別式等。
然而,許多縣市規定三等親之內才能領取遺體和火化。李夏苹表示,代表即使立了生前契約,立約的殯葬單位也會因為和死者無親屬關係,必須等遺體公告25天或30天無人認領,才能認領遺體與走完生前契約約定的喪葬流程。
還有單位轉來一位64歲獨居長者請李夏苹協助。李夏苹這才發現,只要差一歲就不算「獨居『老人』」,法律上也找不到可以協助的單位。凡此種種,反映台灣因為忌諱碰觸死亡議題,獨居者身後事不是缺乏相關法規,便是法規與現實嚴重脫節。
「如果孤獨死是未來必須面對的問題,整個社會都必須面對。」雖然有第一線經驗加上研究所學術理論支持,李夏苹卻認為對於此一議題「還沒獲得解答」,她希望透過這本書去跟社會討論、找到解答。
台灣房價高漲,對租屋的大量需求排擠高齡租屋,造成獨居老人租屋愈來愈困難。身為在第一線協助獨居老人的公務員,李夏苹曾為高齡租屋提案「友善房東,銀髮安居」計畫,卻苦於找不到友善房東。她認為要解決高齡者難以租屋的問題,除了政府提出獎勵友善房東的配套措施,也必須消弭社會對「孤獨死」的迷思與偏見。
即使是有伴侶、有兒女的人、也難保不會是家中最後一個離世的人。在面對高齡化與家庭關係崩解的現代社會,一個人孤獨面對死亡、沒有親屬幫你處理遺產和遺體,將是愈來愈普遍的現象。李夏苹認為,「孤獨死」並不可怕,令人擔心的是死亡沒有立刻被發覺,導致遺體放置多日才被發現、處理,衍生流言與影響房價,才是造成銀髮族難以租屋的原因。
獨居者希望身後事有人協助妥善處理,可以善用鄰里互助的力量。李夏苹以電影「超難搞先生」為例,電影中湯姆漢克斯出演的男主角獨居,在睡夢中自然死亡。但他在生前和鄰居建立友好的連結,鄰居發現狀況立刻拿著備用鑰匙進入家中,依其遺願為他處理後事。
但李夏苹也曾在工作上,見過一些本來有朋友陪伴的獨居老人,卻因失智症的侵襲導致和朋友關係破裂。若無朋友協助處理身後事,愈來愈多的獨居者選擇簽「生前契約」。
生前契約指的是在離開人世前簽訂契約,指定後事辦理的細節,包含醫院接體服務、棺木、骨灰罐與告別式等。但許多縣市規定,三等親之內才能領取遺體和火化。遇到這種卡關情形,契約廠商只能等死亡公告25天或30天無人認領遺體後,殯葬所才讓契約廠商認領遺體與走完生前契約約定的喪葬流程。
但此一規定並非法律,執行有模糊的空間。一位聯合奠祭工作人員提供實務的解決方式,如果獨居老人買了生前契約,過世後生前契約公司發現立約者無三等親可以領遺體,可找區公所出示生前契約請長官批示,
李夏苹則建議,為了讓生者可以安心交付後事、避免發生契約廠商無法領取遺體,應督促殯葬管理機構和生前契約廠商做好資料的勾稽,讓訂定生前契約並按時繳款的往生者,其契約廠商可以順利領取遺體並按照約定完成死者的遺願。如果「孤獨死」是大多數人的未來...台灣竟無「法」協助 | 共好社會 | 倡議家 https://bit.ly/4ig4IGf
瓊瑤生前最後一封親筆信曝光!喊話秘書:妳是我的女兒 - 自由娛樂

當我一病不起,只剩呼吸!救與不救誰決定?有備無患第一步:預立醫療決定,避免長照磨難
2025/05/28
李永然
預先完成「預立醫療決定」,一旦生病時,在何種情形下醫療機構或醫師可依「預立醫療決定」的內容處理?
你不是識人不清,只是人心變質從不預告!作家高愛倫、律師李永然跨界聯手《親密搶奪,誰在拿走你的錢?》,從特留分爭議到長照責任、從財產分配到離婚賠償,走進不同的人生現場,同理共感親密關係間最難堪的財產搶奪,再以法律觀念,救援手足間、家庭裡最棘手的金錢戰爭。
佟二接到電話趕到醫院,侄子正在聽取醫生的病情分析。
哥哥佟大有失智症狀約兩年,因為還沒有到最壞狀況,偶而特別清醒時,會跟佟二說:「我的同學都孤孤單單的在安養院,很可憐,我比較喜歡住在家裡,也喜歡自己刷牙洗澡。」
佟二說:「我知道你的意思,也會照你的意思安排未來的生活。」
此刻,佟大診斷重度中風。
如果手術,沒有把握預後成效;如果不手術,可能就錯過黃金治療時間。
侄子不說話,不結論。
知道在場都是關係人,醫生用很尋常的態度表達:「你們家屬討論一下再做決定,但是需要爭取時間。」然後醫生暫時迴避離開。
雖然輪不到佟二妻說話,但佟大妻在世時,妯娌倆情感深厚,她與佟大也很親近,因不方便直接干涉侄子,只敢眼睛看著佟二說:「有個演員納豆中風嚴重到人都廢了,結果女朋友堅持手術,不但搶救回來,後來還結婚了。」
佟二緩和制止妻子發言,直接問侄子:「我也覺得要立刻做手術。但,還是以你的決定為主。」
面臨生死醫療,每個角色都有各自的壓力,侄子向佟二妻解釋自己考量的方向:「那個納豆很年輕,爸爸沒有那樣的體力,就不會有那樣的機會,而且,爸爸還是失智狀態,手術太折騰他了。」
佟二知道侄子已有答案,侄子希望透過他的支持再下決定?這之中的道理是很容易明白的,但是,那種「算了吧」的放棄感覺,讓自己很不舒服。他是我的兄弟,現在我們都嫌他重?
醫生去而復返。
在這個現場,父子關係比兄弟立場有主權,最後,佟大沒有進手術房。
即使不手術,還是有必要的治療程序,從急診室到普通病房,再從普通病房回到家裡,佟大沒有「走掉」,也沒有「好了」。
本來可以坐在沙發看電視、玩益智遊戲、用瓢吃飯的佟大,現在只能平躺、躺平,無聲無息每個日夜。
最後的結果,佟大還是進了安養院。兒子申請部分長照補助,加上佟大繼妻子的半俸,每月,還會溢出一點閒錢,最重要的是侄子這一家,生活裡變得毫無牽掛,剛開始還偶爾去探望父親的心思也逐漸褪去、淡去,一直到毫無痕跡被洗去。
中風初時,佟二希望透過手術搶救哥哥,但是哥哥的兒子選擇相反決定,現在眼見病榻上各種明管暗管只為延命而折磨肉體時,佟二難過的說,再有緊急狀況,就放棄急救吧!但是,到了這個階段,佟大意外連連,有突發狀況時,侄子竟不肯簽署放棄急救同意書。為什麼?
社會上有一些傳言耳語,暗指有些家庭把植物人當作被動收入項目,只要沒有正式死亡,因病者之名可領的補助、保險、退俸就不會終止。若當真如此,家庭倫理是何其殘忍的在塗炭親人?
李律師解析
佟家兄弟的案例給「健康、神智清醒」的我們一個觀念:為了未來可能生病的自己,可先做好預立醫療決定。我國自民國108年1月6日起已有《病人自主權利法》,該法是為病人醫療自主、保障病人的善終權益而制訂。
所謂「預立醫療決定」乃指事先立下的「書面」意思表示,指明處於特定臨床條件時,希望接受或拒絕的維持生命治療、人工營養及流體餵養或其他與醫療照護、善終等相關意願的決定。
如果民眾希望預立醫療決定,必須是具有「完全的行為能力」,也就是能獨立以法律行為取得權力或負擔義務的人,並按《病人自主權利法》第九條第一項的程序辦理,即:
一、經醫療機構提供「預立醫療照護諮商」,並經其於預立醫療決定上核章證明;
二、經公證人(法院公證人或民間公證人)公證,或具完全行為能力者二人以上在場見證;
三、經註記於「全民健康保險憑證」。
在此也應注意,哪些人「不能」當見證人?即意願人的「醫療委任代理人、主責照護醫療團隊成員、意願人的受遺贈人、意願人遺體或器官指定的受贈人及其他因意願人死亡而獲得利益之人」都不得擔任「見證人」(《病人自主權利法》第九條第四項)。
民眾如果已於清醒時,預先完成「預立醫療決定」,一旦生病時,在何種情形下醫療機構或醫師可依「預立醫療決定」的內容處理?
依《病人自主權利法》第十四條第一項規定,病人符合下列「臨床條件」之一,方得依病人所「預立醫療決定」終止、撤除或不施行維持生命治療或人工營養及流體餵養之全部或一部,即:末期病人、處於不可逆轉的昏迷狀況、永久植物人狀態、極重度失智、其他經中央主管機關公告之病人疾病狀況或痛苦難以忍受、疾病無法治療且依當時醫療水準無其他合適解決方法的情形。當我一病不起,只剩呼吸!救與不救誰決定?有備無患第一步:預立醫療決定,避免長照磨難 https://bit.ly/45dIG2q

留言列表