9/2 臺灣山地醫療先驅 井上伊之助 紀念日
2017 年 09 月 02 日 01:15:51 ⋅ Leave a Comment ⋅ admin
1906年花蓮原住民大規模出草行動中,30多名日本人遭獵首,消息傳回日本,一位罹難技師的兒子難過的泣不成聲,他叫井上伊之助,當時正就讀東京聖經學院。
井上伊之助決定來到臺灣傳道,但不為當時政策所允許,於是他勤學醫學學程,之後終於取得醫師許可,得以用醫療名義前往臺灣。
來臺後,井上立刻來到山地,冒著生命危險執行醫療勤務,他的妻子也跟著來到臺灣。在衛生條件不良的山區,傳染病橫行,井上的妻子曾重病險些死亡,三個孩子因而病逝,自己也好幾次差點沒命。在他努力下,在山區行醫三十年,致力提升山地醫療,也曾救助霧社事件中自盡的原住民Dakis Nawi(日名:花岡二郎)妻子Obin Tadao(高山初子、高彩雲)。二戰後井上伊之助希望能繼續留在臺灣幫助原住民,改漢名「高天命」,卻難逃遭中華民國政權強制引揚回日的命運。井上伊之助要離開時,原住民一陣哀淒,不捨這位用無私的愛幫助他們三十年,失去三個孩子也不退縮的醫師。
井上伊之助醫師於1966年9月2日病逝,墓碑上刻著泰雅族語的日文拼音「トミーヌン‧ウットフ」(上帝在編織)。
井上伊之助 的故事
《台灣山地傳道記:上帝在編織》
https://goo.gl/NFjdFn
9/2 臺灣山地醫療先驅 井上伊之助 紀念日 | 台灣回憶探險團 - https://goo.gl/uAcC1Y
流轉家族「政略婚姻」南投縣仁愛鄉的泰雅族部落林香蘭老師的父親「下山一」(林光明)自述/主角「下山一」,和他的父親「下山治平」為主,兩代人的家族故事,台灣人不讀真的可惜/下山一牧師的一生,牽連在台灣近代史上最重要的事件之中。他以一個信仰者的心平氣和,留下這段珍貴的口述歷史,由其女兒下山操子執筆而成的《流轉家族: 泰雅公主媽媽日本警察爸爸和我的故事》,不僅僅是珍貴至極的史料(包含大量的老照片),更是感人至深的故事。 @ 姜朝鳳宗族 :: 痞客邦 PIXNET :: - https://goo.gl/Jy84b0
臺灣痲瘋病救濟之父 戴仁壽醫師/在1934年於八里現址成立了臺灣第一所民營痲瘋病院「樂山園」/1928年在台北總督府會見總督神山先生,提議興建能容納200名麻風病人的基督教療養院,獲得總督答應提供援助但援助縮水,自行興建「台灣總督府癩病療養樂生院」(就是現在的樂生療養院)/地方要謀殺他。戴仁壽逃脫藏身於山中,善良的村民秘密地供應飲食/戴仁壽夫婦因為全心投入事奉麻風患者,甚至不敢有自己的孩子,還為太太切除子宮絕育,以便夫婦有更多時間,精力照顧社會所遺棄的病人/遺言是:「把我葬在我最愛的福爾摩沙」。其遺體運回台灣,葬於樂山園 @ 姜朝鳳宗族 :: 痞客邦 PIXNET :: - https://goo.gl/lh4NTF
===========================================


井上伊之助(1882年-1966年),亦有泰雅族姓名德密嫩·烏豆夫 (Tminun Utox)、漢名高天命,生於日本高知縣,除了是基督教神職人員外,也從事醫療服務。[1]
井上伊之助的父親於台灣日治時期初期前往臺灣花蓮從事樟腦採收,後於太魯閣事件中,與數十位政府官員一起遭台灣原住民殺害。[2]為此,井上伊之助於神學院畢業後,以教化及服務的理念,前往臺灣的原住民部落進行傳教及醫療工作。後因一生對臺灣原住民的醫療工作貢獻良多;因此在臺灣,被稱為「原住民醫療服務之父」。[3]慈濟月刊稱呼井上「以愛服仇」。[4]
父親身亡
1895年,因為甲午戰爭戰勝因素,日本得到臺灣領土。為了獲取殖民經濟資源,日本於臺灣設置的最高行政機關 – 臺灣總督府,開始於臺灣進行大規模樟腦開發。總督府不但於同年公布《官有林野及樟腦製造業取締規則》、翌年公布《樟腦營業取締及樟腦課稅規則》外,又於數年後,於總督府轄下設置樟腦局來進行樟腦產製與專賣。[5]其中,樟腦所需樟木培栽開發不但遍及台灣西部山區,也遠至多為臺灣原住民居住的花蓮地區。[6]
雖掌管樟腦專賣權,總督府樟腦局仍與日本島內企業積極合作。而花蓮地區的合作企業裡,包含了日本知名私人企業賀田組。1906年夏天,賀田組於花蓮威里社設置的樟腦工場爆發激烈衝突。多為太魯閣族的製樟腦勞方與日人為主的資方,因為勞資糾紛產生激烈戰鬥。戰鬥中,日方共有32人身亡。[7]因為被害日人均被割取頭顱,也有人認為事件起因之一,亦是該太魯閣族威里社居民舉行出草儀式所導致。[8]經清算,死亡日人當中,包含了花蓮支廳長警部大山十郎[9]及樟腦場內擔任技術員的井上伊之助父親 – 井上彌之助。[10]
宣教動機
當父親遇害消息傳至日本本地時,於基督教神學院就讀的井上伊之助除了哀悼外,也以神教人員角度思考。他認為太魯閣族之所以會如此做,是因為沒有接觸到基督教教義。因此,他興起了前往臺灣傳教的念頭:「從今天開始,我每天要為台灣原住民禱告,祈求早日有人傳福音給他們,而成為善良的人民」。[2]
前往臺灣
經過兩年考量及禱告,井上於1908年向日本政府申請前往臺灣原住民區域宣教傳道。不過由於日本政府國教為神道教,所以並未批准井上的傳道申請。
雖遭此挫折,井上並沒有放棄傳道的理念。他決定以醫療勤務的名義計畫前往臺灣。為此,伊之助開始攻讀醫學學程,並在九個月後獲得醫師許可證。隨後不久,他終於獲得日本政府首肯,於1911年前往臺灣進行醫療勤務。
剛抵達臺灣的井上伊之助,接獲的派令是前往新竹竹東山區所在的原住民部落。從事理蕃事務的地方新竹廳政府指派他的首次正式任務則是:「囑託山地事務,任命樹杞林支廳,加拉排台灣原住民醫療所勤務」[10]
醫療服務
1911年前往台灣新竹山地管制區的井上,服務範圍包含了泰雅族族人聚集的加拉排社及西拉克社。兩社居住的臺灣原住民若罹病或意外受傷,兩社的部落頭目就會派遣原住民兵士前來駐點醫療所找他。因為醫療服務所通常距離部落所再山區仍有一段距離,井上通常需要徒步前往原住民部落中才能進行醫治。在幾年期間,他利用這種方式,於在兩社部落中治癒不少病人與傷患。1917年,他因身染瘧疾不得不轉送回日本。1918年時,井上在日本提到:「那一年(1918)秋天起全世界流行起惡性感冒(流感),許多人都罹患上,甚至死了不少人,很不幸地,一家五口也全病倒。經過了一個多月,雖然稍有起色,但長年來適應了臺灣的溫暖氣候,以致於對於寒冷全沒抵抗力,所以很想前往溫暖的地方去。」 可見他對臺灣的思念。[4]
1922年,井上伊之助再度前來台灣,並展開全臺灣原住民區域的醫療服務。他所服務的區域除了上述兩社部落外,還包含台中州白毛社、眉原社、新望洋馬列巴社、布農族奈分埔社及那馬卡邦社等,其中最特殊的是,他奉總督府命令,曾前往霧社,替霧社事件中倖存的三百多名原住民展開瘧疾及外傷治療[4]。因為對台灣原住民醫療服務成績斐然,後來被尊稱為「原住民醫療服務之父」。
這段醫療服務期間,井上伊之助並未放棄傳教理想。他曾於1916年及1926年申請基督教傳教工作,但都遭主管機關駁回。不過即使此,他仍於進行醫療工作同時,對台灣原住民進行福音傳教工作。1939年,他辭去在那馬卡邦部落之工作,前往台北市郊外內湖地區開設醫院,之後則又前往台北松山的精神療養院擔任療育精神病患的工作。
戰後返日
1945年,第二次世界大戰結束,日本戰敗投降,台灣進入民國時期。因為政權交替,日人井上伊之助面臨被遣返回日的窘境,為了留籍台灣繼續進行醫療服務,井上伊之助自行改名為高天命,並獲得衛生局繼續聘任為松山療養院醫生。[4][10]翌年,他辭去療養院工作,前往宜蘭的天埤發電所繼續服務,並繼續傳道工作。惟不久則因二二八事件動盪,被迫離開台灣。[4][10]
去世
回到日本的井上伊之助並未再從事醫療服務,而是轉為神職及教學工作。1966年,他因病去世,葬於日本埼玉縣入間メモリアルバーク墓園,他的墓碑上刻有大大的「愛」字,下方寫著「トミーヌン‧ウットフ」,即泰雅語「tminun utux」,tminun意為「編織」,utux意為「上帝」,tminun utux意即「上帝在編織(神わ織り給)」。根據小島由道研究,對泰雅族人而言,人出生是tminun utux(神靈/上帝在編織),人死亡是masoq tminun utux(神靈/上帝織完了)。[11]由此足見井上伊之助對上帝的感謝與對泰雅族的深刻認同。
===========================
台灣人都應認識的歷史人物─台灣山地「限地醫」井上伊之助 | 即時新聞 | 20160902 | 蘋果日報 - https://goo.gl/RUds1c

台灣人都應認識的歷史人物─台灣山地「限地醫」井上伊之助
2016年09月02日14:49
鄭仰恩/台灣神學院教會歷史學教授・台灣大學兼任教授
今天(9月2日)是日人井上伊之助的生日,算起來是134歲的冥誕。他曾經出版過的《台灣山地傳道記:上帝在編織》一書,在此特別介紹這位台灣人都應該認識的歷史人物。
1906年,井上在日本聖書學院唸書時,得知父親在台灣東部被太魯閣族人殺死,後來,他矢志要以耶穌基督的福音來「回報」台灣的原住民,其後在「理蕃政策」無法直接傳道的環境下前後30多年間以「限地醫」的身份在台灣各地為原住民服務。他於1911年抵台,在新竹州嘉樂地區工作六年,後來一度因為健康關係返回日本治療,其後並在種子島服務,1922年再度來台,在平地巡迴傳道,並順路訪視各原住民部落且行醫,1926年起在台中州原住民各社服務,太平洋戰爭後轉往台北仁濟院及松山養神院服務,二次大戰後還在羅東服務1年,1947年間才因228事件之政治情勢等因素被遣送回日本。
乍看之下,井上在著作中敘述一個日本人從日治初期到戰後初期在台灣和泰雅族原住民相遇的故事,但它也反映了整個大時代的矛盾與困境。相對於《賽德克・巴萊》以「太陽旗」和「彩虹橋」來象徵兩個文化意識形態或世界觀的衝突,本書則相對地點出族群會遇與和解的可能性。事實上,本書引發我們從不同角度解讀過去,除了「道歉」和「轉型正義」的重要工程外,台灣社會也可以傳述「愛、理解與和解」的故事。當然,處在後殖民以及意識形態批判的時代,我們也可以從台灣主體性的觀點來加以閱讀。
在本書裡,我們也讀到井上的一生及其內心世界,在平實的語調中讓我們深刻感受到他那沈潛內化的信仰熱誠和深厚情感,當我們讀到他面對父親遇難的心境,以及在艱險的生活環境中面對自己數度感染疾病、妻子患傷寒症,特別是1937-45年間長女路得子、次子正明、次女知惠子接續過世的情景時,不禁令人悲從中來、不能自已。
很特別的是,井上的敘事也呈現出他眼中的台灣和原住民世界的美好風貌。井上對泰雅族傳統文化、習俗、語言、倫理規範的深入描寫,以及他對台灣於荷西時期宣教事蹟的回顧,都顯示出他對這塊土地與人民的委身和熱愛。「上帝在編織」一語正是泰雅族文化與宗教觀裡的核心信念,後來也銘刻在井上的墓碑上。
另外,藉著井上的述說,讀者更可以一窺當時代發生的重大事件,如霧社事件、日本軍國主義、二次大戰後的台灣歸屬問題,甚至二二八事件等。裡面也述及當時對台灣社會及教會深具影響力的重要人物,包括矢內原忠雄、內村鑑三、賀川豐彥、河合龜輔、植村正久、大谷虞、上與二郎、中田重治、高俊明、樂信・瓦旦(林瑞昌)等。
過去,台灣社會大眾不知井上伊之助其人其事,直到二十年前,旅日台灣人黃聰美女士因為長期以「井上魯鈍」之名捐款給致力於台灣獨立運動之「台灣青年社」,而在過世後引發許多海外台灣人的悼念,井上之名也因聰美女士之引用而受到台灣人的注目。今日適逢井上的紀念日,台灣人理當一同認識這個人。

1932年3月於馬烈霸部落診療所泰雅族孩童照片。鄭仰恩提供

1933年於馬烈霸部落合影,前排左一白衣帽者為井上先生。鄭仰恩提供


![[clip_image005%255B4%255D.jpg]](https://imageproxy.pixnet.cc/imgproxy?url=https://lh3.ggpht.com/-vDdYMWXO3ws/T8XMFD1p18I/AAAAAAAAErc/bXKpSZw16eA/s1600/clip_image005%25255B4%25255D.jpg&ver=20250714&width=396&height=608)
![]()
井上之墓(日本埼玉縣入間紀念公園)墓碑:トミーヌン‧-ウットフ(台灣泰雅族語:上帝在編織)。鄭仰恩提供
======================================
一九○六年七月三十一日,在今天花蓮縣秀林鄉一帶爆發太魯閣原住民出草事件,此一事件後來誘發台灣史上知名的「衛理事件」及「太魯閣事件」。「衛理事件」遭難者之一井上彌之助,兒子井上伊之助在父親遭原住民殺害後,克服心中的怨念,聖經的經文「要愛你的仇敵」,成了他喪父之痛最重要撫慰的力量。他自日本來到台灣原住民部落,以醫療、傳道,進行他長達三十餘年「以愛報仇」的志業……
以愛報仇──行醫山地部落的井上伊之助 ◎撰文/鄧相揚
「是一個叫作井上伊之助的日本醫師救我的。你可以幫我找到他的墳墓嗎?我想跟他好好道謝。」二十年前,談霧社事件還是一種禁忌,我在埔里鎮上的醫檢所,經常有賽德克族人(Seediq,泰雅族亞族之一)出入,也因此認識了高山初子(Obing Tado,娥賓‧塔達歐,漢名高彩雲)。
她告訴我,霧社事件發生後,她的丈夫花岡二郎自盡了,懷有身孕的她和其他族人一樣,被迫遷往霧社西邊數十公里、能高郡北港溪右岸的「川中島」(今南投縣仁愛鄉互助村清流部落,因有兩條溪流環繞,日治時稱台中州川中島社)。艱困的路程,讓她抵達川中島後一個星期左右,即產下男嬰阿威.拉奇斯,自己隨即因失血過多而瀕臨死亡,那位日本醫師及時救了她一命,儘管五十多年過去了,她對當年的救命之恩感念不忘。
我答應了初子,每次到日本找尋資料或遇到日本友人時,都不放棄任何一絲找尋的希望。後來,年邁的初子過世了,更加重我幫她完成遺願的責任。
透過各種管道,我找到了伊之助最小的兒子井上祐二,並託日本友人向他說明想去拜訪的心意;他卻堅決地拒絕了我。又經過多年的尋找,我才得知伊之助埋葬在埼玉縣入間市的一處墓園。
終於,在幾萬座墓碑中,我找到了伊之助的墓碑。墓碑上面刻了一個大大的「愛」字,而更令我震撼的,是在墓碑底下還有一行泰雅族語……
●【愛你的仇敵】
如何報「殺父之仇」?最好的報復方式,就是「用愛勝過惡」。
一八八二年九月二日,井上伊之助出生於日本四國高知縣幡多郡。早產的他,有點跛腳,體型也瘦小;十八歲赴東京,半工半讀完成學業;二十一歲,受洗成為基督徒。
清末,在劉銘傳的經營下,樟腦、茶、糖同列為台灣出口大宗。台灣是當時世界稀有的天然樟腦分布地區,由於樟腦可用於醫療,亦可作為軍需化學工業原料,是高經濟物質,日本治台後積極獎勵開採樟腦,引進企業財團進駐,台灣成為世界最重要的樟腦出口區,有「樟腦王國」之稱。伊之助的父親彌之助,在日本治台初期即來到台灣,在花蓮港太魯閣山地的樟腦製造公司「賀田組」擔任技術員。
當地豐富的林礦資源,讓日人逐漸擴大採樟區域,侵入了太魯閣族人的生存領域,流血衝突事件時而發生。最嚴重的一次,是發生在一九○六年七月三十一日的「衛理事件」(Wuili,在今秀林鄉佳民村)。賀田組發放「山工銀」給太魯閣族的部落時發生糾紛,引發太魯閣族人群起攻擊腦寮,被砍頭的日本人包括花蓮港支廳長大山十郎、教員、賀田組員工及腦丁等三十六人,彌之助是其中一位被殺害者。
消息傳回日本時,二十四歲的伊之助,正好在參加一場基督教會舉辦的靈修會,他心中非常悲憤,激動地表示,一定要去台灣為父親「報仇」!
「要愛你的仇敵」是那天靈修會演講者的主題,伊之助想起了耶穌說的話:「兩隻麻雀固然用一個銅錢就買得到,但是你們的天父若不許可,一隻也不會掉在地上。」他猛然醒悟過來,認為父親的死,必定有上帝的旨意。
「你不可為惡所勝,反要以善勝惡」、「最好的報復方式,就是用愛勝過惡」,他終於明白聖經的教訓,並到台灣進行長達三十餘年「以愛報仇」的志業。
●【不要命的大傻瓜】
見到樟樹就想起父親。若沒有樟樹,父親不會來台灣;若父親未遭原住民殺害,我也不會來到台灣……
當時總督府禁止在台灣的「蕃人」部落傳教,但有限度准許行醫。井上伊之助為了能夠以信仰感化原住民、開啟他們的「矇昧」,一九一○年一月前往靜岡縣伊豆戶田的寶血堂醫院研習醫學。翌年十月,他購買了前往台灣的單程船票,以表達奉獻「蕃地」的玉碎決斷。
青山碧海、白雲浪花皆染初陽金色,伊之助坐在「信濃號」甲板上,看著海鷗在輪船的上方飛行,蜿蜒而來的重重山水就是台灣,他讚美福爾摩沙的風景真是漂亮。
船抵達基隆港,伊之助終於踏上台灣土地。十二月,他依蕃務總長的許可,來到樹杞林支廳轄管的「蕃地」加拉排部落(今新竹縣尖石鄉嘉樂村),擔任醫療囑託。
此區域屬於泰雅族傳統領域,各群在馬利哥灣溪、內灣溪、油羅溪沿岸或台地建立部落。當時第五任台灣總督佐久間左馬太,正為台灣山林的經濟利益進行「第二次理蕃計畫」,全力壓制泰雅族反抗,每天上演著統治者與被統治者的紛爭——一方夾著國家主義的武力對部落展開侵占與殺戮,一方則以多數對抗少數的出草襲擊。
「為了警戒,隔段時間就朝天開槍……原來附近前兩天才發生過原住民殺害事件」、「通高壓電的鐵絲網」、「據說某地四百名原住民正準備襲擊、有人說三十名已歸順的原住民逃到警戒區外……」伊之助的日記中,記錄了他當時眼中所見的震撼。
身為日本人,看到統治台灣的殖民地政府捨去教化、授產等撫育政策,以精銳的武器去殺害原住民,令他十分心痛;特別是「五年理蕃計畫」時,到處屍體橫陳,血流成河,伊之助更因此下定決心,終身要救治和教化台灣原住民。
在原住民部落服務,伊之助自稱是「不要命的大傻瓜」,因為行醫當中,時時都有原住民出草獵首的事情發生。他抱著殉死的決心進行醫療服務,甚至表示萬一遭到殺害時,要將遺骨埋在原住民部落,作為台灣土地的肥料。
到台灣的第二年,伊之助將妻子小野千代子從日本接過來。千代子是一位賢慧且意志堅決的女性,在山上生活,不僅要面對物質的短缺、精神的枯躁,更要面對生命的挑戰。
初到山上不久,千代子因水土不服,患了腎臟病,經送住台北治療,才救回一命。後來,她懷第二胎時,山地衛生條件太差,官方勸她回日本待產,否則至少也要去台北的日本人醫院;但她以「原住民也沒有下山生子」為由,堅持在加拉排部落山上分娩,靠著自己剪斷臍帶才把嬰兒生下來。
原住民產婦在深山中臨盆,常有難產或死亡的情況發生,「不用下山,也能平安生產!」成了伊之助努力的目標。他不僅自己學得助產技術,更積極向上級建議,後來總督府也開辦了原住民婦女助產訓練班,為山地部落培育醫療人才。
自稱是「不要命的大傻瓜」,28歲時,井上伊之助(中座者)舉家遷移台灣,在原住民部落一待就是三十年。有三個孩子病死台灣,這是他們在台灣所留下的 一幀珍貴的全家福。
●【川中島現生機】
體恤霧社事件餘生者的處境,請求總督府准許前往擔任公醫,日夜照顧瘧疾患者。
「被警告不准傳道」是井上伊之助一九一五年八月十九日的日記標題,內容記錄了警務課長禁止他對原住民傳道。他曾自述:「在危險的地方,過不自由的生活,忍受困苦、貧窮,經過各種辛酸事,為的是什麼?如果不能傳道,寧可死在原住民的毒彈下做殉道者更好!」
在深山忍受困苦、貧窮,又遭命令不得傳道的辛酸,來台五年多被瘧疾、眼疾和十二指腸蟲病等纏身的伊之助,身心俱疲,不得不懷著抑鬱的心情,回日本醫病。
身體逐漸康復後,他一方面到神學校進修,一方面接受福岡聖公會所聘請,舉家遷往種子島傳道。在那三年半的時間,伊之助仍心繫著台灣原住民的處境。
一九二二年五月間,他再度來到台灣,向總督府申請進入「蕃地」進行醫療宣教。但未能獲准,只好在新竹的日人教會擔任傳道工作,並進行《生蕃記》一書的撰寫。
一九二五年十一月,伊之助為了出版《生蕃記》,專程前往東京。無意中從報上看到有兩位台灣泰雅族姑娘,被賣到東京的私娼區「玉之井」。伊之助相當難過與憤怒——難過的是這兩位泰雅族姑娘的貞操靈魂被日本同胞所踐踏;憤怒的是把她們帶到東京賣淫的,是一位曾在霧社地區服勤後遭解聘的警官。
這兩位泰雅族姑娘遭受到不平等的待遇,令伊之助感到就像自己親生女兒被迫下海一般的苦楚。那時候他經濟相當拮据,不知道要如何籌款為她們贖身;但他卻深信,憑著自己的信仰和毅力,一定可以把她們贖回。
伊之助的救援行動,感動了台灣總督府駐東京辦事處的官員,最後台灣婦女會出資四百圓,贖回了她們。伊之助在車站送她們回台灣時,如釋重負,揮別的同時,流下了高興的淚水。
一九三○年一月間,伊之助通過台灣總督府舉辦的限地開業醫師考試,取得「限地醫」資格。「限地醫」是一項權宜措施,因為願意到偏遠及山地區域執業的醫師有限,總督府因此頒訂「限地醫」考試及管理辦法,規定曾在醫院、診所當過助手的「藥局生」,服務達一定年限後,經考試及格者,以「限地醫」資格任用,且要在政府指定的偏遠或山地區域執業。
伊之助取得「限地醫」資格後,最大的願望是能去父親的遇難地花蓮秀林,為太魯閣原住民進行傳道醫療。然而一個因緣,讓他自願申請到今天的南投縣仁愛鄉山地服務。
那年的十月二十七日,不堪極權統治的霧社群賽德克族人,利用日人舉行聯合運動會時,由馬赫坡社頭目莫那.魯道率領六社壯丁勇士,攻陷各部落的駐在所,殺死留守的日警,搶奪槍枝彈藥,攻陷霧社街區機關、日人宿舍及運動場;計有日本官吏、警察、平民及眷屬共一百三十四人被殺。
「霧社事件」爆發後,台灣總督府出動精銳軍警部隊和武器,討伐起事的原住民。一九三一年四月二十五日,懷恨在心的日人又主導了「第二次霧社事件」,唆使道澤群的壯丁組成襲擊隊,分批攻擊霧社事件餘生者居住的「保護蕃」收容所;被殺死及因恐懼而自殺者有兩百一十六人。
為了避免因為霧社事件的「以夷制夷」、「論功行賞」手段,造成各族群及各部落間的仇隙加深,日人將兩百九十八名餘生者,強制移居到數十公里外的川中島集中看管。
伊之助體恤到霧社事件餘生者的處境,於是向總督府理蕃課請求,自願去照顧他們。五月間,伊之助即接到派令,隻身前往毗鄰川中島的眉原(今南投縣仁愛鄉新生村)公醫診療所,擔任公醫。
當時,梅雨不斷,加上瘧蚊滋生,許多人都感染了瘧疾;家破人亡加上疾病之苦,時有上吊身亡情事發生。伊之助和另一名衛生巡查,行走於眉原社和川中島兩地,日夜拚命地為病患醫療。直到秋風吹起,瘧蚊逐漸減少,瘧疾患者經醫治後亦逐漸康復,川中島才出現一些生機。
日人隨後又調查出這些苟延殘喘的餘生者中,尚有二十三名「反抗蕃」參與過霧社事件,要如何處置他們,令當局傷透腦筋。於是,一位警官來到診療所找伊之助,請教他有沒有什麼藥,可以讓他們既不受傷也不反抗,一下子就死亡?
伊之助聽了以後,嚇一大跳說:「我沒有那種藥。身為醫師,即使有藥也不能用來殺人。總督府要移居他們到川中島之前,就已經答應既往不究,為何還要用藥來毒殺他們?」伊之助不但不聽從要他毒殺「凶番」的要求,還力勸日本政府應講威信……
●【被迫歸國】
接到歸國命令,我沒帶什麼回日本,除了三個孩子的骨灰。每晚夢裏,我到海洋彼方的台灣……
一九三二年四月間,伊之助被派駐在霧社的馬力巴公醫診療所(Mlepa,今仁愛鄉力行村);翌年,馬力巴、白狗(Mstbon,今仁愛鄉發祥村)爆發傷寒傳染病,伊之助以獨有的醫療方式,救活了許多病患,獲得長官的讚賞和原住民的感恩。
有一天,伊之助來到白路莫安部落(Plmwan,今大洋部落)一戶人家,卻被一隻狗咬到腿,他忍著疼痛繼續為病患診療。數日後,傷口化膿,還發高燒,最後陷入半昏迷狀態。
伊之助的病情愈來愈嚴重,駐在所的警察打電話向能高郡役所求援。幾個人伕輪流將他抬下山,從馬力巴、霧社、埔里街到台中,這段百餘公里遠的距離,靠著人力加上乘換輕便車、汽車、火車,直到深夜才抵達台中醫院。
經過近一個月的診療,伊之助的命被救了回來。他不但不怪咬傷他的狗主人未盡看管之責,還自責是因為沒去關心那名患者,患者家中的狗不認識他,才導致這樣的結果。
伊之助行醫足跡遍及今新竹縣尖石鄉、台中縣和平鄉、南投縣仁愛鄉、信義鄉、宜蘭縣三星鄉等地;一些部落位在海拔一、二千公尺的高山,無水無電且物資匱乏,在惡劣的生活環境下,他仍盡心盡力付出。二次世界大戰期間,更冒著遭空襲的危險,到台北仁濟院、松山養神院(今署立桃園療養院之前身)、樂生院等地,照顧肺結核、精神病患和麻瘋病。
在台灣的原住民部落工作長達三十多年,母親在日本家鄉病逝了,伊之助來不及返鄉奔喪;身為醫師的他不僅自己染過重疾,五個孩子中更有三個病死台灣。
一九四五年,日本戰敗投降,在台日人開始被遣返。伊之助向台灣行政長官公署陳情,表明要留在台灣的意願,並取漢名為高天命。一九四七年,二二八事件爆發,伊之助一家人接到「歸國命令」;當他被迫離開台灣的消息一傳出,原住民部落一片悲淒之聲。
「我沒帶什麼回來,除了三個孩子的骨灰。」原本打算歸化並埋骨台灣的伊之助,回到日本後,仍念念不忘台灣。「報紙如果有台灣的消息,我一字不漏地讀;吃飯時,如果收音機正好講到台灣,我便放下筷子;就算已經就寢,聽說有台灣的消息,也要起身打開收音機聽個仔細。每晚夢裏,我到海洋彼方的台灣……」
●【完成高山初子生前宿願】
代表高山初子來到井上伊之助的墓前獻花後,再度打電話給井上祐二,希望他無論如何能代替父親接受初子的感謝……
井上伊之助的行誼,與台灣近代歷史尤其是原住民歷史,息息相關;他用生命滋養土地、用愛心消融悲傷的故事,在台灣最最幽暗的角落,發熱、發光,是一段美麗而動人的神聖樂章。一九六六年九月二日,他以八十五歲高齡過世,安葬於埼玉縣入間市的墓園。
伊之助的墓碑上銘刻著「愛」字,下方用日文刻著台灣泰雅族語,說明伊之助一生對台灣泰雅族所付出的奉獻,乃是藉由泰雅族的Utux(泰雅族語,意指最高的神)編織而成。
二十年前,我曾答應高山初子要來探墓。一九九九年春天,尋尋覓覓終於完成她生前的宿願;我代表高山初子來到井上伊之助的墓前獻花後,再度打電話給井上祐二,希望他無論如何能代替父親接受初子的感謝。
七十歲的祐二,是伊之助現存唯一的兒子,當他聽我述說高山初子的故事後,被我鍥而不捨的心志所感動,邀請我到家中作客。
井上祐二向我展示伊之助生前的珍貴照片,以及一九六○年以日文出版的《台灣山地傳道記》。
離去前,他將這本寶貴的《台灣山地傳道記》交到我手中,說:「先父僅留下兩本,我留一本,另一本送給你珍藏……」
===============================
在新竹尖石行醫傳教的井上伊之助對台灣的回憶
文/井上伊之助
中共的主席毛澤東說,台灣當然是中共的。蔣介石也說。
台灣是戰後國民政府從日本手中接收的,屬於國民政府的
。英國的政治家說:台灣應該給中共;美國的政治家說,
台灣應該交給聯合國處理,在那之前台灣是日本的。
台灣有史之來被西班牙、荷蘭、鄭成功、清國、日本五個
國家所佔領。原住民也說台灣是原住民先祖的,原住民才
是台灣的主人。
台灣盛產砂糖、香蕉、鳳梨、橘子、茶葉和稻作一年還可
以收成三次。山裡更有無盡的檜木及樟樹。台灣不但可以
說是個寶庫,也剛好位在軍事要津,因此人人搶著爭奪台
灣的主權也不是沒有道理。但是一把火便可以化成灰的物
質,對我來說沒什麼魅力。我所擔心的是台灣會失去原住
民和台灣人之中不滅而尊貴的財產:純朴的人性及天生的
良習,希望不論台灣變成誰的都能保存下來。我自明治四
十四年(一九一一年)的十二月下旬去台灣,到昭和三十
二年(一九四七年)的五月六日回到佐世保,在台灣海拔
二千公尺的山中和原住民總共渡了三十八個年頭。戰爭
結束後的一年半,我以醫生的身份開業,並且也有傳教的
自由。我打算歸化並且埋在那裡,連名字「高天命」都取
好了。但是中國政府卻改變政策(編註:228事件後,國
民黨政府命令所有留在台灣的日本人回國),我不得不離
開台灣回到日本。無論如何我忘不了台灣。報紙如果有台
灣的消息,我一字不漏地讀;收音機如果正好講到台灣,
在吃飯時我便放下筷子,就算已經就寢,我都要奔到收音
機前,生怕錯過一言半句。每晚,夢裡我到海洋彼方的台
灣。
荷蘭領事Coyet(編註:Coyet, Fredrik, 1620-1689)含
著眼淚離開台灣後十四年出版了約一百頁的名著:「被遺
忘的台灣」(編註:
"Verwaerloosde Formosa", Amsterdam,1675)。三百年
後,日本失去台灣的第六年,姑娘一人卻有八個丈夫搶的
新台灣是幸還是不幸?
台灣啊,妳往何處去?
(1951年5月3日日本國新憲法實施記念日於靜岡的廣播內
容)
(日本之聲編輯部摘譯自《台灣山地傳道記》, 1960)
=====================================
台灣山地宣教之父井上伊之助
作者 / 郭燕霖、王昭文
101013_井上伊之助.jpg
【編按】父親遭到原住民殺害,井上伊之助震驚之餘竟千里迢迢從日本來台灣,以醫療傳道來復仇?日治時期,太魯閣族思窪撒爾社林氏二兄弟,因信主遭受日本警察與族人迫害,他們愛仇敵的風範,播下福音種子,讓許多族人歸順基督……。 適逢井上伊之助來台宣教100年,本次專題呈現日治時期在台灣上演的基督山恩仇記,兩個不同族群的人如何因為信仰,將彼此間的仇恨轉化成為上帝的恩典。
一段課本沒教的歷史
文◎郭燕霖(苗栗山腳國小老師)
魏德聖導演拍攝的電影《賽德克.巴萊》,內容描述1930年的霧社事件。霧社事件後倖存的賽德克原住民,被台灣總督府遷到川中島,也就是現在的仁愛鄉清流部落。電影在莫那.魯道自殺後劃下休止符,但歷史的腳步並未停歇……。
50多年後,霧社事件主角花崗二郎遺孀高彩雲來到埔里鎮上鄧相揚所開的醫檢所,鄧相揚問起高彩雲霧社事件後的故事。「我從霧社前往川中島後的一個禮拜,產下男嬰阿威.拉奇斯(高光華),卻因失血過多而瀕臨死亡的威脅。那時有一位日本醫生救我,不過他已經死了,你可以幫我找到他的墳墓嗎,我想親自跟他道謝。」
「那位醫生是誰呢?」
「井上伊之助。」
就這樣,鄧相揚答應請託找出井上伊之助的墓,後來他總算在1999年找到井上伊之助的墓,位在埼玉縣入間墓園。墓碑上銘刻著「愛」字,下方用日文刻著泰雅族語:「神織給」,意即「上帝在編織」,鄧相揚見之動容不已,打電話給井上伊之助公子井上祐二先生,說明受高彩雲之託尋墓之事,井上祐二感動之餘,邀請鄧相揚到他家作客,民間的台日文化交流在這段尋墓過程中充分彰顯人性的光輝,化解了不少歷史的仇恨。
◆以愛勝恨的基督心
井上伊之助會到台灣來行醫療傳道,有一段很曲折的故事。1906年,井上伊之助的父親井上彌之助被花蓮太魯閣族人殺死,當時的井上伊之助正在日本參加退修會,聽到父親的噩耗悲憤不已,燃起報仇之心,但上帝的話卻在他耳畔響起:「兩隻麻雀固然用一銅錢就買得到,但是你們的天父若不許可,一隻也不會掉在地上。」於是井上伊之助決定以愛來贏過仇恨,要來台灣進行原住民醫療服務。1945年日本戰敗,在台的日本人要歸國,井上伊之助向台灣行政長官公署陳情,表明要留在台灣的意願,並取漢名為高天命。但1947年發生228大屠殺,井上伊之助接到歸國命令,被迫離開台灣。當他被迫離開台灣的消息一傳出,原住民部落一片悲悽之聲。初來到台灣,是因為父親被台灣原住民所殺;返回日本,從台灣帶回來的禮物是3個孩子的骨灰,四子井上祐二曾經一度不認同父親以愛勝恨的基督心:「我恨透父親,恨他只照顧遠在霧社的異鄉人,卻從未關心過自己親生的家人……。」
◆藏不住的曖曖之光
台灣現行國小教科書,大抵說到日本統治台灣這段歷史時,往往以「殖民統治」的角度來敘述,這樣的講法固然沒錯,但是偏重側寫日本人黑暗面的史實時,也往往忽略人性光輝的一面,而這一面被遮掩住的史實是殖民教育者不願讓台灣學子願意知道的,這樣的「仇日教育」深植在台灣人腦海裡,有利於中華民國殖民台灣。
所以,中華民國政府在歌頌霧社事件抗日的同時,井上伊之助援救賽德克族人的史實就較不為人知,不過井上先生高風亮節的人格,卻深深影響了一位留日的台灣女醫師──黃聰美。
1987年11月,日本的台獨刊物《台灣青年》突然收到100萬日圓的捐款,裡面附上兩行字寫著:「井上魯鈍突然死亡,為了尊重故人的願望──台灣獨立,今天寄上香奠的一部分。井上魯鈍之夫啟上。」這位名叫井上魯鈍的女子原來是黃聰美,「井上」就是記念同為醫生的井上伊之助,而「魯鈍」是取材自托爾斯泰「呆子伊凡」,表示自己很愚蠢、遲鈍,只能默默捐款給台獨聯盟,希望能實現台灣建國的理想。黃聰美死後,1993年,一群熱心的台灣人在美國成立了「聰美姊紀念基金會」,並發行《台文通訊》,推動台語文事工。
◆當來讓上帝編織
從鄧相揚尋找井上伊之助的墓,乃至於到《台文通訊》刊物的發行,無非是在追求台灣歷史的真相,但這樣動人的歷史故事,莘莘學子無法在課本上讀到,只能讀到中華民國政府所認可的御用看板人物故事,這不是很可惜嗎?課本沒教的歷史,不意味學生不能學習,只是要付出更多代價去學習;同樣的,井上伊之助能夠以愛勝恨的佳美事蹟,也不是從課本上學來的,而是閱讀上帝的話語,透過聖靈動工,尋求上帝的旨意來做,這才是真理,也才是為上帝做見證。上帝在編織,就算肉體死了,井上伊之助仍希望透過墓碑繼續向世人做見證……。
「神用我們作肥料,要讓福音的種子,在台灣山地部落裡結實長大。」井上伊之助如是說。誠願更多的基督徒讓上帝來編織,感動更多鄧相揚和黃聰美們來做上帝國的事工,積極傳福音,榮耀主名。
來台宣教眼淚的結晶──《上帝在編織》
文◎王昭文(新使者雜誌總編輯)
1906年8月15日,身為神學生正在參加退修會的井上伊之助,接到一個晴天霹靂的消息:他在台灣任職的父親,已被原住民殺害。震驚難過的伊之助,在師友禱告的幫助下,決心「愛仇敵」,每天都為台灣的原住民禱告。後來,他聽到上帝的呼召,決定到台灣,住在原住民當中,把福音帶給他們。
1911年,受過簡單醫療訓練的井上伊之助,獲得在今天新竹縣尖石鄉嘉樂村醫務所工作的機會,從此展開服務台灣原住民的生涯,直到1947年被迫離開台灣為止。原先希望能在原住民當中宣揚福音,但日本政府禁止向原住民傳教,因此他只能一邊行醫、一邊繼續不斷禱告。
1926年,他首度將自己的日記整理成《生蕃記》一書,記錄當時台灣原住民的生活情況,也寫下自己對原住民的關懷,以及在逆境中的信仰體會。這本書和1951年出版的《番社之曙》,後來又合併為《台灣山地醫療傳道記》(1960,東京,新教出版社)。在此要介紹的《上帝在編織》,便是《台灣山地醫療傳道記》的中譯本,由石井玲子翻譯,1997年由人光出版社出版。
就台灣史的研究來說,本書是珍貴的史料,讓我們得以認識日治時期泰雅族社會樣貌,也看到日本政府政策如何支配、管理、改變了原住民社會,以及從日本人觀點看到的文化差異。身為日本人、任職於官方機構的井上伊之助,並未以高高在上的姿態來對待原住民,而是努力去理解、認同。他看到近代化影響下的原住民,物質生活改善了、精神生活卻因為失去原先的價值觀而走向墮落,而感到相當焦慮。他對原住民的習俗不輕率批判,即使是被稱為最大惡習的獵首(也是他心目中最想革除的),他還充滿理解地說:「互相殘殺是人類的共通性,獵首應該是以武力來戰勝外敵,為了種族保存的必要而採取的行動吧。」他也觀察到「獵首可說是他們的大審院(註),所有的事都要藉它來解決。」他寫書的動機,有一部分就是為被侮辱與誤解的原住民發聲。
就信仰的角度來看,本書是難得的靈修好書。作者在《生蕃記》的序文中說:「這是20年來我眼淚的結晶、祈禱的香精」,流淚祈禱、保持信心,貫穿了整本書。他在台灣的歲月,幾乎沒有辦法參加基督徒的聚會,也曾出現靈性枯竭的危機。他們全家一次又一次遭受各種危難、疾病、死亡的威脅,也一次又一次顯出信德。他的信仰導師是偉大的基督教思想家內村鑑三,這群人透過研究聖經的雜誌互相連絡、學習,在各領域努力搶救靈魂,為了跟隨耶穌願意付出代價,勇敢揹十字架。這樣的信仰精神,透過幾位內村鑑三的跟隨者,曾經深深影響台灣的基督徒。閱讀本書,多少能受此精神浸潤,體會「務要傳道,無論得時不得時。」
註:設立於日本明治時期初期。直至最高裁判所設立為止,大審院一直是日本近代的最高法院。
井上伊之助小檔案(資料整理自《上帝在編織》)
‧生卒年:1882年~1966年 日本高知縣
‧漢族名:高天命
‧年表略記:
1903年 在東京受洗
1905年 就讀聖經學院,畢業後傳道
1906年 父親井上彌之助在台遭原住民殺害
1910年 開始醫學實習與研究
1911年 來台至新竹州加拉排原住民部落傳教
1917年 因病返回日本
1922年 再度來台到山地巡迴傳道
1930年 通過總督府開業醫師資格考試
1945年 日本統治結束留任樂山療養院
1947年 受命返回日本
1966年 去世,墓碑上刻有「愛」字,下方寫著
(泰雅語Tminun Utux),意指「上帝在編織」
‧著作:《生蕃記》(1926,日本警醒社),《上帝在編織》(《台灣山地醫療傳記》中譯本,1997,人光)
========================
●《台灣山地傳道記》的作者井上伊之助生於一八八二年
高知。一九零六年父親彌之助在台灣花蓮附近被原住民所
殺害,伊之助決心向原住民傳揚基督的愛來為父親「報仇
」。為此伊之助學醫,並於一九一一年來到台灣新竹泰雅
族部落,以醫療來傳道。一九一五年伊之助以原住民也沒
有下山生子為由,讓長女在部落出生。一九一七年伊之助
因為瘧疾,眼疾,及十二指虫病回日本養病。五年後再度
來台。一九四七年接到「歸國命令」回到日本,伊之助說
「沒帶什麼回來,除了三個孩子的骨灰。」
●伊之助離開台灣後的四年,便是國際社會和日本正要決
定台灣將來的一九五一年。在台灣三十八年,歷經二二八
事件的井上伊之助顯然很擔心台灣的未來。「台灣啊,妳
往何處去?」是(同年)五月三日日本國新憲法實施記念
日伊之助在靜岡廣播放送的內容。同年九月八日日本在舊
金山簽署了「舊金山和約」,其中第二條b 內容是:「日
本放棄其對於台灣及澎湖群島之一切權利、名義與要求。
」
在此文章中,井上介紹了台灣原住民「母權至上」的文化
:姑娘可以為了維持尊嚴,有權將丈夫趕走而自立。
●教會公報社(http://books.pctpress.com/)?/a>]有出版
由井上伊之助著,石井玲子翻譯的《上帝在編織》。
●由台灣基督長老教會總會原住民宣道委員會所出版的
《台灣基督長老教會 原住民族宣教史》裡,這樣介紹井
上伊之助:日本政府嚴厲禁止在原住民部落展任何的宣教
活動。在這森嚴的法令之下,井上伊之助於1911年帶家族
來台灣,他以行醫為由得以在新竹的嘉樂地區服務。他在
嘉樂一面行醫,一面向求醫者宣傳福音。之後福音之所以
迅速被傳開於尖石鄉裡,與井上伊之助「隱秘式」的宣教
,有不可磨滅的關係。
●相片說明:左方穿著醫袍的井上正在為原住民看病,站
在井上右邊穿著和服的婦人是頭目的女兒。
===========================

===============================
台灣人都應認識的歷史人物─台灣山地「限地醫」井上伊之助,高風亮節的人格,卻深深影響了一位留日的台灣女醫師──黃聰美

神秘的台獨聯盟捐款者 ─井上魯鈍的故事
‥‥‥摘自《台灣獨立建國聯盟的故事》‥‥‥
聯盟日本本部的草創期台灣青年社時代,資金幾乎靠王育德一個人到處拜訪台僑而來。以後最大貢獻者是1960年後半期的辜寬敏;1970年代是在日台灣同鄉會會長郭榮桔;1970年代以後到1990年代中期是關東放送局董事長遠山景久。吳枝鐘醫師則自1960年代後期到1977年逝世為止都是大出手。
又,侯榮邦友人的孫先生也有重大的貢獻;1999年底逝世的趙炎竹醫師;大學就職以後的周英明、金美齡夫妻,聯合國大學的羅福全、毛清芬夫妻均是長期出力又出錢不算少的種族。
台獨聯盟從事台獨運動數十年來,一直都有許多默默付出卻鮮為人知的支持者與運動者,他們出錢出力支持台獨運動,數十年如一日,台獨聯盟無法一一列出他們的大名,更因為他們抱持著「右手做的好事,不讓左手知道」的想法,以下這一則神秘的台獨聯盟長年贊助者─署名「井上魯鈍」的故事,可說是最感人的捐款者事蹟,值得所有關心台灣獨立建國的人一起分享。
1962年,在日本發行的《台灣青年》月刊,開始收到署名「井上魯鈍」的定期捐款,當時月刊的訂費每年僅日幣一千二百圓,但是每次匯款卻是五千日圓或一萬日圓,接著就是三萬日圓,後來更是每次寄五萬日圓,如此經歷二十多年,從不間斷。
台灣青年社曾寫感謝函,卻因匿名獻金者使用假名假地址,而遭退回,台獨聯盟日本本部認為捐款者可能是一位曾住過台灣的日本老人。 1986年11月台獨聯盟日本本部,突然收到一百萬日圓的巨額匯票,通訊欄上簡單兩行字:「井上魯鈍突然死亡,為了尊重故人的願望──台灣獨立──今天寄上香奠的一部分!」署名:井上魯鈍之夫啟。
接到有住址的信和匯款後,黃昭堂與侯榮邦兩人立即依地址前往吊唁。她的遺體安置在濱松醫科大學,等待製成骨骼標本以供學生學習。黃、侯並且再三懇求「井上魯鈍」的丈夫多透露一些有關故人的事情。
原來,默默捐款二十多年的「井上魯鈍」是台南市醫師黃履鰲的千金黃聰美,1956年赴日留學,在鼎鼎大名的東京女子醫科大學畢業,從事醫療工作的1962年起,就開始資助台灣獨立運動。後來她嫁給日本醫師丈夫。
黃聰美醫師是一位有愛心的基督徒,她和日籍醫師丈夫曾到尼帕爾從事偏遠地區的慈善醫療服務的奉獻工作達八年,可說是今年榮獲諾貝爾和平獎的「無國境醫療團」的前身和先行者。
回到日本醫院當婦產科醫師的黃聰美女士,在得到丈夫的支持下,開始每月寄五萬日圓到「台獨聯盟」。但是身為六個孩子的母親,她自己竟過著近乎禁慾的儉樸生活,住在日本三十年,從不添購化粧品,也沒花用過千圓以上的金錢,連身上穿的大衣,也是從尼帕爾回日本後,一位擔心她沒冬季大衣會受凍的護士所送的舊大衣。
黃聰美過世後,他的丈夫才透露她匿名捐款的心情:一位熱愛故鄉,盼望台灣能早日獨立的台灣女子,在嫁給日本丈夫後,必須負責六個子女的家庭重擔,自己卻不能自由自在地為台灣獨立盡一份心力而煩悶,每次想到為台灣獨立奔走的運動者或被關在黑牢的政治受難者,她總是坐立不安。因此,她用自己省吃儉用零用錢,捐給台獨聯盟。
她所使用的筆名「井上魯鈍」,則是紀念一位一輩子奉獻給台灣住民的「井上伊之助」而取的。而魯鈍則是取自蘇俄文學家契訶夫的名著《獃子伊凡》,隱喻著台灣諺語:「天公疼憨人」。
黃聰美醫師不但是一位虔誠的基督徒,也是自始至終主張非武力、非戰主義的團體──友和會的資深會員,同時也是國際特赦組織的熱心支持者。但當她和友人聚會,談到如果上帝說「只限一件事可以如願」的話題時,有人說:「完美的愛情。」也有人說:「願子女走上正義之路。」黃聰美卻毫不考慮地說出:「願台灣能獨立!」。
四十九歲那年,黃聰美醫師不幸在攀登富士山時摔落身亡,家屬依照故人生前的關懷與願望:(一)願所有病患得到安慰與照顧;(二)願台灣獨立與和平;(三)所有良心囚得以獲釋,因而遵照故人遺志,將香奠分成三部分,分別捐給:(一)日本基督教海外醫療協力會;(二)台灣獨立建國聯盟一百萬日圓;(三)國際特赦組織。
聽到了「井上魯鈍」逝世的消息,以及她過世後才揭開她的神秘捐款者身份與故事後,日本台獨聯盟的每一位幹部都感動地哭了! 黃聰美醫師過世後,她的丈夫──日本•濱松醫科大學正教授伊藤邦幸(Ito Kuniyuki)──則繼續延用「井上魯鈍」的筆名援助,而這兩位「井上魯鈍」旅居美國紐約的女兒Mika小姐在父親逝世後,至今仍然秉持母親的遺志,繼續捐款支持台獨聯盟,也是一次就捐出另一個一百萬日圓。
希望井上魯鈍的故事能感動更多台灣人,出錢出力,早日完成台灣獨立建的願望。
台灣國的女兒-井上魯鈍(黃聰美)
週日 2012年03月11日, 4:23 下午【點此取得本文短網址】
0 Comments2410 views Print Print
文章來源
默默捐款二十多年的「井上魯鈍」…….
1987年11月,在日本的台灣獨立運動組織所發行之刊物「台灣青年」,突然接到一筆一百萬日幣捐款,裡面附上兩行字寫著:
「井上魯鈍突然死亡,為了尊重故人的願望-台灣獨立,今天寄上香奠的一部分。井上魯鈍之夫啟上。」
此時,「台灣青年」的編輯同仁才明白原來「井上魯鈍」是一位女性,且是六個子女的母親。1987年10月26日去世,享年僅50歲(1937年至1987年)。
***************************************
摘自《台灣獨立建國聯盟的故事》
參見盧俊義撰原來她就是井上魯鈍
台獨聯盟從事台獨運動數十年來,一直都有許多默默付出卻鮮為人知的支持者與運動者,他們出錢出力支持台獨運動,數十年如一日,台獨聯盟無法一一列出他們的大名,更因為他們抱持著「右手做的好事,不讓左手知道」的想法,以下這一則神秘的台獨聯盟長年贊助者─署名「井上魯鈍」的故事,可說是最感人的捐款者事 蹟,值得所有關心台灣獨立建國的人一起分享。
1962年,在日本發行的《台灣青年》月刊,開始收到署名「井上魯鈍」的定期捐款,當時月刊的訂費每年僅日幣一千二百圓,但是每次匯款卻是五千日圓或一萬日圓,接著就是三萬日圓,後來更是每次寄五萬日圓,如此經歷二十多年,從不間斷。
台灣青年社曾寫感謝函,卻因匿名獻金者使用假名假地址,而遭退回,台獨聯盟日本本部認為捐款者可能是一位曾住過台灣的日本老人。 1986年11月台獨聯盟日本本部,突然收到一百萬日圓的巨額匯票,通訊欄上簡單兩行字:「井上魯鈍突然死亡,為了尊重故人的願望──台灣獨立──今天寄 上香奠的一部分!」署名:井上魯鈍之夫啟。
接到有住址的信和匯款後,黃昭堂與侯榮邦兩人立即依地址前往吊唁。她的遺體安置在濱松醫科大學,等待製成骨骼標本以供學生學習。黃、侯並且再三懇求「井上魯鈍」的丈夫多透露一些有關故人的事情。
原來,默默捐款二十多年的「井上魯鈍」是台南市醫師黃履鰲的千金黃聰美,1956年赴日留學,在鼎鼎大名的東京女子醫科大學畢業,從事醫療工作的1962年起,就開始資助台灣獨立運動。後來她嫁給日本醫師丈夫。
黃聰美醫師是一位有愛心的基督徒,她和日籍醫師丈夫曾到尼帕爾從事偏遠地區的慈善醫療服務的奉獻工作達八年,可說是今年榮獲諾貝爾和平獎的「無國境醫療團」的前身和先行者。
回到日本醫院當婦產科醫師的黃聰美女士,在得到丈夫的支持下,開始每月寄五萬日圓到「台獨聯盟」。但是身為六個孩子的母親,她自己竟過著近乎禁慾的儉樸生活,住在日本三十年,從不添購化粧品,也沒花用過千圓以上的金錢,連身上穿的大衣,也是從尼帕爾回日本後,一位擔心她沒冬季大衣會受凍的護士所送的舊大 衣。
黃聰美過世後,他的丈夫才透露她匿名捐款的心情:一位熱愛故鄉,盼望台灣能早日獨立的台灣女子,在嫁給日本丈夫後,必須負責六個子女的家庭重擔,自己卻不能自由自在地為台灣獨立盡一份心力而煩悶,每次想到為台灣獨立奔走的運動者或被關在黑牢的政治受難者,她總是坐 立不安。因此,她用自己省吃儉用零用錢,捐給台獨聯盟。
她所使用的筆名「井上魯鈍」,則是紀念一位一輩子奉獻給台灣住民的「井上伊之助」而取的。而魯鈍則是取自蘇俄文學家契訶夫的名著《獃子伊凡》,隱喻著台灣諺語:「天公疼憨人」。
黃聰美醫師不但是一位虔誠的基督徒,也是自始至終主張非武力、非戰主義的團體──友和會的資深會員,同時也是國際特赦組織的熱心支持者。但當她和友人聚 會,談到如果上帝說「只限一件事可以如願」的話題時,有人說:「完美的愛情。」也有人說:「願子女走上正義之路。」黃聰美卻毫不考慮地說出:「願台灣能獨立!」。
四十九歲那年,黃聰美醫師不幸在攀登富士山時摔落身亡,家屬依照故人生前的關懷與願望:(一)願所有病患得到安慰與照顧;(二)願台灣獨立與和平; (三)所有良心囚得以獲釋,因而遵照故人遺志,將香奠分成三部分,分別捐給:(一)日本基督教海外醫療協力會;(二)台灣獨立建國聯盟一百萬日圓;(三) 國際特赦組織。
聽到了「井上魯鈍」逝世的消息,以及她過世後才揭開她的神秘捐款者身份與故事後,日本台獨聯盟的每一位幹部都感動地哭了!黃聰美醫師過世後,她的丈夫──日本‧濱松醫科大學正教授伊藤邦幸(Ito Kuniyuki)──則繼續延用「井上魯鈍」的筆名援助,而這兩位「井上魯鈍」旅居美國紐約的女兒Mika小姐在父親逝世後,至今仍然秉持母親的遺志,繼續捐款支持台獨聯盟,也是一次就捐出另一個一百萬日圓。
希望井上魯鈍的故事能感動更多台灣人,出錢出力,早日完成台灣獨立建的願望。
******************************************
原來她就是井上魯鈍
盧俊義
一九八七年十一月,在日本的台灣獨立運動組織所發行之刊物「台灣青年」,突然接到一筆一百萬日幣捐款,裡面附上兩行字寫著:「井上魯鈍突然死亡,為了尊重故人的願望│台灣獨立,今天寄上香奠的一部分。井上魯鈍之夫啟上。」
此時,「台灣青年」的編輯同仁才明白原來「井上魯鈍」是一位女性,且是六個子女的母親。一九八七年十月二十六日去世,享年僅五十歲(一九三七年至一九八七年)。
這位名叫「井上魯鈍」的婦女原名黃聰美,台南市惠生醫院院長黃履鰲醫師和夫人楊金枝醫師的女兒,也是一位婦產科醫師,兄弟姊妹全都是醫師,可說是醫生世家。一家人都是基督徒。
由於雙方父母都深受日本「無教會主義」創設者內村鑒三先生的影響甚深,黃聰美醫師和她的日籍夫婿伊藤邦幸醫師,婚後兩人都加入了日本基督徒醫療傳道協會,並志願到尼泊爾山區去服務。後來因為子女長大中學教育的需要,全家六口回到日本受聘在醫院工作。從那時候起,黃聰美醫師就固定每個月捐出五萬元日幣給「台灣青年」,表示支持該刊物的發行,她用的名字就是「井上魯鈍」。
黃聰美醫師之所以會每個月寄錢去支持「台灣青年」刊物,起因是她有個弟弟,在中學的週記上評論日據時和國民黨統治之下的台灣,二者之間教育上的差異,結果被學校以「思想有問題」勒令退學。後來靠著多次檢定考試通過才得以完成大學教育,但沒想到畢業之後,卻在金門服兵役時被「部隊凌虐到自殺」,這件事深深地影響到她對台灣前途的看法。
她曾在日記上這樣寫著說:「在他鄉求學離家鄉遠遠的孤獨一人,遇到一位男性,之後相愛,進而結婚。婚後因為要與夫婿共同負起對六個子女的重擔,自己不能自由自在地為祖國台灣做一點點事而煩悶。偶爾想到要為台灣獨立奔走,有時也會想起那些受害,或被關在牢獄裡的政治犯,實在坐立不安。為了補償,最起碼用自己能夠自由安排的金錢來參與台灣獨立,才會使心情寬裕一點。」(摘自一九九二年七月二十六日台灣教會公報)就這樣,在日本台獨運動發行之「台灣青年」刊物就成為她全力支持的對象。
他的夫婿伊藤邦幸博士說,有一次他們夫妻兩人去參加朋友的宴會,在宴席上大家輪流分享著生活裡有趣的點滴,而談及生命中的大願時,多數的人都許下了類似「完美人生」、「子女考上名校」、「成為事業家」等等之類的未來願景,唯獨黃聰美醫師說「願台灣獨立早日實現」,當時同學們都驚訝她是這樣的願望,一個已經嫁給了日本人,且也已經入籍日本的女醫師,竟然還如此執著要終其一生的職志等著看見台灣獨立才肯受安慰。
一九九二年九月十四日,我和鄭仰恩牧師去波士頓訪問台灣圖書館學先驅,也是台灣教會歷史學家賴永祥教授,他特地邀請當時正在哈佛大學醫學院進修,準備再次去尼泊爾醫療服務的伊藤邦幸博士來跟我們認識。我問伊藤邦幸博士,為甚麼他的妻子黃聰美醫師會用「井上魯鈍」這個名字?他說這是為了要學習和紀念一位曾到台灣、投入山地原住民部落醫療傳道工作的名叫「井上伊之助」之日籍醫師,她心中最感念的就是這位日本人這麼愛台灣,因此,她就取了「井上」這個前段名字。後段的「魯鈍」,乃是取名自蘇聯作家托爾斯泰所寫的「呆子伊凡」那篇小說,表示自己很「蠢」、「遲鈍」到只能為故鄉台灣做這麼一丁點的小事,卻在期盼「獨立」這個大願望的實現。
在談及對台灣獨立的看法時,我被伊藤博士的話感動,他說:「所有的獨立是從個人內心真誠的決斷開始,不是求黨派的利益,而是必須重視正義。除了上帝以外,不能畏懼任何存在。除了罪以外,不推辭對任何弱者的關愛。有更多這樣的人時,真正的獨立、自主才有可能達成。」他的這些話對今天在台灣所有投入政治、教育改造、社會運動者來說,應該是很受用才對。
一九九二年十二月四日,伊藤邦幸博士因為腦中風入院,不久就辭世。但他夫妻兩人對台灣的愛和期盼,永遠留在我心中。
(作者盧俊義╱台灣基督長老教會牧師)
***********************************************
黃聰美醫師於1937年出生在雙親都是醫生的台南基督教世家。出生後不久就隨著父母到日本渡過人生的第一個十年。戰後不久她就又隨著雙親回到台灣來。在完成了中學教育之後,她就隻身重渡日本就讀於東京女子醫學大學。畢業後就再進入京都大學攻讀博士學位。那時她結識了一位在同校攻讀哲學博士的日本男友伊藤邦幸。為了與黃聰美結婚,這位朋友竟然也同意黃聰美雙親的要求去就讀醫學。這對情侶終於在 1963 年的7月完成了終身大事。在1967年黃聰美取得博士學位的同時,她的夫婿也從醫學院畢業。
在家裡黃聰美有弟妹各兩位,兩位弟弟與她的年齡比較接近。她的雙親在日本的期間就對故鄉的種種表示了關懷,也常常把他們的家當為台灣人的宗教和政治活動的場所。戰後不久在東京的台灣人便在黃醫師的家裡成立了最早期的台灣同鄉會。回到台灣之後黃醫師也繼續把家門打開做為各種集會的場所。所以黃聰美和兩位弟弟從小就對台灣人的代誌受到耳濡目染之功 ; 二二八事件發生的當時,小小的心靈也必定得到潛移默化之效。更有甚者,在1966年剛從台大醫學院畢業而在服役的二弟,突然從金門的軍隊裡傳來「黃聲義預官自殺」的噩訊 ! 究其因,必定是弟弟的秉直個性看到不義的事就會挺身指責,因而不能見容於長官所使然。可惜也可恨,一條才26歲的寶貴生命就這樣子被國民黨「畏罪自殺」 掉了。 (想來在15年後陳文成教授的遭遇竟然是黃聲義醫師命案不折不扣的翻版 !) 經過這個極其哀悽的切身之痛以後,黃聰美對台灣人不幸的命運有更深刻的了解並且暗自下了決心要盡一己之力參與從事改變台灣人的命運的活動。
弟弟的枉死發生在 1966的年底,黃聰美剛好在 1967 年也開始工作。從此她便以「井上魯鈍」的假名訂閱在日本發行的《台灣青年》月刊。就在這時候她也開始做「出錢」的善舉,一直到逝世為止。她以假名訂報並非顧慮到自身的安全,而是要以這個匿名做幕後的樂捐。雖然訂費每年僅需一千二百元,她一次卻寄一萬元,而且每月都寄 ! 碰到手頭比較緊時,就只寄五千 ; 但在比較寬裕的候時就寄三萬。 1971年他倆夫婦接受「日本基督教海外醫療協會」的指派到窮鄉僻壤的尼泊爾做醫療服務共六年。在這六年期間,物質生活再怎麼緊,對《台灣青年》的捐助卻未曾中斷過。 1977年回到日本之後,夫妻兩人開始在一家醫院工作,薪水自然比以前多了。在得到夫婿的同意之後黃聰美每個月有了她自己 的「零用錢」,因此也開始以五萬元的鉅款每月按時捐給《台灣青年》。就這樣子繼續捐到 1986 年因不幸意外死亡為止。那時她芳齡才49,實在真沒彩,也是真嘸甘 !
去世之後,未亡夫才發現這些年來先妻給《台灣青年》樂捐的秘密。接著他就寫信並附帶一百萬元的支票寄給《台灣青年》。在接到突來的惡訊之後,《台灣青年》便刊出了一篇極其悲憤的「我們都哭了」的紀念文 ! 是的,從1967年到1986年的19年間,黃聰美從未間斷過的愛台灣的熱誠表現在鉅額的捐款,必定對所有《台灣青年》的工作者產生很大的鼓勵作用,而且 也因而加快了台灣人邁向出頭天的速度。如果一個月以一萬元計算,黃聰美在19年之間至少已經捐出了 228 萬元。如果從 1977 年開始換算為每月捐五萬的話,其總額將達 660 萬元之譜,又如再加上遺贈的一百萬就變成 760 萬元了 !
雖然出生在醫生世家,黃聰美從小的生活就非常樸素 ; 稍長之後也從不打扮,不裝飾,也不穿漂亮的衣服。上大學與結婚之後仍然保持著非常簡樸的生活。當她每月以上萬元的金額樂捐的同時,每次為了她自己花的錢卻不超過十塊錢 ! 難怪在要離開尼泊爾回日的時候,有一位共事的當地護士竟然把她自己的一件舊大衣送給黃聰美,其理由是「因為日本的氣候比較寒冷」之故 ! 試想,七百多萬元的捐款足可買到好幾千件的上好大衣,可是她從來就沒有為自己買過一件 !
在此讓我加進一段有關的往事吧。黃聰美克己為台灣的超凡之舉,讓筆者聯想到早期到台灣的西洋傳教師們,他 (她 ) 們都在本國受了高等教育之後志願來到人地生疏,水土不合的異鄉做長期的奉獻。除了傳福音之外,憑著個人的專長,也做醫療,教育,扶導等工作。退休之後有的甚至繼續住在台灣,死後也埋葬在台灣。其中的一位梅甘霧牧師 (The Rev. Campbell N. Moody, D.D.,1866~1940) 的善行更令人難忘。梅牧師克己待人的程度就和黃聰美一樣,以致於有一位傳教師同事曾對信徒這麼說過,「梅牧師的衣著與粗食很像英國的乞丐 !」 可是他郤時常為地方上建造教會的事工而獻出鉅款。比如說,為了彰化教會的建築他就捐出了 4500 元。在當時這筆錢可以買到五甲的上好農地。同樣的,他也捐助了不少其他教會的建造。同時,遇到有困難的會友,他也常在暗中資助。又,日據時代的火車分三個等級,梅牧師外出時都只買三等的車票,投宿時也都找三等客棧。當有人問他為什麼這麼節儉時,他答道 : 「我如果坐三等車住三等旅館,兩年之後節省的錢就可以建一間教堂」。 更難能可貴的是,他講話的時候常把「咱台灣人」這句話掛在嘴邊 ! 這位牧師生平寫了十來本書,而大多數是有關台灣的教勢和見聞,因而也得到母校的榮譽博士學位。 他在台灣工作二十多年,後來因為健康欠佳而不得不離台回到蘇格蘭的故居。在他故居的床前還掛著帶回去的枯乾的甘蔗和佈道時使用的樂器等物在思念台灣 ! 看啊,梅牧師和黃醫師的足跡是多麼美好啊 !
1993年一群熱心的台灣人在美國成立了「黃聰美紀念基金會」,也稱「聰美姊紀念基金會」並發行《台文通訊》。在《太平洋時報》也有一塊不定期的「台文通訊園地」。這些活動都用來紀念故人也用來激勵還活著的你和我。
----------------------------
周敦人撰- 摘自「紀念三位愛國的醫生:蔣渭水,郭榮桔,黃聰美」
[原載《公論報》2002年11月26日 p.10;《自由時報》12/4 , 5/2002年12月4及5日 p.16]
黃聰美醫師,1937年生,父黃履鰲醫師、母楊金枝醫師。弟妹各兩位,弟名黃聲宏、黃聲義。
她於1963年7月和伊藤邦幸結婚,1986年10月26日在富士山頂附近遇難而亡。事跡見下:
黃聰美醫師於1937年出生在雙親都是醫生的台南基督教世家。出生後不久就隨著父母到日本渡過人生的第一個十年。戰後不久她就又隨著雙親回到台灣來。在完成了中學教育之後,她就隻身重渡日本就讀於東京女子醫學大學。畢業後就再進入京都大學攻讀博士學位。那時她結識了一位在同校攻讀哲學博士的日本男友伊藤邦幸。為了與黃聰美結婚,這位朋友竟然也同意黃聰美雙親的要求去就讀醫學。這對情侶終於在 1963 年的7月完成了終身大事。在1967年黃聰美取得博士學位的同時,她的夫婿也從醫學院畢業。
在家裡黃聰美有弟妹各兩位,兩位弟弟與她的年齡比較接近。她的雙親在日本的期間就對故鄉的種種表示了關懷,也常常把他們的家當為台灣人的宗教和政治活動的場所。戰後不久在東京的台灣人便在黃醫師的家裡成立了最早期的台灣同鄉會。回到台灣之後黃醫師也繼續把家門打開做為各種集會的場所。所以黃聰美和兩位弟弟從小就對台灣人的代誌受到耳濡目染之功 ; 二二八事件發生的當時,小小的心靈也必定得到潛移默化之效。更有甚者,在1966年剛從台大醫學院畢業而在服役的二弟,突然從金門的軍隊裡傳來「黃聲義預官自殺」的噩訊 ! 究其因,必定是弟弟的秉直個性看到不義的事就會挺身指責,因而不能見容於長官所使然。可惜也可恨,一條才26歲的寶貴生命就這樣子被國民黨「畏罪自殺」 掉了。 (想來在15年後陳文成教授的遭遇竟然是黃聲義醫師命案不折不扣的翻版 !) 經過這個極其哀悽的切身之痛以後,黃聰美對台灣人不幸的命運有更深刻的了解並且暗自下了決心要盡一己之力參與從事改變台灣人的命運的活動。
弟弟的枉死發生在 1966的年底,黃聰美剛好在 1967 年也開始工作。從此她便以「井上魯鈍」的假名訂閱在日本發行的《台灣青年》月刊。就在這時候她也開始做「出錢」的善舉,一直到逝世為止。她以假名訂報並非顧慮到自身的安全,而是要以這個匿名做幕後的樂捐。雖然訂費每年僅需一千二百元,她一次卻寄一萬元,而且每月都寄 ! 碰到手頭比較緊時,就只寄五千 ; 但在比較寬裕的候時就寄三萬。 1971年他倆夫婦接受「日本基督教海外醫療協會」的指派到窮鄉僻壤的尼泊爾做醫療服務共六年。在這六年期間,物質生活再怎麼緊,對《台灣青年》的捐助卻未曾中斷過。 1977年回到日本之後,夫妻兩人開始在一家醫院工作,薪水自然比以前多了。在得到夫婿的同意之後黃聰美每個月有了她自己 的「零用錢」,因此也開始以五萬元的鉅款每月按時捐給《台灣青年》。就這樣子繼續捐到 1986 年因不幸意外死亡為止。那時她芳齡才49,實在真沒彩,也是真嘸甘 !
去世之後,未亡夫才發現這些年來先妻給《台灣青年》樂捐的秘密。接著他就寫信並附帶一百萬元的支票寄給《台灣青年》。在接到突來的惡訊之後,《台灣青年》便刊出了一篇極其悲憤的「我們都哭了」的紀念文 ! 是的,從1967年到1986年的19年間,黃聰美從未間斷過的愛台灣的熱誠表現在鉅額的捐款,必定對所有《台灣青年》的工作者產生很大的鼓勵作用,而且 也因而加快了台灣人邁向出頭天的速度。如果一個月以一萬元計算,黃聰美在19年之間至少已經捐出了 228 萬元。如果從 1977 年開始換算為每月捐五萬的話,其總額將達 660 萬元之譜,又如再加上遺贈的一百萬就變成 760 萬元了 !
雖然出生在醫生世家,黃聰美從小的生活就非常樸素 ; 稍長之後也從不打扮,不裝飾,也不穿漂亮的衣服。上大學與結婚之後仍然保持著非常簡樸的生活。當她每月以上萬元的金額樂捐的同時,每次為了她自己花的錢卻不超過十塊錢 ! 難怪在要離開尼泊爾回日的時候,有一位共事的當地護士竟然把她自己的一件舊大衣送給黃聰美,其理由是「因為日本的氣候比較寒冷」之故 ! 試想,七百多萬元的捐款足可買到好幾千件的上好大衣,可是她從來就沒有為自己買過一件 !
在此讓我加進一段有關的往事吧。黃聰美克己為台灣的超凡之舉,讓筆者聯想到早期到台灣的西洋傳教師們,他 (她 ) 們都在本國受了高等教育之後志願來到人地生疏,水土不合的異鄉做長期的奉獻。除了傳福音之外,憑著個人的專長,也做醫療,教育,扶導等工作。退休之後有的甚至繼續住在台灣,死後也埋葬在台灣。其中的一位梅甘霧牧師 (The Rev. Campbell N. Moody, D.D.,1866~1940) 的善行更令人難忘。梅牧師克己待人的程度就和黃聰美一樣,以致於有一位傳教師同事曾對信徒這麼說過,「梅牧師的衣著與粗食很像英國的乞丐 !」 可是他郤時常為地方上建造教會的事工而獻出鉅款。比如說,為了彰化教會的建築他就捐出了 4500 元。在當時這筆錢可以買到五甲的上好農地。同樣的,他也捐助了不少其他教會的建造。同時,遇到有困難的會友,他也常在暗中資助。又,日據時代的火車分三個等級,梅牧師外出時都只買三等的車票,投宿時也都找三等客棧。當有人問他為什麼這麼節儉時,他答道 : 「我如果坐三等車住三等旅館,兩年之後節省的錢就可以建一間教堂」。 更難能可貴的是,他講話的時候常把「咱台灣人」這句話掛在嘴邊 ! 這位牧師生平寫了十來本書,而大多數是有關台灣的教勢和見聞,因而也得到母校的榮譽博士學位。 他在台灣工作二十多年,後來因為健康欠佳而不得不離台回到蘇格蘭的故居。在他故居的床前還掛著帶回去的枯乾的甘蔗和佈道時使用的樂器等物在思念台灣 ! 看啊,梅牧師和黃醫師的足跡是多麼美好啊 !
1993年一群熱心的台灣人在美國成立了「黃聰美紀念基金會」,也稱「聰美姊紀念基金會」並發行《台文通訊》。在《太平洋時報》也有一塊不定期的「台文通訊園地」。這些活動都用來紀念故人也用來激勵還活著的你和我。
=========================

博客來-台灣山地傳道記:上帝在編織 - https://goo.gl/m7d7P1

【邱國榮台北報導】8月14日七星中會台北東門教會舉辦《台灣山地傳道記:上帝在編織》發表會。此書由「台灣原住民醫療與宣教之父」井上伊之助所著,在前衛出版社、台灣神學院教會歷史資料中心、譯者石井玲子的努力下問世。井上伊之助的父親雖於花蓮山區遇害,他卻立志進入台灣山區,以「基督之愛」引領原住民看見上帝的護佑、仁慈與愛。
新書發表會由台灣神學院教會歷史學教授鄭仰恩牧師主持。鄭仰恩表示,作者歷經台灣日治時期許多重大事件,如:霧社事件、日本軍國主義的擴張、二二八事件及他接受歸國命令被迫離開台灣等;著作中除了表達對歷經事件的看法,也對台灣何去何從的未來感到憂心。鄭仰恩建議讀者將自己的生命讀入這本書內,看見自身的價值。「我們住在後殖民時代,如何閱讀作者的故事?這書以日記、雜記方式寫的,閱讀這樣的旅程會很有意思。」
台灣基督長老教會原宣教育幹事蘇畢娜‧那凱蘇蘭牧師也代表出席並感謝前衛出版社。蘇畢娜說,原宣教育事工一直努力蒐集原住民信仰與文化教育相關的教材,此書無疑是極大的幫助。她分享作者以個人靈修、自傳式的紀錄,毫不保留表達對上帝的愛,所帶出行動是讓台灣原住民認識上帝、脫離文化舊習;但她坦言,當作者以「血腥、野蠻」等字眼描述原民文化陋習時,心裡產生極大衝突,透過與自己對話、他人討論,她理解上帝的揀選是在有限的人身上,沒有絕對的好或完全,這樣的提醒使她心悅誠服地接納這個歷史見證,願意謙卑接受上帝呼召,完成所託使命。
台灣大學歷史系教授周婉窈表示,該書增加了歷史「實感」,如:原住民出草的精神,不僅讓讀者了解出草文化,也更加認識台灣史。她進一步說,作者對泰雅爾族有深入了解,可補足官方調查的遺漏,「但重點是,對比作者的價值觀,及對原住民的平等心態;反觀今天有許多人,還是沒有以平等心對待原住民。」
原著翻譯者、七星中會中崙教會信徒石井玲子表示,作者從原住民懷孕生產不需醫師協助事件中自我反省,看見個人與族人平等,沒有殖民與被殖民的階級差異,也洞見對台灣未來的憂心。《台灣山地醫療傳道記》中譯本《上帝在編織》,曾於1997年由人光出版社出版。
--------------
台灣原住民醫療與宣教之父——井上伊之助的台灣山地探查紀行
日治時期台灣原住民之歷史、文化、生活實況珍貴一手紀錄
「愛你的仇敵!」用愛報父仇的敦厚人格者與台灣山林之愛
井上伊之助,一位執著於獻身服事原住民的傳道者,用他的一生來編織上帝之愛,溫暖他牧養的羊群,雖然他的父親被害於台灣山區,而他卻立志進入深山,以「基督之愛」的福音,引領原住民看見上帝的護佑、仁慈與愛。
《台灣山地傳道記》一書,就是井上伊之助根據其在台灣原住民當中行醫傳道的經驗與踏查所寫成的。他於一九一一年抵台,在新竹州加拉排地區工作六年,後來一度因為健康關係返回日本治療,直到一九二二年再度來台,在平地巡迴傳道,並順路訪視各原住民部落且行醫,一九二六年起在台中州原住民各部落服務,太平洋戰爭時轉往台北仁濟院及松山養神院服務,戰後還在羅東服務一年,一九四七年間因二二八事件之政治情勢等因素,被遣送回日本。
本書展現了井上伊之助這位獨特歷史人物的一生及其內心世界,在平實的語調中讓我們深刻感受到他那沉潛內化的信仰熱誠和深厚情感,透過井上的述說,讀者更可以一窺當時代發生的重大事件或議題,例如霧社事件、日本軍國主義、二次大戰後的台灣歸屬問題,甚至二二八事件等。
井上的敘事呈現出他眼中的台灣和原住民世界的美好風貌,包括對泰雅族傳統文化、習俗、語言、倫理規範的描寫,讓讀者對日治時期台灣原住民之歷史、文化、生活實況,以及宣教經驗有更深刻的了解,而他對台灣於荷西時期宣教事蹟的回顧,都顯示出他對這塊土地與人民的委身和熱愛。
專文推薦
高俊明(台灣基督長老教會牧師、總會前總幹事)
鄭仰恩(台灣神學院教會歷史學教授)
關於作者:
井上伊之助
一八八二年生於日本高知縣,畢業於東洋宣教會之聖經學院,信仰背景帶有衛理公會和聖潔教會的傳統,並深受基督教人道和平主義者內村鑑三影響。一九○六年在台從事樟腦業的父親被原住民殺害,一九一一乃志願來台「以愛報仇」,希望宣揚基督教的精神,透過約聘醫務人員的身分,在新竹、台中、南投等山區服務,並協助原住民改善生活。一九四七年,因二二八事件後政治情勢改變,乃被遣送回日本。終其一生心繫台灣原住民的境遇,一九六六年卒於神戶市,享年八十四歲。
校註者簡介
鄭仰恩
一九五七年生於汐止,成長於台北,中興大學歷史系及台灣神學院道學碩士班畢業後,於一九九四年獲得美國普林斯頓神學院哲學博士,現任台灣神學院教會歷史學教授、台灣基督教歷史資料中心主任。
盧啟明
一九八二年生於彰化,成長於澎湖、台南,國立台灣師範大學歷史學系博士班,台灣神學院道學碩士班、台灣基督教歷史資料中心研究助理。
譯者簡介
石井玲子
一九七○年畢業於日本大阪府立大學工學部,婚後居住於台灣,曾在中國生產力中心接受日語同步口譯訓練並取得雙向口譯資格證書,服務於美商公司二十餘年後退休。譯有《北國奔馳之愛》及《神對世界的計畫》。
目錄:
序一我敬愛井上伊之助先生/高俊明
序二恬恬的見證者──井上伊之助先生/鄭仰恩
序三/井上進
譯者序/石井玲子
日文原著再版序/石原正一
寄望於台灣山地傳道記/塚本虎二
第一部生蕃記
序內村鑑三
代序井上伊之助
第一章從獻身到深入山地
第二章從回國到再度入山
第三章台灣原住民教化之急務
第四章台灣原住民研究
第五章過去所做的教化事業
第二部蕃社之曙
序
第一章台灣傳道之回憶
第二章感恩記
第三章蕃社之曙
第四章《蕃社之曙》讀後感
第三部雜記
第四部台灣關係來信
年表
後記/渡邊晉
附錄:井上伊之助先生的生涯/伊藤邦幸
日文原著再版後記/井上進
跋/張立夫
譯註
--------------------------------
==========================
日本殖民主義與宣教
簡介井上伊之助
2009.11.23 原住民宗教殖民主義轉宗
作者:譚昌國,國立台東大學南島文化研究所。
在日本殖民時期進入原住民部落嘗試宣教的日本人,井上伊之助是其中最著名的[1]。但是他的宣教計畫卻始終沒有獲得殖民政府的許可,甚至禁止他傳道。所以他不能在原住民部落公開傳教,只能以醫療服務的方式,讓原住民感受到他作為基督徒的生活與行事為人,間接而隱涵的影響原住民。他待在原住民部落的時間,自始至終沒有讓一個原住民受洗,因此從客觀的數據而言他的宣教並不成功。我們若能深入了解他為何要去原住民部落宣教,以及他在原住民部落中的經歷,或許能幫助我們了解日本殖民主義和原住民宣教的關係到底是甚麼。
井上伊之助赴台灣原住民部落宣教的動機,是由於他的父親被原住民殺害。他的父親井上彌之助,於日本殖民時期在花蓮港附近的衛里[2]山地管制區,日本賀田組的樟腦製造公司營業所工作。1906年,由於當地原住民部落和樟腦公司之間的糾紛,太魯閣族原住民攻擊樟腦公司,日本人共25人遇害,他的父親也被殺害並被取走頭顱。井上伊之助當時已受洗成為基督徒,並在聖經學院學習。他接到父親遇害的噩耗後,終日哀悼思考父親的死亡,決定「從今天開始,我每天要為台灣原住民禱告,祈求早日有人傳福音給他們,而成為善良的人民」。1908年夏天,他蒙呼召要「離開妻兒、親族、友人而去台灣,對台灣原住民傳福音」。經過一番掙扎和準備的過程後,他於1911年抵達台灣基隆港,於同年12月20日接到向新竹廳報到的派令,內容為「囑託山地事務,任命樹杞林[3]支廳,加拉排[4]台灣原住民醫療所勤務」。
井上伊之助進入山地管制區後,常常面臨原住民攻擊的危險。當時日本樟腦公司和原住民時常有衝突,他也常聽到樟腦工寮內日本人被殺害的消息。他後來藉由探查父親遇害的過程,也逐漸明白衝突的原因。使井上伊之助的父親被殺的事件,在日本殖民史中稱為「太魯閣蕃害事件」。根據藤井志津枝[5],賀田組在該年擴大採腦區域至「太魯閣蕃」領域和同屬泰雅族「覓卓蘭蕃」的領域內,於是引發了被侵犯者的誓死反抗。參加起事的「太魯閣蕃」共有十四社,獵取日本人頭顱共達三十六個,被砍頭的日本人包括花蓮港支廳長大山十郎、教員、賀田組店員及其所雇用的日本籍腦丁。
井上伊之助知道了父親遇害的原因,又聽聞其他日本人被殺,因而祈求著:「不知台灣原住民要到甚麼時候才不再殺人頭,祈願藉著神天父的大能,使他們能早一日從這恐怖的大罪悔改而成為善良的人民」。也因此,他更加強宣教的負擔:「在世人看來,被認為跟野獸同樣的台灣原住民,若也是照神的形象所造尊貴的人類時,我確信神必拯救他們…我必須做到讓別人從原住民的臉可以來認出神的存在不可」。但是當時日本殖民政府的政策,是不准許對台灣原住民傳道的,因此他問自己:「現在面臨不能公開傳道的境遇,拿甚麼來對周圍的人傳道呢?只有以我自己日常的禱告及行為來傳道」。
井上伊之助在山地管制區的工作是擔任殖民政府醫療所勤務,服務的部落包括加拉排及西拉克(Silakku)。部落原住民若生病或受傷,部落頭目會派遣原住民士兵來醫療所找他,在原住民士兵的護送下跋山涉水,進入原住民部落中進行醫治。他雖然在日本的醫院只受過約九個月的醫療訓練,但也在部落中醫治好不少病人和傷患。
井上伊之助在申請原住民傳道許可上,確實做過努力。他於1916年9月第一次提出申請,不僅得到民政局長下村宏的同情,也上到總督府的部局長會議上,得到一些同情者的支持。但是警保局長說:「對長官的話提出反對實在是過意不去,可是在台灣原住民管理政策上有困難,所以認為時機尚太早。」而其他人對於教化台灣原住民又提不出具體的意見,「那麼就沒辦法了。」於是又造成不許可的結果。他於1926年4月5日再次提出傳道許可申請書,他想這次申請距上次申請業已經過了十年以上,時代的潮流也在進步,這次應該可以通過。他每天都抱著希望等待,卻非常不幸,又再次遭到「不許可」的命運。
於1922年再次前往台灣後,井上伊之助仍然擔任原住民部落醫務囑託的工作。他曾經服務的部落,包括台中州白毛社、眉原部落,還曾被命令遷居眉原附近的川中島,從事霧社事件的原住民三百多人的瘧疾之治療。後來又被調到新望洋馬列巴部落、布農族奈分埔部落、那馬卡邦部落。於1939年,他辭去在那馬卡邦部落之工作,在台北市郊外內湖地區開設愛生醫院,後曾於台北松山的療養院工作,服務精神病患。日本戰敗投降後,療養院由中華民國台灣省衛生局接收,繼續留任。1946年辭去療養院工作,接受台灣電力公司及台北縣的聘請,在天送埤發電所開業,也在附近傳道。他於1947年接到歸國命令,於5月3日從基隆出發,告別台灣。
井上伊之助回日本後,擔任傳道與教學的工作,於1966年9月2日去世,享年84歲。在他的墓碑上寫著Tominun Utof,這是泰雅語,意思是「上帝在編織」。他自己的解釋是:
宇宙萬象都是神的旨意,人類是甚麼也不能的,戰爭失敗的話就說:「神的織法不好」,當人類幸福、勝利就說:「神織得很好」。正像婦人在織布一樣,可以說是神在編織著世界和人類的生涯,這是何等含意深切的話啊!
我已完成了五十年來的祈禱和使命。在我自己是不可能的事,可是藉著神自己及祂所揀選的人替我完成了使命。神是在編織的,Tominun Utof。我相信神會將台灣的民族,在日本人或世界人類前織成美麗的東西來拯救聖化。
[1] 請參考井上伊之助著,石井玲子譯(1997)上帝在編織。臺南市:人光出版社。
[2] 今之佳民。
[3] 今之竹東。
[4] Kalapai,今之新竹縣嘉樂。
[5] 藤井志津枝(2001)臺灣原住民史-政策篇(三)。南投:臺灣省文獻委員會。
本文採用 創用CC 姓名標示-非商業使用-禁止改作 3.0 台灣版條款 授權。歡迎轉載與引用。
轉載、引用本文請標示網址與作者,如:
譚昌國,國立台東大學南島文化研究所。 [神學/人類學系列] 日本殖民主義與宣教:簡介井上伊之助 (引自芭樂人類學 http://guavanthropology.tw/article/162)
回應們
請注意:名字後有 * 表示發表者非本網站認識的人,名字由發表者自取。
人類學家與基督教現象(陳胤安) * 2009.11.24 12:22
1
[神學/人類學系列]
人類學家與基督教現象:一位助教的田野實習課觀察
作者:陳胤安,國立臺灣大學人類學研究所。
在趕這篇芭樂人類學的文章前四個多小時,經過一陣塞車之後回到臺北。這次是配合系上的田野實習課,和學弟妹一起去部落作預先調查,因為沒有假期的配合,預調總是以緊縮的週末時間進行,而在臺灣原住民部落的田野調查當然不外乎要去教會進行訪問,三大經典「景點」便是:真耶穌教會、天主堂和臺灣長老教會。因為三個教會對於主日禮拜的認知不同,因此星期六早上便先到真耶穌教會參加禮拜,順便露露臉給部落的人看看,接著星期天早上是到天主堂望彌撒和到長老教會禮拜。而第一場真耶穌教會的「大戲」對於學生來說,真是極大的震撼彈。
到了部落中的真耶穌教會,教會的人員首先推出「辦桌」的陣式讓學生休息一下,順便吃個餅乾、零食,老師向教會的負責人介紹來歷,接著大家上到二樓的會堂,男女生各自分開,面對講台的左邊為男生、右邊為女生,而我在一旁預備聖經和詩歌本免得待會聚會「兩手空空」。簡單唱些詩歌之後,會眾開始跪下來禱告,隨即信徒開始雙手合十在胸前、上下擺動、口中不斷說出聽不懂的話,咕嚕咕嚕聲不斷作響、有人大聲喊叫、有人在唱歌等,信徒在聖靈工作下的興奮感,也再次激發學生對於教會研究的興奮感。而聚會中的講道,也隨著我們的到訪似乎有些更改(依照筆者的經驗,每次有團體的非教友進入其聚會時,其聚會的講道內容往往與「真理」有關,去年筆者造訪富世教會亦是如此),而學生敏銳地在講道中感受到其教會對於其他教會的態度。一個多小時的聚會下來,雖然偶有見周公的情況,但是其教會現象已經激起學生研究教會的熱誠。離開教會之後,沿路上同學都在問:為什麼他們那樣禱告?有什麼意思嗎?他們和其他教會的互動關係是什麼?各類的問題不斷傾巢而出,原本大家對於宗教的議題興趣缺缺頓時這變成熱門的問題,大家都想知道「到底發生什麼事情」?
接著,星期天早上分別在天主堂和長老教會進行田野調查,長老教會的活潑、現代感再次給學生驚奇,雖然不少聚會的講道、讀經是以賽德克語言進行,但是其不同於真耶穌教會的謹慎、嚴肅也讓很多學生難忘。反觀天主堂的「那卡西」聖詠,翻閱禮儀本和詩歌本的忙碌與毫無頭緒,大家引領在看神父分聖體究竟是什麼,原以為莊嚴肅穆的教堂「迴響」小孩的哭鬧和奔跑聲。三場教會聚會的「迥異」風格徹底給所有人cultural shocks。有人跟我說:「他原本以為天主堂會很莊嚴、嚴謹,結果沒想到在其中是如此『生活寫實』,什麼聲音都有。」也有人說,「沒想到在長老教會裡面的音樂就像是流行音樂一樣,雖然聽不懂他唱的意思,不過就是覺得很不錯,跟我想像的不一樣。」還有人說,「我在真耶穌教會裡面,我第一次感覺到宗教的力量如此大」。一個部落中三個教會的現象體驗,算得上是這次預先調查的「大主角」,幾乎搶盡其他觀察的風采,宗教現象在大家的田野觀察中成為不可抹滅的一環,這也讓我徹底可以瞭解:為什麼宗教人類學的課程大綱總是有讀不完的書目,且這些學者和書籍幾乎縱貫人類學史的每一個角落。
然而,這三個並存於部落中的基督教現象,也引導我進一步思考一些問題,而這對於參與課程的同學來說,也是大大地上了一課。許多人在進到教會前一直問,「到底這些教會有什麼不同?這是基督教?那是天主教?還是什麼?」我笑笑的說,「等下你們自己進去體驗完就知道了。」的確,在參與完三個聚會之後,徹底可以感受到不同教會是何其的不同,各自教會似乎都各自為陣、且強調自身的「獨一性」,甚至含沙射影其他教會的不純正。但是從教會歷史來看,天主教、長老教會到真耶穌教會有其各自發展的脈絡和位置,若從一個研究者的觀點來看時,其教會之間又是具有其共同的基礎和共通性。所以,我們對於教會的理解事實上必須考量到普同性和差異性、參與者(信徒)觀點和研究者(人類學家)觀點、跨地域性和地方性。
教會已經不同於過去的刻板印象「都」是送麵粉、信耶穌的教堂,事實上去到不同的教會有其完全不同的聚會模式、信仰的概念,也因而信徒對其信仰有不同的認識和不同的生活實踐。正如同Cannell(2006)所說,基督教不再只是一個,其實是一個複數的基督教,我們應該更多關注到不同教會在部落中的影響力,而非單純只是將部落中新的外來宗教「籠統」地統稱為基督教或教會而已。而當我們關注到部落中教會的差異時,我們也將進一步考量教會在神學觀念、傳教史等差異,背後是什麼抽象的概念在運作致使教會這樣行為,而差異亦可在其脈絡上建立其比較、共通性的基礎。但是,必須提醒自身的是:我是人類學家、而非歷史神學家,我們關注的是人類的行為、而非只是抽象的哲學,我們更不該將抽象神學視為教會「實質」運作法則,行動者如何「展現」神學、「實現」神學才是我們關注的核心。
參考文獻
Cannell, Fenella
2006 The Anthropology of Christianity. in The Anthropology of Christianity, F. Cannell, eds. Durham: Duke University Press.
李文茹 * 2009.11.30 16:54
2
【研究筆記】 日本「蕃地」女性作家-坂口【衤零】子(Sakaguchi Reiko)
作者:李文茹(慈濟大學東方語文學系)
曾在殖民地時期台灣文壇活躍的作家坂口【衤零】子(1914~2007),以「蕃地」為出發,在戰後日本文壇發表許多與台灣原住民相關的作品。對於長期探討戰後日本文學中「殖民地台灣」的經驗、記憶文學的筆者來說,是重點研究作家之一。
坂口於1938年來台到1946年返回日本為止,陸續以皇民化政策下的內台關係、在台日本農業移民、原住民等為題材從事寫作。二戰結束返回日本後所發表了一系列與臺灣原住民相關的「蕃地」作品。第一篇作品為<ビッキの話>(《文學者》1953.7),之後也繼續以台灣,特別是霧社為題材從事創作,且受到日本文壇的矚目。這一系列的作品之後被收錄於《蕃地》(東京:新潮社1954)、《蕃婦ロポウの話》(東京:大和出版1961)、《蕃社の譜》(東京:コルベ出版社1978)、《蕃社》(コルベ出版社1978)等。這些作品呈現的「殖民地記憶」無可否認地反映出戰後日本社會如何地去看待「殖民地」問題。
坂口一系列作品被稱為「蕃地」作品的發表時期,大多集中在50年代中期到70年代左右。50年代日本社會面臨如何清算帝國主義以促進民主化;60年代進入經濟高度成長期;70年代經歷世界性的石油危機。在這些社會變遷下,日本社會在面臨要如何重新思考舊殖民地問題與日本與的亞洲關係,也會有所改變。因此從50年代坂口「蕃地」作品作為開始來探討殖民地經驗被呈現的方式有其代表性的時代意義。
特別是坂口是以少數曾居住過台灣的日本女性作家。戰後從台灣返回日本後,她依舊陸續以台灣「蕃地」 為題材進行文學創作。以坂口的文本為分析對象是基於作家自身特殊的經驗,例如:居住過台灣、戰前戰後都發表過台灣相關作品、曾想以殖民地時期的台灣題材(特別是原住民、霧社事件等)活躍於日本中央文壇等,因此在探討日本戰後文學書寫的殖民地台灣時,坂口的「蕃地」作品有其時代的代表性。
=======================
以愛報仇──行醫山地部落的井上伊之助
這是多年偶然在網路上看到的文章,魏德聖導演尚未開拍賽德克巴萊,我已經因為買了一本鄧相揚先生所著的"霧重雲深’開啟了我對霧社事件的好奇與探究,越瞭解越覺得霧社事件有很多層面很多支線可以去探索,彷彿一部部連載小說一般可以不斷探索下去,文中所介紹得井上伊之助先生的情操非常感人值得一讀!!
◎撰文/鄧相揚clip_image001
一九○六年七月三十一日,在今天花蓮縣秀林鄉一帶爆發太魯閣原住民出草事件,此一事件後來誘發台灣史上知名的「衛理事件」及「太魯閣事件」。
「衛理事件」遭難者之一井上彌之助,兒子井上伊之助在父親遭原住民殺害後,克服心中的怨念,聖經的經文「要愛你的仇敵」,成了他喪父之痛最重要撫慰的力量。
他自日本來到台灣原住民部落,以醫療、傳道,進行他長達三十餘年「以愛報仇」的志業……
「是一個叫作井上伊之助的日本醫師救我的。你可以幫我找到他的墳墓嗎?我想跟他好好道謝。」二十年前,談霧社事件還是一種禁忌,我在埔里鎮上的醫檢所,經常有賽德克族人(Seediq,泰雅族亞族之一)出入,也因此認識了高山初子(Obing Tado,娥賓‧塔達歐,漢名高彩雲)。
她告訴我,霧社事件發生後,她的丈夫花岡二郎自盡了,懷有身孕的她和其他族人一樣,被迫遷往霧社西邊數十公里、能高郡北港溪右岸的「川中島」(今南投縣仁愛鄉互助村清流部落,因有兩條溪流環繞,日治時稱台中州川中島社)。艱困的路程,讓她抵達川中島後一個星期左右,即產下男嬰阿威.拉奇斯,自己隨即因失血過多而瀕臨死亡,那位日本醫師及時救了她一命,儘管五十多年過去了,她對當年的救命之恩感念不忘。
我答應了初子,每次到日本找尋資料或遇到日本友人時,都不放棄任何一絲找尋的希望。後來,年邁的初子過世了,更加重我幫她完成遺願的責任。
clip_image002
透過各種管道,我找到了伊之助最小的兒子井上祐二,並託日本友人向他說明想去拜訪的心意;他卻堅決地拒絕了我。又經過多年的尋找,我才得知伊之助埋葬在埼玉縣入間市的一處墓園。
終於,在幾萬座墓碑中,我找到了伊之助的墓碑。墓碑上面刻了一個大大的「愛」字,而更令我震撼的,是在墓碑底下還有一行泰雅族語……
●【愛你的仇敵】
如何報「殺父之仇」?最好的報復方式,就是「用愛勝過惡」。
一八八二年九月二日,井上伊之助出生於日本四國高知縣幡多郡。早產的他,有點跛腳,體型也瘦小;十八歲赴東京,半工半讀完成學業;二十一歲,受洗成為基督徒。
清末,在劉銘傳的經營下,樟腦、茶、糖同列為台灣出口大宗。台灣是當時世界稀有的天然樟腦分布地區,由於樟腦可用於醫療,亦可作為軍需化學工業原料,是高經濟物質,日本治台後積極獎勵開採樟腦,引進企業財團進駐,台灣成為世界最重要的樟腦出口區,有「樟腦王國」之稱。伊之助的父親彌之助,在日本治台初期即來到台灣,在花蓮港太魯閣山地的樟腦製造公司「賀田組」擔任技術員。
當地豐富的林礦資源,讓日人逐漸擴大採樟區域,侵入了太魯閣族人的生存領域,流血衝突事件時而發生。最嚴重的一次,是發生在一九○六年七月三十一日的「衛理事件」(Wuili,在今秀林鄉佳民村)。賀田組發放「山工銀」給太魯閣族的部落時發生糾紛,引發太魯閣族人群起攻擊腦寮,被砍頭的日本人包括花蓮港支廳長大山十郎、教員、賀田組員工及腦丁等三十六人,彌之助是其中一位被殺害者。
消息傳回日本時,二十四歲的伊之助,正好在參加一場基督教會舉辦的靈修會,他心中非常悲憤,激動地表示,一定要去台灣為父親「報仇」!
「要愛你的仇敵」是那天靈修會演講者的主題,伊之助想起了耶穌說的話:「兩隻麻雀固然用一個銅錢就買得到,但是你們的天父若不許可,一隻也不會掉在地上。」他猛然醒悟過來,認為父親的死,必定有上帝的旨意。
「你不可為惡所勝,反要以善勝惡」、「最好的報復方式,就是用愛勝過惡」,他終於明白聖經的教訓,並到台灣進行長達三十餘年「以愛報仇」的志業。
●【不要命的大傻瓜】
見到樟樹就想起父親。若沒有樟樹,父親不會來台灣;若父親未遭原住民殺害,我也不會來到台灣……
當時總督府禁止在台灣的「蕃人」部落傳教,但有限度准許行醫。井上伊之助為了能夠以信仰感化原住民、開啟他們的「矇昧」,一九一○年一月前往靜岡縣伊豆戶田的寶血堂醫院研習醫學。翌年十月,他購買了前往台灣的單程船票,以表達奉獻「蕃地」的玉碎決斷。
青山碧海、白雲浪花皆染初陽金色,伊之助坐在「信濃號」甲板上,看著海鷗在輪船的上方飛行,蜿蜒而來的重重山水就是台灣,他讚美福爾摩沙的風景真是漂亮。
船抵達基隆港,伊之助終於踏上台灣土地。十二月,他依蕃務總長的許可,來到樹杞林支廳轄管的「蕃地」加拉排部落(今新竹縣尖石鄉嘉樂村),擔任醫療囑託。
此區域屬於泰雅族傳統領域,各群在馬利哥灣溪、內灣溪、油羅溪沿岸或台地建立部落。當時第五任台灣總督佐久間左馬太,正為台灣山林的經濟利益進行「第二次理蕃計畫」,全力壓制泰雅族反抗,每天上演著統治者與被統治者的紛爭——一方夾著國家主義的武力對部落展開侵占與殺戮,一方則以多數對抗少數的出草襲擊。
「為了警戒,隔段時間就朝天開槍……原來附近前兩天才發生過原住民殺害事件」、「通高壓電的鐵絲網」、「據說某地四百名原住民正準備襲擊、有人說三十名已歸順的原住民逃到警戒區外……」伊之助的日記中,記錄了他當時眼中所見的震撼。
身為日本人,看到統治台灣的殖民地政府捨去教化、授產等撫育政策,以精銳的武器去殺害原住民,令他十分心痛;特別是「五年理蕃計畫」時,到處屍體橫陳,血流成河,伊之助更因此下定決心,終身要救治和教化台灣原住民。
在原住民部落服務,伊之助自稱是「不要命的大傻瓜」,因為行醫當中,時時都有原住民出草獵首的事情發生。他抱著殉死的決心進行醫療服務,甚至表示萬一遭到殺害時,要將遺骨埋在原住民部落,作為台灣土地的肥料。
到台灣的第二年,伊之助將妻子小野千代子從日本接過來。千代子是一位賢慧且意志堅決的女性,在山上生活,不僅要面對物質的短缺、精神的枯躁,更要面對生命的挑戰。
初到山上不久,千代子因水土不服,患了腎臟病,經送住台北治療,才救回一命。後來,她懷第二胎時,山地衛生條件太差,
OLYMPUS DIGITAL CAMERA
官方勸她回日本待產,否則至少也要去台北的日本人醫院;但她以「原住民也沒有下山生子」為由,堅持在加拉排部落山上分娩,靠著自己剪斷臍帶才把嬰兒生下來。
原住民產婦在深山中臨盆,常有難產或死亡的情況發生,「不用下山,也能平安生產!」成了伊之助努力的目標。他不僅自己學得助產技術,更積極向上級建議,後來總督府也開辦了原住民婦女助產訓練班,為山地部落培育醫療人才。
自稱是「不要命的大傻瓜」,28歲時,井上伊之助(中座者)舉家遷移台灣,在原住民部落一待就是三十年。有三個孩子病死台灣,這是他們在台灣所留下的 一幀珍貴的全家福。
●【川中島現生機】
體恤霧社事件餘生者的處境,請求總督府准許前往擔任公醫,日夜照顧瘧疾患者。
「被警告不准傳道」是井上伊之助一九一五年八月十九日的日記標題,內容記錄了警務課長禁止他對原住民傳道。他曾自述:「在危險的地方,過不自由的生活,忍受困苦、貧窮,經過各種辛酸事,為的是什麼?如果不能傳道,寧可死在原住民的毒彈下做殉道者更好!」
在深山忍受困苦、貧窮,又遭命令不得傳道的辛酸,來台五年多被瘧疾、眼疾和十二指腸蟲病等纏身的伊之助,身心俱疲,不得不懷著抑鬱的心情,回日本醫病。
身體逐漸康復後,他一方面到神學校進修,一方面接受福岡聖公會所聘請,舉家遷往種子島傳道。在那三年半的時間,伊之助仍心繫著台灣原住民的處境。
一九二二年五月間,他再度來到台灣,向總督府申請進入「蕃地」進行醫療宣教。但未能獲准,只好在新竹的日人教會擔任傳道工作,並進行《生蕃記》一書的撰寫。
一九二五年十一月,伊之助為了出版《生蕃記》,專程前往東京。無意中從報上看到有兩位台灣泰雅族姑娘,被賣到東京的私娼區「玉之井」。伊之助相當難過與憤怒——難過的是這兩位泰雅族姑娘的貞操靈魂被日本同胞所踐踏;憤怒的是把她們帶到東京賣淫的,是一位曾在霧社地區服勤後遭解聘的警官。
這兩位泰雅族姑娘遭受到不平等的待遇,令伊之助感到就像自己親生女兒被迫下海一般的苦楚。那時候他經濟相當拮据,不知道要如何籌款為她們贖身;但他卻深信,憑著自己的信仰和毅力,一定可以把她們贖回。
伊之助的救援行動,感動了台灣總督府駐東京辦事處的官員,最後台灣婦女會出資四百圓,贖回了她們。伊之助在車站送她們回台灣時,如釋重負,揮別的同時,流下了高興的淚水。
一九三○年一月間,伊之助通過台灣總督府舉辦的限地開業醫師考試,取得「限地醫」資格。「限地醫」是一項權宜措施,因為願意到偏遠及山地區域執業的醫師有限,總督府因此頒訂「限地醫」考試及管理辦法,規定曾在醫院、診所當過助手的「藥局生」,服務達一定年限後,經考試及格者,以「限地醫」資格任用,且要在政府指定的偏遠或山地區域執業。
伊之助取得「限地醫」資格後,最大的願望是能去父親的遇難地花蓮秀林,為太魯閣原住民進行傳道醫療。然而一個因緣,讓他自願申請到今天的南投縣仁愛鄉山地服務。
那年的十月二十七日,不堪極權統治的霧社群賽德克族人,利用日人舉行聯合運動會時,由馬赫坡社頭目莫那.魯道率領六社壯丁勇士,攻陷各部落的駐在所,殺死留守的日警,搶奪槍枝彈藥,攻陷霧社街區機關、日人宿舍及運動場;計有日本官吏、警察、平民及眷屬共一百三十四人被殺。
「霧社事件」爆發後,台灣總督府出動精銳軍警部隊和武器,討伐起事的原住民。一九三一年四月二十五日,懷恨在心的日人又主導了「第二次霧社事件」,唆使道澤群的壯丁組成襲擊隊,分批攻擊霧社事件餘生者居住的「保護蕃」收容所;被殺死及因恐懼而自殺者有兩百一十六人。
為了避免因為霧社事件的「以夷制夷」、「論功行賞」手段,造成各族群及各部落間的仇隙加深,日人將兩百九十八名餘生者,強制移居到數十公里外的川中島集中看管。
伊之助體恤到霧社事件餘生者的處境,於是向總督府理蕃課請求,自願去照顧他們。五月間,伊之助即接到派令,隻身前往毗鄰川中島的眉原(今南投縣仁愛鄉新生村)公醫診療所,擔任公醫。
當時,梅雨不斷,加上瘧蚊滋生,許多人都感染了瘧疾;家破人亡加上疾病之苦,時有上吊身亡情事發生。伊之助和另一名衛生巡查,行走於眉原社和川中島兩地,日夜拚命地為病患醫療。直到秋風吹起,瘧蚊逐漸減少,瘧疾患者經醫治後亦逐漸康復,川中島才出現一些生機。
日人隨後又調查出這些苟延殘喘的餘生者中,尚有二十三名「反抗蕃」參與過霧社事件,要如何處置他們,令當局傷透腦筋。於是,一位警官來到診療所找伊之助,請教他有沒有什麼藥,可以讓他們既不受傷也不反抗,一下子就死亡?
伊之助聽了以後,嚇一大跳說:「我沒有那種藥。身為醫師,即使有藥也不能用來殺人。總督府要移居他們到川中島之前,就已經答應既往不究,為何還要用藥來毒殺他們?」伊之助不但不聽從要他毒殺「凶番」的要求,還力勸日本政府應講威信……
●【被迫歸國】
接到歸國命令,我沒帶什麼回日本,除了三個孩子的骨灰。每晚夢裏,我到海洋彼方的台灣……
一九三二年四月間,伊之助被派駐在霧社的馬力巴公醫診療所(Mlepa,今仁愛鄉力行村);翌年,馬力巴、白狗(Mstbon,今仁愛鄉發祥村)爆發傷寒傳染病,伊之助以獨有的醫療方式,救活了許多病患,獲得長官的讚賞和原住民的感恩。
有一天,伊之助來到白路莫安部落(Plmwan,今大洋部落)一戶人家,卻被一隻狗咬到腿,他忍著疼痛繼續為病患診療。數日後,傷口化膿,還發高燒,最後陷入半昏迷狀態。
伊之助的病情愈來愈嚴重,駐在所的警察打電話向能高郡役所求援。幾個人伕輪流將他抬下山,從馬力巴、霧社、埔里街到台中,這段百餘公里遠的距離,靠著人力加上乘換輕便車、汽車、火車,直到深夜才抵達台中醫院。
經過近一個月的診療,伊之助的命被救了回來。他不但不怪咬傷他的狗主人未盡看管之責,還自責是因為沒去關心那名患者,患者家中的狗不認識他,才導致這樣的結果。
伊之助行醫足跡遍及今新竹縣尖石鄉、台中縣和平鄉、南投縣仁愛鄉、信義鄉、宜蘭縣三星鄉等地;一些部落位在海拔一、二千公尺的高山,無水無電且物資匱乏,在惡劣的生活環境下,他仍盡心盡力付出。二次世界大戰期間,更冒著遭空襲的危險,到台北仁濟院、松山養神院(今署立桃園療養院之前身)、樂生院等地,照顧肺結核、精神病患和麻瘋病。
在台灣的原住民部落工作長達三十多年,母親在日本家鄉病逝了,伊之助來不及返鄉奔喪;身為醫師的他不僅自己染過重疾,五個孩子中更有三個病死台灣。
一九四五年,日本戰敗投降,在台日人開始被遣返。伊之助向台灣行政長官公署陳情,表明要留在台灣的意願,並取漢名為高天命。一九四七年,二二八事件爆發,伊之助一家人接到「歸國命令」;當他被迫離開台灣的消息一傳出,原住民部落一片悲淒之聲。
「我沒帶什麼回來,除了三個孩子的骨灰。」原本打算歸化並埋骨台灣的伊之助,回到日本後,仍念念不忘台灣。「報紙如果有台灣的消息,我一字不漏地讀;吃飯時,如果收音機正好講到台灣,我便放下筷子;就算已經就寢,聽說有台灣的消息,也要起身打開收音機聽個仔細。每晚夢裏,我到海洋彼方的台灣……」
●【完成高山初子生前宿願】
代表高山初子來到井上伊之助的墓前獻花後,再度打電話給井上祐二,希望他無論如何能代替父親接受初子的感謝……
井上伊之助的行誼,與台灣近代歷史尤其是原住民歷史,息息相關;他用生命滋養土地、用愛心消融悲傷的故事,在台灣最最幽暗的角落,發熱、發光,是一段美麗而動人的神聖樂章。一九六六年九月二日,他以八十五歲高齡過世,安葬於埼玉縣入間市的墓園。
clip_image004
伊之助的墓碑上銘刻著「愛」字,下方用日文刻著台灣泰雅族語,說明伊之助一生對台灣泰雅族所付出的奉獻,乃是藉由泰雅族的Utux(泰雅族語,意指最高的神)編織而成。
clip_image005
二十年前,我曾答應高山初子要來探墓。一九九九年春天,尋尋覓覓終於完成她生前的宿願;我代表高山初子來到井上伊之助的墓前獻花後,再度打電話給井上祐二,希望他無論如何能代替父親接受初子的感謝。
七十歲的祐二,是伊之助現存唯一的兒子,當他聽我述說高山初子的故事後,被我鍥而不捨的心志所感動,邀請我到家中作客。
井上祐二向我展示伊之助生前的珍貴照片,以及一九六○年以日文出版的《台灣山地傳道記》。
離去前,他將這本寶貴的《台灣山地傳道記》交到我手中,說:「先父僅留下兩本,我留一本,另一本送給你珍藏……」
==============================



![]()
![]()
在幾萬座墓碑中,我找到了伊之助的墓碑。墓碑上面刻了一個大大的「愛」字,而更令我震撼的,是在墓碑底下還有一行泰雅族語……
台語與佛典: 鄧相揚:〈以愛報仇---井上伊之助〉 - https://goo.gl/FX069t
宇宙光全人關懷網│光譜 - https://goo.gl/sqbdVu
[原創]台灣慈善四百年年表【貓眼看人】-凱迪社區 - https://goo.gl/kYNKkn
台灣慈善四百年年表
【前言】讓愛生生不息
如果不是寫這本書,我們不會知道:
七十多年前,在這片土地上,
一位二十二歲的青年,懷抱強烈人道主義思想,
放棄令人稱羨的公職,把乞丐帶回家,
不只收容,更給予教育,希望幫助乞丐找回人的尊嚴;
他,是施幹。
如果不是寫這本書,我們不會知道:
一百年前,一位日本青年聽到父親在台灣山地被獵去人頭,
懷抱悲憤之心來報殺父之仇,卻在這片土地上,
用醫療為原住民奉獻三十多年;
他,是井上伊之助。
如果不是寫這本書,我們不會知道:
五十多年前挪威醫師畢嘉士目睹台灣小兒麻痺大流行,
不但奔波全台治療病童,率先引進疫苗、專業復健師,
還創辦了小兒麻痺病童之家。
這位“台灣對抗小兒麻痺的使者”六十歲要退休回國時,
面對依依不捨的台灣民眾說:
“我很想留在這裡,但台灣已經進步了,不需要我。”
去年這位八十歲的老醫師來台參加“台灣防治小兒麻痺五十年紀念”,
歡喜的說:“台灣好棒喔!現在有能力去幫助更多國家了,真好!”……
這是第一本從“慈善”角度,書寫的台灣歷史。
透過人物,呈現那個時代背景、那個時代的匱乏、那個時代需要幫助的人;
而總是有人挺身而出,沒有私心、不畏艱難,勇往直前去付出;
因為這分愛,支持一個又一個貧困匱乏的生命,向前走去。
從滿清到日治到民國,
十五篇人物故事串連了台灣四百年曆史中,人性的光輝。
在滔滔歷史洪流當中,他們的善行,
像暗夜的燭光,或許微小但光明而溫暖,
像遠方的鐘聲,或許微弱但堅定而悠遠。
在台灣庶民歷史中、在台灣社會福利發展軌跡中,
他們不但不該被遺忘,更應該是最值得我們子孫永保的閃亮珍珠。
我們希望用這本書,向這群大愛先驅、
以及今天所有秉持這分精神,無所求服務貧病的志工們,
致上最敬意!清代台灣是個移墾社會,漢人傳統“血緣性”、“宗族性”的社會救濟體系已不適用;民間最重要的救濟力量,就是紳商善士的樂善好施心和西方傳教士的宗教愛。所以這個時代我們選擇了:台灣歷史最久的慈善組織“東勢義渡會” 台灣盲人教育之父甘為霖願為台灣人奉獻生命的馬偕台灣育嬰堂“造福鄉里”的嘉義紳商賴時輝五個故事作代表。日治台灣引進了社會福利制度,使得這個時代的慈善特色,漸漸從救濟轉為福利。所以這個時代我們選擇了:獻身乞丐拯救的施幹台灣痲瘋救濟之父戴仁壽行醫山地部落的井上伊之助百年救濟機構“台北仁濟院” “真愛台灣”的木村謹吾和稻垣藤兵衛五個故事作代表。戰後台灣在美援等國際援助的扶持下,走過艱辛的十五年,“經濟奇蹟”下的台灣,非營利組織日益蓬勃,帶領著台灣人民從接受外援轉而回饋國際。台灣也正式開展了多元而全面的社會福利,所以這個時代我們選擇了:台灣兒童暨家庭扶助基金會,凝聚半世紀之愛孫理蓮與芥菜種會瑪喜樂與小兒麻痺病童的半生緣甘惠忠神父與障礙兒相遇矢志服務“殘到底、窮到底、老到底”的曹慶五個故事作代表。當代台灣,擁有四十年曆史的慈濟基金會,是戰後台灣最重要的本土慈善組織之一;透過慈善、醫療、教育、人文等志業,致力於淨化人心、祥和社會,撫平世間的災難;廣泛得到台灣民眾的肯定與參與,成為台灣最大的民間慈善組織,這個匯聚台灣愛心與善意的國際NGO組織,也是本書的焦點之一。回顧這四百年的大愛足跡,我們最大的目的在“傳承與創造”,讓這分愛,能生生不息。年表摘自“台灣慈善四百年”一書。精彩書摘http://www2.tzuchi.org.tw/case/400-charity/html/04-1.htm








============================

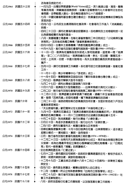
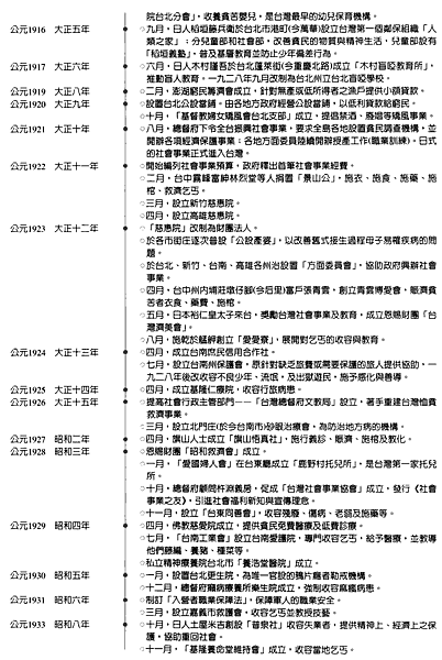
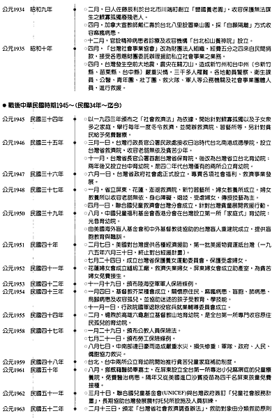
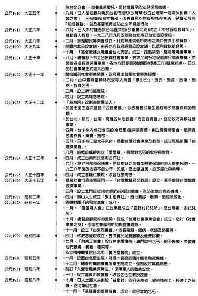
留言列表