姜瑞昌公學校教員免許狀授與-教師證-教師薪水-身體檢查-------PDF
典藏號:00001807013
冊 名:明治四十四年永久保存第四十一卷
件 名:姜瑞昌公學校教員免許狀授與ノ件
掃描號:000018070130155
姜瑞昌公學校教員免許狀授與ノ件
引用資訊:「姜瑞昌公學校教員免許狀授與ノ件」(1911年03月14日),〈明治四十四年永久保存第四十一卷〉,《臺灣總督府檔案》,國史館臺灣文獻館,典藏號:00001807013。


1907年教師薪水每月14圓
48萬!東方美人茶特等獎茶葉 買1斤抵1台車
分享48萬!東方美人茶特等獎茶葉 買1斤抵1台車到Facebook 分享48萬!東方美人茶特等獎茶葉 買1斤抵1台車到Line 分享48萬!東方美人茶特等獎茶葉 買1斤抵1台車到Google+
新竹縣東方美人茶(膨風茶)優良茶比賽,是全台最具代表性的東方美人茶賽,但特等獎茶茶價年年攀升。(記者廖雪茹攝)
2017-07-22 22:30
〔記者廖雪茹/新竹報導〕新竹縣東方美人茶(膨風茶)優良茶比賽特等獎茶,茶價年年攀升,去年1斤賣出48萬元,相當於一輛自小客車價格!
新竹縣政府農業處說,縣府輔導北埔及峨眉兩鄉農會輪流舉辦縣級東方美人茶(膨風茶)優良茶比賽,行之有年,早已成為全台東方美人茶評鑑最具代表性的賽事,單場次比賽參賽點數,遠勝其他縣市,甚至全國賽比賽點數的總和。
奪下今年新竹縣東方美人茶(膨風茶)優良茶比賽特等獎的茶葉。(記者廖雪茹攝)
奪下今年新竹縣東方美人茶(膨風茶)優良茶比賽特等獎的茶葉。(記者廖雪茹攝)
北埔鄉農會資料顯示,新竹縣東方美人茶(膨風茶)優良茶比賽特等獎茶的1斤賣價,100年16萬元,101年26萬元,102年30萬元,103年36萬元,104年42萬元,105年48萬元,價格逐年攀升。
北埔和峨眉兩鄉農會說,多年來的產業促銷活動,建立了東方美人茶(膨風茶)的知名度,加上市場供需機制,僅有1個名額的特等獎,茶價逐年攀升趨勢,但其他得獎茶茶價則變動不多。
北埔鄉農會統計去年得獎茶1斤茶的行情,頭等獎一要價24萬元,頭等獎十要價10萬元,頭獎獎沒排名者約5萬2000到5萬5000元;貳等獎2萬4000元以上,參等獎1萬3000元(實際賣價大多再加個2到3000元);優良獎三花1萬元,二花5600元,一花3800元,但也會有優良茶的買家品茶後認為不輸貳、參等獎茶,主動提高價格。
農政單位和茶農認為,東方美人茶(膨風茶)的技術門檻高,茶園面積少、茶菁來源不足、人工採茶貴等因素,導致製茶成本高;做茶辛苦,茶農一整年的心血,主要仰賴夏茶的銷售收入,加上茶味深獲消費者喜愛,也符合環保生態的潮流,使得茶價居高不下。未來若能擴大栽種面積,解決茶菁少、人工貴等問題,才可能會更平價。
新竹縣東方美人茶(膨風茶)優良茶比賽成績今天揭曉,基於推廣台灣好茶,擔任評審的茶業改良場場長陳國任講評時說,真心希望特等獎的茶價不要再高了,才能讓更多人喝到好茶。
新竹東方美人茶評比出爐 曾攸賢連莊茶王
By 聯合新聞網, udn.com查看原始檔七月 22日, 2017
A-A+
2017-07-22 16:36聯合報 記者陳妍霖╱即時報導
新竹縣特產的東方美人茶今年度舉辦優良茶比賽,一連5日在峨眉鄉農會登場,經過精挑細選的評選過程,今日成績出爐,由去年得到特等獎的茶王曾攸賢連莊。
新竹縣東方美人茶又稱膨風茶,種植面積約400公頃,產量390公噸,總產值約2億3千萬元,主要以關西、峨眉、北埔為主要產區,茶農以手工採取一心二葉的茶芽,製茶師再以傳統技術精製,茶湯呈琥珀色,帶有天然的蜂蜜香與熟果味。
北埔鄉農會、峨眉鄉鄉農會輪流舉辦縣級東方美人茶優良茶比賽,成為全台東方美人茶評鑑最具代表性的賽事,不過受到今年6月豪雨的影響,造成茶品質受到影響,參賽點數減少,今年只剩970點參賽,減少約四分之一。
經過茶業改良場專家5日評比,最後選出今年獲特等獎的茶王曾攸賢,他經營茶園面積約8甲,從生產、製造、管銷全都自己包辦,多次累積參賽經驗,加上種茶及製茶技術,因而再次連莊。
新竹縣長邱鏡淳說,今年參賽淘汰率僅24.6%,較去年減少,顯示製茶技術逐年提升,良率也成長,持續鼓勵茶農種植面積擴大,滿足品茗愛好者的需求。
分享
新竹縣東方美人茶比賽今日出爐,由曾攸賢(前排右3)再度連莊獲得特等獎。圖/新竹縣政府提供
「茶虎」姜阿新故宅 動工修復
2017年03月29日 04:09 莊旻靜/竹縣報導
「茶虎」姜阿新故宅 動工修復
老屋重生 客委會主委李永得(左五)、新竹縣長邱鏡淳(左四)、姜阿新的後代、地方人士及修復工程團隊等,昨天均出席修復工程動土儀式。(莊旻靜攝)
北埔鄉「姜阿新故宅」為茶葉大王姜阿新在1940年代,為了接待外賓而興建的洋樓,因經營不善抵押給銀行,在近半世紀後,由姜阿新的後代募資買回產權,因建物年久失修,客委會、新竹縣政府補助,及姜家人出資,將循原樣修復,昨天舉辦修復工程動土儀式,預計明年3月完工。
姜阿新有「茶虎」之名,1940年代籌組永光公司,拓展他的茶葉王國。其女姜麗芝與廖運潘先生結婚,孫女姜蒂玉、廖惠慶、姜惠琳等人,均在姜阿新故宅出生、長大,對老屋具有深刻的感情,姜蒂玉回憶,她13歲離開老家時,在心中埋下「總有一天要買回」的想法,半世紀後終於如願。
姜阿新故宅當時抵押給合作金庫,新光集團在1995年承租,聘請建築師修復,並成立金廣福文教基金會,開放遊客預約參觀。姜家後代約4年前得知合作金庫將標售老家,2012年時由姜惠琳作為代表,以當年抵押金的一百倍標得,姜家人得以重回故宅。
客委會主委李永得、新竹縣長邱鏡淳昨皆出席動工儀式,北埔鄉長姜良明說,故宅是重要地標,他幼時見到電視劇如《幾度夕陽紅》等,都曾在此取景。
由於故宅已出現滲水狀況,由客委會補助2968萬、縣府補助212萬、所有權人出資353萬,委託薛琴建築師事務所設計,修復工程預計2018年3月完工,屆時將開放參觀。
520國宴 客家粄條等菜餚上桌
nr.news-republic.com查看原始檔
新總統就職國宴8道菜餚曝光!520國宴選在台北萬豪酒店舉行,昨民進黨公布國宴菜色,除前菜外,前後共8道,菜色設計以「在地」、「得時」出發,食材來自台灣本地,除日前曝光的雲林「快樂豬」,蔡英文特別指定客家菜色「客家炒粄條」,選用來自桃園復興鄉的段木香菇、苗栗後龍純台灣米製作的板條,精心打造。
國宴菜餚除注重美味,更兼顧食安,菜單特別附上「產銷履歷QR CODE」,賓客們只要用手機掃描,就可連結總統府國宴菜色網頁,瀏覽食材之產銷履歷。
目前規畫除前菜「3小福」含雲林刺蔥帝豆、梅汁大甲芋頭、醋漬木耳蓮藕外,第1道迎賓盤為「福爾摩沙之春」、其後依次為「蔥蒜蒸龍蝦」、「爐烤快樂豬」、「百合有機綠時蔬」、「樹子蒸龍膽」、「客家炒粄條」、「錦繡菊花雞湯」、「花園寶島繽紛盤」共8道。餐後飲品,特選新竹北埔東方美人茶及雲林古坑有機咖啡,展現台灣特色。
國宴菜色設計從「在地」、「得時」精神出發,要讓國宴貴賓品嘗台灣在地、當季的好食材好滋味。
其中,蔥蒜蒸龍蝦,選用著名的宜蘭「蔥滿理想」農場三星蔥、雲林西螺蒜頭及澎湖海域龍蝦;「客家妹」蔡英文也特別指定客家菜色「客家炒粄條」。
迎賓盤「福爾摩沙之春」,採新北五股綠竹筍、馬祖淡菜海鮮凍佐基隆樹梅醬、苗栗後龍黑羽雞、那瑪夏鄉水蜜桃;「爐烤快樂豬」則來自蔡英文選前訪雲林三源牧場、並親手餵養的「快樂豬」。
------------------
網友最愛全台十大名產排行榜名單:
第1名:大湖草莓
第2名:宜蘭三星蔥
第3名:古坑咖啡
第4名:新竹米粉
第5名:北埔東方美人茶
第6名:彰化肉圓
第7名:台中太陽餅
第8名:萬巒豬腳
第9名:麻豆文旦
第10名:宜蘭牛舌餅
--------------------------------


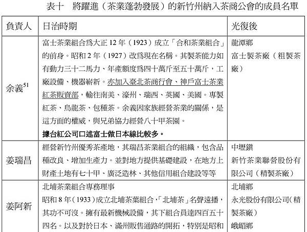
姜瑞昌新竹州會議員 同參事會員 新竹州所得稅調查委員新竹州紅茶同業合評議員 臺灣總督府都市計畫臨時委員 新竹州民風作興委員 竹東郡米穀統制組合特別總代 北埔瑞昌茶業組合長 北埔茶業試驗場長
東方美人茶的開山鼻祖-姜瑞昌
日本總督府旳總督,一同來品茗,這一喝不得了!視為人間極品。
姜瑞昌可是一位郡議員也是榮膺多年的北埔庄長及鄉長,立刻進貢10斤給日本天皇,另送5斤到大英帝國做為女皇旳貢品。女王喝了讚不絕口,並取名為「最好的台灣烏龍茶」,北埔也在那個時候大力推廣茶葉,由姜瑞昌推廣,被大家認定為膨風茶,一直到民國68年,蔣經國總統訪視北埔喝下了膨風茶之後並取名為東方美人茶,台灣東方美人茶從此被定位。
至於膨風茶旳來源,也是由姜瑞昌那個年代而來,日本天皇自從那次喝過姜瑞昌,所提供的茶貢品後,立刻派日本天皇食品檢驗官進駐瑞昌茶廠監製天皇貢品,並以天價的金額10斤約100銀元,按當時縣長一個月旳薪俸也不過30元,購回日本。
這個消息立刻傳遍大街小巷,大家都難以置信,就用客家話說:膨風的啦!經證實才知是真的哦!可是膨風之名已經不脛而走,「膨風茶」之名也就間接誕生了。
-------------------
台灣省參議會(1946-12-12)。[台灣茶葉股份有限公司姜瑞昌等42名廠商聯名聲請廢止茶葉物品稅。

------------------
姜阿新+姜瑞昌 @ 姜姓宗親 :: 隨意窩 Xuite日誌 - http://goo.gl/asfAvP

姜阿新 北埔庄茶業組合專務理事 北埔信用組合理事
----------------------------------------
客家茶商與茶工廠;姜瑞昌(台灣茶葉株式會社)、姜阿新(永光公司)

北埔茶業組合到北埔永光公司
北埔永光公司是戰後才成立的,日治時期則是以北埔茶業組合此名稱。姜阿新開始經營茶業,與三井農林株式會社的對於紅茶需求良增加有相當大的關係。1906 年,三井財閥投資台灣茶業事業,在林口、角板山、龍潭、三義等地培育茶園,起初先以烏龍茶外銷美國。但在臺烏龍茶多半為洋行所掌控,後來配合全台紅茶需求增加而改製紅茶,以及臺灣總督府全面配合與鼓勵下,又正逢 1931年的九一八事變爆發後,三井農林會社也大舉向「滿州」市場發展,因而需求量大增。三井除了有直營的茶廠,也與民間合作,當時常常有外銷業者利用中、下級混合高級茶來提高品質,以打開銷路;而姜阿新所製的茶,茶菁品質良好、機器設備完善、製造技術超群,因此吸引三井與其合作。在 1928 年台灣總督府設立茶業共同販賣所,亦即鼓勵組織組合,如有優良表現予以獎勵,1930 年(昭和 5年)由姜阿新所推動的「北埔茶業組合」組成,其製茶實力亦受到肯定,遂與「三井物產」結合。(范瑞珍 2004)日治時期,其運作資金來說多半以賴日資大商社,姜阿新主要是控管生產與製造茶的品質與數量,甚至到後來的擴廠,也是受日商的幫助。
與三井農林會社合作後,姜阿新獲得三井農林會社台北支店茶業課長兼再製工廠廠長岩倉一馬的知遇,不必為資金及銷售煩擾,專心整頓生產設備,擴展最大製茶能力,並因應三井需求量之激增,逐年收購同一地區較具規模茶廠並加以改善,始符合製造良質紅茶之需求。…後來工程艱困的大坪茶廠也是在三井支援下完成。(范瑞珍 2004:110-111)
除了生產紅茶,三井公司並還委任姜阿新收購包種茶。1942 年其統合竹東郡轄下的竹東、北埔、峨嵋、草山、芎林、橫山等各街庄茶廠,成立竹東製茶株式會社(參見圖八),由其擔任社長,姜阿新委託各地家庭茶寮把成品用茶,打包好運至倉庫,栓上「竹東製茶」的標籤,運交給三井。爾後日本戰敗,臺灣總督府依據統制經濟政策下達的同一業種合併的命令失效,於是解散竹東株式會社,把所屬茶廠歸還原業主各自經營。
兩者的異同
此兩者都是坐收租谷的地主,亦為當地的社會、經濟上的菁英,也都因為紅茶盛行,且同時因為日商的關係而投入此事業。在此時期紅茶公司算是少有的特例,而姜家為日治時期新竹州大部分的製茶業者的模式,與日資合作,多半是代工角色,專注於生產、製造層面。其正因為在鄉庄的社會地位,能統合一個街庄的生產,也是在地產業與日商間的中間人。日治時期,製茶業者除了賣給台北茶商或洋行,都是與日商交易或賣給茶業共同拍賣所居多。紅茶公司說明他們與姜阿新的不同在於很早就產製銷整合在一起。其發展受控於日商或洋行,例如光復後的情形。
「他製茶資金都是跟怡和洋行貸,他是算幫人加工。…怡和洋行春天一來,他就開個一百萬美金的錢,三千萬或是三百萬,你就是一年要做全
部,全部交給怡和,怡和再賣到愛爾蘭、再賣到英國、再賣到荷蘭,就是他們的。你外銷一點都沒有決定權,誰買你也不知道。我們不一樣,
我們一開始的時候,我們做的茶,直接自己賣,自己就有一個買主,自己就有一個信用往來,那就不一樣。」有了。太依賴沒有完成分散。怡和就是這樣,他要用你的時候,完全控制你,用資金去控制你。他不要買的時候,你也完全沒辦法。那自己要再來,時機也不對很難,他要做茶,以前好幾個工廠,一年三十萬斤、五十萬斤那個生產量,靠山一跑掉,你那個茶【通路】你要去找不容易。」姜阿新擴廠與製茶資金皆倚賴日商或洋行,也不自己找尋為新的銷售出路;而羅家擴廠與製茶資金透過銀行,自己成立貿易部,尋找貿易對手,不完全依賴日商與洋行。但因永光公司已結束營業許久,同時期的其他老廠茶在光復後並沒有持續發展,無法提供對照或更進一步的解釋。兩者的差異,本研究透過紅茶公司的說法與家族發展的過程,也許能提供部分解釋。第一,關西羅家為何會成立外銷部,日治時期台紅公司創始者羅璧玉先生是因為要擺脫受台北茶行壟斷的外銷市場,使當時在地真正做茶者獲利很低,這是很大主因。他們除了是在這個社區或社群的地方精英與領袖,還是具創業與企業家精神的實業家,其訪談現在經營者談及家族經營的過程中,常提到除了作生意與賺錢外,他們強調他們的企業與茶業經營,某種程度是無論是與同族群的同業的合作,以及也照顧鄉里的佃農或茶農,使他們也能獲利,在論及經商過程中某種程度常常談到他們企業化與永
續經營的看法。「【早期客家人】有做茶,也是無名英雄,他根本就沒有行號,也沒有在買賣,根本談不上影響力。…我們常講客家人真正精製茶葉、好像大量進入茶業界然後把它變成企業化,變成很大的外銷產業,這客家人的貢獻很大,主要是這點。」「世界那個時候有一個世界論壇就說:『啊!茶業產值很少,好像不重要。』這個是他們的看法,不重要。其實你看很多農村很多農民都是靠這吃飯的,你說這不重要。是賺多少外匯重要還是…比如說像一萬人有比較安定的工作比較重要,還是多賺一億兩億美金重要。」(台灣紅茶公司)第二,相較桃竹苗地區的多數製茶業者很早外銷經驗,與同為地方菁英的姜阿新或姜瑞昌家族創業過程有所不同,他們強調交易對手不應只侷限某一方,可以降低經營的風險,還將茶經營的產製銷整合,藉以減少中間人剝削而增加利潤,這種作法使他們現今仍可以持續營運下去的主因。



------------------------------------------------

膨風茶〈東方美人茶〉
北埔最有名的就是膨風茶,過去十分受到英、日皇室的喜愛。而所謂的膨風茶其實就是「白豪烏龍」,他是一種奇特的台灣夏茶,需要在無空氣污染及完全無農藥的環境下生長,它還須接受小率葉蟬〈浮塵子〉的浮著〈俗稱著園〉使葉片產生自然質變,才能孕育出這種茶中奇品的特殊風味,其茶心絨毛肥厚晶瑩,其芽尖帶白豪也就是所謂的一心二葉,一心白毫、兩葉金黃的嫩芽。一年之中「芒種」至「大暑」期間〈約在端午節前後〉,正是膨風茶的產期。
「膨風茶」的起源是在清光緒十二年〈西元一八八六年時,有一位置茶的老師傅因過於疲勞,不慎讓茶葉過度發酵,而無意中發現風味獨特的發酵程度,因而傳世成為北埔著名的茗茶。而「膨風茶」名稱的由來是因日據時代台灣總督曾讚嘆其為完美之藝術品,並以一般茶價的二十倍之天價全數購買。消息傳回北埔,地方人士斥為膨風〈吹牛之意〉橫來經報紙披露後,膨風茶知名遠傳千里,流傳至今。
另外,膨風茶也叫做「東方美人茶」,這是因為當年英國商人曾將北埔瑞昌茶廠〈今日的北埔鄉埔尾村〉製造的膨風茶獻給維多利亞女黃品嘗,女皇對其特有的色香味讚不絕口,品嘗起來就好比在欣賞每人,入口猶如美女之香繞口不去,而生產地又在東方的福爾摩沙〈台灣〉,所以特別賜名「東方美人茶」。
東方美人茶生長環境獨特,要在背風面、潮溼、日光充足且無污染的地方,再接受茶小綠葉蟬的附著吸吮,才能成為正料。小綠葉蟬個頭只有縫衣針大,它把鋸齒樣的觸鬚扎進葉子,吸收水分、養分,但並不吞噬葉子,其分泌物在陽光照射下,產生酵素,嫩葉無法進行正常的光合作用,個頭變小,顏色變成金黃,做成半發酵茶,茶味極醇,有天然蜂蜜之芳香。蟲子咬過之嫩葉豈不難看?事實上沖泡後的茶片看不見一點疤痕,表面完整,光潔如洗。
東方美人茶之茶葉外觀以白毫肥大,葉部呈白、青、紅、黃、褐五色相間,鮮艷如花朵,茶湯水色呈明亮艷麗的琥珀色,香氣聞之有天然熟果香,芬芳怡人者為佳,茶湯入口滋味濃厚,甘醇而不生澀,滑潤爽口,入喉徐徐生津,回味持久者為上品。
沖泡東方美人茶之水溫不能太燙,以八十至九十度為宜,置茶量約茶器的三分之一到二分之一容量,浸泡間隙約45秒,茶具最好選用透明玻璃杯或白色蓋碗,才能清楚地欣賞茶葉在水中飄動的美姿及琥珀茶色。
膨風茶要點6項:
★膨風茶其實就是「白毫烏龍」,他是一種奇特的台灣夏茶,需要在無空氣污染及完全無農藥的環境下生長。
★嫩芽接受小綠葉蟬〈浮塵子〉的浮著〈俗稱著園〉使葉片產生自然質變,才能孕育出這茶中奇品的特殊風味,其茶心絨毛肥厚晶瑩,其芽尖帶白毫也就是所謂的一心二葉,一心白毫、兩葉金黃的嫩芽。
★小綠葉蟬只有縫衣針大,它把鋸齒樣的觸鬚扎進葉子,吸收水分、養分,但並不吞噬葉子,其分泌物在陽光照射下,產生酵素,嫩葉無法進行正常的光合作用,個頭變小,顏色變成金黃,做成半發酵茶,茶味極醇,有蜂蜜之芳香
★一年之中節氣「芒種」至「大暑」期間〈約在端午節前後〉正是膨風茶的產期。
★東方美人茶之茶葉外觀以白毫肥大,葉部呈白、青、紅、黃、褐五色相間,茶湯水色呈明亮艷麗的琥珀色。
★茶湯香氣聞之有天然熟果香,芬芳怡人者為佳,茶湯入口滋味濃厚,甘醇而不生澀,滑潤爽口,入喉徐徐生津,回味持久者為上品。
----
東方美人茶,又名膨風茶、椪風茶、福壽茶、舊稱番莊烏龍,客家人亦稱其為冰風茶、煙風茶或稱為蜒仔茶,又因其茶芽白毫顯著,又名為白毫烏龍茶[1]。是半發酵青茶中,發酵程度最重的茶品。臺灣茶葉改良場公布的發酵度為60%,新竹苗栗地區茶農所製的發酵度則多達75-85%,使兒茶素幾乎一半以上半氧化,故不會產生任何「生菁臭」、「臭菁味」,且不苦不澀。主要產地在台灣的新竹、苗栗一帶。適合製作東方美人茶的茶種有「青心大冇」、「白毛猴」、「台茶15號」、「台茶17號」,其中以「青心大冇」品質最佳。如今,東方美人茶的採收必須在炎夏六、七月,農曆芒種至大暑間,即端午節前後10天,茶樹嫩芽經茶小綠葉蟬(小綠浮塵子)吸食後長成之茶芽,稱為「著涎」的茶菁,茶葉品質的好壞決定在「著涎」的程度。經手工採摘一心二葉,再以傳統技術精製而成高級烏龍茶,製茶過程的特點是:炒菁後,需多一道以布包裹,置入竹簍或鐵桶內的「靜置回潤」或稱「回軟」的二度發酵程序,再進行揉捻、解塊、烘乾而製成毛茶。再經分級、精製焙火、包裝。茶葉白毫肥大,葉身呈白、綠、黃、紅、褐五色相間,有濃濃的蜂蜜香、熟果味,西方飲茶人士譽之為東方美人(Oriental Beauty)。
東方美人茶獨特的熟果香和蜂蜜香氣,來自小綠葉蟬的叮咬而產生[1][2],因而茶園若要吸引小綠葉蟬群聚,那就絕對不能噴灑任何殺蟲農藥。
膨風茶
東方美人茶原稱膨風茶。相傳早期有一茶農因茶園受蟲害侵食,不甘損失,乃挑至城中販售,沒想到竟因風味特殊而大受歡迎,洋行全數收購。回鄉後茶農向鄉人提及此事,竟被指為「膨風」(閩南語「吹牛」之意)。民國72年苗栗早期稱東方美人茶為福壽茶,福壽茶為當時副總統謝東閔所取,之後再改為椪風茶。
東方美人茶
"東方美人茶"一名來由有兩個傳說:
相傳百年前,英國茶商將此茶呈獻英國維多利亞女王,由於沖泡後,其外觀艷麗,猶如絕色美人漫舞在水晶杯中,品嘗後,女王讚不絕口而賜名「東方美人」。
傳說是1960年左右,膨風茶在英國舉辦的世界食物博覽會上得銀牌獎,而獻給英國女王伊麗莎白二世品嘗。女王品嘗後,讚不絕口,賜名「東方美人茶」。
其它名由
膨風茶的茶湯內加一滴白蘭地酒,風味更佳,深受歐美人士喜愛,而被稱為「香檳烏龍」。
謝東閔先生為東方美人茶命名「福壽茶」。
早期膨風茶的毛茶運抵大稻埕茶棧,出口前,需在「番莊館」再經過一道烘焙與揀茶的精製過程,故舊稱為「番莊烏龍」。
主要產地及茶種
臺灣現有桃園市、新竹縣、苗栗縣及新北市坪林、石碇兩大東方美人茶產區,包裝上的名稱各地不同。
產於新竹縣北埔鄉,名「膨風茶」或「椪風茶」;產於新竹縣峨眉鄉,名「東方美人茶」;產於苗栗縣頭份鎮、頭屋鄉、三灣鄉,則沿用舊稱「番莊烏龍」;石碇地區則以「石碇美人茶」或「文山椪風茶」做為對外推廣的名稱;坪林產區自古則稱為「紅茶」,當然這邊指的還是東方美人茶。
茶種方面,桃園、新竹及苗栗產區以「青心大冇」為主要生產茶種,坪林、石碇則以「青心烏龍」為主,輔以少量的「白毛猴」。
----------------------------
佛教藝術大勢延燒 台灣老茶席捲全球
2016年11月06日 04:10 報導邱冠銓




東方美人-香港知專設計學院專題旗袍展覽| 好戲網 - https://goo.gl/aQt61q





佛教藝術大勢延燒 台灣老茶席捲全球
2016門德揚秋季拍賣會紫韻茗香專場。 圖片提供門德揚拍賣公司
佛教藝術大勢延燒 台灣老茶席捲全球
15世紀銅鎏金彌勒菩薩像/高55cm。圖片提供門德揚拍賣公司
佛教藝術大勢延燒 台灣老茶席捲全球
玉雕太平有象如意/清/長52cm 重1860g。圖片提供門德揚拍賣公司
2016年已接近尾聲,秋季拍賣已在各地火熱的進行,十月份香港各大拍賣公司緊鑼密鼓的開戰,並交出了亮眼成績。佛教文物延續春拍氣勢依然深受矚目,由坂本五郎所釋出的高古佛像專場,以華麗的白手套成績讓佛教藝術再度閃亮市場。而在高古器物中,從三月春拍時,令人驚豔的高古玉專場,到上個月破億的青銅器,證明高古玉的億元時代,依舊屹立不搖。這些象徵千年歷史的文化珍寶,隨著研究水準的提升,文化價值嶄露,拍賣價格自然也是水漲船高、一路飆升。無論是飽含寓意的高古玉,或是極致藝術代表的明清玉雕,皆在市場上持續不衰,並呈現穩定上揚的趨勢。
流傳有緒 佛教藝術珍品
此次臺北門德揚秋季拍賣會延續以往的嚴選品質,蒐羅多件來源有緒的佛像珍品,由國際喜馬拉雅藝術權威學者評選出的世界級藏品《14世紀尼泊爾馬拉王朝因陀羅與因陀羅尼》、比利時知名犍陀羅藝術收藏家Stephanus J.M. Grusenmeryer所藏的《二-四世紀犍陀羅石雕菩薩立像》、瑞士知名佛像研究學者Ulrich von Schroeder所收的《14-15世紀西藏銅鎏金金剛手菩薩與大成就者像》、中亞文化領域研究權威Jonathan Tucker舊藏《9-10世紀黑石雕釋迦牟尼佛立像》等等,可預見這些珍品將如同坂本五郎的佛像專場引發各界藏界矚目,更顯見流傳有緒乃為收藏的首要之件。
除此之外,拍場中一令人矚目的《15世紀彌勒菩薩像》,來自於西藏仿喜馬拉雅藝術中的經典代表-克什米爾風格,寬大的肩膀、厚實的胸脯,V字型的服飾與僅在衣邊飾衣紋的裝飾手法,展現深具英氣的雄健之感。以優雅的姿態坐於刻畫細膩的紫檀木上,紫檀木沉穩的黑色,將鎏金的閃亮更加突顯,巧妙地搭配展現出匠心獨運的美感,與收錄於《佛韻》一書中的《八世紀喀什米爾彌勒菩薩》十分相似。此件具備珍稀性與藝術性的難得珍品,加上尺存高達55公分的大體量造像,勢必將成為市場上的焦點。
億元茶金 台灣老茶再創奇蹟
除了體現文化的雕塑藝術外,所謂「能喝的古董」也在市場中深受關注。茶界中盛傳,靠著收和闐玉和房地產致富的知名藏家,對於台灣老茶情有獨鍾,砸下億元囤貨,就是因為「好的茶葉,喝掉一包少一包,茶葉的升值空間比起房地產更大。」所以他撒下大錢收購。好的台灣老茶在市場上猶如鳳毛麟角、有市無價,因為台灣擁有獨步全球的製茶技術、有著最適宜的產茶環境,是茶樹生長絕佳之地,但是早期台灣並沒有存茶的習慣,今日的陳釀滋味來自當初沒有賣出的茶葉,在好的包裝、藏茶條件下存放至今,獨特的風味是意外釀出的結果,而這一個無心的意外卻在現今市場上創下了天價。
台灣的代表茶之一東方美人,因其質優量少,且風味獨特,擁有特殊花果香,茶湯細緻甜順。據傳百餘年前,英國商人將此茶呈獻維多利亞女王品嚐,女皇對其絕妙之色、香、味驚嘆不已,因其貌宛若絕色佳人,入口後猶如美女之繞舌繞口,復因產於東方福爾摩沙,故賜名「東方美人」。此次拍場中的《新竹縣94、95、96、97年東方美人茶比賽特等獎4罐》、《104年全國東方美人茶頭等獎(一) 4罐》等等,皆是台灣茶中最搶手的比賽茶,出自於重重關卡的激鬥闈場。而新竹的東方美人茶又可說是比賽茶中最為珍貴的,2005年拍賣會場上一斤101萬的驚人天價,展露出她與眾不同之處,自此之後他的價格更是持續高升。被小綠葉蟬叮過而產生的獨特風味,讓她在台灣茶中佔有屹立不搖的一席之地。好茶需配好壺,此拍場中更蒐羅了中新生代一流的紫砂藝術家,如佘永峰、尹旭峰等傑出創作家,特為門德揚製作的獨特作品《瓜影套組》、《喜豐壺》等更是彌足珍貴。合器生好茶、以壺引茶,要品好茶,壺與茶都是不能缺少的重要元素。
2016秋季拍賣會 11月20日 正式登場
此次門德揚秋拍除了流傳有緒的佛教文物、大體量造像,以及富含文化深意的高古玉精品外,更蒐羅了多件市場始終熱絡的明清白玉,其中的宮廷玉器更是主流代表,如此次拍場中的《清玉雕太平有象如意》是世界各大博物館皆可見其蹤跡的經典之物。其他品項諸如列為收藏首位的高古青銅《商代青銅獸面紋方彝》、來自名家楊炳禎舊藏的《清早期凝靜清玩款扳耳三足乳爐》、量少質精的台灣老茶、日本名家名作的茶道具以及專為門德揚打造的紫砂藝術等三百餘件拍品,皆是嚴選而出,11月20日邀請您共襄盛舉。
---------------------------
打「美人牌」 新竹縣搶進2019台灣國際茶業博覽會
打「美人牌」 新竹縣搶進2019台灣國際茶業博覽會 - 生活 - 自由時報電子報 http://bit.ly/2PjbIp5
新竹縣「徐耀良茶園」獲評鑑為製茶環境衛生安全5星等的優良製茶廠,農委會副主委黃金城(左)親自頒獎表揚,徐耀良由兒子徐維伸(白上衣者)代表領獎。(記者黃美珠攝)
2019-11-16 10:08:49
[記者黃美珠/竹縣報導]由160家茶商各自亮出所屬縣市招牌好茶的「2019台灣國際茶業博覽會」即日起到下週一(18日)在台北南港展覽館1樓登場,新竹縣這次也不落人後,以「新竹美人香 茶蟬饋香甜.東方美人滋味多」為題第4次打出「美人牌」共襄盛舉,除由峨眉、北埔2個農會所領軍的茶葉產銷班,帶著他們辛苦栽種、製作出的東方美人茶打頭陣,跟全場超過300個茶攤「爭香」,來自新埔的振慶製茶廠也推出「迎香紅茶」,媚惑喜歡東方美人滋味者的味蕾。
新竹縣的攤位分別是在1樓展區J430、J525、J527、以及J529,以自然溫暖的「珊瑚粉」為主視覺色調,呼應東方美人的浪漫風情。
配合這個年度的冬茶盛事,農委會農糧署跟茶業改良場合辦製茶廠(所)環境衛生安全評鑑比賽,全國總共有261家製茶廠參與,獲得最優、5星等肯定衛生環境安全無虞的製茶廠總共有30家,其中新竹縣峨眉鄉的徐耀良茶園就榜上有名獲肯定,由農委會副主委黃金城親自頒獎表揚,徐耀良之子徐維伸代表父親接下這份驕傲。
另外,峨眉鄉茶農曾俊乾也獲全國部分發酵茶製茶技術競賽的條形組季軍!替新竹的茶產業平添光彩。
縣府農業處表示,「新竹美人香」展區由峨眉、北埔2鄉農會,跟2地茶葉產銷班優秀茶農以及徐耀良茶園等共同參與展售。
展區設計以今年新竹縣東方美人茶(膨風茶)比賽茶的新版包裝作為主視覺概念,展現茶的清雅、古樸,也帶有一絲貴氣感。
展期內,新竹縣除提供消費滿500元,就能免費試喝今年比賽獲獎頭等到三等好茶的好康,也給消費滿1000的人當場現折100元回饋外,還歡迎大家到攤位上打卡按讚、或跟現場的大「東方美人茶」罐玩創意拍且分享活動。
這些幫新竹縣茶業「高調」的來客,只要完成前述的臉書打卡按讚、或分享各類創意拍,就可獲贈峨眉東方美人罐裝茶飲或北埔膨風茶包的機會。
另外,新埔鎮的振慶製茶廠這次第2次「單槍匹馬」自行參展,除了把該製茶廠多樣的商用茶帶到現場,也推出多支精緻茶種,當中以台茶20號所做的全發酵「迎香紅茶」最受矚目。
振慶鄧仙姿說,這款紅茶是以青心烏龍為父本育種改良而成,具有淡淡、類似東方美人茶的蜜香味。琥珀色的茶湯則遠較東方美人茶而深沈,口感溫潤滑順、且層次豐富。
除了前述來自各縣的好茶,現場另有全台規模最大的台灣國際咖啡展、以及國內最大的綜合酒展等,全部有25國、770品牌、2000攤位在南港展覽館1樓和4樓迎賓,所以號稱是「亞洲飲食大典」。
其中在國際咖啡展中,因台灣首次承辦「2019WCE世界盃烘豆大賽(WCRC)」,所以齊聚了22國烘豆頂尖好手,他們要在4天展期內爭搶下世界冠軍頭銜。
而國內最高賽事「WCE世界盃台灣選拔賽」則將在展期中選出咖啡拉花、咖啡調酒等冠軍國手出征明年的世界大賽,以上都不容「咖啡控」錯過。
另這次的咖啡展還首度開設「可可學院」,邀請國際知名的可可評鑑師、世界巧克力大賽ICA評審開講等。打「美人牌」 新竹縣搶進2019台灣國際茶業博覽會 - 生活 - 自由時報電子報 http://bit.ly/2PjbIp5





公布答案!!! 這次是台灣三大經濟作物之一的茶葉!!!
茶依葉片大小又分成「#小葉種」與「#大葉種」兩大類。小葉種的葉片比較小又厚,有蠟質層,樹型較像灌木;而大葉種的葉片大且薄,樹勢像喬木。通常小葉種比較適合做包種茶、烏龍茶,有些也能做紅茶;而大葉種則多拿來做紅茶。小葉種的產季可以分為春秋冬三季,大葉種則多半在夏季。
相信多數人都知道台灣茶聞名世界,而這之中大致可以分為幾個產區:
1.北部: 以 #文山包種茶、#木柵鐵觀音 與 #三峽碧螺春 為主
2.桃竹苗: 以 #龍潭龍泉 與 #新竹東方美人茶 為主
3.中南部: 以 #台灣高山茶、#松柏長青 與 #凍頂烏龍 為主
4.東部:以 #台灣高山茶、#鹿野紅烏龍、#蜜香紅茶 為主
5.高山茶區: 以 #台灣高山茶、#阿里山珠露 為主
然而,茶葉產業近年卻面臨多重挑戰。首先是 #勞力不足與人口老化,導致茶園管理與採收困難;其次,#國際市場競爭激烈,中國大陸、斯里蘭卡、越南等地的低價茶大量輸入,壓縮台灣茶的價格與銷售空間。據統計,目前台灣茶僅占消費市場的30%,而這之中產量第一的便是南投的名間鄉,約佔全國40%左右。這也是為何 #近日名間將興建焚化爐的消息會引起如此重大反彈的原因,已經危機四伏的茶產業如果又因焚化爐導致品質蒙灰,那對產業將又是一個嚴重的打擊。 https://www.facebook.com/share/p/16L9MCEJcD/
請先 登入 以發表留言。