苗栗縣文化局召開審查會議認定古窯不予保存決議後,民國108(2009)年1月8日與9日縣府建管單位先後拆除三座古窯。搶救苗栗古窯連署-文化部國家文化記憶庫 https://bit.ly/3XF7F7W
https://youtu.be/Ahdn4XkX6q8?start=115&end=272
2009.01.09 坐落於苗栗縣後龍鎮松興窯業的川竹窯、八卦窯煙囪及包仔窯等三座地方產業設施,因位處於苗栗高鐵特定區工程範圍內,面臨遭拆除命運,儘管「搶救苗栗古窯行動聯盟」獲行政院文建會承諾「保留古窯至二月十五日」,但縣府建管單位昨天仍強行拆除,經文建會緊急出面,暫時保留住包仔窯。 聯盟成員人士表示,被拆的川竹窯是全國碩果僅存的傳統四角窯,由陶藝老前輩蔡川竹所建,即使再花幾千萬元,也蓋不回來。圖為八卦窯煙囪結構厚實,包商以機具從底層破壞,三十公尺高的煙囪終於傾斜倒塌。圖與文/祁容玉苗栗古窯 拆2保1 https://bit.ly/3S73NeI
-------------------
搶救苗栗四角窯 剩兩天
搶救苗栗四角窯 剩兩天 - 生活 - 自由時報電子報 https://bit.ly/40XekNp
四角窯頂雖然已經被拆除,但窯體價值核心的地底雙排煙道完好如初,仍具一級古蹟價值。(記者彭健禮攝)
2009/02/28 06:00
〔記者彭健禮、凌美雪/綜合報導〕苗栗縣後龍鎮「四角窯」今年初被縣府拆除,但「四角窯」核心價值的地下雙排煙道完好如初;古蹟專家李乾朗昨天現場勘查後,認為四角窯具有國家一級古蹟價值,應該保存。文建會昨天因而緊急發文苗栗縣府,要求暫緩粉碎廢磚及整地。
苗縣:會影響高鐵站開發
苗栗縣長劉政鴻表示,如果臨時喊「卡」,會影響到高鐵苗栗站施工進度及數百位地主的權益,但他授權縣府國際文化觀光局長林振豐處理,最後決定縣文化資產審議委員今明將再會勘,預定今天執行的廢磚粉碎整地作業會暫緩。
劉政鴻說,高鐵苗栗站開發案及區段徵收已在進行,當初為探討高鐵苗栗站區的三座古窯是否具有文化資產的保存價值,縣府二、三年前就廣徵學者專家意見,沒人主張保留;縣府後來邀學者專家座談,也認為「不具稀有性」且窯主無意保留,所以在今年一月八日拆除三座古窯的地上建物。
古蹟專家李乾朗表示,從「四角窯」的整體設計及窯底排煙道砌築工法,見證到建築者的智慧結晶與工業技術史的歷程,窯底的排煙結構相當完整,被拆除的窯頂磚瓦也全數保存,可仿照台北市政府針對蔡瑞月舞蹈社址火災後的重建模式,辦理「四角窯」復舊工程。
學者:具一級古蹟價值
李乾朗指出,「四角窯」在全世界非常稀有,苗栗後龍的「四角窯」更是全台唯一,是日治時代由日本人引進台灣,專門燒製精緻陶瓷,以重油、煤炭做為燃料,因採地下排煙道與火焰逆向而行的「倒焰窯」設計,讓窯室溫度平均、燒成率高,是台灣窯業邁向現代化的先驅,也是窯業文化傳承重要代表。
李乾朗說,「四角窯」被拆是台灣人的損失,「四角窯」面積不大,只要略微變更設計,仍可復舊保存,遊客可搭高鐵到後龍參觀古窯,創造雙贏。
「四角窯」又稱「四方窯」,因外型呈四方形而得名,生產價格較高的浮雕花盆,八十四年停爐。
搶救苗栗四角窯 剩兩天 - 生活 - 自由時報電子報 https://bit.ly/40XekNp
-----------
高鐵苗栗車站特定區內的「川竹古窯」,陶藝人士認為是國內碩果僅存的四角窯,和周邊的磚廠煙及包子窯,都是珍貴文化資產,如今都面臨拆除命運,苗栗陶藝界疾呼:「搶救古窯!」但苗栗縣文化觀光局最近邀學者勘察,卻認為「不具保存價值」,保留會影響特定區開發期程,雙方說法南轅北轍。
陶藝文史工作者鄧淑慧說,松興窯的「川竹古窯」有多年歷史,窯種為四角窯,窯廠旁保留著早期八卦窯的磚造煙囟;附近還有協明窯業的包子窯,在這塊區域內,同時存在不同古窯,相當難得。她指出,川竹古窯是全國碩果僅存的四角窯,鄰近的包子窯也相當罕見,縣府應利用特定區開發機會,保留窯體並規劃古窯文史公園,發展為觀光景點。摘錄自2008年12月21日聯合報後龍報導
鄧淑慧指出,從事窯業者都祭拜窯神,不贊同拆除古窯,但高鐵特定區古窯命運讓人憂心,過去她曾撰寫多本古窯專書,眼見縣內古窯「命在旦夕」,23日將焚書祭拜窯神,盼各界重視並搶救古窯。搶救川竹古窯 | 環境資訊中心 https://bit.ly/3YVpyQV
-------------------------------
搶救苗栗古窯行動聯盟」週二為了搶救台灣所剩無幾的傳統老窯,北上文建會陳情,一早卻看到自由時報報導「古窯拆除引爭議—苗栗縣政府撇清責任:窯主無意保留」,閱後令人心情沉痛。一般人不清楚的是,古窯的土地已經被徵收,周邊廠房、建物的自行拆遷也已完成,現在古窯已屬徵收單位所有,要不要保存已是縣政府的責任,與窯主的意願完全沒有關係。
換另一種方式來說,當這些古窯與土地仍屬私人所有時,保存古窯牽涉到眾多持分地主的意願問題,保存再利用的困難確實不少,但如今土地既已徵收,自行拆遷期限也屆,文資保存的情勢大好,卻反見文化官員們東拉西扯,其怯於承擔的醜態,令人有椎心之痛。
過去十年多來,以這些古窯為主題的文化活動、文資調查從未間斷,其文化價值、歷史意義早有明證,我們的文化官員竟找了五位都沒有傳統窯爐研究背景的學者專家進行審查,做出古窯「殘破、不具稀有性」的錯謬意見,難道是為了掩飾此事之荒謬,才不斷拉扯所謂的窯主意願問題嗎?
其實,保存這些稀有老窯的阻力此時已越來越少,籲請我們的文化官員們知錯能改、正視問題,就算背後的癥結可能不在文化而在政治,也請你們要毅然負起責任,為世代子孫挑起文化重擔,可千萬別留下「寧要馬奮館,強拆老古窯」的歷史臭名啊!
(作者為「搶救苗栗古窯行動聯盟」成員搶救苗栗古窯 @ 悲歡離合總 無明ㄟ(一口一)ㄟ :: 痞客邦 :: https://bit.ly/3RY6AXw
---------------
2009年7月22日,監察院針對苗栗古窯拆除事件,提案糾正苗栗縣政府,認為縣政府在處理過程中有重大違失(違法、失職)。
但在監察院提出糾正案不久前的7月9日,苗栗縣政府已針對古窯殘存的四角窯煙道遺址,完成移築工程委託規劃、設計、監造的相關標案。
關心護窯行動的朋友們都在問:監察院的糾正有用嗎?古窯殘址將何去何從?苗栗縣政府會「知錯能改」還是「一錯再錯」?接下來我們該採取什麼行動?而古窯拆除事件又帶給我們什麼省思?
今年2月27日,我們召開第一次民間文化行動會議,邀請古蹟研究學者李乾朗教授實勘,確定古窯具有「國家級一級古蹟」的價值,8月9日(日)在竹南蛇窯,我們將再次召開民間文化行動會議,與關心在地文化的朋友們,共同探討上述的諸多問題。
文化公民權只有在行動中才能得到保障,文化價值也只有在行動中才能生生不息,這一場民間文化行動會議將完全開放,上午9:00報到,9:30開始舉行,中午簡單餐敘,歡迎關心台灣文化發展的朋友們報名參加。
【搶救苗栗古窯】 https://bit.ly/3K8MvM9
北台灣唯一包仔窯面臨拆除命運
台灣新聞網記者黃義雄/苗栗報導2008.11.18北台灣唯一包仔窯面臨拆除命運_苗栗縣_中部新聞 | 台灣新聞網 https://bit.ly/3Kvp8Nc
苗栗縣土地重劃區內的松興窯廠、協明窯業,有兩座傳統「四角窯」;一座雄偉美麗的「八卦窯」煙囪;旁邊的協明窯業為北台灣唯一現存傳統薄瓦「包仔窯」具有珍貴的文化與歷史意義。 然而,苗栗縣政府近日徵收「高鐵特定區」,必須於年底前拆除,已岌岌可危。 古窯連絡站目前以三大重點工作方向,請大家共同搶救為苗栗留下珍貴的陶窯文化資產以「暫定古蹟」名義暫緩拆除之請命活動。 據了解,十年來有陳新上、陳信雄等學者們及一些熱心文化古蹟人士們為「搶救松興古窯群」請命,在地方上不斷以寫書、辦活動、演講等方式,在搶救這些傳統古窯,包含921震災搶救、古窯整修、甚至考慮遷移等方案,但都功虧一簣。 陳新上、陳信雄等學者們及一些熱心文化古蹟人士們呼籲政府能重視搶救這些古窯的文化資產,無奈,從中央到地方,一天到晚在談振興苗栗陶瓷產業,卻為了「建設」要拆除這些珍貴的傳統古窯! 古窯連絡站負責人鄧淑慧表示,苗栗縣擁有各式陶瓷窯爐;現存的傳統古窯種類豐富,足以見證台灣陶瓷的歷史文化與窯爐演進。 這三種珍貴的古窯,原本屬私人產業,因產業沒落無力維修,或因家族共業等因素,無法獲得政府資助與有效保護。 鄧淑慧依學者們建議說,這三種珍貴的古窯,如今已被縣府徵收,屬於公有財產,苗栗縣政府可依「文化資產保護法」,以「暫定古蹟」名義暫緩拆除。 苗栗縣文化局,並應主動邀請全省歷史學者、陶藝家共同評估「古窯群」保護的必要性,將之登錄為「歷史建築」,則可以很容易用「文化資產」的方式「現地保存」下來。 未來若能進一步整理、維護、展示,不但能為苗栗留下珍貴的陶窯文化資產,對於文化紮根、推動觀光、發展特色產業,將有無窮助力。北台灣唯一包仔窯面臨拆除命運_苗栗縣_中部新聞 | 台灣新聞網 https://bit.ly/3Kvp8Nc
八卦窯
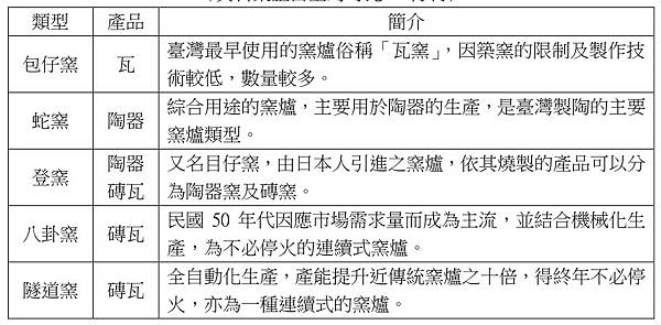
苗栗的磚瓦業發展甚早,清代年間便陸續有彭德滿、張近生等人來臺設立瓦窯廠,供應建築房舍之用;據日治時期的統計資料,1910年(明治43)竹南、苗栗一帶就有磚瓦製造廠40餘家,1933年(昭和8)磚瓦廠134家;臺灣光復以後,1953年(民國42)仍有一百多家磚瓦廠,從竹南、造橋、頭份、通霄、後龍、苑裡等,沿著海線都有相當多的磚瓦窯廠,其中以竹南和造橋最多。製磚最早是「登窯」(目仔窯),再演變到「八卦窯」,迄今為新穎且生產快速的「隧道窯」的機械磚廠。
1960年代(民國50年代)引入新式的八卦窯(霍夫曼窯),苗栗頭份、造橋、後龍、通霄、苑裡等鄉鎮曾擁有20餘座八卦窯,與當時的煤礦業發達息息相關,不過燃煤的汙染嚴重,1970年代(民國60年代)政府全面禁用生煤,一座座八卦窯漸漸被淘汰、拆除。後龍的鼎隆窯業所使用的八卦窯,其巨大的煙囪一度為後龍地區明顯的地標,可惜已停火20餘年,並於2009年(民國98)苗栗後龍鎮高鐵特定區徵收案中而被強制拆除,現僅煙囪以「模型」方式重建於苗栗特色館,傳統八卦磚窯眞正的功成身退,走入歷史。Client https://bit.ly/3kgHKFH

搶救頭份古窯文物 揪團來挖寶
搶救頭份古窯文物 揪團來挖寶 - 地方 - 自由時報電子報 https://bit.ly/3YxQWnY
鄉親請注意!如果您發現有印有圖中「頭份賴恆益」、「興隆窯」或其他字樣的陶器,請和苗栗縣柴燒陶藝創作協會聯絡,幫助苗栗古窯的研究。(記者何宗翰攝) 2011/07/27 06:00
〔記者何宗翰/頭份報導〕苗栗縣柴燒陶藝創作協會昨天組成十多人的「考古挖寶隊」,在頭份鎮「恒益窯」古窯址進行地表採集,搶救撿拾到的窯汗磚、窯具、陶瓷碎片等文物。
「頭份百年古窯研究計畫」主持人鄧淑慧表示,現有的資料都記載苗栗的陶窯技術源於日本,但根據「恒益窯」目前出土的文物,多出自福州師傅之手,如能證實「恒益窯」比日治時代更早,甚至追溯到清代,將改寫苗栗的陶瓷史。
竹南蛇窯窯主林瑞華說,二十多年前,一名陶友在台中找到老茶壺,上頭刻有「頭份」兩字;十一年前他買到一個舊水缸,上頭也印有「頭份興隆窯製造」,讓他興起尋找頭份古窯的念頭。
林瑞華表示,六年前在陶友的尋訪下,先找到曾在「恒益窯」工作的林坤山,在林坤山的指引下,在僑善國小旁、高鐵高架橋下找到古窯遺址,可惜太晚發現,「恒益窯」已被高鐵工程破壞。
徵求老照片、古陶器
林坤山去年以九十八歲高齡過世,林瑞華等人加速古窯研究的腳步,蒐集古窯址遺留的珍貴遺跡、文獻資料,並訪談耆老、田野調查,舉辦「頭份古陶窯文物徵件展」,尋找「恒益窯」、「興隆窯」的老照片和古陶器、文物等,民眾若有發現,可電洽037-623-057。
昨天的地表採集找到不少水缸碎片,鄧淑慧說,從上頭用布抓缸唇,手拍螺紋的技術,可以斷定是福州師傅的作品;陶藝家林明文指出,三灣、南庄一帶都產陶土,碎片切面的土色偏紅、顆粒粗,應該來自獅頭山,早期都用牛車或人力運土和陶器,土、窯和陶器應距離不遠,磚瓦廠更是「逐土而遷」。
頭份鎮民代表邱秀美、白珠珍昨天到場關切,交通大學傳播科技系的蔡雯琪、鄭巧琪也前來觀摩;鎮公所表示,未來規劃在古窯遺址上興建古窯公園,目前正在和高鐵局協調,爭取使用高架橋下的土地。 苗栗縣柴燒陶藝創作協會昨天組成「考古挖寶隊」,到「恒益窯」古窯址進行地表採集,圖為成員們正在討論挖到的陶片。(記者何宗翰攝)
搶救頭份古窯文物 揪團來挖寶 - 地方 - 自由時報電子報 https://bit.ly/3YxQWnY


高鐵特定區目前徵收的松興窯廠房內有兩座傳統「四角窯」(又名「川竹古窯」);為國寶級陶藝家蔡川竹所親自蓋築,具有珍貴的文化與歷史意義。廠房旁另有一座雄偉的「八卦窯」煙囪,可成為苗栗陶窯文化的地標。附近協明窯業的「包仔窯」,也是北部唯一僅存的傳統瓦古窯。三種古窯原本聯在一起,反映苗栗陶窯文化,更具珍貴。古窯原本屬私人產業,因產業沒落無力維修,或因家族共業等因素,無法獲得政府資助與有效保護。如今已被縣府徵收,屬於公有財產,苗栗縣政府可依「文化資產保護法」,以「暫定古蹟」名義暫緩拆除,並邀請全省歷史學者、陶藝家共同評估「古窯群」保護的必要性。建議「現地保存」的範圍僅有「古窯」,並非整個窯廠;所佔面積僅100坪左右。 三種古窯,可以用步道聯成「古窯步道公園」,成為公共設施的一部分。
若能以現地保存的方式,登錄為「歷史建築」,不但未來可以獲得中央更多的文化資源。對於高鐵特並區推動文化觀光、發展特色產業,將有無窮助力。【急件】搶救苗栗古窯連署! | 台灣千里步道協會 https://bit.ly/3ImOMlw




搶救苗栗古窯一週年回顧撰文/文.圖/鄧淑慧(竹南蛇窯藝術總監)
全球華人藝術網 搶救苗栗古窯一週年回顧 https://bit.ly/3xlWuGv
苗栗傳統古窯種類冠於全國,十幾年來許多學者、陶藝家、攝影家、文化愛好者都認為這些古窯具有珍貴的文化資產價值。甚至苗栗縣文化局也為這些古窯做了許多推廣活動,但「卡」在許多法規和制度的缺憾,所以雖然做了研究、規劃,也爭取過相當多的經費,但對這些古窯的永續發展難有實質的幫助。
後龍高鐵特定區內原有豐富的傳統磚瓦產業,其中僅存「四角窯」、「包子窯」和一座八卦窯煙囪,連結成為一個傳統窯區(以前有12座包子窯、兩座四角窯、兩座八卦窯、兩座狗頭窯,也可能有蛇窯、登窯)。
苗栗古窯事件緣起
2008年11月以前,一直以為傳統窯區的這些古窯會在政府徵收後被指定為「歷史建築」,突然看到報紙報導要被拆了。「苗栗縣柴燒陶藝創作協會」緊急開會,並向文建會、苗栗縣政府陳情,希望用文資法中的”暫定古蹟”條例將「三種古窯」保留下來,將來對苗栗縣的陶窯文化、觀光、文化創意產業絕對是一大利多!但得到縣府的答覆,竟還是為了「馬路預定地」非拆不可。無奈之餘12月22日筆者發起在古窯區辦了一個「焚書祭窯神」的沈痛呼籲活動,同時也諷刺苗栗文化局不顧多年來自己所推動的研究案、出版、規劃案,竟然可以用一個不具合法性的「臨時文資審議(拆窯後改口為座談會)」推說這些古窯不具稀有性、不具保存價值。2009年1月6日民間團體緊急組成「護窯行動聯盟」到文建會陳情,文建會承諾出面朝開協調會,但苗栗縣政府趕在8日協商前夕,就動用強勢警力,硬把古窯拆除。
苗栗古窯文化浩劫
2009年1月8日是一個苗栗陶窯文化浩劫的日子,縣府一大早就派怪手將「川竹古窯」打壞,整台怪手還開上窯體,似乎不達破壞不能成命(筆者曾向文化局建言,若逼不得以要拆,也要一塊塊窯磚小心拆,運到苗栗陶博館重建)。「窯盟」緊急請文建會求救,至少保下「八卦窯煙囪」和「包子窯」。但苗栗縣政府官員置之不理,在請求「暫緩兩日」,甚至護窯人士下跪求情之下,縣府還動用大批警力圍堵,重型機具敲擊30米高的八卦窯煙囪,撞擊了十分鐘還撞不倒,又用鑽孔機硬是破壞了一個大洞,再用怪手推倒;倒下的那一幕剛好被各大媒體拍到!這悲慘的一幕隨即傳遍全國,苗栗縣政府留下暴力對待自己陶窯文化資產的負面形象。最諷刺的是劉縣長的家就在旁邊,窯主私下抱怨:「為甚麼縣長的家不用拆、我們的窯就一定要拆!」但是一有媒體要採訪,就有如驚弓之鳥躲起來怕被拍攝到。
苗栗縣政府以為會有人抗爭動用了強勢警力,結果連在場的記者都很驚呀「沒有抗爭」只有文化人的椎心刺痛和苦苦勸說;反而凸顯了地方政府完全搞不清楚自己已經是這些古窯的所有權人!「為開發而開發!」無視於文建會與文資法的存在,趕在協商前刻意拆窯!
接著中央大學、公視等媒體一直持續關心這個文化資產浩劫的公共議題,因而在八卦窯殘址發現”您是我的”字跡;但現場粉碎機持續進行整地工程,眼看著三座古窯窯址就要被「粉碎」…。情急之下,筆者在2009年2月16日發起「搶救古窯遺骸運動」。
搶救「窯址」行動引起許多迴響,包括自願來的義工以及「造橋社區發展協會」等單位的協助,高雄的三和瓦窯也主動出面,願意協助「包仔窯」復建。十天後「川竹古窯」重現天日,窯基等結構都完好無缺,只有窯蓋被打壞;並有重大發現—「地下雙層煙道」。
沒想到台灣古蹟界重量級教授李乾朗先生也主動站出來參與「古窯民間文化會議」,當他現勘以後告訴在場民眾、學生、媒體:「殘存的窯址仍具有國家一級古蹟的價值!」古窯的文化資產受到肯定,令人感到欣慰。令人遺憾的是「文資總管理處」雖然出面開會,但一而再、再而三將責任推給地方政府,導致這些搶救下來的土窯磚被風雨侵蝕毀壞;包子窯完全被鏟除,只剩下殘破的八卦窯煙囪以及川竹古窯窯基、地下煙道。人謀不臧古窯二度浩劫!
搶救苗栗古窯後續發展
2009年3月6日文建會發文要求苗栗將四角窯窯址「暫定古蹟」。以為事情有了轉機,沒想到3月10日苗栗文化局召開「第二次文化資產資審議會」決議「暫不登錄」、「為了避免高鐵設站延宕決定移地保留」而且要將「地下兩米深、三十公尺長的地下煙道」移到滯洪積水區。3月13日監察院委員至川竹古窯窯址視察。輔大戴伯芬教授再度提案「提報古蹟」…縣府依然決議要將川竹古窯窯基「遷移」。7月22日監察院通過「苗栗古窯事件」糾正案,陳水源博士也拜會劉縣長,再度提出「古窯文化公園」的可能性,縣長終於表示願意研究。
2010年1月8日「苗栗古窯事件一週年座談會」探討古窯拆除事件在行政違失以外的制度成因,並檢討現行文資法令與文資審議機制的漏洞、缺失,期許政府相關單位正視問題、積極任事,完善文資法令。與會成員二十多人共同決議成立「民間文化資產守護網」往後一起共同關心苗栗文化議題,並達成「川竹古窯現地保留」的共識。建議將煙囪橫躺組合回來、現地蓋築「古窯文化公園」,莫再第三次傷害珍貴的古窯遺址。
為何還要救古窯
有很多人不解,「古窯」不是已經被推倒了嗎?為何還要「搶救」?其實「窯盟」從古窯倒下去的那天起,就決議「一定要還古窯一個歷史公道;無論花多少時間,一定要把「古窯」蓋回來!讓苗栗人知道,我們是『窯的故鄉』」。因此覺得有必要說明,讓關心文化的人也能明瞭古窯事件更深層的意義:
一、台灣的學術界,從來沒有這種「傳統四角窯」的詳細測繪研究。文化資產的研究中,也沒有土磚砌窯工法以及「倒燄火智慧」的無形文化資產研究。特別是這座「川竹古窯」的「雙層地下煙道結構」以及蔡川竹老先生如何燒出珍貴的「窯變鈞釉」?如果文建會找不出台灣其他地方還有這種土磚砌築的「四角窯」,以及特殊的「地下雙層煙道」,那麼這座四角窯在台灣的窯爐演進史上就有具備「重大」的意義,再還沒有令人信服的「文資審議」前不宜將它遷移!
二、這些手工窯磚,(初步整理有十七種以上),所代表的是一種時代的斷面(現在沒有再生產了)。如果能有更人性化的方式處理,整理起來將來設計施做成「具有歷史人文的地景、公共藝術」,都比怪手「敲碎」、粉碎機「粉碎」還能創造出新的文化生命與經濟價值。世界各國都已經極力在做「古窯重建」這些事了,為甚麼我們常出國考察的官員都不知道要做這些事?拆窯當天,筆者還建議文化局以「創造就業機會」,雇工將老窯磚整理起來,至少做一些補救動作,結果還是任搶救下來的土磚被風雨摧毀、任地下結構被大雨淹沒!
三、以前民間「連夜拆除」私有古蹟、建築,民眾不重視文化資產就已經夠悲慘了,而今竟發生政府自己強拆「極具文化資產保存價值的東西」,特意「趕」在文建會出面協商之前「摧毀」,倘若這樣的「案例」被默認成為事實,公民的文化權沒有發聲建言的機會,未來台灣的文化資產環境將更加堪憂。此例一開,地方政府可以不理文建會對文化資產的協調公權力,只要以經濟開發之名,就可以拆掉所有「身分未定」的老舊東西。而且以目前的文資法,也不會「有問題」!
四、苗栗縣政府強制拆窯,做了「文化創意產業」最壞的示範。不但把十幾年來文建會等政府部門所投注在苗栗的陶瓷文化產業—研究、出版、義工培訓、古蹟巡禮、規劃設計案等諸多文化基礎建設,「自廢武功」,讓苗栗人白白損失發展文化創意觀光產業的契機,如果中央與地方政府連最後的補救錯施都做不好,有誰能相信高倡「文化創意產業」的政策,能有多少實質的功效!
此外,筆者因參與「搶救古窯行動聯盟」,拆窯後,所屬單位「竹南蛇窯」就連續受到警察、消防、環保各單位的關切。造成同行、朋友、陶藝界人士的「寒蟬效應」,有些人退出行動、有些團體擔心將來經費會出問題,而不敢出聲。如果「關心全民文化資產議題」會產生這種現象,反而更是我們「勇敢站出來」的時刻,我們要讓各級政府官員知道,關心文化資產並不會阻礙經濟發展,而是要提供「有價值」的文化施政方案,創造雙贏。如果我們退縮,以後沒有人「敢」關心文化公共議題,這將是全民更多文化資產損失的開始。
建議苗栗縣政府以及中央文化主管單位,有創造性的人文思考,要能站在「建設與開發」的前導,才能創造人民美好幸福的生活環境。苗栗縣政府各級官員的文化意識有待加強;公民透過行動表達文化權的意識,也是我們會繼續努力的主要原因。民眾的文化權與文化財意識,將會透過一次又一次的行動,達到推廣教育的效果。長遠的願景當然是寄望「蝴蝶效應」,帶動文化資產環境的改革。短期目標仍是「現地保留、原址重蓋古窯文化公園」!
全球華人藝術網 搶救苗栗古窯一週年回顧 https://bit.ly/3xlWuGv
2008/12/23:竹掃把支持保存古窯 @ 竹掃把聯盟+公益信託 :: 隨意窩 Xuite日誌 https://bit.ly/3YxTXow
為苗栗三大古窯請命 窯出苗栗新文化: 焚書祭窯神,請命保古窯
人:(1)發起單位:苗栗縣柴燒陶藝創作協會
(2)古窯文化資產守護網 鄧淑慧
(3)關心古窯文化資產的人
流程:(1)用磚疊一臨時的「窯爐」。
(2)把「苗栗的傳統古窯」一書,撕開撚成一根根小蠟燭,分給「關心古窯文化資產的人」。
(3)唸「祭窯神文」:羅明先師、羅文祖師、荷葉先師P.S 傳統窯暱稱「窯公」
(4)請「窯公」---文明的祖先吃湯圓
(5)焚書 【搶救苗栗古窯】: 焚書祭窯神,請命保古窯
(6)介紹「三大古窯」期許「美好的未來」
集合方式:9點整自動到後龍頂東路「包子窯」旁集合
(由台13甲牛奶的故鄉 乳牛對面 天賜佛院對面進去50公尺先左轉再右轉)
聯絡電話:0912371187 鄧淑慧 0933091020 李碧勳





焚書祭窯神 搶救苗栗三大古窯 | PeoPo 公民新聞 https://bit.ly/3YTosoO
古窯不保 藝文人士焚書抗議古窯不保 藝文人士焚書抗議 - 地方 - 自由時報電子報 https://bit.ly/3IpEukH
苗栗縣柴燒陶藝創作協會昨天在四方窯前拈香祭拜「窯神」,盼窯神眷顧,讓四方窯等能夠被保留。(記者彭健禮攝)
2008/12/24 06:00 古窯不保 藝文人士焚書抗議 | 大紀元
〔記者彭健禮/苗栗報導〕「古窯都拆了,還留書籍幹嘛!」苗栗縣柴燒陶藝創作協會10多人,昨天到後龍鎮高鐵苗栗站特定區,在即將被拆除的四方窯前拈香祭拜「窯神」,並把縣府出版的「苗栗的傳統古窯」等書籍撕毀投入火炕,用焚書的方式,抗議縣府拆除古窯。
縣府︰無保存價值 古窯不保 藝文人士焚書抗議 | 大紀元
縣府國際文化觀光局長林振豐表示,四方窯是縣內陶藝家蔡川竹先生在民國59年建造,外型方正,又名四角窯、四方窯,是縣內傳統陶業產業遺址之一;縣府尊重專業,日前邀集文化學者專家實地考察,認為古窯不算稀少,部分窯體已破壞,窯主的保留意願也不高,因為沒有保存價值才忍痛拆除。
林振豐說,四方窯位於高鐵特定區都市計畫道路及住宅區內,執意保留要辦理都市計畫變更,這不但影響高鐵特定區的開發時程,也會影響區段徵收原地主的權益,他請反對人士諒解。
3座古窯 下月將被拆
縣內的「協明包子窯」、「川竹古窯」及「八卦窯煙囪」3窯,都位在高鐵車站特定區範圍內,將於明年1月5日前拆除;近半年來,地方藝文人士多次陳情縣府保留,但未獲縣府同意,昨天以激烈的焚書及摔破陶作品方式來表達抗議。
窯藝文化工作者鄧淑慧抱怨說,「川竹古窯」屬四角窯,早年台北松興窯因松山機場興建,被迫遷廠苗栗,如今又要被拆除,既然縣府認為老窯沒有文化傳承的意義,那留下陶窯相關刊物也沒意義了。 鄧淑慧說,世界各國都積極維護古窯文化,她曾提供古窯維護可行計畫供縣府參考,但都石沈大海;柴燒陶藝創作協會理事長林瑞華也質疑說,難道只有4萬人聆聽卡列拉斯演唱的活動才叫文化?妥善維護古窯,保留給後代子孫,相信未來會有超過400萬人參訪,這才是細水長流的文化價值。
古窯不保 藝文人士焚書抗議 - 地方 - 自由時報電子報 https://bit.ly/3IpEukH
北台灣唯一包仔窯面臨拆除命運
台灣新聞網記者黃義雄/苗栗報導2008.11.18北台灣唯一包仔窯面臨拆除命運_苗栗縣_中部新聞 | 台灣新聞網 https://bit.ly/3Kvp8Nc
苗栗縣土地重劃區內的松興窯廠、協明窯業,有兩座傳統「四角窯」;一座雄偉美麗的「八卦窯」煙囪;旁邊的協明窯業為北台灣唯一現存傳統薄瓦「包仔窯」具有珍貴的文化與歷史意義。 然而,苗栗縣政府近日徵收「高鐵特定區」,必須於年底前拆除,已岌岌可危。 古窯連絡站目前以三大重點工作方向,請大家共同搶救為苗栗留下珍貴的陶窯文化資產以「暫定古蹟」名義暫緩拆除之請命活動。 據了解,十年來有陳新上、陳信雄等學者們及一些熱心文化古蹟人士們為「搶救松興古窯群」請命,在地方上不斷以寫書、辦活動、演講等方式,在搶救這些傳統古窯,包含921震災搶救、古窯整修、甚至考慮遷移等方案,但都功虧一簣。 陳新上、陳信雄等學者們及一些熱心文化古蹟人士們呼籲政府能重視搶救這些古窯的文化資產,無奈,從中央到地方,一天到晚在談振興苗栗陶瓷產業,卻為了「建設」要拆除這些珍貴的傳統古窯! 古窯連絡站負責人鄧淑慧表示,苗栗縣擁有各式陶瓷窯爐;現存的傳統古窯種類豐富,足以見證台灣陶瓷的歷史文化與窯爐演進。 這三種珍貴的古窯,原本屬私人產業,因產業沒落無力維修,或因家族共業等因素,無法獲得政府資助與有效保護。 鄧淑慧依學者們建議說,這三種珍貴的古窯,如今已被縣府徵收,屬於公有財產,苗栗縣政府可依「文化資產保護法」,以「暫定古蹟」名義暫緩拆除。 苗栗縣文化局,並應主動邀請全省歷史學者、陶藝家共同評估「古窯群」保護的必要性,將之登錄為「歷史建築」,則可以很容易用「文化資產」的方式「現地保存」下來。 未來若能進一步整理、維護、展示,不但能為苗栗留下珍貴的陶窯文化資產,對於文化紮根、推動觀光、發展特色產業,將有無窮助力。北台灣唯一包仔窯面臨拆除命運_苗栗縣_中部新聞 | 台灣新聞網 https://bit.ly/3Kvp8Nc
位在高鐵特定區徵收範圍內/3古窯將被拆 陶友搶救
位在高鐵特定區徵收範圍內/3古窯將被拆 陶友搶救 - 地方 - 自由時報電子報 https://bit.ly/3YYC7v1
2008/12/20 06:00
〔記者彭健禮、傅潮標/苗栗報導〕由台灣已故陶藝大師蔡川竹設計、監造的「四方窯」、台灣僅存少數原始窯種之一的「包子窯」及參天聳立的磚砌「八卦窯煙囪」,因都位在後龍鎮高鐵特定區徵收範圍內,將面臨被拆的命運;古窯研究者鄧淑慧等人認為3窯都是全台少有,若被拆將是縣內文化資產重大損失,希望縣府重視。
鄧淑慧說,協明窯廠的包子窯、松興窯廠的四方窯及八卦窯煙囪,雖年份未達百年,但都已是全台少數僅存且窯體保存良善的窯種,不少學者、陶藝工作者及文化愛好者都認為這些古窯是台灣陶業發展史的代表性文化資產。
但無奈3窯都位在高鐵特定區徵收範圍內,土地已完成徵收,將於明年元月拆遷,為了搶救古窯,苗栗縣柴燒陶藝協會、竹南蛇窯文化工作室等單位向文建會、縣府陳情,目前已有300多人簽署,希望公部門能以另一角度思考古窯的存在必要性。
鄧淑慧說,世界各國維護文化資產皆不遺餘力,她以國際知名陶器生產地的日本信樂為例,當地政府利用密集古窯的優勢,設立藝術村,發展成國際陶藝家及觀光客爭相朝聖、遊覽的名勝地。
縣府:非全台獨一無二
雖然後龍3窯並未達文化局認定的歷史古蹟,但鄧淑慧說,把50年歷史的窯拆除,哪來的百年古窯留存?她認為保留3窯,對縣內文化觀光有利無弊,由於拆遷在即,她希望縣府能以文資法權限先把3窯列為暫定古蹟保護,再行評估。
縣府國際文化觀光局長林振豐說,縣府尊重專業,17日曾邀集苗栗縣有形文化資產審議委員會委員現場實勘,發現部份窯場已被拆除,原窯主無保存意願,且在台灣並非獨一無二,認為不具有保存價值。
另窯體座落地點,部份是高鐵特定區都市計畫道路或住宅區,如辦理都計變更,會影響整體開發時程與原地主權益,因此決定不保存。位在高鐵特定區徵收範圍內/3古窯將被拆 陶友搶救 - 地方 - 自由時報電子報 https://bit.ly/3YYC7v1
霍夫曼窯(Hoffmann Kiln),也稱八卦窯(因窯頂上的屋架呈現八角型而來)或蒸籠窯(指初期外觀為圓形,煙囪位於正中央的霍夫曼窯),最常用於燒製磚頭及其他陶質製品。由德國人佛德烈曲.霍夫曼(Friedrich Eduard Hoffmann)於 1856 年改良設計,1858 年 5 月 27 日獲得專利的一種窯。霍夫曼窯的平面通常像運動場跑道的環型或圓形,有時也會是矩形或 U 字型。窯體可分為兩層,其中地面層的外觀多為磚造,少數為石造,旁邊有階梯或空橋通往第二層設有木製或鋼製屋架的窯頂。窯室是一條環繞成一圈的中空穹窿型長隧道,通常被分割成 12 個或更多的窯室,這些窯室之間沒有隔間。在兩個或兩個以上的窯室旁設置樹枝狀的煙道與調節閥,以便將煙引導到主煙道從煙囪排出。煙囪的位置有些會在窯體的中央,有的會在窯體外的某一側,有時還會數座窯共用同一根煙囪。窯體周圍的拱型諸入口即是窯門,是運入磚坯運出磚塊的出入口,此外,在四個轉角等處的底部還開有拱型的煙道口,可以將煙引入地下煙道中。窯頂上方有數個方形或圓形的投煤口,沿窯室設置而成環狀排列,共有五圈,每一個孔都有一個金屬蓋。窯頂中央設有稱為「風鼎」的金屬製調節閥,可以調整煙道的開閉程度以調節排煙量。有些窯的窯頂會設清煙人孔,讓人進去打掃煙道。霍夫曼窯內部分成數個窯室,使用時會將磚坯排成數排,且會避開上方的投煤口,讓投煤口對著排與排之間的空隙(俗稱火路)。磚坯排好後,會在第一個窯室起火,然後一間間地燒下去,除非碰到水災或過長雨季,幾乎不停火,每間窯室依序重複著裝窯、乾燥、預熱、燒窯、保溫、冷卻、出窯等過程。在還沒起火前,可先裝滿五個窯室的磚坯,一間窯室約可裝 2000 塊左右的磚坯。窯室之間會先用報紙或牛皮紙箱隔著,除了起火的第一間窯室外,其他窯室的門會先用磚完全堵住,等起火後,便可陸續將磚坯裝入接下來的窯中。通常一個窯室燒成要花一天左右,同時間也只會有一到二間窯室在燒,而接下來要燒的窯室會先讓燃燒後的熱廢氣流過先預熱、乾燥,已經燒過的窯室會進入保溫狀態再逐漸冷卻,從入窯到出窯約 15 天。出窯是在冷卻完成之後的事,但有時在磚塊供不應求時,工人會在磚塊還沒完全冷卻時就進去「搶窯」。當霍夫曼窯停止燒製時,得清掃煙道保持暢通,由於煙道窄小,清潔工作多半由小孩去做,而清掃出來的煙灰可以當油墨用。日據時期,八卦窯由鮫島商行引進。早期,八卦窯大多集中在中部以南;民國五十年後六十年代,苗栗約有二十幾座。因窯體所佔面積龐大,發展時間不長,被隧道窯取代。與目仔窯相較,八卦窯為更早期的窯體。

盧泰康 - PODCAST 藝術史抬槓第一頻道 第六十七集! ❏… | Facebook





盧泰康 - PODCAST 藝術史抬槓第一頻道 第六十七集! ❏… | Facebook
八卦窯時期 刁磚古怪
刁磚古怪 https://bit.ly/3Eap7tR
花壇的八卦窯由日據時期日本人所傳入的,直到約民國62年左右,隧道窯的出現,磚窯進入了自動時代,八卦窯才漸漸的沒落下來,而八卦窯名字的由來, 在台灣是以其循環燒磚方式命名的,在其他地區也有稱之為輪窯的,如今花壇鄉已經沒有人使用八卦窯從事紅磚生產了,而舊窯址有保留的亦只剩下兩處,較為人所知的其中一個,是位於山腳路旁,為李先生所有。
八卦窯示意圖
八卦窯為日本人所設計,經由台灣煉瓦株式會社請日本人來花壇鄉赤塗崎建窯,是本鄉第一座八卦窯。該窯建於平地,因窯體積龐大,製磚量高,周圍須有較大的空地來放置磚塊,所佔地大,機動性低,燒磚的燃料為煤炭。
燒磚進行的方式是利用氣流控制火的力向,延著環狀窯身循環前進,再配合窯上方的五個小孔,投人煤炭加熱,從而把置放在窯內的生磚,燒成紅磚,循續不止。
因為有了圓窯的使用經驗之後,花壇地區的磚窯業者,為了更進一步能使用連續循環燒磚的方式,生產更多的紅磚來應付日益增加的紅磚需求,所以在使用圓窯的一、兩年後,都再度的投下高額的成本,改建八卦窯。(也就是日本人由歐洲引進的「霍夫曼窯」。)
在民國四十八年八月七日的中部「八七水災」,造成許多土埆厝的民房倒塴,所以在重建過程中,都改採磚造水泥的房屋,因此紅磚的生產量供不應求,為此磚窯業者,除了應用八卦窯的連續生產方式,日夜不斷的加班生產之外,也將早期使用許多人工的生產過程,逐步的一一引進
國外較新的機械化製作生產模式,除了省卻許多人力之外,更能增加快速的產量。
尤其八卦窯時期很多從採土到燒磚的流程,已經有了很大的革命性改變。從早期的人工取土,漸漸的轉入了使用鏟土機鏟土的方式,不再用人工一鋤一畚箕的挑土古老方法,而是用鏟土機將粘土直接鏟倒在由六汽缸引擎改裝的倂裝車(俗稱六氣仔車)上,而且併裝車的牽引力、載重量,遠超過早期牛車搬運量的十四、五倍,所以在運輸的轉變過程,已向前跨越了一大步。
在黏土採集回廠後的混合攪拌、發酵過程,也不再依靠人力和牛隻,而是採用機械攪拌機,做充分的均勻混合攪拌之後,透過螺旋式的擠壓機械,將黏土擠壓成四吋厚、八吋寬(尺寸可以從擠壓機調整)的長條壯年土條之後,在利用鋼線切成每塊兩吋(或其他尺寸)的磚胚,省去了以往用「磚仔斗」一塊一塊印製磚坯的低產能生產方式,不僅省去很多人力,也使得磚坯的混合組織成分更為均勻、尺寸也不受以往人工印製脫模過程的變形。
磚胚在送入沒有隔間窯壁的空曠窯室時,八卦窯內負責排疊生胚的師傅,會依照八卦窯頂所留的投煤孔,疊排出「火路」,以便在投煤的燒製過程中,不僅火勢均勻,而且不致於將煤炭落積在磚疊上,造成品質的不均、不良。因為八卦窯外環窯牆每隔兩丈左右就設有一窯門,所以窯內生胚,每堆到一個階段,就以牛皮紙黏貼在磚胚上,作為隔間,以隔阻前一窯室的熱氣穿透,而影響下一間(階段)窯室的生胚堆疊。
由於八卦窯是橢圓造型的循環窯 所以採用前面繼續堆疊生胚,而後面繼續燒磚、烘磚,一路前進的「火追磚」方式,所以在燒製過程中,可以循環不斷、週而復始的連續燒製。因此,八卦窯在橋仔頭,從民國五十三年開始曾經使用了長達二十幾年的歷史。雖然在民國六十年之後,就有隧道窯在花壇鄉的橋頭地區建窯,但八卦窯仍然受到窯業的繼續使用。
在七O年代,台灣經濟成長快速,十大建設等國家巨大工程陸續的開發,使得台灣商業、經濟日趨發達,將台灣從開發中的國家,帶入了已開發國家的經濟大國。在各大工程的建設過程中,也帶動了花壇磚窯業的蓬勃發展,使得彰化縣的窯業,如同雨後春筍。由原來只侷限在盛產黏土地區的花壇鄉,擴展到大村鄉、員林鎮,甚至於彰化、秀水、福興、埔鹽、大城、芳苑 、北斗、線西等鄉鎮市,都設有磚瓦窯場。在彰化縣磚瓦商業同業公會所提供的資料,經過整理統計之後,可以知道彰化縣的磚瓦窯業最鼎盛的時期,應在民國六十三年到民國七十一年之間,窯場總數多維持在六十幾間,尤其在民國六十九年,曾經高達六十六家之多,分布在全縣的十個鄉鎮市內,這是彰化窯業的全盛時期。
彰化花壇地區的土質由於適合燒磚,燒製出來的紅磚,品質優良,廣受各地客戶的喜愛,所以在民國六十年時,八卦窯日夜加工生產的紅磚,已無法滿足市場的大量需求,所以磚窯業者,又再度的投資,引進了新穎而生產快速的隧道窯,提升製磚技術之外,並將原來的機械式作業,改為自動化的操作,減少人力,增加產能,使得花壇的紅磚製作技術,又向前跨進了一大步。
八卦窯燒磚流程說明:
1、由八卦山脈取粘土層粘性佳的土料,之後,土料加水拌合,早期是將拌合成的粘士放入磚模內,一次一塊.壓製成磚型,但之後因為技術較發達,進入到半機械時代,磚坯已經不再由人工製造而利用機械擠出長條狀,再藉由切割機,切成一塊塊磚坯,以手推車運往廣場晒乾。
2、已乾燥的磚坯再次利用手推車,運入窯內,並置於地上交錯疊放,且離地面須留有孔隙,以利空氣流通。
3、在磚疊達兩間時(兩個窯門之距離為一間),在磚層上糊一紙張,隔絕冷空氣進入,以利日後之氣流控制。完成後,在疊放磚處之洞口,先砌一道半B砂漿磚牆,間隔半B孔隙再砌一道半B砂槳磚牆,而中央孔隙處填滿砂子,如此以達到完全隔絕冷空氣的效果。
4、燒磚時為磚塊保持原地不動,以火的前進快慢來控制燒磚的時間長短。燒磚數量以兩間為一單位,並預先排好約四間的磚量,以接續走火燒製下一批磚塊。
5、煤炭由窯頂五個約5cm直徑之圓孔投入燒磚,而火的前進是由地上40×60cm的小風口控制,每個小風口皆有一個活塞控制其開口大小,當風口打開時,火朝風口前進,風口越大速度越快,走火的速度相當緩慢,一天約燒兩間數量之紅磚。
6、紅磚燒成後,封閉的窯洞即可拆除,運用活動式的鐵軌車將熟磚運出,運至磚窯附近空曠的廣場疊放,經驗豐富的師傅再以敲打磚塊,以聲音的清脆度及檢看紅磚顏色的深淺,來分辨等級,進行挑選分配。
7、欲購買紅磚之顧客,早期運用牛車到廣場採貨,之後即運用貨車來搬運紅磚。
資料來源:磚窯故鄉 花壇鄉磚瓦窯探討
刁磚古怪 https://bit.ly/3Eap7tR



































高雄市文化局將於4月16、17日在中都唐榮磚窯廠舉辦市集,邀民眾感受高雄百年風華。圖為「中都唐榮磚窯廠」全景。 圖/高雄市文化局提供
【本報高雄訊】四月十八日是聯合國教科文組織通過的「國際古蹟遺址日International Day For Monuments and Sites」,也是世界遺產日。高雄市文化局以國定古蹟「中都唐榮磚窯廠」作為主場地,四月十六、十七日以市集、講座、手作等讓大家體驗百年磚窯的美。
愛河中游旁的中都唐榮磚窯廠,是高雄第一家磚仔窯,也是台灣現存最完整的磚窯工業建築群,二○○五年公告為國定古蹟。清水紅磚砌成的煙囪,象徵由日治時代開始的興盛磚造產業,自一八九九年日人鮫島盛創辦的鮫島煉瓦工場,到一九八五年停止生產,中都磚窯廠一直是高雄重要的磚造工業的生產基地。
磚窯廠兩座高聳的煙囪、八卦窯、三座倒焰窯、實驗窯、隧道窯、磚造事務所,是今日認識與理解近現代化工業發展的珍貴場域。
國際古蹟遺址日 百年中都磚窯廠 見證時代風華 https://bit.ly/3xlvAyk


唐榮磚窯廠位在愛河畔的同盟路、中都橋旁,1902年(明治35年)日人在三塊厝郊區創立有三座傳統「目仔窯」的鮫島煉瓦工場,為打狗第一家磚仔窯。1913年,台灣經濟繁榮,各地建築蓬勃發展,紅磚需求量擴大,日人在台北成立「台灣煉瓦株式會社」整合各地原有磚窯廠,成立台灣煉瓦株式會社打狗工場。
後為因應市場需求而陸續擴充規模,增建六座高產能的八卦窯 (霍夫曼窯HoffmanKilm),
當時台灣南部重要建物的磚塊幾乎均由此供應。1945年二戰結束,1946年併入台灣行政長官公署工礦處後改稱為工礦公司高雄磚廠。1957年唐榮鐵工場負責人唐傳宗先生購得高雄磚廠,1962年歸屬公營事業機構。
唐榮磚窯廠於1985年停工。唐榮磚窯廠共分好幾期建築,其中八卦窯及煙囪建於1913年,1975年移轉唐榮鐵工廠後又興建倒陷窯,80公尺長的隧道窯則興建於耐火磚生產時期。現窯廠經市政府列入古蹟保存,並於94年將古蹟活化整修作為市民休閒公園。高雄市區域: 三民區中華橫路220號
中都窯場-高雄市景點,三民區景點,高雄市景點訂房住宿 https://bit.ly/3xme4Kb






中都唐榮磚窯廠,是位於臺灣高雄市三民區愛河旁,前身為「台灣煉瓦會社打狗工場」的產業建築,先於民國九十二年(2003年)4月16日公告為高雄市市定古蹟[1],後於民國九十四年(2005年)3月11日公告為國定古蹟[2],此外在工廠東北方的倒焰窯則在民國九十三年(2004年)2月25日被公告為歷史建築[3]。另外在附近還有一間紅磚辦公室。
中都唐榮磚窯廠 - 維基百科,自由的百科全書 https://bit.ly/3YZtAaC
歷史
日治時期
在臺灣日治時期的明治三十二年(1899年),日人鮫島盛於打狗(高雄)三塊厝以15000日圓創辦了「鮫島煉瓦工場」[1]。該工廠是高雄第一間磚窯,設有三座傳統的「目仔窯」[1]。工廠設在這裡,除了能獲得愛河沿岸的黏土來製磚外,也能從鄰近的柴山取得燒製磚塊所需的木材[1]。而由於工廠需要大量的人力,所以吸引了不少來自澎湖與今臺南市北門區的移民,進而使得該區繁盛起來[1]。
到了大正二年(1913年),後宮信太郎在臺北成立「台灣煉瓦株式會社」,開始整併臺灣各地的磚窯廠,而鮫島煉瓦工場亦被整合進台灣煉瓦株式會社打狗工場中[1]。七年後(1920年)因打狗改名為「高雄」,所以工廠也改名為「高雄磚場」[1]。之後由於生產上的需求,所以從稱為「蒸籠窯」的一號窯開始增建了六座八卦窯[1]。據載在昭和十年(1935年)左右,當時此處是高雄州規模與產能最大的磚廠,南臺灣重要建築所用的磚頭幾乎都由此處供應[1]。
戰後時期
二次大戰結束後,此處被臺灣省行政長官公署工礦處接管,劃分進紡織、玻璃、窯業等十二單位中;後來民國三十六年(1947年)時這十二單位又合為工礦總公司,而此工廠也改為「工礦公司高雄磚廠」[1]。之後民國四十六年(1957年)磚廠被唐榮鐵工廠買下,成立「唐榮鐵工廠股份有限公司高雄磚廠」;但三年後唐榮鐵工廠發生財務危機,由經濟部處理善後,於民國五十一年(1962年)宣告唐榮鐵工廠屬於公營事業[1]。而從民國五十四年(1965年)開始,唐榮鐵工廠自行研發以日本時代留下來的八卦窯燒製的耐火磚,供此時迅速發展的高雄鋼鐵業各廠使用[1]。但隨著成本提高、競爭激烈等因素,唐榮鐵工廠拆除了一號、二號與六號的八卦窯,請外國技師先後興建了三座倒焰窯(Down-draft kiln)[1]。倒焰窯完成後,所出產的耐火材料不僅可供唐榮本身使用,還可賣給臺糖等工廠使用,帶來了不少收入[1]。後來工廠在民國六十九年改名為「唐榮耐火材料廠」,四年後因唐榮鐵工廠精簡公司組織而併入不鏽鋼廠中,但依然生產耐火材料[1]。
但由於後來磚材的需求降低、環保意識提升與工資高漲等因素,磚窯廠於民國七十四年(1985年)停止生產,但辦公室仍使用到民國九十一年(2002年)8月員工才撤離[1]。2007年,中都唐榮磚窯廠曾作為影視作品《穿牆人》拍攝取景的地點。
建築配置
中都唐榮磚窯廠由數個時期的建築所組成,日治時期的廠區共有六座霍夫曼窯[註 1],且場內還有自三塊厝車站延伸,途經當時的大江組灰窯、東洋製罐株式會社[註 2]、打狗酒精株式會社等工廠直至今高雄中都橋東邊橋頭為止的工業專用鐵路「煉瓦會社線」[註 3],此外還有供牛車從凹子底搬運製磚原料的輕軌[4]:20。而在磚窯的北邊則是生產磚坯的磚造機器間,而廠區的東邊為辦公室與廠長宿舍,鐵軌以南則是員工宿舍[4]:25。
進入民國時期後,最初因戰爭的破壞而只能使用2、3、6三座八卦窯與一部份的濕式製磚機來生產[註 4][4]:27,之後六座窯全數陸續修復。後來1、2、6號窯拆除,改建倒焰窯,之後又加建了隧道窯。而目前的廠區主要保留的是3號八卦窯,倒焰窯與隧道窯,另外還有日治時期的辦公室。[1]。
日治時期的紅磚辦公室為兩層樓建築,坐北朝南,空間平面成正方形,於門口處設有門廊,其上有陽臺。正面開窗四扇,東西二面則各開六扇,朝北的背面則無窗[4]:47。中都唐榮磚窯廠 - 維基百科,自由的百科全書 https://bit.ly/3YZtAaC




















高雄~中都唐榮磚窯廠 - CJ -image‧CJ 意象館 - udn部落格











高雄~中都唐榮磚窯廠 - CJ -image‧CJ 意象館 - udn部落格



高雄市 臺灣煉瓦社打狗工場 中都唐榮磚窯廠 東北角倒焰窯 趙守彥(1960-) - 高雄市 臺灣煉瓦社打狗工場 中都唐榮磚窯廠 東北角倒焰窯 數位島嶼
民國60年(1971)唐榮耐火材料廠(原磚窯廠)廠長馬毓成拆除2座霍夫曼窯改建3座倒焰窯,本座即其中之一,位於廠區東北方。
其採磚構方式疊砌,牆體與窯頂四周再以鐵件箍束窯體,以防其本身荷重與熱膨脹造成龜裂。
窯體外牆為荷式砌法清水磚牆,東西兩向呈階梯狀往窯頂拱型屋頂昇高;窯體內面則以耐火磚組砌,地坪並設計規則排列之排氣孔通往下部煙道。
其建造原理是將熱氣向下抽,使其均勻散佈於全窯,接著再集中各路廢氣,統一自煙囪排出。
就產業觀點而言,其為高雄工業化進程的重要見證,而其提供建築材料之產業意義,亦具有臺灣工業與經濟發展等歷史價值,若延伸至臺灣整體工業史而言,則為臺灣工業發展歷程中不可或缺的產業文化遺址。
唐榮磚窯廠之建物分成好幾個時期,其中八卦窯及煙囪建於日大正2年(1913),民國64年(1975)移轉為唐榮鐵工廠後,興建倒焰窯,唐榮磚窯廠內之八卦窯、煙囪、倒焰窯、隧道窯、實驗窯、及事務所建材皆為紅磚。
倒焰窯建築仍保存完整,雖有雜物堆置其中,仍不減其整體的歷史價值。就其磚構技術,包括磚質、磚砌法及磚飾等均具有技術美學上的價值。
資料來源:文化部文化資產局趙守彥(1960-) - 高雄市 臺灣煉瓦社打狗工場 中都唐榮磚窯廠 東北角倒焰窯 數位島嶼 https://bit.ly/3xp07LI


趙守彥(1960-) - 高雄市 臺灣煉瓦社打狗工場 中都唐榮磚窯廠 東北角倒焰窯 數位島嶼







大肚山上八卦窯餐廳 @ 茵茵weity的部落格 :: 痞客邦 ::
八卦窯餐廳台灣 南屯台中 南屯區五權西路三段539號




名稱:順達磚窯廠觀光工廠
電話:0937-590168
營業時間:一~日 09:00~17:00
地址:彰化縣花壇鄉水坑巷2號 (google map)
彰化花壇景點 順達磚窯廠 八卦窯與紅磚的歷史時代 - 黑崎時代 https://bit.ly/3I52KqS
日本人在大正年間就已經將半自動輪窯方式的「霍夫曼窯」〈俗稱八卦窯〉由歐洲引入台灣,而「台灣煉瓦株式會社」也在當時就引進霍夫曼窯到花壇地區設置。 根據當地的耆老回憶指出當時的日本人並沒有把這種較為進步的燒窯技術轉移給當時的台灣業者,所以橋仔頭地區的窯業積極的自尋改進,由竹管仔窯改為目仔窯(俗稱階梯窯或登窯)這種半循環式的燒製過程,比起竹管窯的整窯式燒製作業過程已大大的提升產量,所以目仔窯在橋頭村維持了很長一段時間,廣為業界普遍使用,但因目仔窯這種一目一目(一室一室)隔絕而成的窯壁,吸熱面積太大,所以耗費燃料也相對的增加,磚窯業者漸漸發覺如果能夠不要有那麼多的隔絕窯壁又能連續循環燒窯作業,那才能符合燒窯磚的經濟效益,於是業者從外地引進較新式的文化窯(俗稱圓窯)。
圓窯不像目仔窯必須築在山坡上,而是建在平地上,其窯室做360度圓形的環燒,這時已經非常接近霍夫曼式窯(八卦窯)的造型和功能。
因為有了圓窯的使用經驗之後不久橋仔村製磚業者再度的投下高額的成本改建八卦窯(也就是日本人由歐洲引進的「霍夫曼式窯」)。
因此台灣人自建的八卦窯在橋頭村從民國53年(西元1964年)開始啟用,曾經使用了長達二十幾年的歷史。
隨著台灣經濟成長的快速,十大建設等國家巨大工程陸續開始,八卦窯產磚數量已無法滿足市場的大量需求,所以業者又再度的投資引進了新穎且生產快速的「隧道窯」,八卦窯慢慢的被淘汰了。
花壇八卦窯花壇八卦窯 | 94i - 就是愛 https://bit.ly/3IrrkE0
地址:彰化縣花壇鄉橋頭村中橋街660號
------------
順達磚瓦窯文化園區
地址:彰化縣花壇鄉彰員路二段186號
電話:04-7862115
花壇順達磚窯廠 化紅土為神奇(磚瓦窯文化園區/八卦窯/旅遊景點推薦) - Kiwi 樂活食旅 https://bit.ly/3lDiWIx










原臺南縣六甲鄉曾是磚窯重鎮。照片攝影者黃金財先生如此觀察與敘述:「早年傳統八卦窯在燒製紅磚之前,要先將製作好的土磚,排列在廣場上,不論是陰乾或是陽光曝曬,得在乾燥後,才能進窯鍛燒;否則會因為遇到高溫而裂開。有句俗語說:《嫁妝不得寒酸,至少要兩塊磚!》可見得紅磚在傳統社會含意與份量。」這是臺南市六甲區,也就是原臺南縣六甲鄉傳統紅磚燒製盛況。六甲曾是磚窯重鎮。耆老回憶,1977年7月賽洛馬颱風重創南部,傳統紅磚瓦民宅紛紛改建鐵皮屋或覆蓋琉璃瓦,使得原已走下坡的六甲磚瓦窯產業加速沒落。有些歷史悠久的老窯業者隨著時代變遷積極轉型,生產符合現代建築需求的琉璃瓦,後來也生產庭園景觀用磚或是復古磚以迎合現代人的懷舊需求。Client https://bit.ly/3YFOrA5
排磚-文化部國家文化記憶庫 https://bit.ly/3k9FFLU
這是臺南市六甲區,也就是原臺南縣六甲鄉傳統紅磚燒製盛況。六甲曾是磚窯重鎮。耆老回憶,1977年7月賽洛馬颱風重創南部,傳統使用紅磚瓦的民宅紛紛改建鐵皮屋或覆蓋琉璃瓦,原已走下坡的六甲磚瓦窯產業加速沒落。有些歷史悠久的老窯業者隨著時代變遷轉型生產琉璃瓦,後來也生產庭園景觀用磚或是復古磚以迎合現代人對紅磚溫潤質感的喜愛。照片攝影者黃金財先生對此景有感而發:「冶鍊出這片亮麗的流程,細心彩排這片壤土的磚塊,像那縱橫不斷的時序,有著流線型的典雅,亦含有相屬的美感。凌烈火燄才冶挺拔的磚塊,但傳統八卦窯已在臺南消失了。」黃金財先生自1970年代走訪各地,用鏡頭記錄風土民情,鏡頭下有些傳統產業已然消失或式微,照片也格外值得典藏。
Client https://bit.ly/3k9FArA
磚下獨白-文化部國家文化記憶庫 https://bit.ly/3IAp7Gd
--------------------------
這張照片拍攝於民國59(1970)年,場景為苗栗縣造橋鄉的造磚場。由於當時尚未有大型機具,幾乎所有的程序都必須採用人工,除了要背負沉重的磚塊之外,還要忍受廠房悶熱的磚窯以及內外飛揚的塵土。
苗栗縣造橋鄉因為盛產相思木炭,加上附近談文村土質適合做磚瓦,造就苗栗瓦窯廠林立。1950至60年代全盛期,造橋鄉燒磚瓦窯約有53座,有時一家廠一天就可燒製上百公噸磚瓦。由於環保與社會變遷加上石化業興起,塑膠品取代陶瓷,造橋鄉傳統瓦窯業目前幾乎都已走入歷史,僅數家如振穎磚瓦工廠的「包仔窯」,或是當時專門燒製紅磚的「八卦窯」,現留存外觀但都已停產多年。人工造磚-文化部國家文化記憶庫 https://bit.ly/3ScVKg8
Client https://bit.ly/3Z1tKyl
-------------
這張照片攝於1960年代,當時苗栗造橋瓦窯業極為興盛,不少瓦窯建築蓋在鐵路邊,方便商品運送。這些型似一條龍的瓦窯建築,就是當時造橋鐵路旁最常見的景致風貌。沿著鐵路構築的窯場,煙囪裡飄散入雲的蒸氣,是歸鄉遊子最醒目的地標。
早年苗栗許多鄉鎮設火車站,都是為了貨物轉運。當時造橋盛產相思木炭,加上附近談文村土質適合做磚瓦,因此造就苗栗瓦窯廠林立。1950至60年代,造橋鄉的全盛期約有53座燒磚瓦窯,有時一家廠一天就可燒製上百公噸磚瓦。由於環保與社會變遷,加上石化業興起,塑膠品取代陶瓷,造橋鄉傳統瓦窯業目前幾乎凋零殆盡,僅數家如振穎磚瓦工廠的「包仔窯」,或是當時一家專門燒製紅磚的「八卦窯」留存外觀但都已停產多年。造橋愛鄉協會近年積極協調修整,期盼打造「台灣紅瓦專業區」遊憩據點,讓老窯重獲新生。
Client https://bit.ly/41aePUo


聯福磚窯
恆春昔稱瑯嶠,日明治4年(1871)恆春地區發生牡丹事件後,日明治8年(1875)清廷在恆春地區建築古城及城牆,所需、土方、磚與石灰,就地取材,北門城外即為昔日築城燒磚及煉製生石灰燒石灰窯位置,當時常見白天冒煙。今磚窯場遺址尚在,燒石灰場遺址卻已不復見,民國45年磚窯原型係為以「圓窯」(形狀像福建土樓)建造,5年後進化改築為當時較高效率且先進之八卦型磚窯
聯福磚窯-文化部國家文化記憶庫 https://bit.ly/3Z3m2DX
走入歷史的八卦磚窯-文化部國家文化記憶庫 https://bit.ly/3SiBNow
八卦窯/聯福磚窯/恆春磚窯場遺址尚在,燒石灰場遺址卻已不復見,民國45年磚窯原型係為以「圓窯」(形狀像福建土樓)建造,5年後進化改築為當時較高效率且先進之八卦型磚窯
最美八卦窯--在米爾登伯格(Mildenberg)博物館的霍夫曼環狀窯

霍夫曼窯(Hoffmann kiln),又譯作八卦窯[註 1]或蒸籠窯[註 2],最常用於燒製磚頭及其他陶質製品。它是由德國人佛德烈曲·霍夫曼(Friedrich Eduard Hoffmann)於1856年改良設計,1858年5月27日獲得專利的一種窯,所以以其姓氏為名[3]。這種窯在霍夫曼取得專利後被用於燒石灰,並以「霍夫曼連續窯」(Hoffman continuous kiln)之稱聞名。
環狀爐(蒸籠窯)的橫面圖,為1858年霍夫曼取得專利之設計
霍夫曼窯 - 維基百科,自由的百科全書 https://bit.ly/3SeOBvY
結構
霍夫曼窯的平面通常是像運動場跑道的環型或圓形,有時也會是矩形或U字型。而窯體可分為兩層,其中地面層的外觀多為磚造,少數為石造,旁邊會有階梯或空橋通往第二層設有木製或鋼製屋架的窯頂。至於窯室則是一條環繞成一圈的中空穹窿型長隧道,通常會被分割成12個或更多的窯室,而這些窯室之間並沒有隔間。而在兩個或兩個以上的窯室旁會設置有樹枝狀的煙道與調節閥,以便將煙引導到主煙道再從煙囪排出。至於煙囪的位置有些會安排在窯體的中央,有的會安排在窯體外的某一側,有時還會數座窯共用同一根煙囪[3]。
窯體周圍的拱型諸入口即是窯門,是運入磚坯運出磚塊的出入口,此外在四個轉角等處的底部還開有拱型的煙道口,可以將煙引入地下煙道中。而在窯頂上方則有數個方形或圓形的投煤口,沿窯室設置而成環狀排列,共有五圈,每一個孔都有一個金屬蓋。而在窯頂中央則設有稱為「風鼎」的金屬製調節閥,可調整煙道的開閉程度以調節排煙量。而有些窯的窯頂還會設有清煙人孔,以讓人進去打掃煙道[3]。
在米爾登伯格(Mildenberg)博物館的霍夫曼環狀窯
日本栃木縣舊下野煉化製造會社的霍夫曼窯
燒製方式
霍夫曼窯內部分成數個窯室,使用時會將磚坯排成數排,且會避開上方的投煤口,讓投煤口對著排與排之間的空隙(俗稱火路)。磚坯排好後,便會在第一個窯室[註 3]起火,然後一間間地燒下去,除非碰到水災或過長雨季等重大問題,不然幾乎不會停火,每間窯室依序重複著裝窯、乾燥、預熱、燒窯、保溫、冷卻、出窯等過程[3]。
在還沒有起火前,可先裝滿五個窯室的磚坯,一間窯室約可裝2000塊左右的磚坯。而窯室之間會先用報紙或牛皮紙箱隔著,除了起火的第一間窯室外,其他窯室的窯門會先用磚完全堵住。而等起火之後,便可陸續將磚坯裝入接下來的窯中。通常霍夫曼窯一個窯室燒成要花一天左右,同時間也只會有一到兩間窯室在燒,而接下來火要燒過去的窯室會先讓燃燒後的熱廢氣流過以先預熱、乾燥,而已經燒過的窯室則會進入保溫狀態再逐漸冷卻,從入窯到出窯約要15天左右的時間。一般來說出窯是在冷卻完成之後的事,但有時在磚塊供不應求時,工人會在磚塊還沒完全冷卻時就進去「搶窯」[3]。
當霍夫曼窯停止燒製時,便得清掃煙道以保持暢通,而由於煙道窄小的關係,所以清潔工作多半是由小孩去做,而清掃出來的菸灰可以當油墨用[3]。
霍夫曼窯 - 維基百科,自由的百科全書 https://bit.ly/3SeOBvY









『八卦窯』,它的名稱的由來,是因為窯的屋頂,二邊弧形窯壁各修飾為三個斜坡面所組成;加上二邊的斜坡面,共為八角形,因此稱為『八卦窯』。八卦窯內可一邊燒窯、一邊隔間、一邊放入土坯,同時可一邊出貨,一年四季可不斷入貨生土坯(即泥土塊,半成品)一邊燒、一方面出貨為最大特色。
八卦窯的主體完整材質堅硬,左右各有八個窯洞加上前後各一個,總共有十八個窯洞,窯身圓形頂上再收邊成八角形,所以稱之為八卦窯,窯洞是半圓形的拱圈約半人高,旁邊有座像是辦公室的兩層樓建築,加上非常非常高的煙囪,滿古樸的。
事實上台灣人所謂的『八卦窯』是德國人於1865年發明的, 音譯過來名稱為霍夫曼窯, 在大陸地區, 相對於傳統的間歇窯稱為『輪窯』,所以『八卦窯』這個名稱是本土化的結果, 推測起來, 大致緣由為台灣人也受陰陽五行太極之學深遠的影響; 另外八卦窯的輪燒方式所採取半自動化的隔間窯室輪燒方式生產紅磚、造成的生坯; 紅磚於兩端窯室輪轉, 其運作過程, 事實上也與八卦無異, 所以窯形是否為正八卦形? 就不是重要的關鍵所在了!
台灣首座八卦窯「中都唐榮磚窯廠」是全國唯一一處保存完整的磚窯廠,從建場設立之今,已有近百年的歷史,前身為1899年日人鮫島盛所興建之鮫島煉瓦工廠,1913年有「台灣煉瓦王」之稱的日本大企業家-後宮信太郎將其整合為「台灣煉瓦株式會社打狗工場」,並擴充規模增建新式的六座八卦窯,為日治時期南台灣重要建築物。
2004年3月內政部古蹟審議委員會審議通過公告為國定古蹟。目前「中都唐榮磚窯廠」是高雄唯一位於愛河中游段的國定古蹟,亦是全國第一座八卦窯的磚窯廠,在台灣經濟起飛的五、六O年代,曾創造了甚高的利潤,停工生產後,作為見證高雄都市及工業發展的歷史,也記錄了高雄中都地區居民共同的記憶,極具歷史文化價值。
隨著時代進步,過去磚窯業的風光不在,就連製作磚窯特有的八卦窯也所剩無幾。八卦山紅土壤土質適合製作磚瓦,位於山麓附近的花壇鄉,也因此成了臺灣磚窯生產重鎮,生產的磚瓦,不但供應全省,還可供外銷,全盛期曾經是花壇最重要的地方產業。花壇磚窯業歷史悠久,迄今已有八十年歷史,過去磚窯業燒磚瓦都以長形「八卦窯」製作,然而在時代進步下,以往樸實的八卦窯已被自動窯所取代。
根據磚窯業者說法,花壇磚窯業最早使用土窯燒磚,為了擴充產能,從土窯改進成串窯、圓窯,民國五十年代完成的八卦窯更讓磚瓦產能大增,為花壇磚窯業再創產業高峰,貢獻頗巨,然而近年來,不但磚窯業逐漸式微,八卦窯也逐漸被自動窯所取代。
八卦窯的優點是節省能源,只用煤炭,不必任何電力或汽油,其構造是一圓形隧道,共分三段,第一段是燃煤燒製,第二段是排列成排的磚坯準備燒製,第三段即是燒好的磚塊。
如今,八卦窯雖已停產,惟特殊之隋圓型老舊磚造窯體,成為鄉土歷史瑰寶。
https://nrch.culture.tw/twpedia.aspx?id=6202 https://bit.ly/3Ywll6a
八卦窯廠區
這個「八卦窯」為「霍夫曼窯」的俗稱,屋架成八角型得名,由德國人霍夫曼改良,日本人引進,共有兩層,原本還有另外五座但幾乎都拆除了。我們在平常經過此地時最容易看到的就是這個,這也是全台現存最大的八卦窯。
近看超像一座古城牆,每個門口僅能容納正常身高的人,旁邊還有一些投射裝置,在夜晚是會打光的。
窯體內部有許多「加固拱圈」也算是保護這個古蹟吧!延著這座窯體內部的隧道是可以像操場一樣走一圈的,在光線投入下還是蠻好看的。
二樓看起來倒像近年常見的門窗與鐵皮屋頂,不知道是當辦公室還是倉庫用,僅留有一座樓梯,但也損壞得不堪使用了。
從這個角度看還真的有種日式時代村的感覺。
[高雄 三民] 中都唐榮磚窯廠 百年國定古蹟 霍夫曼窯宛如巨型古城古城 首度開放藝術市集 園區週邊景點一次看 - 阿捷的打飯班 https://bit.ly/3XNPQDD



















高雄愛河旁驚見聖殿般美麗環拱,中都唐榮磚窯廠,開放預約參觀
高雄愛河旁驚見聖殿般美麗環拱,中都唐榮磚窯廠,開放預約參觀 https://bit.ly/44j4FBj
中都唐榮磚窯廠位於高雄市三民區愛河旁,是全台灣現存最完整的磚窯工業建築群。
從高雄車站一路向西,到逐漸人煙罕至的愛河岸,早已人去樓空的城區,連環境噪音都匱乏。在一片黯淡的地平面上,卻有兩座高聳入雲的紅磚煙囪,在太陽下閃耀亮色,彷彿某個失落文明傲骨兀立的方尖碑,為舊地的故事,靜靜守著。
探祕1:巨大工業遺構下 灰窯仔與中都人的故事
古籍上,這片土地恰是打狗川(愛河)入海之前的大轉彎,因土質不利耕作而荒蕪,直到1899年,日人鮫島盛看準河岸黏土適合燒磚,加以柴山方便取得燃燒木料,於是成立「鮫島煉瓦工場」,蓋了高雄第一間磚窯,使這片河川荒地成了老高雄人口中的灰窯仔(hue-iô-á,燒石灰的窯)或磚仔窯(tsng-á-iô,燒磚的窯),亦是今日巨大工業遺構「中都唐榮磚窯廠」的前身。
由紅磚砌成的煙囪拔地而起,雄偉矗立逾百年,遠遠就可以看到。
中都唐榮磚窯廠曾專門生產印有台灣煉瓦株式會社 T.R 標誌的一級磚,是當年建材中的精品。
探祕2:打開蒸籠窯 驚見聖殿般美麗環拱
磚窯廠歷經多次整併轉手經營,如今在今日剩餘6千多坪面積上還有磚造事務所、隧道窯、倒焰窯、八卦窯、實驗窯、磚造煙囪等設施,仍是相當可觀,難以想像原始規模,會是何等壯闊。
園區裡保存了最為古老,也是最具價值的,是長約60 公尺,寬約20 公尺,整體為磚拱形的霍夫曼窯。得名自它的發明者德國人Friedrich Eduard Hoffmann(1856年設計獲得專利),亦是所謂「八卦窯」或「蒸籠窯」,其最大特色是站在窯體內,可欣賞優雅的連續拱形組成如同環形跑道的窯床設計。整座窯則以3個窯室為單元安排裝窯、乾燥、預熱、燒成、冷卻、出窯作業,一圈即是一個循環,不必為了冷卻出窯而熄火,可以日夜不停地循環燃燒。
霍夫曼窯又稱「八卦窯」或「蒸籠窯」,是中都唐榮磚窯場內歷史最悠久、占地最大的窯。
探祕3:穿鐵衣的倒焰窯 煉出高雄工業城
從磚造階梯走到霍夫曼窯頂,向外眺望隔壁是3座倒焰窯,此為高雄工業起飛年代建造,主要功能是燒製工廠需求的耐火磚。
倒焰窯的造型方方正正,四周還加上束箍鐵件,渾身是「穿鐵衣」的硬派作風,不同於霍夫曼窯的曲線感。這是由於燒耐火磚的溫度更高,為了避免窯體崩裂,所以才有特別加固的設計。
走入倒焰窯內部,半圓空間底下的窯床,布滿矩陣方孔,長年高溫淬煉下的磚造,在微弱光線下反射出黑亮亮的鱗彩。解說人員比劃火焰從左右兩側的火口,沿著火牆向上竄燒至最高處的窯頂,再下沉至窯床,形成「倒焰」的熱對流現象,正是此種窯的特色。而方孔底下是煙道,連接到煙囪排出,「其實我們走的地面下,全都是錯綜複雜的煙道。」
倒焰窯主要燒製工廠需求的耐火磚,為了避免熱膨脹造成龜裂,以鐵件箍束窯體。
倒焰窯外牆為紅磚,內牆為耐火磚。
倒焰窯內部,半圓空間底下的窯床布滿矩陣方孔。
站在巨大的工業遺構裡,歷史是有形可見的,但還有許多沒有掛上解說牌的地方,當時磚窯業需要大量人力,所以各地勞工紛紛移入三塊厝,地區快速發展之下,街上便蓋起戲院與市場,而名氣響亮的「中都戲院」便取代了「三塊厝」,成了嶄新發展的象徵。台南移民信仰的北安殿、澎湖移民建造的中都開王殿、河川街上的市營住宅等,亦是探訪打狗川磚窯業「中都人」往昔生活的記憶座標。
由澎湖移民建造的中都開王殿,是昔日磚仔窯地區的信仰中心。
窯場旁當年的辦公室紅磚事務所,造型簡潔。
景點資訊
中都唐榮磚窯廠目前僅開放一期場域,平日10:00~17:00可自由入內參觀(週一公休),二、三期參觀須特殊申請,可洽中都唐榮磚窯廠。高雄愛河旁驚見聖殿般美麗環拱,中都唐榮磚窯廠,開放預約參觀 https://bit.ly/44j4FBj
認識咱台灣步入現代建築文明,就得從紅磚說起! 魚夫 - 認識咱台灣步入現代建築文明,就得從紅磚說起!... | Facebook https://bit.ly/3vbIlxW
如今在許多日本時代的古蹟或歷史建築被拆除的場所裡,咱們會經常發現裸露出來的紅磚烙有兩種印記,分別是TR和S磚。
S磚是英商「三美路洋行」(Samuel Samuel & Co)1914年在臺製造的紅磚,由於日本當局的偏袒,終究不敵日本血統的「臺灣煉瓦株式會社」而遭購併。
TR磚密度高,達4斤重,尺寸多為6x11x23公分,有些烙有印記,有些則無,表面平整者通常還上油,又稱「油面磚」,鑲有印記者又有陽刻和陰刻兩種,網狀的表面則是為了有效的和水泥緊密結合。
臺灣煉瓦的英文是Taiwan Renga,TR是縮寫,總公司一度設在今忠孝西路與館前路口三角窗,也就是今「國家攝影文化中心」旁68號的「仁濟醫院館前門診大樓」。
1895年有位日人鮫島盛來臺,在總督府土木課任職,得知政府將大興土木建設鐵路,乃離職成立鮫島商行供應紅磚,後來在1898年規畫臺灣鐵路舖設至1908年全線通車中,接到大批訂單,生意蒸蒸日上,不過餃島卻死於1903年,由雇員後宮信太郎接手,生意做得更大,現在位於高雄的「中都唐榮磚窯場」以前就是「台灣煉瓦會社打狗工場」。
台灣日治時期的建築,TR磚即是承重的最大力量,才會到處可見,由於質地實在太硬,戰後去日本化,在許多拆除作業中,牆和歷史都沒倒,反見怪手進廠送修了
魚夫 - 認識咱台灣步入現代建築文明,就得從紅磚說起!... | Facebook https://bit.ly/3vbIlxW




華山紅磚六合院
地址: 100台北市中正區北平東路30-11號
電話: 02 2358 1914
臺灣煉瓦TR紅磚凸凹版,S煉瓦正S版與反S版〈日治時代〉 @ 姜朝鳳宗族 :: 痞客邦 ::
請先 登入 以發表留言。