
佛教 - 維基百科,自由的百科全書 - https://goo.gl/1V28MR
佛教(英語:Buddhism)起源於古印度河流域迦毗羅衛國(今尼泊爾和印度邊界間靠近尼泊爾)的王室太子悉達多·喬答摩於35歲修道成爲釋迦牟尼佛後在約前6世紀對弟子開示的「苦的止息、趣(趨)向涅槃」的教導內容,後宗教化,為現代世界三大宗教之一。對於世界上,尤其是東亞、東南亞文化具有深刻的影響,此外在中亞和南亞地區文化曾具有廣泛的影響,現正在向歐洲、非洲、北美洲發展。佛教經歷史發展,通過南、北兩條傳播途徑,現代存在南傳上座部佛教、北傳大乘佛教兩條支脈,其中大乘佛教又分為顯宗(漢傳佛教的主要內容)和密宗(藏傳佛教的主要內容),故也有上座部、漢傳佛教(大乘)、藏傳佛教(金剛乘)三分法[1],各脈又有諸多宗派;南傳主要爲以聲聞乘阿羅漢果爲最高聖位,北傳則追求在未來世成佛,皆稱爲涅槃。
教主爲釋迦牟尼佛,廣義上也包含三世諸佛,一般尊稱其爲佛陀,義爲覺者、覺悟者。佛教的本意是佛陀的教育,而不是指拜神佛的宗教,比起其他宗教教義更像是一種哲理,這是由於最原始的佛教概念中,沒有明確指出神明的定義甚至反對迷信,因而後世的佛教儘管有些神話故事與規範,始終帶有一些不可知論的氣息,佛陀認為不應該浪費時間思考對滅苦沒幫助的概念。佛教在歷史上曾對世界文化傳播做出了不可磨滅的貢獻。佛教重視人類心靈和道德的進步和覺悟。按照佛教的觀點,人和其他六道眾生一樣,沉淪於苦迫之中,並不斷的輪轉生死,惟有斷除無明的人才能出三界離輪迴。教徒修習佛教的目的即在於追隨並實踐悉達多所覺悟的四聖諦,看透生命和宇宙的真相,斷盡一切煩惱,最終超越生老病死和所有苦結束輪迴,得到究竟解脫進入涅槃。
2010年普查顯示全世界約有5億佛教徒[2][3][4][5][6][7][8][9]。21世紀世界佛教徒的人口分布是:漢傳佛教地區67.3%(3.6億人),南傳佛教地區28%(1.5億人),藏傳佛教地區3.4%(1800萬人),亞洲以外地區1.3%(700萬人)。[10]
古印度的社會階級制度
佛教出現前的遠古印度社會,婆羅門教信奉神靈——即三大主神:創造萬有的梵天(Brahmā)、保護神毗濕奴(Viṣhṇu)以及破壞、再生和舞蹈神濕婆(Śiva),認為祂們主宰一切,通過對這些神靈進行祈禱,就可以獲得現世的種種好處,於是漸漸出現各種祭祀,以及對各種神靈的贊詠,書寫記錄成為四種《吠陀》。
婆羅門教認為古印度社會所有種姓都由梵天身體所生;婆羅門由頭部或嘴部生成,故地位最高;剎帝利由雙臂生成,地位次於婆羅門;以此類推。由於種族等級森嚴,社會分工、文化教育等的長期巨大差異,古印度社會漸漸分化成了婆羅門、剎帝利、吠舍以及首陀羅等四種非常不平等的階級,實際上是一套血統論社會等級制度,稱為種姓制度。其中婆羅門主要從事祭祀,剎帝利世襲軍政,吠舍經營工農商手工業等,首陀羅則為貧窮的自由民,從事更為低賤的職業。除此之外還有在四種姓外的「賤民」階層,地位更低,被稱為「不可接觸者」。[11][12]根據唐代玄奘法師的名著《大唐西域記》的記載:「其婆羅門,學四吠陀論。一曰壽,謂養生繕性;二曰祠,謂享祭祈禱;三曰平,謂禮儀占卜,兵法軍陣;四曰術,謂技能伎數,禁咒醫方。」
種姓制度帶來的諸多不幸引發了人們對於社會現狀革新的思潮,史稱「沙門新思潮」(梵文:śramaṇa),其中就包含了宗教改革的佛教。
--------------------------------------

道教 - 維基百科,自由的百科全書 - https://goo.gl/qk3V6D
道教是中國的本土宗教,最早可以上溯到原始社會時期中國人的祭天、祭祖等崇拜活動,至春秋戰國時期吸收神仙方術產生了方仙道,後融合道家、陰陽家的「五行」、「陰陽」等思想合併形成黃帝學派,在漢代中後期形成黃老道,崇拜道家老子為始祖,至南北朝經過宗教改革,逐漸演變成現在的道教。
道教
入門
基本教義
道 - 德 - 清靜 - 無為
炁 - 陰陽 - 煉丹 - 仙 - 性命
道教人物
老子 - 關尹子 - 文子
列子 - 莊子 - 鬼谷子
張道陵 - 魏伯陽 - 許遜
魏華存 - 葛洪 - 寇謙之
陸修靜 - 陶弘景 - 孫思邈
五祖七真 - 陳摶 - 王文卿
司馬承禎 - 劉一明 - 邵元節
褚伯秀 - 陳景元 - 王重陽
丘處機 - 張三丰 - 陳攖寧
道教神仙
三清四御
元始天尊 - 靈寶天尊 - 道德天尊
玉皇上帝 - 后土娘娘 - 紫微 - 勾陳
南極長生大帝 - 太乙救苦天尊
先天尊神
西王母 - 東王公
斗姥元君 - 三官大帝 - 五方五老
玄天上帝 - 雷聲普化天尊
天地山川百神
九皇大帝 - 太陽星君 - 太陰星君
魁斗星君 - 嫦娥娘娘
東嶽大帝 - 水仙尊王 - 四海龍王
金光聖母 - 雷公
冥府
酆都大帝 - 十殿閻君 - 五方鬼帝
黑白無常 - 陰陽司 - 判官 - 日夜遊神
聖賢仙真
盤古 - 女媧 - 伏羲 - 神農 - 黃帝
八仙 - 純陽祖師
九天玄女 - 驪山老母
百花仙子- 麻姑 - 三茅真君 - 黃大仙
護法神
托塔李天王 - 中壇元帥 - 二郎真君
驅魔真君鍾馗 - 關聖帝君
溫元帥 - 田都元帥 - 四大元帥
馬天君 - 王靈官 - 五營神將
法主真君 - 輔天真君 - 弼天真君
民間俗神
天上聖母 - 泰山娘娘 - 灶君 - 福祿壽 - 財神 - 門神 - 城隍 - 境主 - 福德正神 - 月老 - 文昌帝君 - 天醫真人 - 包公 -保生大帝 - 開漳聖王 - 廣澤尊王 - 靈安尊王 - 三山國王 - 古公三王 - 九龍三公 -西秦王爺 - 洪聖大王 - 虎爺 - 七星娘娘 - 金花娘娘 - 臨水夫人 - 註生娘娘 - 武夷真君 - 巧聖先師 - 岳武穆王 - 姜太公 - 張仙 - 清水祖師 - 董公祖師 - 五府千歲 - 五年千歲 - 五福王爺
道教宗派
黃老道- 方仙道 - 太平道 - 五斗米道
天師道 - 靈寶派 - 上清派
樓觀道 - 茅山宗 - 閣皂宗 - 重玄派
天心派 - 東華派 - 神霄派 - 清微派
淨明道 - 閭山派 - - 普庵派 - 太一道 - 真大道
全真道 - 金丹南宗 - 正一道 - 玄教
龍門派 - 天仙派 - 隱仙派
道教典籍
道德經 - 南華經 - 沖虛經 - 通玄經
陰符經 - 黃庭經 - 參同契 - 悟真篇
靈寶五符經 - 五嶽真形圖 - 三皇文
靈寶度人經 - 大洞真經 - 西昇經
清靜經 - 心印經 - 功課經 - 感應篇
定觀經 - 內觀經 - 胎息經 - 文始經
北斗經 - 玉樞經 - 玉皇經 - 三官經
抱朴子 - 玄綱論 - 化書 - 雲笈七籤
洞天福地
玉京山 - 崑崙山 - 洞天
十洲三島 - 十大洞天
三十六小洞天 - 七十二福地
道教名山
道教主題
歷史 - 音樂 - 宮觀 - 醮儀 - 道術 - 道曆
道教是一個崇拜諸多神明的多神教,主要宗旨是追求長生不死、得道成仙、濟世救人。在古中國傳統文化中佔有重要地位,在現代世界的也積極發展[1]。為戰國時代諸子百家之一的道家只是哲學理論,道教吸收了其以「道德」為核心概念的理論體系,並將哲學家神化;但直到漢朝中後期才有教團產生。張陵在益州(在今四川省)的鶴鳴山修道,創立了天師道,信奉老子為太上老君,建立二十四治作為傳教區域。至南北朝時道教宗教形式逐漸完善[2]。唐代太宗皇帝因老子(太上老君)姓李,與國姓相同,於是尊封老子為唐室先祖。
道敎以「道」為最高信仰
道教以「道」為最高信仰,認為「道」是化生中原萬物的本原[3]。道教(包括道家、術士等)與儒學和佛教合稱「三教」,為中華傳統文化的主要構成部分,是在其中占據著主導地位的理論學說和尋求有關實踐練登聖的方法[4]。
現在學術界所說的道教,是指在中國古代宗教信仰的基礎上,承襲了方仙道、黃老道和民間天神信仰等大部分宗教觀念和修持方法,逐步形成的以「道」作為最高信仰[5]。主要是奉太上老君為教主,並以老子的《道德經》等為修仙、修真境界主要經典,追求修煉成為神仙的一種中國的宗教,道教成仙或成神的主要方法大致可以歸納為五種,服食仙藥,外丹等,煉氣與導引,內丹修煉,並藉由道教科儀與本身法術修為等儀式來功德成仙,常見後來的神仙多為內丹修煉和功德成神者與道術的修練者[6]。
發展歷史
修道士畫像
主條目:中國道教史
道教是中國土生土長的宗教。其科儀與祭祀最早可追溯於原始社會時期的崇拜天地、自然與鬼神,從最早的與鬼神溝通的卜筮等多種方式,原始宗教逐漸演變成商周時期的祭祀上天和祖先。
到春秋戰國時期,原始宗教經歷了顯著的演變,並與社會文化知識相分化。諸子百家尤以道、儒、墨為「顯學」;可追溯最早人與鬼神溝通的占卜草筮及原始時期的崇拜自然與鬼神的陰陽家、神仙家與此同時興起,各種尋找神仙及「長生不老藥」的活動,屢見於史書。這一時期,逐漸產生了方仙道、黃老道等初期道教思想。
至東漢末年,張道陵在西南蜀地益州(在今成都)稱得太上老君(老子)「授以三天正法,命為天師」,從而創立了正一道(又稱天師道、五斗米道)。在中原,也有張角創立了太平道,宣稱「蒼天已死,黃天當立」,組織民眾起事反抗東漢王朝(史稱黃巾之亂或黃巾起義)。正一道和太平道的出現,標誌著道教開始成為有嚴密思想體系和組織制度的教團。在這種社會背景下,訂定道教經書的主要創始人物張道陵綜合傳統的鬼神崇拜、神仙思想、陰陽術數、卜筮巫術,並與漢代所崇尚黃老道思潮逐漸融合。道教教派也於此時形成,道教的宗教形態初具。[7]。
道教教義主要融合自道家學說。道教與道家是不同的,因為道家是學說,無宗教形態;道教是宗教,雖奉老子為教主,莊子為祖師,但其主張與老莊的思想並不完全一致,而更多得益於漢初盛行的以黃帝、老子之名言修道養壽的黃老道。道教的另一淵源是始於戰國、盛於秦漢的方仙道。方仙道分行氣(含導引)、服餌、房中三派。行氣派尊彭祖、王喬、赤松子為始祖;服餌派以羨門、安期生為代表;房中派以容成、務成子為代表。此外,亦可遙追殷商的鬼神崇拜。
也有學者指出,早在東漢之前道教已有許多宗派,以史籍所載所曰,有關張陵、張魯的事蹪,來論述道教不創自三張父子[註 1],而《後漢書》有文於下:「張魯字公旗。初祖父陵,順帝時客於蜀,學道鶴鳴山中,造作符書以惑百姓。受其道者輒出米五斗,故謂之米賊。陵傳子衡,衡傳於魯,魯遂自號師君。其來學者,被名為鬼卒,後號祭酒。祭酒各領部眾,眾多者名曰理頭。皆校以誠信,不聽欺妄。有病,但令首過而已。諸祭酒各起義舍於路,同之亭傳,縣置米肉以給行旅。食者量腹取足,過多則鬼能病之。犯法者先加三原,然後行刑,不置長吏,以祭酒為理,民夷信向。朝廷不能討,遂就拜魯鎮夷中郎將,領漢寧太守,通其貢獻[8]。」
又《三國志·張魯傳》劉宋、裴松之注引《典略》[9]:「熹平中(熹平為漢靈帝年號,172—177年),妖賊大起,三輔有駱曜[9]。「光和中(光和為漢靈帝年號),東方有張角,漢中有張脩。駱曜教民緬匿法,角為太平道,脩為五斗米道[9]。太平道者,師持九節杖,為符祝(咒)[9]。教病人叩頭思過,因以符水飲之,得病或日淺而愈者,則雲此人信道;其或不愈,則為不信道。脩法略與角同,加施靜室,使病者處其中思過[9];又使人為監令、祭酒。祭酒主以老子五文,使都習,號為監令,為鬼吏,主為病者請禱。請禱之法,書病人姓名,說服罪之意,作三通,其一上之天,著山上;其一埋之地;其一沉之水;謂之三官手書。使病者家出米五斗以為常,故號曰五斗米師。實無益於治病,但為淫妄,然小人昏愚,競共事之[9]。後角被誅,脩亦亡。及魯在漢中,因其民信行脩業,遂增飾之。教使作義舍,以米肉置其中以止行人。又教使自隱,有小過者,當治道百步,則罪除。又依《月令》,春夏禁殺,又禁酒。流移寄在其地者,不敢不奉[10]。」在《典略》這段文獻的記載中,裴松之誤以為張脩是張衡。姑且不論人名是否有誤;但可以很清楚看出當時的教派相當多;五斗米道與太平道一樣,都僅能算是道教的一個派別支流;在當時的道教,不僅僅是張陵張魯一家而已[10]。而且或說張陵撰,或說張魯撰,常以「偽伎」一語[11],來攻襲其他教派,可以看出當時不僅道教的派別多,還常互相攻擊[10]。又張道陵所傳之經,稱為正一經;而《雲笈七籤.卷六第四》:「《正一》者,真一為宗,大上所說[10]。《正一經》,天師自云:『我受於太上老君,教以正一新出道法。謂之新者,物厭故舊,盛新,新出,名異實同,學正除邪,仍用舊文,承先經教,無所改造。亦教人學仙,皆用上古之法。』王長慮後改易師法,故撰傳錄文,名曰《正一新出儀》。」由張陵的標榜「新出」,可知當時舊經舊法固多。而通常宗教都是發展到某個階段後,才會定向分裂,成為多種不同的教派;由此可印證道教不創自張道陵。因而若以道教歸屬於張道陵所創不合乎於史實[10]。因此,其他道教分支為了以示區別,也就不再以「道教」自稱。
至南北朝,道教派別多、各派教義戒律各不相同的情況仍舊。此時期道觀和佛寺都大量發展,道教受到佛教影響極深,吸收了大量佛教的天文、算數、醫學等學問,並開始大規模改革。北魏道士寇謙之吸收佛教輪迴觀、業力因果、諸天地獄等概念改革道教教義,又仿照佛教戒律和法會儀軌托文太上老君制定了道教戒律和破地獄等部分科儀,廢除了「集體黃赤之術」、「交五斗米入道」、「男女合氣之術」等習俗與教理[12]。至此,道教建立了較為完備的教團體系和神仙體系,宗教形態達到成熟;北魏立道教為國教,標誌著國家承認了道教為統一合法宗教,甚至到唐朝時太宗皇帝崇老子(李耳)為唐朝皇室(李姓)之祖。
然而,道教派別分立且相互時有齟齬的情況未得到根本解決。據清代道士王常月稱,金末元初全真道道士丘處機又一次宗教改革,仿照佛教五戒、八戒,和沙彌、比丘、菩薩三壇大戒,制定了五戒、八戒,和初真戒、中極戒、天仙戒三壇大戒,且規定清信士必須經受戒儀式、由一名道士主持授戒才能算作道教徒。全真道自此成為佛教化最深的道教派別,其神祇體系亦吸收了佛教菩薩,這些戒律也為全道教普遍遵守。
教理和教義
主條目:道、德、無爲和三寶 (道教)
道、德、三清
天師道從創宗之初,漢代張道陵以老子的《道德經》為根本經典,將其中「道」和「德」作為基本的信仰[1]。道教認為「道」是宇宙萬物的本原和主宰,無所不在,無所不包,萬物都是從「道」演化而來的。而「德」則是「道」的體現。三清尊神則是「道」最初的人格化顯現,也代表了宇宙創生的三個重要過程,即所謂「道生一,一生二,二生三,三生萬物」[13],三清化生出天地宇宙和自然諸神,這些稱為先天尊神(天尊),乃道所演化,先天既與道體合一。人類通過某些修煉方式可以達到與道合一的境界,這些人稱為後天神仙,最高修為者也可以達到天尊[1]。
此外道教的至尊天神在歷史上的不同宗派道經中還有其他說法,但是,最高信仰還是在「道」。「道」在不同的年代,顯化為道教的最高神明。一是以玉清元始天尊為最高天神,二是以上清靈寶天尊為最高天神,三是以太清道德天尊為最高天神,最後,演變成三位一體的「一炁化三清」的神學理論。按《九天生神章》記載,道教的神學理論認為,三清皆是「玄,元,始」三氣所化。
道教的教主當尊太上老君。有人昧於史實,稱道教教主是張道陵[10]。然而道教主流認為教主向來為太上老君,玉清元始天尊代表道,上清靈寶天尊代表經,太清道德天尊代表師,道經師為道教三寶,反觀道教經典中,玉清與上清一直是神化概念,並未入世,唯有太清入世傳道,就此而言道教教主自然是太清道德天尊——太上老君。

儒教 (宗教) - 維基百科,自由的百科全書 - https://goo.gl/QPjkcE
儒教源自中國傳統宗法性宗教,與佛教、道教並稱「儒釋道」三教。主旨是神道設教,以儒家思想作為主要教義,信仰為天、地、君、親、師。
儒教
何光滬對於儒教的定義如下:「所謂儒教,非指儒學或儒家之整體,而是指殷周以來綿延三千年的中國原生宗教,即以天帝信仰為核心,包括『上帝』觀念、『天命』體驗、祭祀活動和相應制度,以儒生為社會中堅,以儒學中相關內容為理論表現的那麼一種宗教體系。」[1]
儒教以夏商周的五教和祭禮為本源,祖述堯舜,憲章文武,以天子為宗教領袖,以孔子為先師,以詩書禮樂易春秋中的神道設教。儒教正統始自漢武帝獨尊儒術,漢靈帝詔諸儒正定五經,刊於石碑,為古文、篆、隸三體書法以相參檢,樹之學門,使天下咸取則焉,正式把儒教定為國教,五經成為國家法典以及中華法系的法理基礎,以春秋決獄。[2]漢代末年,儒教廣泛傳播,「太尉公承夙緒,世篤儒教,以《歐陽尚書》、《京氏易》誨受四方。學者自遠而至,蓋逾三千。」[3]儒教自漢代以來被奉為官學,其後各主要朝代或歷史時期,都是官方指導思想。清代儒家宗教化形成的孔教也屬於儒教分支,到清末開始受到西方思想與改革聲浪的影響,最後儒教並沒有通過新時代的考驗而成為歷史名詞。
目錄
儒教的由來與發展
儒教發源自堯舜禹的五教。堯舜即注重「敬敷五教」。[4]「商契能和合五教,以保於百姓者也」[5]「舜舉八愷,使主后土,以揆百事,莫不時序。舉八元,使布五教於四方,父義,母慈,兄友,弟恭,子孝,內平外成。」[6]五教即五禮,全是家庭之禮。其中"五教" ,就是處理人際道德關係的五種基本規範,即孟子所解釋的"父子有親、君臣有義、夫婦有別、長幼有序、朋友有信。」[7]堯舜禹的臣子皋陶興"五教"、定"五禮"、創"五刑"、立"九德"、親"九族"。《尚書·皋陶謨》曰:「天秩有禮,自我五禮有庸哉」。因此堯舜禹湯文武周公孔孟之教即是儒教。「堯、舜、禹、湯之執中,與孔子所本於堯舜之執中者,於何見之?見之於庸德、庸言而已。故中字屬於理境,而庸字屬於行為。講儒家之學,必須注重倫理,始可見其自契敷五教以來,一脈相承之統系,否則儒家者流出於司徒之官之說,亦不能得其解。」[8]這也是太史公說儒教「祖述堯舜,憲章文武」的原因。
「儒」是春秋時從巫、史、祝、卜中分化出來的、熟悉夏商周詩書禮樂的術士。《說文》:儒,術士之稱。何術?"儒"字:左"人"右上"雨"下"而"(鬚意),「需求」一詞本意求雨耕農,上古原為祈雨術士之職司。《法言·君子》:通天地之人曰儒。周朝「重民五教,惟食、喪、祭。惇信明義,崇德報功。垂拱而天下治。」[9]孔子曰:「殷因於夏禮,所損益可知也;周因於殷禮,所損益可知也。其或繼周者,雖百世,可知也。」「周監於二代,鬱郁乎文哉!吾從周。」[10]周朝的禮儀、典章、制度取於夏朝、商朝,並且發揚光大,是儒者心中理想的制度。詩書禮樂是周朝的王官之學,又稱古之四教,周朝貴族的教科書。《國語·楚語上》記載申叔時談到教育王室公子時所開列的教材即包含了這六部古書。 「教之《春秋》,而為之聳善而抑惡焉,以戒勸其心;教之《世》,而為之昭明德而廢幽昏焉,以休懼其動;教之《詩》,而為之導廣顯德,以耀明其志;教之處,使知上下之則;教之樂,以疏其會合而鎮其浮;教之《令》,使訪物官;教之《語》,使明其德,而知先王之務用明德於民也;教之《故志》,使知廢興而戒懼焉;教之《訓典》,使知族類,行比義焉。」[11]這裡的《春秋》和《世》都是史書,《令》是關於時令節日天文曆法,比如《禮記·月令》。《語》是指《國語》《家語》,比如傳世的《孔子家語》。《故志》是指孔子收入《尚書》中的《仲虺之誥》《湯誥》《大誥》《康誥》《酒誥》《洛誥》之類。《訓典》則是《尚書》中的《堯典》《舜典》《伊訓》之類。孔子把周朝的王官之學帶入民間,儒教就是基於詩書禮樂發展而來的禮教,並經過孔子的傳承以及後來歷朝聖賢對於五經的闡釋不斷完善。荀子說「故詩書禮樂之道歸是矣。詩言是其志也,書言是其事也,禮言是其行也,樂言是其和也,春秋言是其微也」。[12]儒教以孔子為至聖先師,以昊天上帝為至上神,上帝給人類指派了君和師,讓他們來教化、治理上帝的子民。「天降下民,作之君,作之師,惟曰其助上帝,寵之四方。」[13]
漢朝孝武皇帝時定為中國官方統治思想,尊六經立學宮,重視吉禮、凶禮、賓禮、軍禮、嘉禮的禮儀制度的建設,被稱為經學,或者漢學,此後成為中國的正統。唐朝制定了《開元禮》成為後代禮儀制度的模範,其中對於如何祭天、祭祖,如何祭孔,都做了詳細的、具有法典意義的規定。古代中國人把儒教叫做「聖教」。
南朝朱熹創建理學,尊四書、重視培養內心虔誠的「孔孟之道」。朱熹的儒教思想體系從天地萬物說起,從格物致知入手,落實於人倫日用,道德修養,歸結為求仁,成賢成聖。他制定的《白鹿洞書院學規》,同時也是他的施政方針。他用畢生精力注釋的《四書集注》,成為宋代以後官方培養人才的標準教科書。理學以及心學又被稱為宋學。
直到1912年中華民國成立,廢止讀經,儒教失去了官方思想的地位。民國早年還曾有「打倒孔家店」的運動,到國民政府時期,又重新尊孔,把孔子祭祀列為國家祭祀。1949年國共內戰後,中國大陸否定儒家思想,並曾有批林批孔運動,而在台灣則有相反的「中華文化復興運動」。中國大陸在進入改革開放以後,儒教重新逐漸得到重視。儒教至今對很多中國人的思想依然有很重大的影響。儒教也是古代韓國和越南的官方正統思想,現在儒教對韓國、越南以及日本一些人的思想有不可忽視的影響。
儒教思想除了「先王之道」以外,人與人之間的倫理關係也很重要。記錄孔子言行的論語當中就有很多關於倫理關係的主張,比方說「孝」、「仁」,生活方式上主張節儉、富貴不淫等等。在性別上,認為男女有別,陰陽互補,傳統社會是「男尊女卑」。儒教不主張通過暴力革命來進行社會地位和身份的改變,並且把這看作社會動亂的根源,而主張通過學習文化知識、建功立業的方式,而政府也安排相應的「選賢與能」的制度。
在2005年中國成立了「儒教研究中心」,國家宗教事務局局長參加了成立中心大會,在2016年,宗教藍皮書中國宗教報告,正式把儒教作為中國的傳統宗教加以研究和介紹。但是,中國政府經常提及「五大宗教」(道教、佛教、基督教新教、天主教和伊斯蘭教),現存有宗教團體的只有這「五大宗教」而儒教沒有。[14]《宗教藍皮書·中國宗教報告(2016)》中將儒教的當代復興問題列於「五大宗教」之後。[15]
基本教義
「聖人以神道設教,而天下服矣。」[16] 儒教的意思是藉助神祇進行教育教化,民眾比較容易接受和順服。
敬天,奉祖,孝親,忠信,仁義,崇禮,性善,弘毅,見賢思齊。
「三綱」:明明德、親民、止於至善。(《大學》)
「八目」:格物、致知、誠意、正心、修身、齊家、治國、平天下。
「三達德」:智、仁、勇。
「博學之,審問之,慎思之,明辨之,篤行之。」(《中庸》)
「與天地合其德,與日月合其明。」
「立身行道,揚名於後世,以顯父母,孝之終也。 夫孝,始於事親,中於事君,終於立身。」 (《孝經》)
「與天地合其德,與日月合其明,與四時合其序,與鬼神合其吉凶。先天而天弗違,後天而奉天時。」(《易傳》)
「吾日三省吾身;為人謀而不忠乎?與朋友交而不信乎?傳不習乎?」(曾子)
「持志養氣」、「養浩然之氣」(孟子)
「知止而後有定,定而後能靜,靜而後能安,安而後能慮,慮而後能得。物有本末,事有終始,知所先後,則近道矣。」(《大學》)
「三希修煉」:士希賢,賢希聖,聖希天。(周敦頤)
「為天地立心,為生民立命,為往聖繼絕學,為萬世開太平。」(張載)
人格神祇
儒教傳統的祖先信仰和君主崇拜相互影響,除了人人都供奉祖先外,天子擁有「封神」的權利,太廟內也不僅供奉皇帝的祖先還供奉了已故的功臣名將,歷代帝王廟也供奉了188位中國曆朝帝王和79位歷代賢相名將。民間祠堂除了祭祀先祖和灶神也為歷代聖賢建廟立祠。
宋代文宣王(孔子)陪祀
十哲:費公閔損、薛公冉雍、黎公端木賜、衞公仲由、魏公卜商、鄆公冉耕、齊公宰予、徐公冉求、吳公言偃、陳公顓孫師,為從祀;
東廡:金鄉侯澹臺滅明、任城侯原憲、汝陽侯南宮适、萊蕪侯曾點、須昌侯商瞿、平輿侯漆雕開、睢陽侯司馬耕、平陰侯有若、東阿侯巫馬施、陽穀侯顏幸、上蔡侯曹卹、枝江侯公孫龍、馮翊侯秦祖、雷澤侯顏高、上邽侯壤駟赤、成邑侯石作蜀、鉅平侯公夏首、膠東侯後處、濟陽侯奚容箴、富陽侯顏祖、滏陽侯句井疆、鄄城侯秦商、即墨侯公祖句茲、武城侯縣成、汧源侯燕伋、宛句侯顏之僕、建成侯樂欬、堂邑侯顏何、林慮侯狄黑、鄆城侯孔忠、徐城侯公西葴、臨濮侯施之常、華亭侯秦非、文登侯申棖、濟陰侯顏噲、泗水侯孔鯉、蘭陵伯荀況、睢陵伯穀梁赤、萊蕪伯高堂生、樂壽伯毛萇、彭城伯劉向、中矣伯鄭衆、緱氏伯杜子春、良鄉伯盧植、滎陽伯服虔、司空王肅、司徒杜預、昌黎伯韓愈、河南伯程顥、新安伯邵雍、溫國公司馬光、華陽伯張栻;
桃園文昌宮十二哲神位。
桃園文昌宮東廡先賢先儒神位。
桃園文昌宮西廡先賢先儒神位。
西廡:單父侯宓不齊、高密侯公冶長、北海侯公皙哀、曲阜侯顏無繇、共城侯高柴、壽張侯公伯寮、益都侯樊須、鉅野侯公西赤、千乘侯梁鱣、臨沂侯冉孺、沐陽侯伯虔、諸城侯冉季、濮陽侯漆雕哆、高苑侯漆雕徒父、鄒平侯商澤、當陽侯任不齊、牟平侯公良孺、新息侯秦冉、梁父侯公肩定、聊城侯鄡單、祁鄉侯罕父黑、淄川侯申黨、厭次侯榮旂、南華侯左人郢、朐山侯鄭國、樂平侯原亢、胙城侯廉絜、博平侯叔仲會、高堂侯邽巽、臨朐侯公西輿如、內黃侯蘧瑗、長山侯林放、南頓侯陳亢、陽平侯琴張、博昌侯步叔乘、中都伯左丘明、臨淄伯公羊高、乘氏伯伏勝、考城伯戴聖、曲阜伯孔安國、成都伯揚雄、歧陽伯賈逵、扶風伯馬融、高密伯鄭玄、任城伯何休、偃師伯王弼、新野伯范寧、汝南伯周敦頤、伊陽伯程頤、郿伯張載、徽國公朱熹、開封伯呂祖謙。
宋代武成王(姜太公)陪祀
十哲:管仲、孫武、樂毅、諸葛亮、李勣、田穰苴、范蠡、韓信、李靖、郭子儀。
東廡:白起、孫臏、廉頗、李牧、曹參、周勃、李廣、霍去病、鄧禹、馮異、吳漢、馬援、皇甫嵩、鄧艾、張飛、呂蒙、陸抗、杜預、陶侃、慕容恪、宇文憲、韋孝寬、楊素、賀若弼、李孝恭、蘇定方、王孝傑、王晙、李光弼;
西廡:吳起、田單、趙奢、王翦、彭越、周亞夫、衞青、趙充國、寇恂、賈復、耿弇、段熲、張遼、關羽、周瑜、陸遜、羊祜、王濬、謝玄、王猛、王鎮惡、斛律光、王僧辯、于謹、吳明徹、韓擒虎、史萬歲、尉遲敬德、裴行儉、張仁亶、郭元振、李晟。
儒教 (宗教) - 維基百科,自由的百科全書 - https://goo.gl/QPjkcE




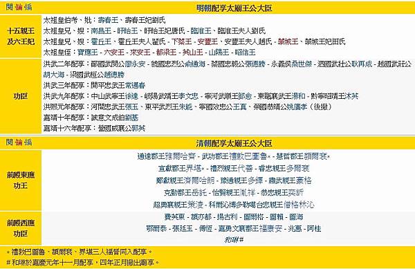
從配享太廟的名單 - https://goo.gl/uEYYto
清朝太廟只有一個漢人張廷玉,曾國藩這樣的中興之臣都進不去。 - 每日頭條 - https://goo.gl/mA6bRZ
張廷玉配享太廟,就是按照雍正皇帝的遺詔,張廷玉死後其神位可以安放在太廟的前殿西廡,接受皇帝每年一次的祭祀。終清一世,漢大臣以功臣配享太廟的,惟張廷玉一人而已,這是清朝歷代皇帝對漢大臣給予的唯一一次最高禮遇和殊榮。

北京太廟 - 維基百科,自由的百科全書 - https://goo.gl/UWXNiw
太廟是中國、越南皇帝的宗廟。太廟在夏朝時稱為「世室」,殷商時稱為「重屋」,周稱為「明堂」,秦漢時起稱為「太廟」。
最早太廟只是供奉皇帝先祖的地方。後來皇后和功臣的神位在皇帝的批准下也可以被供奉在太廟。而帝王將相的神主被供奉入太廟的儀式則稱為升祔禮。
------------------
太廟位於北京天安門東側。總面積139,650平方米,平面成南北向長方形,正門為西南側太廟街門(該門現被一分為二,外部作為商店使用,不能進入),南門於民國時期作為公園時開闢,現為太廟主要遊人入口。太廟四周有三重圍牆。主要建築為前殿、中殿、後殿三大殿及配殿,南端有琉璃磚門一座、大戟門一座並小戟門東西各一座,兩門之間有七座石橋。明、清兩代為皇家祖廟。始建於明永樂十八年(1420年),嘉靖、萬曆和清順治年間曾多次重修,乾隆元年(1736年)大加修繕,歷時四年,乾隆退位前又將三進大殿及配殿全部擴建。
殿宇均為黃琉璃瓦頂,建築雄偉壯麗。正殿原為九間,清代改為十一間,進深四間,重檐廡殿頂,周圍有三重漢白玉須彌座式台基,四周圍石護欄。其主要樑柱外包沉香木,其餘木構件均為金絲楠木,天花板及柱皆貼赤金花,製作精細。
太廟雖經清代改建,其規則和木石部分,大體保持原構,是北京最完整的明代建築群之一。太廟以古柏著名,樹齡多達數百年。1924年闢為和平公園,1950年5月1日改名為北京市勞動人民文化宮。
北京太廟 - 維基百科,自由的百科全書 - https://goo.gl/tDjkkZ

歷代帝王廟 - 維基百科,自由的百科全書 - https://goo.gl/yBnDsg
歷代帝王廟,位於北京市西城區阜成門內大街131號,是明朝、清朝皇家祭祀三皇五帝和歷代帝王的場所
歷代傳統
尊崇或祭祀歷代賢明帝王是中國古代歷朝沿襲的政治傳統,如唐昭宗時,建漢昭烈廟,祭祀地點在涿州。宋寧宗時,地方官員先後在韶州和衡陽建立「舜廟」。女真人建立的金朝,在祭祀歷代帝王時亦不懈怠,金朝規定,「前代帝王,三年一祭,於仲春之月,祭伏羲於陳州、神農於亳州、軒轅於居州……」,蒙古人建立的元朝亦繼承了這一傳統,從元世祖忽必烈到元仁宗、泰定帝、元文宗、元順帝,皆在中原敕建古代帝王的祭祀廟宇並命人祭祀,如「仁宗延佑三年,修殷王墓,敕衛輝昌平守令修治,歲時致祭」。但因歷朝祭祀地點級別不統一情況,引起討論。元朝蒙古人進士答祿與權主張統一祭祀[2],明太祖朱元璋也曾批評這種情形,決定於洪武六年興建統一的歷代帝王廟。
入祀人物
景德崇聖殿
三皇時代:太昊伏羲氏、炎帝神農氏、黃帝軒轅氏
五帝時代:少昊、顓頊、帝嚳、堯、舜
夏朝:禹、啟、仲康、少康、杼、槐、芒、泄、不降、扃、廑、孔甲、皋、發
商朝:成湯、太甲、沃丁、太庚、小甲、雍己、太戊、仲丁、外壬、河亶甲、祖乙、祖辛、沃甲、祖丁、南庚、陽甲、盤庚、小辛、小乙、武丁、祖庚、祖甲、廩辛、庚丁、太丁、帝乙
周朝:周武王、周成王、周康王、周昭王、周穆王、周共王、周懿王、周孝王、周夷王、周宣王、周平王、周桓王、周莊王、周僖王、周惠王、周襄王、周頃王、周匡王、周定王、周簡王、周靈王、周景王、周悼王、周敬王、周元王、周貞定王、周考王、周威烈王、周安王、周烈王、周顯王、周慎靚王
西漢:漢高祖、漢惠帝、漢文帝、漢景帝、漢武帝、漢昭帝、漢宣帝、漢元帝、漢成帝、漢哀帝
東漢:漢光武帝、漢明帝、漢章帝、漢和帝、漢殤帝、漢安帝、漢順帝、漢沖帝
三國:漢昭烈帝
東晉: 晉元帝、晉明帝、晉成帝、晉康帝、晉穆帝、晉哀帝、晉簡文帝
南北朝: 宋文帝、宋孝武帝、宋明帝、齊武帝、北魏道武帝、北魏明元帝、北魏太武帝、北魏文成帝、北魏獻文帝、北魏孝文帝、北魏宣武帝、北魏孝明帝、陳文帝、陳宣帝
唐朝:唐高祖、唐太宗、唐高宗、唐睿宗、唐玄宗、唐肅宗、唐代宗、唐德宗、唐順宗、唐憲宗、唐穆宗、唐文宗、唐武宗、唐宣宗、唐懿宗、唐僖宗
後唐:後唐明宗
後周:後周世宗
遼朝:遼太祖、遼太宗、遼景宗、遼聖宗、遼興宗、遼道宗
宋朝:宋太祖、宋太宗、宋真宗、宋仁宗、宋英宗、宋神宗、宋哲宗、宋高宗、宋孝宗、宋光宗、宋寧宗、宋理宗、宋度宗、宋端宗
金朝:金太祖、金太宗、金世宗、金章宗、金宣宗、金哀宗
元朝:元太祖、元太宗、元定宗、元憲宗、元世祖、元成宗、元武宗、元仁宗、元泰定帝、元文宗、元寧宗
明朝:明太祖、明惠帝、明成祖、明仁宗、明宣宗、明英宗、明景帝、明憲宗、明孝宗、明武宗、明世宗、明穆宗、明神宗
東配殿
三皇時代:風后、倉頡
五帝時代:夔、伯夷
商:伊尹、傅說
周:召公奭、畢公高、召穆公虎、仲山甫
漢:張良、曹參、周勃、魏相
東漢:鄧禹、耿弇
三國時代:諸葛亮
唐:房玄齡、李靖、宋璟、郭子儀、許遠、李晟、裴度
北宋:曹彬、李沆、王曾、富弼、文彥博
南宋: 李綱、韓世忠、文天祥
金:完顏宗翰
元:穆呼哩、布呼密
明:徐達、常遇春、楊士奇、于謙、劉大夏
西配殿
三皇時代:力牧
五帝時代:皋陶、龍、伯益
商:仲虺
周:周公旦、呂尚(姜太公)、呂侯、方叔、尹吉甫
漢:蕭何、陳平、劉章、丙吉
東漢:馮異、馬援
三國時代:趙雲
唐:杜如晦、狄仁傑、姚崇、張巡、李泌、陸贄
遼:耶律曷魯
北宋:呂蒙正、寇準、范仲淹、韓琦、司馬光
南宋:趙鼎、岳飛
金:斡魯、完顏宗望
元:伯顏、脫脫
明:劉基、李文忠、楊榮、李賢
關帝廟
關羽
在北京太廟。這座皇家家廟建成600年來,首次對當代藝術展敞開懷抱 https://is.gd/9aN3pH

