在出售該類土地時若要申請「視為農地」不課徵土地增值稅,必須檢附竹東鎮公所核發的「土地使用分區證明書」及新竹縣政府農業處核發之農業發展條例第38條之1土地作農業使用證明書」、產業發展處核發之「土地加註都市計畫管制內容證明函」等資料以供審查。
稅務局表示,取得此類經核准視為農地不課徵土地增值稅之土地,應維持作農業使用;如經清查發現有未作農業使用,該局將發函請土地所有權人在期限內恢復作農業使用,並在期限後辦理複勘,若未恢復作農業使用,或雖在期限內已恢復作農業使用,而之後再被查獲未作農業使用,一律依法列入管制,將來要移轉土地時,縱使取得「農業發展條例第38條之1土地作農業使用證明書」也不能再享有不課徵土地增值稅優惠。"竹縣農地大清查!「工業區農地」未農用 再脫手恐「事情大條」 - 地產天下 - 自由電子報" https://estate.ltn.com.tw/article/25450
新竹湖口5千坪農地竟「種出」鐵皮屋 縣府認定違規使用 - 政治 - 自由時報電子報




新竹湖口5千坪農地竟「種出」鐵皮屋 縣府認定違規使用 - 政治 - 自由時報電子報
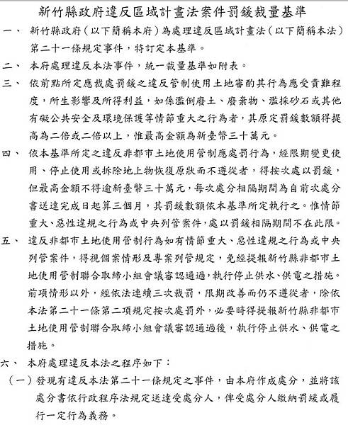
農地違規使用涉及違反土地使用管制規定者,會依區域計畫法或都市計畫法裁處6萬元以上30萬元以下罰鍰,經限期變更使用、停止使用或拆除地上物恢復原狀而不遵從者,得按次處罰,並停止供水、供電、封閉、強制拆除或採取其他恢復原狀之措施
農地違規使用 小心荷包失血 https://bit.ly/3TenRyj
1.2萬家違章工廠賭政府不會認真執法
2010年首次開啟就地合法大門後,由於執法不彰,全台僅有7000家農地違章工廠走入合法化程序,9家走到變更地目的終點,每年仍持續以4000~6000家的速度新增成長。到2019年時,根據農委會農業及農地資源盤查資料全台已有1.4萬公頃的農地被違法工廠佔據,更多農田與居民籠罩在各種噪音、空污、水污、火災風險的陰影下,不僅破壞農業生產環境,無法遏止農地流失,更威脅國人糧食安全。
為了讓違章工廠續命,2019年6月《工輔法》第三次打開就地合法大門,以2016年5月20日為界,該日期之後的新增工廠應即報即拆;該日期之前的再分成中高污及低污染,前者必須遷廠,後者則可以通過「納管」、「特定工廠登記」、「變更地目」三階段申請就地合法,降低起步門檻以達到全面管理之效。「納管」因此只是個繳交文件進行書審的行政程序。
根據經濟部清查,全台應有4.5萬家應納管工廠,新版《工輔法》上路以來仍有高達1.2萬家尚未申請納管,這些違章工廠已有12年時間可改過自新,卻仍心存投機僥倖,希望民代護航、拖延,賭政府不會認真執法。請問蘇院長:未納管農地違章不立即斷水電,要待何時? -- 上報 / 評論 https://bit.ly/3icTJQb
涉犯《區域計畫法》
新店網美勝地「青立方」確定掰!工務局:兩周沒改就強拆 | 大台北 | 地方 | 聯合新聞網
網美打卡餐廳竟是大違建 新店青立方老闆辯「帶動經濟」被起訴 | 蘋果新聞網 | 蘋果日報


新店網美勝地「青立方」確定掰!工務局:兩周沒改就強拆 | 大台北 | 地方 | 聯合新聞網
農地違章工廠將永久就地合法 民團怒批:國土安全的破口
2021/06/03 14:32
彰化縣鹿港鎮頂番婆持續動工的新增建工廠。(地球公民基金會提供)
〔記者羅綺/台北報導〕經濟部「工廠管理輔導法」子法草案「特定目的事業用地審查辦法」,預告期將於6月7日屆滿,一旦公告通過上路,既有農地違章工廠將可永久就地合法,甚至可以交易買賣。今日多個民間團體共同召開線上記者會表達強烈不滿,痛批此舉儼然形成國土安全的破口,將使農產糧食暴露於農地工廠的汙染危害中。
地球公民基金會指出,2019年《工廠管理輔導法》修法通過,新增建即報即拆、遷廠輔導都沒做到,政府唯一做到的只有對廠商的利多,就是「就地合法化」。
經濟部2019年3月推估全台有3.8萬家尚未登記的農地違章工廠,7400多家臨時登記工廠,總計約有4.5萬家農地工廠需修法納管,而目前9000多家取得特登,這些取得特登的工廠將可以就地合法化、土地還可以交易,將造成農業區永久性地破碎化,也讓工業區形同虛設。
環境法律人協會空間政策研究專員黃子芸指出,2019年經濟部修法期間指出《工輔法》是為了「全面納管,不是就地合法」,但現在卻看到《特目辦法》並未依據《工輔法》第28-10條但書,建立合理的審查標準作為把關,並導致「全面納管」等同「永久就地合法」的結果,也連帶使得農產糧食暴露於農地工廠的汙染危害之中。
綠色公民行動聯盟研究員陳震遠表示,現行《工輔法》沒有積極面對農地違章工廠造成的污染風險;2010年起,有7331間臨時工廠登記被納管,其中1171間被環保機關認定為有污染可能的列管污染源,2010年到2020年,這1171間工廠共遭裁罰545次,總金額高達5600萬元,甚至還出現偷排含超標重金屬廢水的狀況。
陳震遠指出,依現行《工輔法》,工廠違反環境法規,甚至是情節重大的違規,都還是能被輕輕放過,甚至現在還可以就地合法,這樣的制度只會讓農地污染繼續上演。
地球公民基金會山林國土組專員吳沅諭嚴正指出,經濟部讓工廠變更地目後可以任意買賣,一旦交易就會造成用地炒作,近萬家就地合法化的農地違章工廠在不適當的地方從事生產,長久下來宛如未爆彈,不但與農地搶水、影響周遭農地土壤水質,更造成鄰近聚落生活、居住安全上的危害。
農地違章工廠將永久就地合法 民團怒批:國土安全的破口 - 自由財經 https://bit.ly/3g6K38b

農地工廠/農地鐵皮屋/農地農舍/違反土地分區使用的罰款,去年高達六二七二萬元被罰的有9成是農地+違反區域計畫法+違反土地分區使用是指違反地目用途,例如,農地蓋工廠、河川地開挖、住宅區設八大行業等 @ 姜朝鳳宗族 :: 痞客邦 PIXNET :: - http://goo.gl/mY2nId
農地工廠/農地鐵皮屋/農地農舍/日本農地比台灣還便宜/信義企業集團董事長周俊吉一手催生編製的「台灣地區房地產年鑑」/1996年正式出版的「台灣地區房地產年鑑」/20年的年鑑將全數授權給政大信義不動產中心規畫統籌運用 @ 姜朝鳳宗族 :: 痞客邦 PIXNET :: - http://goo.gl/UHgtJP
2021-05-09 20:18:48
輔導農地工廠合法化 經濟部預估6千家受惠 | 財經 | NOWnews今日新聞 https://bit.ly/33u0e9N
農地工廠真的能合法化了!經濟部7日預告《特定工廠申請變更編定為特定目的事業用地審查辦法》,業者可以透過繳納回饋金、劃出隔離綠帶及設置太陽能板等方式,讓低污染工廠就地合法。經濟部預估,全台3.8萬家非法工廠中,約有6千家可以適用。
2019年立法院三讀通過《工廠管理輔導法》修法,明訂民國105年5月19日前農地既有的低污染未登記工廠限期2年內申請納管、3年提改善計畫,10年內取得「特定工廠登記」;一旦取得特定工廠登記後,就可以進一步申請地目變更。
原本經濟部預計於去年9月要預告輔導低污染、未登記的工廠合法相關辦法,但直至本月7日才正式預告。經濟部為加快進程,將相關辦法預告期縮短為30天。
經濟部指出,延宕的原因在於該案涉及農委會、內政部等相關部會權責,協調許久才取得共識,例如辦法中要求工廠合法後要在屋頂裝設太陽能板、隔離綠帶範圍訂定也涉及廠房是否拆除或遷移等。
經濟部透露,未來一個月預告期中,將至少會於北部、中部、南部各辦理一場大型說明會,經濟部長王美花也將與會;若無意外,依照行政程序30天預告期後,就會公告上路。
《特定工廠申請變更編定為特定目的事業用地審查辦法》中,明訂污染、未登記的工廠可透過繳納回饋金、劃出隔離綠帶及設置太陽能板等方式,就地合法。其實,業者最晚須於民國121年3月19日前提出申請計畫,計畫除基本資料,也要詳述工廠所在及鄰近農業生產狀況,並附上土地使用計畫與營運管理計畫。
另外,農地要變更為其他用地使用,必須依農業發展條例繳交當期公告土地現值50%回饋金,但可分4期繳交,只是在辦理工廠登記前,必須全數繳交完畢。
再者,審查辦法也要求業者須設置屋頂型太陽光電發電設備,面積不得低於屋頂水平投影面積的50%,但有些工廠饋線不足、日照不足,建物結構也難以設置,在台電或太陽能產業公會評估無法裝置後,可免設。
輔導農地工廠合法化 經濟部預估6千家受惠 | 財經 | NOWnews今日新聞 https://bit.ly/33u0e9N


原先政府說農地違章工廠「即報即拆」,但近期在經濟部口中,變成「先命新增違章工廠停工納管,如有復工再行斷水斷電」。 圖片來源:天下資料,王建棟攝。
【投書】新增建農地違章工廠真能「即報即拆」? | 郭鴻儀 / 多元發聲.讀者投書 | 獨立評論 https://bit.ly/3tL3EQv
農地違章工廠離不開農地?為解決歷史沉痾,蔡政府宣示以2016年5月20日上任日為分界,之後新增建的農地違章工廠「即報即拆」,之前既有的低污染農地違章工廠則「全面納管」。
在現有的法源基礎下,從《區域計畫法》、《都市計畫法》、《建築法》、《農業發展條例》到《工廠管理輔導法》,從中央內政部、農委會、經濟部到地方地政局、農業局及建設處,在處理新增農地違章工廠時,勢必得整合中央及地方政府的溝通,避免造成多頭馬車、相互推諉的情形,另一方面也要解決地方政府執法不力、拆除違建經費不足等問題。
行政院為此曾於2017年核定「保護農地-拆除農地上新增違規工廠行動方案」,由農委會主導跨部會行動平台,透過內政部圖資比對變異點位進行盤查,同年列管17家新增建違章工廠拆除清單,要求地方政府依相關法規,命令業者自行恢復原狀,否則即由地方政府強制拆除,拆除費用則由農委會農發基金支應。雖然,這17家工廠直到2019年才全數拆除,而原本預計在2018年公布的第二波拆除名單,至今仍無消息,但至少,政院曾展現嘗試整合中央及地方政府處理問題的意願。
2019年適逢總統及立委選舉,面對2020年《工廠管理輔導法》(以下簡稱《工輔法》)臨登工廠輔導期限將屆,朝野政黨積極修正,放寬未登記工廠輔導條件及期限,政院亦同時強調將「即報即拆」納入法案,增訂28條之1規定:「直轄市、縣(市)主管機關對於中華民國105年5月20日以後新增之未登記工廠(以下簡稱新增未登記工廠),應即依法停止供電、供水及拆除。」
沒想到,法案修正施行至今,原先「即報即拆」的承諾,在經濟部的口中,反而變成「先命新增違章工廠停工納管,如有復工再行斷水斷電」。後續的恢復原狀及拆除,則稱「尊重」地方政府權責,原有的跨部會平台形同虛設。面對既有執法不力的制度問題,政院整合中央及地方處理問題的魄力不復存在。
拆除違章工廠,不只是地方政府的責任
面對民間團體要求成立「跨部會新增農地違章拆除」專案小組,行政院表示,各部會已整理優先查處名單,供地方政府據以執行,並從源頭管制,加速停供水電等行政措施,加強督導並協助地方政府盡速執行。這樣的回應,看不出政府要讓農地違章工廠離開農地的決心。
依據新增訂的《工輔法》第28條之2規定,相關部會、直轄市、縣(市)政府共同組成「工廠管理輔導會報」,開會時得邀請專家學者及民間團體代表參與,負責推動各項工廠管理輔導工作檢討及改進措施。同法第28條之3則規定中央在地方怠於執行時,得代行處理。既然中央依法有監督地方執法的責任,亦有跨部會及地方政府會報機制作為溝通平台,即報即拆政策及2017年的行動方案,理應持續在現有會報機制內繼續推動並檢討落實。
地方政府執行拆除經費往往遭地方議會刪除相關預算,建議地方政府應依違章建築自身風險,將高環境風險的違建優先排拆。財務上,或可考量由工廠管理輔導基金或由中央相關基金支應,再依財政收支劃分法處理。時值《工輔法》一週年,如果繼續放任農地新增工廠,20年輔導期限過去,屆時又該如何處理這些尾大不掉的違章工廠?台灣農地又會是怎樣的光景?
(作者為台灣蠻野心足生態協會專職律師。)【投書】新增建農地違章工廠真能「即報即拆」? | 郭鴻儀 / 多元發聲.讀者投書 | 獨立評論 https://bit.ly/3tL3EQv
農地工廠1.3萬公頃何去何從? 先看解編四大要件
建立於 2017/11/30上稿編輯: 陳文姿
媒體小農
本報2017年11月30日台北訊,陳文姿報導
全台有1.3萬公頃農地遭違章工廠占用。行政院雖祭出蔡政府上台後新增農地工廠即報即拆,但對群聚工廠達一定規模,且無法恢復農用者,則頃向設置產業園區。此項政策已納入「全國國土計畫」草案中[註]。
不過,究竟多少被工廠占用的農地可因此解編為產業園區?農地是否會被浮濫解編?將取決於四大要件——群聚、達一定規模、無法恢復、符合經濟部輔導設置園區政策——目前這四項條件都尚未定論,外界對農地解編面積臆測不斷,也有人預估低於2000公頃。農委會則認為,條件尚未確定,無法估計,但「絕不會是1.3萬公頃。」
彰化頂番婆與和美地區遭到污染的農地。攝影:陳文姿
群聚 : 定義密度還是公開程序?
農委會企劃處處長蔡昇甫表示,被工廠占用農地解編的核心思考,是不能讓工廠繼續危害農業。除了必須是群聚且評估難以回復農用外,也要有生態補償的機制。
至於如何定義「群聚」,蔡昇甫說,民間團體建議應先定義農地工廠「密度」,以免農地被浮濫解編。對此,農委會將列入評估,而另一個可能方式就是定義「程序」。
蔡昇甫解釋,以密度來定義群聚可能會造成漏洞,如果採行類似環境影響評估委員會的做法,將各種因素攤開在公開的平台或是公正的委員會進行審查,考慮的層面也會更周全。
一定規模: 務實面對 避免零星農地工廠
內政部營建署綜合計畫組組長林秉勳指出,現況許多工廠群聚已達相當大的規模,以高雄岡山嘉華的螺絲產業聚落為例,面積近50至60公頃,相當於一個都市計畫規模。縣市應務實的評估規畫產業園區,並提出相關污水處理、隔離及其他必要服務設施,廠商也應負起對環境相應的責任與義務。
林秉勳指出,農地工廠零星躍增,對農業環境破壞更大。經濟部現行公告特定地區輔導作法,只要達2至5公頃且符合相關規定,就可以申請變更為丁種建築用地,本質上仍是零星個案式,很難兼顧農業環境與產業發展。
至於「群聚一定規模」究竟是多少?林秉勳表示,以不影響國土保育與糧食安全為前提,會再與經濟部討論提出土地使用指導原則,並於國土審議會中討論。
嚴重污染不可回復:差別在願意付出的代價
地球公民基金會專員吳其融指出,並沒有土地是「嚴重污染無法恢復」的,無論是採客土法、長期轉作等方法,經過足夠的時間並斷絕污染源,土地都可以逐步改善。
土地污染愈嚴重要花的整治費就愈高。吳其融表示,根據環保署土壤及地下水污染整治基金管理會的處理經驗,每公頃的整治成本大略落在800萬元。
至於替污染的土地付出多少叫「划算」?則應該要更綜整地瞭解農地復原的單位面積外部效益、各產業群聚所減少的行政管理成本,產業群聚所創造的產業附加價值,才能知道答案。
產業園區:沒有即報即拆 就沒有規劃空間
違章農地工廠設立產業園區的規劃權責是在經濟部。今年3月經濟部曾非正式提出彰化頂番婆農地工廠處理的構想,不過,民間團體認為,前提必須先阻止農地工廠再持續新增。
20171128 農地工廠
彰化和美農地(綠)工廠(紅)混雜情況。圖片擷取自農業及農地資源盤查結果圖台。
20171128 農地工廠
台中神岡農地(綠)工廠(紅)混雜情況。圖片擷取自農委會農業及農地資源盤查結果圖台。
中科污染搜查線秘書長徐宛鈴指出,究竟多少面積、破壞程度多少才可能規劃產業園區,應該要有更具體的定義。但前提是即報即拆。否則,這些輔導工廠合法化的政策都無法接受。
吳其融也提出,此項政策所新增的產業園區都應只租不售。此外,既然這些違章工廠的存在是台灣產業鏈的一環,政府就應該好好規劃,並輔導工廠確實做好污染處理與循環經濟,讓他們變成合法產業。
農地工廠解編多少? 農委會:絕非1.3萬公頃
「會有解編,但絕不會是1.3萬公頃。」蔡昇甫澄清外界的誤解並再次強調,只有確認是已群聚、且做好管制污染規劃的部分才可能解編。也會要求違章工廠繳納相當的生態補償金。
農地因為工廠群聚而解編為產業園區的面積到底會有多少?有受訪者認為最後不會超過2000公頃。不過,農委會堅持,畢竟哪些地區可能規畫產業園區都還未訂出來,談解編面積言之過早。
[註]直轄市、縣(市)國土計畫應針對群聚已達一定規模之未登記工廠,因違規使用導致該農業用地已無法恢復作農業使用,在符合目的事業主管機關輔導合法政策前提下,應納入直轄市、縣(市)國土計畫之產業部門空間發展計畫通盤考量,輔導業者採規劃設立產業園區或遷移至鄰近閒置工業區方式辦理。
台中市列管違建共八萬七千九百多件,每月拆除約二百件,但每月卻新舉報六、七百件;若只計算農地違建,二○一五年至今共列管近六千件,包含違章工廠與疑似違章工廠,實際拆除只九百六十件-農地違章工廠就地合法說明會宣傳海報,載明「工廠管理輔導法」開放農地上未登記工廠申請成特定工廠,可在兩年內合法,還說特定工廠好處多多,不但可申請移工、投標公共工程、申請補助,還可免除罰鍰、安心經營 https://is.gd/2pHUA8

農地上的真相與衝擊:你猜全台灣有多少家違章工廠? - The News Lens 關鍵評論網 https://bit.ly/3kmIYcP
台灣的違章工廠,從新北、桃園、台中、彰化、台南以及高雄,而大大小小蓋滿違章工廠的農地之間,因為定義方式不同,造成工廠計算總量差異,實際數量甚至超過經濟部所公布的數字。
我們以一個簡略的圖像描述台灣西部農地上的困局,違章工廠一路從新北、桃園、台中、彰化、台南以及高雄,在大大小小的農地蓋滿了違章工廠。
在新北市的五股、泰山、新莊塭仔圳到樹林柑園,我們見到了全然被抹去農田景色的農地,取而代之的是密密麻麻的農地違章工廠,這些工廠來到農地的原因很多,主要是因市地重劃而離開原先都市計畫裡工業用地的產業。這裡農地污染情況複雜,有烤漆業造成的強鹼水污染,有氰化合物超標排放,不過更大的問題是,為何政府沒有任何管理,讓這些產業在這裡違規使用?
在桃園,以中壢地區為放射核心,隨著道路開闢,就會有各型態的農地違章工廠伸入農業區,而在工業區旁的農業區也有著大量工廠,如龜山工業區與中壢工業區周遭。如果不以土地使用分區的手機檢索系統確認,幾乎難以辨認哪些地區的土地使用分區是農地,農地違章工廠伴隨著鄰近工業區多樣的產業類型,所造成農地污染的風險難以指認。
台中是農地違章工廠數量最多的縣市之一,主要聚集在舊台中市周遭的農地上,以潭子、大雅、神岡及大里、太平、烏日為兩個大區塊密集區。較為特殊的是,台中港工業區外有農地違章工廠群聚現象,但台中港都市計畫區+專區工業區內的使用率卻僅53%;大里夏田地區,該區農地遭遇了大量的電鍍業廢水污染,而許多需要電鍍處理製程的金屬業廠商,我們還不知道它們現在分布在哪裡。
北彰化農地違章工廠的情形也令人擔憂,高頻率發生農地重金屬污染,全台公告400公頃污染農地,彰化就佔了6成,近240公頃,北彰化遍佈金屬加工相關產業,頂番婆是生產水五金的聚落,2016年蔡英文政府更宣示,會以「田園式生產聚落」來特案處理,諷刺的是,周遭盡是插牌公告農地污染的區域,未來恐將變為佈滿「農地污染場址」插牌的田園式生產聚落。在北彰化,從彰化市向外移動,收進眼裡的盡是工農混合的地景。
台南似乎步上台中的後塵,有更多的廠房開始在舊台南市的外圍地區興建,在舊台南市的邊界,土地使用開始變得錯亂,目前還無法指認哪些工廠類型是大宗,但在隨機訪問過程中,得知有數家來自於原先都市計畫區內的工業區。而工業區周遭也都聚集許多農地違章工廠,如緊鄰仁德工業區的歸仁,就有愈來愈多的農地違章工廠興建。
北高雄則是另個課題,密集的鐵金屬鑄造業,大多是螺絲釘產業,遍佈在岡山地區,酸洗製程及切削油的工業污染,對週遭的農業生產環境造成極大威脅。南高雄則是金屬製造業與塑膠製品業等,這些農地違章工廠皆緊鄰著工業區與都市計畫區周遭。
農地違章工廠的數量到底有多少?該數字眾說紛紜。
Photo Credit: 地球公民基金會
2010年《工廠管理輔導法》(以下簡稱工輔法)上路前,經濟部推估,台灣違法地下工廠就有6至7萬家,就業人數近100萬人。2018年2月經濟部中辦的簡報資料顯示,未登記工廠補辦申請臨時工廠登記家數為1萬1440家。然而,2018年農委會「全國農業及農地資源盤查成果」,全台估計13萬5千家農地違章工廠,占地達1.4萬公頃。
兩個部會公布的數字落差甚大,差了6至7萬家,其差異可能在於,農委會估算的數字是透過比較衛星雲圖的變異點來觀測,只要是農地上非屬農舍、非農業使用的工廠,就將之列作疑似工廠。不過,對經濟部而言,並非所有非農業使用的工廠就視為工廠,經濟部認定的工廠為:「從事物品製造、加工之範圍、一定面積及一定電力容量、熱能之認定標準」,像是工業用的倉儲工廠,因為不涉及電力與熱能使用,儘管這些工廠違反農地土地使用管制,但是對於經濟部而言,並不視為工廠。
Photo Credit: 地球公民基金會
然而,除了因為定義方式不同,造成工廠計算總量差異外,經濟部所公布的數字恐有低估之虞。
台灣環境資訊協會2017年比對出「具製造業稅籍、但名下無合法登記工廠」,發現有12萬5千筆具製造業稅籍卻無合法工廠登記的企業資料,該數字與農委會公布的13萬5千家的數量相對接近,卻同樣和說不清估算依據的經濟部6萬9千推估數量有著巨大落差。這些數字上的爭議,反映的是經濟部號稱10年來都有輔導農地違章工廠,但卻連最基本的清查盤點都沒有。直到2019年初,經濟部才撥款給地方政府,要求在年底完成轄區內違章工廠的盤查。
依據2013年「輔導未登記工廠合法經營方案」,明文要求盤點違章工廠的數量、區位、面積、產業種類等最基礎的資訊,七年過去經濟部中辦仍瞎子摸象來納管農地違章工廠,直至2019年底地方政府完成清查縣市內的農地違章工廠,目前清查已經結束,但主管農地違章工廠的經濟部卻仍遲遲不公布結果,也讓民間社會仍然未能理解農地違章工廠的切確數量及分布農地上的真相與衝擊:你猜全台灣有多少家違章工廠? - The News Lens 關鍵評論網 https://bit.ly/3kmIYcP




農地蓋鐵皮屋 出租5年回本
中時電子報 2016-07-12 10:56 A-A+
農地蓋鐵皮屋 出租5年回本
#地方 #鐵皮屋 #出租 #農地 #地主
記者陳心瑜、譚宇哲/新北報導
新北市企業工廠用地「供需失衡」,據了解,特定集團四處遊說農地地主,以一分地(293坪)為承租單位,每月每坪租金100元,興建鐵皮屋後出租,每坪租金高達400多元,平均5年回本,成為特定新興行業。
新北市工業用地供需失衡。(好房網News記者張聖奕/攝影)
(好房網News記者張聖奕/攝影)
樹林、三峽和鶯歌區交界的大柑園地區,目前屬特定農業區,但柑園幾乎不見農作物,早蓋滿鐵皮違章。另外,林口區粉寮路、南勢街、後湖路等路段,以及八里長道坑、紅水仙溪沿線,近3年來同樣出現大型鐵皮違建。
地方人士表示,隨著市府五星土地開發計畫陸續進行,原有的違章工廠被迫遷移,只好另覓農地違章工廠,特地集團向農地地主以一分(約293坪)為承租單位,支付每坪每月100元租金,接著再興建鐵皮工廠,以一坪400元多元行情出租。
地方人士解釋,鐵皮屋工廠每坪興建成本約為3萬元,300坪廠房總成本約900萬元,平均5年左右就可回本,因此,特定集團與地主租約以15年起跳,至少可以翻2倍。「不要小看違章工廠,很多廠商搶著租!」地方人士表示,新北市廠房「供需失衡」,便宜的鐵皮屋違建,因為土地開發案陸續被拆除,合法廠房太貴,廠商又租不起,只好繼續屈就違章工廠。
地方人士指出,地主遲遲不見政府腳步,只好甘冒拆除風險,先租給特定集團收租,解決鐵皮違章必須從根本解決,否則,「今天拆一個違建,明天還要面對千千萬萬的違建。」
-----------------------------
農牧用地建油槽 屏縣府罰6萬
【中央社╱屏東縣15日電】
2014.09.15 07:27 pm
屏東竹田鄉農牧用地上有6座油槽,被檢舉疑似強冠公司油槽,油槽管理人否認與強冠有關,屏東縣府依農地非農用罰6萬元。
自稱強冠員工向媒體爆料指在竹田鄉鳳明村有6座油槽是強冠公司沒有曝光的油槽,屏東縣政府聯合稽查小組昨天前往稽查,不得其門而入,今天再調查,找到地主和管理油槽的黃姓男子。
縣府表示,這處農地面積約3分地,地號為鳳新段1077-1號,蔡姓地主剛於8月底以新台幣800多萬元購入,地上物6座油槽等相關設備。
縣府說,油槽是台中上榮國際公司以每月4萬5000元租金向前地主承租使用,但公司已在多年前結束營業,負責人廖威權並已移民加拿大。
縣府指出,根據油槽黃姓管理人說明,現場油槽內儲存的油品是棕櫚酸油,主要是製作肥料及肥皂所需,由馬來西亞進口,目前還有兩座油槽存放約200、300噸油品等待處理,絕非食用油品及強冠公司所有。
縣府表示,將深入再追查,調查上榮公司的進出口資料,目前先依違反區域計畫法裁罰6萬元,並採樣存油送驗持續追蹤。
【2014/09/15 中央社】@ http://udn.com/
--------------------------------------
去年被罰的有9成是農地
〔記者謝武雄/桃園報導〕違反土地分區使用的罰款,去年高達六二七二萬元,多位縣議員昨天抨擊縣府只准州官放火,不准百姓點燈,被處罰的有九成是農地,但公務單位的違規使用比比皆是,政府卻從來沒有處罰自己,「寬以待己、嚴以律民」的執法標準太不公平。
副縣長黃宏斌表示,公務單位的土地分區使用不合規定都有歷史淵源,例如昔時有民眾捐地給公單位興建活動中心等,將調查縣內各公家廳舍違反土地分區使用的情形,逐一列管並合法化。
地政局局長林學堅昨到縣議會工作報告,他表示,一○一年因違反區域計畫法而罰款的案件,全縣有六○四件,罰款五○一八萬元;一○二年增加到七七九件,罰款六二七二萬元。違反土地分區使用是指違反地目用途,例如,農地蓋工廠、河川地開挖、住宅區設八大行業等,經主管機關認定違規後罰款。
包括劉邦鉉、呂宏仁、劉茂群、陳宗義、邱佳亮、徐其萬等議員質疑,開罰的案件中有九成為農地違規使用,政府將農民當提款機。劉邦鉉說,以往農家都有曬穀場,如今時代變更,曬穀場被烘乾機取代;但農業局官員到場發現沒有曬穀,就以「農地鋪設水泥」違反農地農用開罰、且罰款起跳六萬元,讓農民跳腳。
邱佳亮表示,新屋鄉的農地很多,農民只不過是整地就被罰;呂宏仁也說,接到很多農民投訴,二、三十年的農舍、豬寮被檢舉罰款實在很冤枉,甚至一年處罰二、三次,農民苦不堪言。
桃市清潔隊佔公園預定地 未罰
呂宏仁批評,從縣府到公所,公務單位違反分區使用的情況比比皆是,包括很多活動中心、村里集會所佔用農地,最誇張的是桃園市公所清潔隊長期佔用公園預定地;雖然公家廳舍佔用有其背景、緣由,但佔用就是佔用,從來不見政府單位處罰自己。
黃宏斌表示,桃園市清潔隊遷移案歷任市長都積極處理,但因民眾抗爭而作罷,將尋求解決之道;林學堅說,有關農地違反分區使用,縣府已召開專案會議並達成共識,將由農業局以輔導代替處罰。
都發局拆除霧峰一處農地違章工廠。(記者蘇金鳳攝) https://is.gd/17wOuf
2019-10-04 12:16
都發局稱排定今天拆除 https://is.gd/17wOuf
〔記者蘇金鳳/台中報導〕大雅違章工廠大火,造成兩名消防員殉職,市府都發局都市修護工程科今天上午前往拆除位在霧峰乾溪路一處違建工廠,想展現鐵腕,但外界質疑是作秀,科長謝國基表示,早已要求地主9月底之前要自行拆除,但地主遲不拆除,因此今天前往拆除,而且已在4月要求地主勒令停工,地主還繼續興建,地主違反建築法第93條,將移送地檢署偵辦。
不過,由於都發局是今天突然要拆,並未通知地主及承租戶林姓業者,一位自稱是地主的朋友早上就到現場了解狀況,而林姓業者表示自己也不知道要拆,直到有人通知她要移車,才知道要拆,她的硬體設施200多萬都飛了,當初承租時不知是違建,覺得倒楣,但只能面對。
臨時通知台電斷電 未通知地主、承租戶
都發局今天上午至霧峰乾溪路一處興建在農地上的違章工廠進行拆除,由於台電是臨時被通知要對業者斷電,一度還擔心地主不知情會引發爭議而猶豫,都發局強調地主違建,一切依法,台電才肯斷電,都發局在9點45分開始拆除。
該違章工廠為500平方公尺,目前只通電未通水,目前是一位從事生技業者的林姓女業者承租,培育白松露,她表示,並不知道是違建,是在7月承租,一個月租金4萬元,花了200萬裝潢,作為研發及倉庫,如今心血付諸流水,覺得很倒楣,但也只能面對,要趕快把產品移走。
都發局先拆除工廠大門,再拆屋簷,由於承租戶林姓業者表示還有產品及機器在內,都發局便暫時停工,等業者將東西遷走。
該違章工廠是今年3月與隔壁兩間工廠被通報是違建,但都發局今天才來拆除,而且只拆除一間,遭批是作秀。
都發局都市修護工程科長謝國基表示,今年3月就接獲乾溪路29、31及33號是違建的通報,而29號違章工廠尚未興建完成,只有骨架,4月時便要求地主停工,蓋好的工廠則列管。
謝國基表示,6月時,地主提出合法建物的申請,8月遭駁回,因此要求業者9月底前要自行拆除,但地主一直未拆,因此排定今天拆除。
至於為何只拆一戶,謝國基則表示,依規定正在興建中的違建優先拆除,29號還未完成興建,因此優先拆除,其他兩戶已列管要拆除。
根據統計,104年至現在農地上違建通報有5千多件,而一般違建通報拆除8萬7千多件




請先 登入 以發表留言。