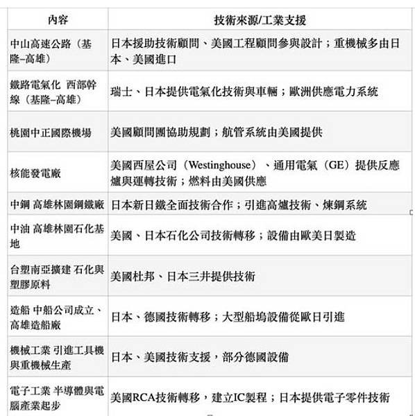
十大建設,雖然早知道並非蔣經國推動主導(我之前說毫無關係有點太誇大了),但看到滿滿美國日本與西方的援助技術與資材,心裡依然憤恨感激交織
日本早就在贖罪,而且是以行動表示
要知道韓國李承晚都沒得到美國這樣的全面協助,韓國在極度窮困下,還是靠李承晚朴正熙獨裁手腕要韓國財閥為韓國建設付出
而就是因為美國主導,其他國家才會這樣全力配合
偽ROC從頭到尾說謊,製造台灣人仇日反美情緒(還好沒完全成功)卑劣下流不愧是中國人。
台灣經濟起飛果然是站在巨人肩膀上,現今的經濟衰敗,來自底下企業完全是靠他人的養分,養分耗用完畢,就看出一群無能巨嬰中小企業,沒有半分長進能力,養出一群草藍白,也屬正常 https://www.facebook.com/share/p/1AbatWEKBa/

涉操縱股價、未實現利益初估上億!愛山林建設董事長祝文宇北檢複訊 - 社會 - 自由時報電子報 https://bit.ly/3RQsRqT











7度蟬聯北台推案王!去年寶佳推51案、總銷1346億
2025/02/06 11:01
7度蟬聯北台推案王!去年寶佳推51案、總銷1346億 - 自由財經 https://bit.ly/4gtkX0s
〔記者徐義平/台北報導〕去年北台灣住宅推案王又是寶佳機構拿下,蟬聯寶座已達7年。根據新案市調機構彙整去年前十大住宅推案建商,多數則是老面孔,其中寶佳去年共推出51案,總推案金額高達1346億元,是唯一總推案量突破1千億元的建商。
根據住展雜誌彙整,去年寶佳推案數量,比第二至第十名加起來還要多,而推案總額則是比第七至十名加總還要多,而去年推案金額第二高的建商則是元利建設,僅以北市文山區一新案便躍上第二名,而該新案總銷高達600億元。
元利僅推1案 便躍上去年北台推案榜眼
第三、四名推案總金額均超過400億元,分別是興富發建設的487億、愛山林的453.8億元,第五名則是茂德集團、推案總額約325.5億元,至於,第六至十名,單一建商推案金額均為250億元以下,分別為大同、富宇建設、宜誠建設、國泰建設、新濠建設、國賓大建設以及璟都建設,其中新濠、國賓大均以200億元並列第九名。
住展雜誌發言人陳炳辰指出,去年房市上半年大好、下半年大落,即便面對政策抑制,但推案腳步卻難以說停就停,尤其元利、興富發、大同、宜誠以及國賓大等建商推出的新案都是下半年才登場。
他表示,去年推案王寶佳雖然僅有1新案總銷金額突破100億元,但以長期採行「案海」策略,光是去年便有51案釋出,新案累積起來相當可觀。
展望今年,陳炳辰認為,房市局勢仍不明朗,恐怕只有資產實力堅強建商具備底氣推新案,預期今年前十大推案建商榜單仍然是強者恆強,尤其今年有多個大案將登場,甚至有總銷上千億元的新案推出,預期蛇年十大建商榜單仍具有可看性
7度蟬聯北台推案王!去年寶佳推51案、總銷1346億 - 自由財經 https://bit.ly/4gtkX0s
----------------
2024年十大建商驚見「台中幫」 寶佳重返推案王寶座 | 產業綜合 | 產經 | 聯合新聞網 https://bit.ly/3WN1fpz
去年十大建商 寶佳重返推案王 – 聯創都市更新服務股份有限公司 https://bit.ly/4hpfMjz
--------------
一張表看排名!這家建商只推2案 擠下寶佳、興富發登推案王 - 地產天下 - 自由電子報
2023十大建商推案王換人做 最強黑馬「僅推2案」擠下寶佳-富比士地產王 https://bit.ly/4hoSkmw
2023推案王1/威京2000億總銷撞擊王位 寶佳年推萬戶穩坐「住宅王」 | 財經 | CTWANT https://bit.ly/3CuXqhY
2022寶佳機構 蟬聯全台推案王 - 財經要聞 - 工商時報 https://bit.ly/4gp0zOd
五度蟬聯!寶佳奪得2022年「推案王」 - 綜合 - 工商時報 https://bit.ly/4hpfIQR
-----------------
十大建商
留言列表