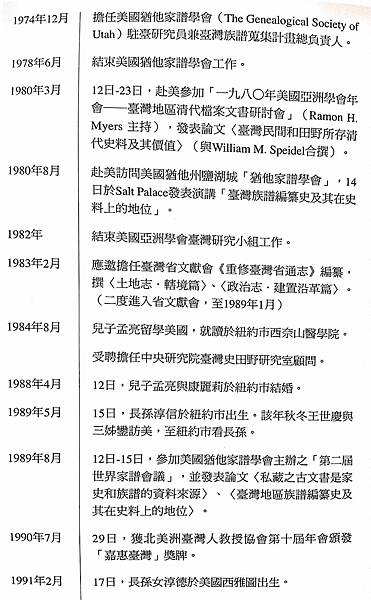
王世慶1974-1982年投入美國猶他家譜學會,台灣族譜主要負責人之一--------pdf----------




王世慶(1928年5月11日-2011年1月16日)台灣歷史學家,生於臺北州海山郡橋板街溪洲。
簡介
小學就讀沙崙公學校,一直到小學六年級時,昭和16年(1941年)才搬到樹林(今樹林後站附近)。
1941年,中等學校考取新聞州立桃園農業學校。
1945年,考取府立臺北師範學校,日本戰敗後,臺灣為國民政府接管,學制不同,於1946年4月17日畢業,資格是「高級師範普通科」,即為降了一級。
1946年2月,任教母校沙崙國民學校。
1948年8月,任教山仔腳國民學校。
1949年2月,轉任臺灣省通志館,開展文獻調查與歷史研究工作。
1956年1月6日,和林麗月結婚。
1971年,受邀前往美國進修一年。
1972年10月,辭去省文獻會編纂一職。
王世慶1974-1982年投入美國猶他家譜學會,台灣族譜主要負責人之一
1983年-1989年,二次回到省文獻會工作。
1991年-1993年,三次回到省文獻會工作。
1993年9月,受聘中央研究院人文社會科學研究所擔任兼任研究員。
1996年,擔任國立臺灣大學歷史系兼任教授。
2002年11月,獲「第25屆吳三連獎人文社會科學獎歷史學類」頒獎。[1]
2008年11月,獲頒國史館臺灣文獻館「終生文獻貢獻獎」。[2]
2011年1月16日,病逝臺北仁愛醫院。
FamilySearch目錄: China, collection of genealogies = 中國, 族譜收藏, 1239-2013 — FamilySearch.org - https://goo.gl/9vhfdW
----------------------------------
家譜圖書館(英語:Family History Library)位於美國猶他州鹽湖城,成立於1894年,為美國摩門教(耶穌基督末世聖徒教會)下屬一文化機構,是世界上最大的最完整的家譜資料檢索中心[1]。
摩門教教義重視家庭組織,宣揚永恆婚姻,為廣大教徒尋根問祖安撫亡靈的需要,遂於1894年成立家譜圖書館。至今已收藏27.4萬冊圖書、200多萬卷縮微複製件,涉及3億多姓氏,包括中國家譜17099種。
--------------------
美猶他家譜學會建立全球華人家譜資料庫
更新: 2004-09-12 11:40 AM 標籤:
【大紀元9月12日報導】(中央社記者張蕙燕達拉斯11日專電)因著相信家庭是天定的永恆關係而成立的美國猶他家譜學會,在多年努力之下,已建立當今全球最大、最完整的華人族譜資料庫,目前正在著手建立全世界華人家譜目錄,讓所有華人均能夠溯本尋根,並建立自己家族的歷史。
來自猶他州鹽湖城家譜圖書館的服務員李行遠,今天在達拉斯演講指出,猶他家譜學會創立於一八九四年,鹽湖城家譜圖書館則是學會旗下的總館,並在世界各地有四千多個家譜中心,其中散居美國各地的家譜中心就有兩千多個,等於是鹽湖城家譜圖書館的分館。
李行遠表示,家譜是上天給我們的特殊禮物,而華人的家譜更是如同中國歷史一樣久遠。中國雖然歷經劫難,但保存家譜的傳統精神是根深蒂固的,在中國大陸及流傳海外的中國家譜資料仍然相當可觀。猶他家譜學會是於一九七年開始,以微卷方式收集華人家譜,並且以江南省份的家譜居多,並有許多地方色彩濃厚的台灣家譜。
據稱,台灣家譜中心位在台北市金華街的耶穌基督末世聖徒教會、也就是俗稱的「摩門教」聖所內。家譜學會收集的台灣人家譜已達九千三百多套,涵蓋一百九十二個姓氏。而中國大陸兩個家譜中心,分別設在北京國家圖書館和上海圖書館內,收藏有一萬一千七百多套、高達十萬冊的家譜。
李行遠說,鹽湖城家譜圖書館在一九三八年率先開始採用縮微膠卷的科技,將家譜繕本製作成膠卷收藏在鹽湖城附近的花岡岩山洞內,用恆溫、恆濕方式保存,以免受到人為與天然災害的影響。
目前,花岡岩山洞不對外開放,各界人士可在各家譜中心查閱縮微膠卷。平均全世界每天有來自各地高達兩千人使用家譜中心圖書館的資料。
她指出,有意者可先上網www.familysearch.org,查出家譜的編目號碼,然後再到住家附近的家譜中心借調複製版本的家譜膠卷。不過,因該網站最近正在維修中,所以可能要再耐心等候幾天。另外,猶他家譜學會還製作了「個人祖先檔案」軟體,目前也有中文版本可供華人自行製作家譜。
李行遠表示,如果華人朋友們欲查詢自己的家譜,也可直接接洽鹽湖城家譜圖書館中國編目組,所有的查詢均為免費服務,中國編目組中文服務電話為1-801-240-6193。
-------------------------
摩門教族譜查詢網站是在哪裡呢?
2004/10/11 11:29
Q.您好,請問10月8號新聞中有一則說摩門教徒收集族譜可供民眾查詢的事,請問查詢的網站是在哪裡呢?謝謝!
A.位在台北市金華街耶穌基督末世聖徒教會,也就是俗稱的摩門教,其中成立一個家譜中心,蒐集台灣人的家譜有9300多套,涵蓋了192個姓氏,過去一直提供外界家譜查詢。裡面藏有諸姓氏的家譜文書資料,只要稍做登記就可借取,不過他的資料可不能外借,您若有需,可以在那裡的圖書室抄錄,或拷貝出來。
如今家譜查詢服務也e化了,有意者可以先上www.familysearch.org的網站,查出家譜編目號碼,再到附近的家譜中心複製資料,不過由於這個網站是美國猶他州摩門教家譜中心所設立的,是否涵蓋到台灣地區分會,不得而知。不過他也提供華人朋友查詢家譜服務,可直撥鹽湖城家譜圖書館中國編目組,中文服務電話為:1-801-240-6193。
----------------------------
姜氏族譜(台疆始祖朝璋公派下) 1冊(489頁)+北埔姜氏族譜 1冊(107頁) + 姜勝智派下族譜 @ 姜朝鳳宗族 :: 痞客邦 :: - https://goo.gl/MquvfA
范姜族譜/姜勝智派下族譜1957 范姜氏家譜 1冊(470頁), 1954 姜氏族譜(台疆始祖朝璋公派下) 1冊(489頁), 1975 北埔姜氏族譜 1冊(107頁), 1977 Tainan台南姜氏世系圖1985 @ 姜朝鳳宗族 :: 痞客邦 :: - https://goo.gl/wQD33n
台灣姜氏流源與遷徙/金門姜氏宗親/金門後浦東門姜氏家乘/姜氏家譜 @ 姜朝鳳宗族 :: 痞客邦 :: - https://goo.gl/VMkUnr
姜氏族譜-金門姜氏家譜稿-姜氏九貽堂思源集-臺灣不認唐山 金門不認同安+周邦正與姜秀鑾同立合約,組織金廣福+姜勝智、劉承豪等人進墾九芎林,二人被稱為九芎林開墾始祖 @ 姜朝鳳宗族 :: 痞客邦 :: - https://goo.gl/xfXoVm
姜姓宗親/姜氏族譜(臺疆始祖朝璋公派下+姜朝璋公祖塔管理委員會刊印+出版日期 中曆 民國63年+原籍 廣東省惠州府陸豐縣大安墟塩墩村+姜朝璋公祖塔管理委員會,2003,《十一世渡臺始祖姜朝璋公派下族系表》,桃園縣:姜朝璋公祖塔管理委員會 @ 姜朝鳳宗族 :: 痞客邦 :: - https://goo.gl/8wsjnH


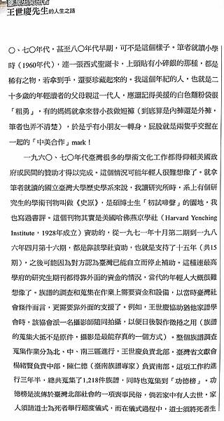
沒有博士學位,沒有極高學歷,就不能成為學術大家嗎?這當然是一個無知的蠢問題。就研究台灣史的學者中,起碼有兩位學歷不算高,卻是備受學界推崇、敬重的大師:一位是人稱「曹老師」的曹永和教授;一位是「海山學」研究的先驅,今天的冥誕壽星–王世慶教授。
這位海內外知名的臺灣史學家王世慶教授,於1928年(日本昭和3年)5月11日在台北板橋溪洲出生,後遷居樹林。
1941年,王世慶考入新竹州立桃園農業學校。二戰結束前(1945年),王世慶再考取台灣總督府立台北師範學校。不久日本戰敗,國民政府接管台灣後,因學制不同,師範學校被降了一級,所以1946年4月王世慶畢業的資格是「高級師範普通科」。
畢業後,王世慶到小學任教兩年,1949年2月轉任職台灣省通志館,進行文獻調查與歷史研究工作,開始走上臺灣史的學術旅程。台灣省通志館後改為台灣省文獻委員會,王世慶曾任編纂、委員。
王老師的研究逐漸受學界重視,不僅曾應邀赴美研究一年,並於1993年9月受聘中央研究院人文社會科學研究所兼任研究員;1996年又擔任台灣大學歷史學系兼任教授。
王世慶治學嚴謹,研究內容豐碩,不僅在台灣的古契文書、檔案、族譜、方志等文獻研究極深,對於臺灣區域史、社會史、宗教史、族群史、經濟史、水利史等領域也有相當成果。
他曾於1960、70年代起協助美國人類學者武雅士(Arthur P. Wolf)、邵式柏(John R. Shepherd)等人於海山地區從事田野調研並完成重要著作,深獲學界景仰。
所以2002年王世慶終於獲第25屆吳三連獎「人文社會科學獎歷史學類獎」;2008年又獲頒國史館臺灣文獻館「終生文獻貢獻獎」。
學養深厚的王世慶老師,為人誠懇,謙和溫厚,對於後進晚輩關懷備至,照顧有加。下圖就是王老師送我的他的大著《淡水河流域河港水運史》的簽名題字。
數十年前,我曾有一場關於二二八事件的主題演講,王世慶教授親自蒞臨現場,從頭聽到尾,會後還來鼓勵我,令我感念不已。
說到二二八事件,王世慶教授當然是親歷過那個時代的人。他曾經很感慨地講過這樣的話:「二二八那個時代,有路用的人都被殺光了!像我這樣無路用的人,才能存活下來。」王老師自稱「無路用的人」當然是客氣話,但是他這句話,道盡那個時代台灣人的悲哀命運!
王世慶教授於2011年1月16日病逝。
我永遠懷念他!
(附記:王世慶教授的哲嗣,即中興大學已退休的王孟亮教授)
(2) 李筱峰 - 沒有博士學位,沒有極高學歷,就不能成為學術大家嗎?這當然是一個無知的蠢問題。就研究台灣史的學者中,起碼有兩位學歷不算高,卻... Facebook https://bit.ly/3nVn0oT
