未依規辦理「車險調查表」 2家保代公司遭金管會開罰
2024/07/15 22:21
兩家公司辦理新車客戶汽車保險時,未落實執行「車險調查表」,被金管會開罰。(記者王孟倫攝)
〔記者王孟倫/台北報導〕金管會今天(15日)公布兩張紅單裁罰,分別是「凱興保代」、「台灣賓士保代」兩家公司,由於辦理新車客戶汽車保險時,未落實執行「車險調查表」,包括客戶勾選欲投保之保險公司與實際投保不符等,因此,依「保險法」第167條之3規定,分別核處罰鍰新臺幣90萬元。
金管會保險局官員指出,為避免車商成立的保代公司,在銷售新車時、僅獨厚自家車險產品,影響民眾權益,因此,金管會已在2020年出手強化控管,要求車商保代必須充分向客戶揭露所有代理車險商品,還必須填寫「車險調查表」。
2020年5月19日金管會函示,車商保代於招攬汽車保險業務時,應揭露所代理之保險公司名稱,並提供辦理調查表,供民眾自行勾選欲投保之保險公司。
保險局指出,台灣賓士保代在招攬汽車保險時,有多張調查表簽名樣式或簽名字跡相似,或簽章處有疑義,公司未有進一步確認。而且保險局於2023年6月至7月間,抽調台灣賓士保代招攬新車客戶之調查表,經「電訪」亦有客戶反映,並未獲該公司業務員提供調查表。
也就是說,台灣賓士保代未落實執行提供調查表、供客戶選擇欲投保之保險公司。至於凱興保代也有上述類似的缺失。
另外,「賓士保代」第二項缺失為業務員代收現金繳交保險費,有未開立收費證明或未留存要保人之繳款憑證,有未完善建立代收保費作業及未落實控管機制之情事;「凱興保代」第二項缺失辦理內部稽核作業,以自行評估抽查樣本作為稽核查核樣本,有未實際辦理查核之情事。
金管會官員表示,為使消費者充分知悉有選擇保險公司的權利,車商保代通路代理銷售汽車保險商品時,須向車主充分揭露其代理之保險公司,並由消費者自行選擇欲投保之保險公司。而上述兩家保代未能落實,分別被開罰90萬元裁罰。未依規辦理「車險調查表」 2家保代公司遭金管會開罰 - 自由財經 https://bit.ly/3W78GXg
首頁 | WeMo Scooter http://bit.ly/2KO00Bv
【WeMo Scooter】24H 隨租隨還電動機車,現在註冊立刻免費騎 - YouTube http://bit.ly/37xBrCq
WeMo Scooter - Google Play 應用程式 http://bit.ly/2OJqEMS
租車旅遊 短期車險不可少
By 工商e報, m.ctee.com.tw查看原始檔
暑假旅遊旺季來臨,國內租車旅遊日益盛行,產險推出「以日計價」短期車險以及「特定活動險」,讓民眾每天只要多花1~300元,即使發生意外,或和其他車發生擦撞,也可以有較完整的保障。
新安東京產險和明台產險不約而同推出可以「以日計價」車險。明台產險表示,目前民眾從事國內旅遊,常常是先搭乘長程大眾運輸工具如高鐵、台鐵,再到當地租車,花蓮、台東、墾丁、金門等都是熱門的租車旅遊地點。由於駕駛人對於車輛或路線不熟,可能一不小心發生碰撞,遭到租車業者求償,因此,若沒有作適當投保,車子維修費可能比租車費高很多。
三井住友海上集團明台產物保險公司商品暨理賠本部副總經理李志昌表示,目前與租車業者合作,提供以日計價新型租車旅遊險(駕駛人責任保險),只要租車人(被保險人)領有中華民國駕駛執照均可投保,打破傳統車險跟車、不跟人的保險標的限制。以投保5萬元車體損失險及其它各類保障為例,每天保費不到300元,即可獲得意外死殘及醫療、旅行責任、汽車第三人責任、汽車車體損失責任的完整保障。
除了租車可買短期車險外,向朋友借車也是可投保,新安東京海上產險說,向人租車若發生事故時,很容易因為責任不清楚或者保險不理賠,不但讓朋友車損,自己也要大傷荷包,投保短期租借車險,即可花小錢買到大保障。
新安東京海上產險副總經理呂文泉表示,民眾向車行租車或者是向親友借車出遊、搬家、採買、甚或是結婚禮車等,只要在出發前上網或用手機花短短5分鐘就能完成投保該公司「吉時保」短期租借車險,讓每天只要百來元保費就可提供一整天行車保障。
產險公司除了推短期車險外,針對「特定活動」人的保障,富邦產和國泰產都有承保「特定活動」險,以保障短期特別活動的保障。
國泰產險表示,該公司所推出的「平安行」專案,一年保費只要1,233元,除了提供意外事故基本保障,更針對自駕、搭乘大眾運輸工具或是汽機車共乘者,提供交通意外增額保障,適合每日通勤的小資族群。
新加坡將凍結汽機車數量 有車報廢才釋出車牌
www.sharpdaily.tw查看原始檔
新加坡政府為確保道路通暢,長年以來嚴格控管車牌數,民眾要買車須付出昂貴代價,使新加坡擁車率只有11%,在已開發國家中極低。新加坡當局昨天更進一步宣布,明年2月起實施小汽車及摩托車零增長政策,視報廢車數量決定新發擁車證數量。 《聯合早報》報導,新加坡陸路交通管理局昨天宣布,明年2月起調整車輛常年增長率及最新的擁車證配額。中小型汽車(A組)、大型及豪華車(B組)和摩托車(D組)不能繼續增長。 不過,為了讓商家和企業有更多時間提高物流運作效率、減少所需商用車數量,貨車和巴士組(C組)則維持現有0.25%的常年增長率,直至2021年第一季。 新加坡除嚴格控管車牌數,也實施精心設計的擁車證投標制度,民眾要買車,得先以高價標到有年限的擁車證。過去幾年可供投標的擁車證佔總量的0.25%。未來3個月可供市場投標的擁車證配額將持續下降。 根據導航設備公司TomTom今年初公布的排行榜,新加坡的塞車率居全球第55名。該排行榜中,墨西哥居第1名、雅加達第2名、曼谷第3名。台灣有3個城市擠入前25名,依序是台南市第9名、高雄市第20名、台北市第24名。 (國際中心/綜合外電報導)
租汽車+租機車
暑假租車殺到見骨 平日55折
By 黃琮淵, www.chinatimes.com查看原始檔七月 2日, 2017
搶攻暑假出遊商機,租車業戰火燒得比氣溫還燙,中租租車今年打出不分平假日、也不用早鳥先預約,連租3天就打6折,Vios連租3天只要5000元,改寫旺季折扣紀錄,和運祭出買2送1、格上殺到平日55折,擺明奉陪到底,暑假出遊的民眾賺到了。
暑假一向是租車業旺季,中租租車近年持續擴張據點,除了卡位高鐵8站,緊鄰火車站的9處服務站,步行僅3分鐘,搶占地利之便,今年率先喊出1天66折、3天6折,提早15天預約再減300元,企圖「激怒」老大哥。
Vios連租3天 5000元
中租主管表示,這波「夏日輕旅遛駕趣」方案到9月底止,不過在這段期間內租車,加碼送夏租券,暑假過後只要不是3天以上連假,都可以用5折租車。
中租去年主打早鳥專案,6月底前預約就打6折,迴響不俗,其中又以花蓮─台東、台北─高雄的出租率最高,今年擴大優惠至「早鳥、晚鳥都6折」,頗有測試同業底線的味道,也希望透過暑假熱戰,增加品牌知名度。
買2天送1天 大車拚
眼見中租喊出6折,老大哥和運、格上自是重炮回擊、毫不手軟。和運喊出不分平假日買2天送1天的優惠,等於打到66折,如果承租日是平日,再送平日免費租車券1張,等於打到5折,火力全開迎接「小老弟」的挑戰。
機車一口價最低200元
除傳統的租汽車外,和運今年在暑假旅遊熱點─台南、花蓮、台東,引進機車租賃,首批導入光陽、山葉的125cc新車,相較於坊間個體戶標價不清,和運喊出不分平假日、當日6小時內租還只要200元的「一口價」,爭取一日遊的背包客,頗受青睞。
格上今年主打行動官網預約租車,平日6折、假日7折,會員還可累積紅利點數,門市臨櫃優惠同步加碼,平日租3天以上喊到每天55折,折扣幅度最大,假日提供75折優惠。
格上同樣端出租借機車,與和運不同在於主打電動機車,在台東、台東池上、花蓮玉里、羅東、礁溪、高雄建國等站均有提供,當日6小時內租還只要299元。
中華汽車e-moving 低碳車逛小琉球 環保又安全
By 聯合新聞網, udn.com查看原始檔六月 18日, 2017
A-A+
2017-06-18 21:52聯合報 記者陳威任╱即時報導
「每到夏天我要去海邊」,夏天來臨就是要到台灣附近的離島,享受美麗的海洋景觀。擁有豐富地形景觀的小琉球,近年更是觀光亮點,除了各式海洋活動體驗外,騎車環島更是頗具樂趣,相當適合三五好友相約前往。
◎怪石林立 有花瓶石還有山豬石
位於屏東縣東港鎮西南方的琉球嶼,俗稱小琉球,面積約6.8平方公里,也是台灣本島附近十四屬島中唯一珊瑚礁島嶼。全境均屬屏東縣琉球鄉管轄,並納入大鵬灣國家風景區範圍之內。由於島上擁有豐富珊瑚礁地形景觀,加上周邊海域少汙染,遊客連年突破百萬人次。
其中,小琉球以石灰岩洞地形及珊瑚礁海岸地形遍布全島,也形成許多有趣的地形景觀。例如小琉球島上的指標景點「花瓶石」,就是因為原本的海岸珊瑚礁被地殼隆起抬升,頸部則因為海水不斷侵蝕而形成上粗下細,加上岩底長著植物,遠看猶如海中的花瓶般。
另外,位於小琉球東南海域的厚石裙礁,除了有一望無際的迷人海岸線外,當地在海水侵蝕作用下,更是打造出巧奪天工的迷人景緻。沿著環島公路一路下來,除了有猶如印地安人酋長造型的「紅番石」外,還有酷似面海觀音沉思佇立的「觀音石」以及正面貌似老鼠、背面貌似山豬的「老鼠(山豬)石」,一路下來讓環島公路更增添趣味。
◎洞窟冒險 膽小慎入!膽大必去
琉球島上珊瑚多屬石灰岩,因此洞穴地形遍布,其中最為著名的包括位於西北角的美人洞及西南方的烏鬼洞。
美人洞是鄉公所於民國64年以公共造產方式闢建而成,風景區以環島公路分隔為兩部份,並擁有十三種不同的景色,可以上望海亭鳥瞰沿海周邊景觀外,穿越曲徑探幽,天外天、蝙蝠洞、仙人洞及美人洞,不同風景在短短4公里交織出現,每一景都有各自千秋。
烏鬼洞則是流傳著古老傳說,相傳鄭成功收復台灣後,遭驅走的荷蘭人在此遺棄少數黑奴潛居該洞,據傳清時洞中的石桌、石椅、石床都還完整,亦曾發現珠寶,但今日洞口已塌陷,不能進入。
民國六十四年琉球鄉公所以公共造產方式開發為風景區,其建設包括有甘泉、碧濤亭、怡橋、冽池、幽情谷、別有天、浩然亭等名勝據點。洞中相當漆黑,如果膽子不夠大最好與人結伴同行,一路走出來即可看到迷人海岸,頗有豁然開朗的感受。
◎海水好透 近距離互動海中生物
來到小琉球,也不能錯過當地的生態之旅,當地擁有結構完整的珊瑚礁景觀,海水能見度高,也讓海中生態一目了然,當地也有不少潛點,不論是新手或是老鳥,都可以充分享受徜徉在海中世界的片刻,運氣好的時候,更可以看到綠蠵龜的身影,有機會近距離與海中生物互動。
此外,更不能錯過當地達人帶領的潮間帶導覽,潮間帶是漲潮時被海水淹沒,退潮時露出水面的一塊區域,擁有肉眼可見的豐富生態,除了有各式貝類外,還可以看到熱帶魚、海膽、海參、寄居蟹及藻類,透過達人的解說,除了更進一步了解生態外,更有助於讓遊客學習尊重海洋。
◎e-moving前進小琉球 環島更環保
想要去小琉球,就必須從東港搭船前往,約半小時船程即可到達,在當地的交通聯繫上,多數遊客會選擇承租機車代步,除了可以輕鬆遊覽全島外,也最適合幅員不廣,但上下坡路段頗多的路況。
相較於傳統以汽油作為動力的機車,電動機車近年也成為小琉球島上積極推動的綠能交通工具,比起傳統汽油機車,除了少了噪音及廢氣汙染外,在機車族眾多的島上,騎乘電動機車,以最適當的速度環島,也顯得格外安全。
屏東縣政府更從小琉球出發,領先全台推出「迎新換舊」專案,即一台二行程高汙染源油車可換一台e-moving(EM 80)電動機車專案,活動自4月推出後,有效降低二行程機車數量,再加上乙順綠能所引進的200台e-moving,租金則是一天約400至500元,提供當地居民及遊客更友善環境的交通體驗。
此外,中華汽車e-moving也與屏東科技大學共同合作校園電動車租賃、學生購車優惠等專案,未來只要每月600元起,即可以租用e-moving Bobe或e-moving電動機車,期望以小琉球及屏科大為基地,逐步串連大鵬灣、東港、屏東、恆春到墾丁,建構南台灣低碳旅遊地圖。
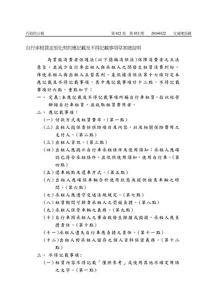
oBike、U-bike也適用定型化契約相關規定
By 聯合新聞網, udn.com查看原始檔七月 17日, 2017
A-A+
2017-07-17 10:30經濟日報 記者邱金蘭╱即時報導
自行車代步風氣日盛,行政院消保處今天表示,只要是提供自行車租給他人使用者,不論是oBike、U-bike,或一般河濱租借、風景區租借等場域的自行車租賃,都要適用交通部公告的「自行車租賃定型化契約應記載及不得記載事項」。
有鑑於近來媒體報導數起oBike自行車違規停放事件,引發各界熱烈討論,消保處表示,其實要避免類此事件發生,業者如確實依照自行車租賃定型化契約應記載事項第5點及第7點規定,向消費者明白告知下列事項,將有助於降低消費者違規停放車輛事件的發生:
第一,應在契約中載明還車地點、還車方式及其他還車應注意資訊。
第二,應告知承租人(使用人)應遵守道路交通管理處罰條例第三章慢車等交通法規,例如駕駛人如不依規定停放車輛時,得處以新台幣300元以上、600元以下罰鍰(道路交通管理處罰條例第74條第4款)。
也就是說,以上述定型化契約應記載事項要求的「契約應記載還車地點」為例,倘業者所要求的還車地點是採非固定位置,基於業者是提供自行車車輛之一方,本即對於經營區域內的「禁止違停路段」資訊,相較消費者而言,更為熟悉與了解。
此時,業者對於「還車地點」資訊的提供,除應告知消費者應遵守「應依規定停放車輛」交通法規外,也應同時將地方主管機關公告的禁止違停路段等資訊,一併讓消費者清楚知悉,使其在選擇還車地點時,不致發生違規停車,觸法之疑慮。
因此,如消費者還車時,是因業者未善盡前揭「還車地點」資訊充分提供的義務,致將車輛停放在地方主管機關公告的「禁停路段」,並收到交通罰單時,消費者得就該罰鍰金額,向業者主張其未善盡告知還車地點資訊的契約責任。
此外,依自行車租賃定型化契約應記載事項第8點規定,同時也要求消費者在租賃期間內,如發生可歸責於自己的事由致違反交通法令情形,如「酒精濃度超過規定標準」、「在人行道或快車道行駛」等,消費者應自行負擔相關交通罰鍰的繳付。
最後,消保處提醒所有的自行車租賃契約雙方,在租借騎乘自行車時,均應確實了解交通法令的重要性,並遵守之,因為「安全」才是租借自行車最高原則。
徐永明擬提修法 慢車酒駕最高罰2400
www.epochtimes.com查看原始檔一月 13日, 2017
時代力量立法委員徐永明(右)13日表示,自行車肇事及酒駕件數逐年增件,將盡快提出修法提高罰則,慢車駕駛人若酒駕,最高可處新台幣2400元罰鍰;交通部表示,樂見委員提修法。(中央社)
【大紀元2017年01月13日訊】時代力量立法委員徐永明今天表示,自行車肇事及酒駕件數逐年增件,將盡快提出修法提高罰則,慢車駕駛人若酒駕,最高可處新台幣2400元罰鍰;交通部表示,樂見委員提修法。
徐永明上午在立法院舉行「自行車風潮,安全問題視而不見」記者會。徐永明說,台灣自行車風氣盛行,近年自行車肇事比例也逐年增加,雖然民眾樂於騎乘自行車,但卻對於行駛法規不熟悉,進而造成傷亡。他認為應推廣自行車教育,並修正相關交通法規。
徐永明表示,根據內政部警政署統計,民國103年度自行車肇事件數7713件。死亡人數53人、受傷人數1萬1041人,與102年度比較,事件數與受傷人數分別增加9.93%與8.65%。
徐永明說,會儘速提出道路交通管理處罰條例第73條修法,將慢車不依規定轉彎、超車、停車,或在道路上以危險方式駕車,行進間以手持方式使用行動電話等,罰鍰由現行300元以上600元以下罰鍰,提高至600元以上1200元以下罰鍰。
另外,慢車駕駛人若酒駕,罰鍰由300元以上600元以下,提高到1200元以上2400元以下;拒絕酒測則由處1200元罰鍰提高至4800元。
對此,交通部路政司監理科長趙晉緯表示,100年與103年有持續檢討法規,若委員提出相關修法提高罰則,有助於民眾注意自己騎乘安全行為,「交通部樂見委員提案」。
趙晉緯表示,已請運輸研究所將通盤性研究自行車法規,納入107年度政策類研究計畫,針對酒駕問題是否該更加嚴格規範,要更完整檢討,盼透過研究計畫了解國外規範後,再來檢討國內相關規定。(轉自中央社)
=======================================
單車出租業者抽查 逾9成安全設備不合格
字體列印轉寄|plurkshare
2016-08-03 13:28
〔記者林惠琴/台北報導〕行政院消保處於今年5、6月間針對於國內觀光景點自行車租賃業者的出租自行車種類、定型化契約、投保責任保險、安全性及煞車警語等事項進行聯合查核,共計查核35家,每家均各有不符規定的情況,項目則以車輛未保持煞車、鈴號、燈光及反光裝置等安全設備良好最嚴重,超過9成不合格。
消保處查核35家自行車租賃業者,以車輛未保持煞車、鈴號、燈光及反光裝置等安全設備良好最嚴重,超過9成不合格。圖與本新聞無關。(資料照)
消保處查核35家自行車租賃業者,以車輛未保持煞車、鈴號、燈光及反光裝置等安全設備良好最嚴重,超過9成不合格。圖與本新聞無關。(資料照)
消保處消保官王德明表示,以定型化契約來看,全部均不合格,但因為「自行車租賃定型化契約應記載及不得記載事項」現仍為草案,交通部正在研擬是否擴大規範電動車,已要求他們3個月內提出評估報告,並溝通請地方政府加強輔導相關業者,但此次查核尚無法列入違法情事開罰,僅供參考。
其餘違規情況尚包含30家出現車輛未於自行車把手旁或其他明顯處,標示前、後輪煞車控制與左、右煞車握把的關係,例如標示「煞車時請先煞右邊後煞車」等警語,並有23家是兩輪電動車未粘貼審驗合格標章或有三輪以上電動車行駛道路的情況。
王德明提醒,目前三輪以上電動車均列為「拼裝車」,可依照《道路交通管理處罰條例》分處持有人3600元至10800元、租車人1200元至3600元不等的罰鍰,因此民眾要多注意。
王德明建議,民眾出遊常會基於方便、省力因素租用電動車,但目前業者多投保產品責任保險、租賃場站範圍公共意外責任保險,未替使用者投保傷害險,建議自己要確認,最好投保以防不備之需,且要看清楚定型化契約,以免發生糾紛,使用時也要確認車輛是否粘貼審驗合格標章,沒有的話,可能代表未送驗,恐有安全疑慮。
-----------------------------------------pdf---------------------------------------------
公布觀光景點及周邊自行車租賃定型化契約、責任保險及安全性之查核結果
日期:105-08-03 資料來源:消費者保護處
日前發生消費者於觀光景點騎乘三輪以上電動車摔車意外,行政院消費者保護處(下稱行政院消保處)為維護消費者權益,於本(105)年5至6月間對於國內觀光景點自行車租賃業者之出租自行車種類、定型化契約、投保責任保險、安全性及煞車警語等事項進行聯合查核,共查核35家,均有與查核項目不符合情形。
國內諸多觀光景點,都有自行車租賃業者,提供遊客各式各樣之自行車代步,三輪以上之電動車尤其熱門。但近來發生多起消費者受傷之意外事故,安全性存有疑慮。行政院消保處會同轄區消費者保護官、交通機關(單位)及警察機關人員於本年5至6月間,至臺中市、臺南市、彰化縣、南投縣、宜蘭縣、臺東縣及新竹市計7個轄區之35家自行車租賃業者進行聯合查核。
查核結果,發現下列不符合規定情形(詳如附表):
一、出租自行車之種類:合計23家不符合規定。
(一)兩輪電動車未粘貼審驗合格標章:
1、電動輔助自行車:10家。
2、電動自行車:2家。
(二)法規不允許三輪以上電動車行駛道路:
1、電動輔助三輪車:1家。
2、電動輔助四輪車:18家。
二、定型化契約:35家不符合查核項目內容。
本次自行車租賃定型化契約之查核項目,係參考交通部預告訂定「自行車租賃定型化契約應記載及不得記載事項」之內容。惟目前僅屬草案,中央主管機關交通部尚未辦理公告。因此,本次查核結果不符合查核項目部分,尚無違法情事。
三、責任保險:
有4家投保產品責任保險,有21家投保租賃場站範圍之公共意外責任保險,均未投保第三人責任保險。
四、安全性:
有32家之部分車輛未保持煞車、鈴號、燈光及反光裝置等安全設備之良好與完整。
五、煞車警語:
有30家之部分車輛未於自行車把手旁或其他明顯處,標示前、後輪煞車控制與左、右煞車握把之關係(例如:標示「煞車時請先煞右邊後煞車」等警語)。
本次查核結果經提報行政院消費者保護會第48次會議,主席裁示請交通部辦理下列事項:
一、 依行政院消保處所提建議,督促相關地方政府要求自行
車租賃業者改正,並辦理複查。
二、 就是否修法使三輪以上電動輔助車合法化,以及是否於
「自行車租賃定型化契約應記載及不得記載事項」中將
自行車、電動輔助自行車及電動自行車納入規範與強制
規範出租人應提供責任保險等議題加以研議,於三個月
內向行政院消費者保護會提出評估報告。
最後,行政院消保處提醒消費者,如與自行車租賃業者發生消費糾紛時,可撥打1950消費者服務專線,向各地方政府消費者服務中心申訴或至行政院消費者保護會網站(http://www.cpc.ey.gov.tw)進行線上申訴,以保障自身權益。
---------------------------------------------------------------
公共單車應納保 騎乘安全保障多 105/03/28
節能減碳 愛護地球
當各種的科技享受帶來便利,人類卻同時得承受著環境污染與自然資源的逐漸枯竭,像是臭氧層破洞、擴大霾害和全球暖化。有鑒於此,節能減碳的自發行動與規範日益受到支持,在有識之士與各主要國家的響應之下,相繼推動大眾運輸補貼、無車日與公共單車租借等政策,以期讓地球母親所受到的傷害得以緩解,復元生態、環境永續以後,人人都能自在的呼吸。
台灣的各級地方政府,如臺北市、新北市、臺中市、彰化縣、高雄市和屏東縣等地區,陸續推動公共自行車的租賃服務,在轄區內廣設自行車的租賃站點,提供甲地租借、乙地還車的服務,讓民眾在享受騎乘單車的樂趣之餘,不用攜帶自己的愛車,更不必辛苦來回,非常的輕鬆便利。
申辦雖輕鬆 問題得防範
各地區的自行車租賃手續,堪稱便利。民眾想要租借公共自行車時,只需至公共單車租借地點連網,在線上的租賃系統填寫個人資料並輸入回傳到本人手機的代碼後,即完成會員註冊;端視所在縣市的不同而有不同的要求,可能以信用卡登錄,或是以一卡通、悠遊卡等等來作業。
不過,點選同意網上的註冊條款之前,您是否仔細檢視過這份定型化契約中都寫些什麼呢?像是使用公共自行車時,一旦發生車體零件故障甚或車禍等意外時,該怎麼通報處理呢?這些註冊條款攸關消費者權益,常言有道是魔鬼藏在細節裡,因此消費者在審閱契約條款時不可不慎!
消基會比對了臺北市、新北市、臺中市、彰化縣、高雄市和屏東縣等地區的公共自行車租賃系統服務條款後,發現各地對於騎乘公共自行車發生擦撞或毀損等意外情形的規定,皆屬大同小異:「公共腳踏車如果發生擦撞或毀損,除有不可歸責與不能報案之情形外,使用者應立即報案並通知該租賃單位處理,如因可歸責於使用者之事由所衍生之救援費、修理費、公共腳踏車修理期間之租金及折舊費,或造成第三人之一切損害,應由使用者全數負擔。使用者如未經該租賃單位許可,擅自在外修護者,該租賃單位得請求以原廠估價予以重修。」以及「如因可歸責於使用者之事由致公共腳踏車損壞或失竊者,報請警政機關協助處理,且損壞或尋獲之自行車所有權仍屬該租賃單位。」
按照這兩條契約條款的規範:若是公共腳踏車發生擦撞或毀損,賠償與維修之責全部在消費者;而腳踏車損壞或失竊且經修復或尋獲後,該車所有權仍屬租賃單位。對照行政院所公告之小客車租賃定型化契約應記載不得記載事項之規定,關於租賃車輛遺失部分的參考規定如下:「十三、因可歸責於承租人之事由致本車輛遺失或被盜者,承租人應照當時市價賠償,如本車輛有投保竊盜損失保險者,承租人僅支付市價與保險賠償金額之差額。承租人未賠償前失竊車輛經尋獲者,其賠償金額準用第十點及第十一點規定處理;承租人已賠償後失竊車輛經尋獲者,如本車輛未投保竊盜損失保險者,出租人應即將該車輛過戶予承租人。
另外,關於使用自行車的財損和過程中的意外傷害部分,各縣市公共自行車租賃單位僅負「產品責任險」與「租賃系統周遭場域之公共意外責任險」,而皆未提供「個人意外險」或「公共自行車第三人責任險」等,若消費者有相關的保險需求,就必須自行投保。
因此,假若消費者騎乘公共自行車而發生意外,且未自行投保相關保險時,依據上述條款規定即需自行負擔相關責任與賠償;而即使事故原因為「不可歸責之情形」,經常有舉證上的困擾,因而難以要求相關單位理賠,這對消費者權益非常不利。
依據行政院資料所顯示,至民國103年10月,國內自行車的規律運動人口已達245萬人;而截至104年4月20日止,各縣市公共自行車總累積騎乘次數約5千2百萬次。由此可見,台灣騎乘自行車的人數逐年增多,傷害與其他意外情況自然也激增,對於相關的保險配套,需求殷切。
各級政府單位在擬定節能省碳的政策作為,推動無車日活動或是獎勵休閒、運動時,應該發想出具前瞻性、親民友善的公共自行車政策來,讓民眾使用自行車時能夠快意健康,能減少傷害與不必要的負擔。
值此之際,消會呼籲:
一、立法單位應儘速修法,將自行車納入強制車險;而公共自行車租賃單位亦應主動告知其已加保之險種,或是在集體議約後,讓使用者得以享有優惠,自行加保相關險種。
立法單位應儘速修法,將自行車納入「強制車險」,以分攤消費者的理賠風險,保障騎乘安全;政府相關單位亦應敦促監督公共自行車租賃單位,為使用者投保「公共自行車第三人責任險」等自行車相關保險。否則即不應允許其繼續經營,提供不安全且明顯損害消費者權益的服務。
二、政府應妥善規劃自行車相關政策,以提升單車族的用路權益;並於官方網站上隨時更新統計資料,讓使用者能查詢知悉騎乘公共自行車所發生的意外事件。
自行車與人民的日常生活息息相關,如果無法提供完善的配套措施,讓自行車騎士必須與行人和汽機車爭道,就會使得交通變得險象環生。在大力推動自行車相關政策時,政府更應妥善規劃,諸如自行車的第三人責任保險、車道整合、單車專用道和推廣交通安全教育等等,讓行人與自行車騎士可以有平等的路權與合理的行車環境。畢竟,在規劃與推動任何政策時,政府最該優先考量的是人民的安全與權益;而不只是大肆建置公共自行車租賃站點。
財團法人中華民國消費者文教基金會
------------------------------
消保處出租自行車查核結果 定型化契約全數不符合
【2016-08-03╱記者葉卉軒╱即時報導】
日前發生消費者於觀光景點騎乘三輪以上電動車摔車意外,行政院消保處今天公布「觀光景點自行車租賃業者之出租自行車」查核結果,共查核35家,全數業者個別有種類、定型化契約、投保責任保險、安全性及煞車警語等不符合的情形。
消保處指出,國內諸多觀光景點,都有自行車租賃業者,提供遊客各式各樣的自行車代步,三輪以上的電動車尤其熱門。但近來發生多起消費者受傷的意外事故,安全性存有疑慮。對此,消保處日前至台中市、台南市、彰化縣、南投縣、宜蘭縣、台東縣及新竹市共7個轄區的35家自行車租賃業者進行聯合查核。
消保處指出,在出租自行車的種類部分,共有23家不符合規定。較嚴重的是,在定型化契約部分,35家全數不符合查核項目內容,不過由於本次自行車租賃定型化契約的查核項目,是參考交通部預告訂定「自行車租賃定型化契約應記載及不得記載事項」的內容,但由於目前僅屬草案,中央主管機關交通部尚未辦理公告,因此,本次查核結果不符合查核項目部分,尚無違法情事。
在責任保險部分,有4家投保產品責任保險,但有21家投保租賃場站範圍的公共意外責任保險,均未投保第三人責任保險。
另有32家的部分車輛未保持煞車、鈴號、燈光及反光裝置等安全設備的良好與完整,也有多達30家的部分車輛未於自行車把手旁或其他明顯處,標示前、後輪煞車控制與左、右煞車握把的關係(例如:標示「煞車時請先煞右邊後煞車」等警語)。
-------------------------------------


觀光景點騎鐵馬 35家不符規定
cweb.highlights.tw查看原始檔
行政院消保處日前對於國內觀光景點自行車租賃業展開查核,包括出租自行車種類、定型化契約、投保責任保險、安全性及煞車警語等,共查核35家,都有與查核項目不符合情形。
消保處表示,國內很多觀光景點,都有自行車租賃業者,提供遊客各式各樣的自行車代步,三輪以上的電動車尤其熱門,但近來發生多起消費者受傷的意外事故,安全性存有疑慮。
行政院消保處會同轄區消費者保護官、交通機關(單位)及警察機關人員在5至6月間,到台中市、台南市、彰化縣、南投縣、宜蘭縣、台東縣及新竹市等七個轄區,35家自行車租賃業者進行聯合查核。
查核結果,發現下列不符合規定情形:
一、出租自行車的種類,有23家不符合規定,包括兩輪電動車未粘貼審驗合格標章、法規不允許三輪以上電動車行駛道路。
二、定型化契約:35家不符合查核項目內容。
這次自行車租賃定型化契約的查核項目,是參考交通部預告訂定「自行車租賃定型化契約應記載及不得記載事項」內容。但目前僅屬草案,中央主管機關交通部尚未辦理公告。因此,本次查核結果不符合查核項目部分,尚無違法情事。
三、責任保險:有四家投保產品責任保險,有21家投保租賃場站範圍的公共意外責任保險,均未投保第三人責任保險。
四、安全性:有32家的部分車輛未保持煞車、鈴號、燈光及反光裝置等安全設備的良好與完整。
五、煞車警語:有30家的部分車輛,未在自行車把手旁或其他明顯處,標示前、後輪煞車控制與左、右煞車握把之關係(例如:標示「煞車時請先煞右邊後煞車」等警語)。
--------------------------------------
電動車意外頻傳 消保處:研擬強制保責任險
字級:最小字型預設最大字型
分享到 Facebook分享到 Plurk分享到 Twitter2016年08月03日12:06
觀光景點騎乘三輪車以上電動車的摔車意外頻傳,有鑑於此,消保處日前針對自行車種類、定型化契約等16個項目調查國內35家觀光景點自行車租賃業者,結果均有不合格之情形,其中又以未保第三人責任保險的情況最為嚴重。
消保處今年5至6月期間針對出租自行車種類、承租條件、載明賠償責任、煞車警語、有無投保保險等16個項目,調查台中市、台南市、彰化縣、南投縣、宜蘭縣、台東縣及新竹市計7縣市之35家自行車租賃業者,其中以台東林園卡打出租、全方位自行車出租;宜蘭吉美自行車出租等9家業者的12項違規最嚴重。
根據消保處之調查結果,法規尚未三輪以上電動車行駛道路,但卻有19家業者出租電動輔助三輪車或四輪車。另外,在安全性上,有30家之部分車輛未標示「煞車時請先煞右邊後煞車」等警語,32家之部分車輛未保持煞車、鈴號、燈光及反光裝置等安全設備之完整。
這次調查又以未投保保險的項目最為嚴重,僅4家投保產品責任保險,有21家投保租賃場站範圍之公共意外責任保險,但均沒有業者投保第三人責任保險。
消保處表示,將請交通部研議是否修法使三輪以上電動輔助車合法化,並將自行車、電動輔助自行車及電動自行車納入「自行車租賃定型化契約應記載及不得記載事項」規範及強制規範出租人應提供責任保險等,要求地方政府要求自行車租賃業者於安全裝置及煞車警語做改正。(蔡孟修/台北報導)
--------------------------
自行車租賃全不合格 未保責任險安全可慮
煞車握把警語未標示 定型化契約還未上路
記者 段楚禎 報導 2016/08/03
抽查觀光景點自行車租賃業者竟全數不合格(圖/卡優新聞網)
抽查觀光景點自行車租賃業者竟全數不合格(圖/卡優新聞網)
不少觀光景點都會有業者提供電動車租借服務,方便遊客觀光遊憩,三輪以上之電動車尤其熱門,每到假日生意興隆。由於日前發生消費者在觀光景點騎乘三輪電動車摔車意外,行政院消保處抽查觀光景點自行車租賃業者,結果不合格率百分之百。
行政院消保處於5月至6月至台中市、台南市、彰化縣、南投縣、宜蘭縣、台東縣及新竹市,針對國內觀光景點自行車租賃業者的出租自行車種類、定型化契約、投保責任保險、安全性及煞車警語等事項進行聯合查核,共稽查35家業者不合格率竟達百分之百。
在出租自行車種類部分,多達23家不符合規定,包括10家電動輔助自行車業者及2家電動自行車,其兩輪電動車未粘貼審驗合格標章;以及法規不允許三輪以上電動車行駛道路,有1家業者出租電動輔助三輪車、18家出租電動輔助四輪車。
定型化契約部分,35家業者全數不符合查核項目及內容。消保處表示,自行車租賃定型化契約查核項目,參考交通部預告訂定「自行車租賃定型化契約應記載及不得記載事項」草案內容,中央主管機關交通部尚未辦理公告,雖然業者全數不符合,但尚無違法情事。
消保處進一步指出,目前雖無定型化契約保障消費權益,但業者仍應投保責任保險。35家業者中,有4家投保產品責任保險,有21家投保租賃場站範圍公共意外責任保險,均未投保第三人責任保險。
此外,業者應保持煞車、鈴號、燈光及反光裝置等安全設備良好與完整,多達32家業者未確實提供安全設備;有30家業者部分車輛未在自行車把手旁或其他明顯處標示前、後輪煞車控制,以及與左、右煞車握把關係等煞車警語。
為使租借三輪以上電動輔助車合法化,行政院消保處已移請交通部評估是否於「自行車租賃定型化契約應記載及不得記載事項」中將自行車、電動輔助自行車及電動自行車納入規範,與強制規範出租人應提供責任保險等議題加以研議,並督促各地方政府要求自行車租賃業者改正、辦理複查。
------------------------------------------------

你為什麼需要這則新聞
消基會呼籲,立法單位應儘速將自行車納入強制車險,以分攤消費者的理賠風險;租賃單位也應主動告知其已加保的險種。政府更不該只是大肆建置公共自行車租賃站點。
新聞整理 / 闕士淵
騎公共單車者眾,消基會卻發現,若發生擦撞或毀損,賠償與維修的責任全在消費者,連賠償後找回失竊車,所有權仍屬租賃單位,嚴重侵權,主張修法納強制車險、投保第三責任險。
中央社報導,消費者文教基金會今天召開記者會,引述行政院資料指出,到2014年10月,國內自行車的規律運動人口已達245萬人;截至2015年4月20日止,各縣市公共自行車總累積騎乘次數約5,200萬次。
聯合報導,消基會進而分析台北市、新北市、彰化縣、台中市、高雄市、屏東縣等6縣市的自行車租賃條款後發現,條款有許多不合理之處,其中包含沒有替消費者投保公共自行車第三人責任險。
NOWnews報導,消基會指出,假若消費者騎乘公共自行車而發生意外,且未自行投保相關保險時,就需自行負擔相關責任與賠償。即使事故原因為「不可歸責的情形」,仍經常有舉證上的困擾,因而難以要求相關單位理賠,這對消費者非常不利。
其次,現況是腳踏車若發生損壞或失竊,而且已經修復或尋獲後,單車所有權仍屬租賃單位,也與行政院所公告的「小客車租賃定型化契約應記載不得記載事項」相關規定不同,侵害消費者權益。
蘋果報導,消基會認為,民眾租用公共自行車,一旦遺失,賠償時應扣掉折舊,且車子尋獲後車子本應還給消費者。
消基會並呼籲,立法單位應儘速修法,將自行車納入強制車險,以分攤消費者的理賠風險,而公共自行車租賃單位也應主動告知其已加保的險種,或是在集體議約後,讓使用者得以享有優惠,自行加保相關險種;政府也應妥善規劃自行車路權安排,而不只是大肆建置公共自行車租賃站點。
消保處則回應,會督企交通部速將公共自行車納入第三責任險及強制車險,予以改善。
----------------------------------------------




--------------------------
荷蘭超奇特 這樣東西竟然比人還多
荷蘭總人口數近1700萬人,卻擁有超過2千萬輛自行車,自行車比人還要多,是歐洲自行車使用率最高的國家,而捷安特是台中市的重要企業,進軍歐洲時間早;台中市長林佳龍今日參訪捷安特歐洲分公司,他期盼借鏡荷蘭經驗,推動台中市自行車369計畫,進一步提升台中的自行車使用率。
歐盟是台灣自行車整車出口最大市場,占總出口量約55.61%,據2015年統計,自行車是荷蘭最重要的公共運輸工具,每年約有100萬輛的需求,看準這項商機,捷安特在1986年進軍荷蘭,成立捷安特歐洲分公司,1988年分別在德國、英國與法國設立子公司。
林佳龍表示,捷安特是來自台灣的「台中隊」,是歐洲最受歡迎、最好品質的自行車品牌,自行車不僅是交通工具,也是一種運動及生活型態;而正因為捷安特來自台中,讓台中市成為名實相符的自行車城市,也因此順利爭取將自行車列入國際奧會體系的2019東亞青年運動會競賽項目中。
「捷安特成功的故事,就是台灣成功的故事!」林市長說,這趟來到歐洲只要說來自「GIANT CITY」,大家都能會心一笑,指捷安特發源地台中,也蘊含台中的巨大豐富;捷安特日前在中科興建總部,也將打造自行車文化館,市府將借鏡其經驗推動台中市自行車369計畫。
--------------------
(4) 中壢-新新機車出租 - 首頁 - https://goo.gl/Ii2844
地址: 320桃園縣中壢市元化路2之30號
開放時間: 營業中 ⋅ 結束營業時間:21:00
電話: 03 280 6638
新新機車出租 - https://goo.gl/CF8Rtp
位於中壢火車站前站出口處右正前方(新竹客運總站北站旁),提供機車租賃及免費旅遊指南(市區地圖)等服務,本店經政府立案(1996年創店至今),機車全部採購YAMAHA新車,合法專業經營達十年以上,機車全部採購YAMAHA新車,免負擔維修費用,機車均投保機車強制險,店內免費提供安全帽、大鎖、市區地圖及旅遊導覽等服務、免押金;是學生郊遊、上班族洽公最佳的交通工具。
★營業時間:AM9:00~PM9:00
◎付款方式:現金(還車再付款),恕不接受信用卡
◎須備證件:(需雙證件)
1.駕照(過期未換發,恕不受理)
2.身份證
3.學生證
4.居留證(外籍人士請換發國際駕照,方可租車)
◎價格:
① 輕型 (50c.c) ------ 山葉 (全部新車) -
(平日) 每小時60元,一天500元
(假日) 每小時80元,一天600元
② 重型 (100c.c) ------ 山葉 (全部新車) -
(平日) 每小時70元,一天600元
(假日) 每小時90元,一天700元
③ 重型 (125c.c) ------ 山葉 (全部新車) -
(平日) 每小時80元,一天700元
(假日) 每小時100元,一天800元
◎另有優惠方案:
※方案①
長期租車 (5天1期)
- 50c.c 輕型機車 = 400元/1天 = 2,000元/1期
-100c.c 重型機車 = 450元/1天 = 2,250元/1期
-125c.c 重型機車 = 500元/1天 = 2,500元/1期
長期租車 (10天1期)
- 50c.c 輕型機車 = 300元/1天 = 3,000元/1期
-100c.c 重型機車 = 350元/1天 = 3,500元/1期
-125c.c 重型機車 = 400元/1天 = 4,000元/1期
長期租車 (15天1期)
- 50c.c 輕型機車 = 200元/1天 = 3,500元/1期
-100c.c 重型機車 = 250元/1天 = 3,750元/1期
-125c.c 重型機車 = 300元/1天 = 4,500元/1期
※方案②
夜遊租賃 (PM8:00~AM9:00)
- 50c.c 輕型機車 = 200元
-100c.c 重型機車 = 250元
-125c.c 重型機車 = 300元/1天 = 4,500元/1期
※詳情請來電(店)洽詢
◎店址:中壢市元化路2之30號1F
◎電話: (03)2806638
◎行動:0937-455414
-----------------------------------------------------
位於中壢火車站前站出口處右前方(新竹客運總站北站旁),提供機車租賃及免費旅遊指南等服務,機車全部採購YAMAHA及三陽新車,免負擔維修費用,機車均投保機車險,店內免費提供安全帽及大鎖、免押金
★營業時間:AM9:00~PM9:00
◎須備證件:駕照、身份證(學生證也可),須雙證件
◎店址:中壢巿元化路2之30號1F(元化路地下道旁) ◎電話:(03)280-6638~9
◎行動:0918-229798
輕型機車:每小時50元起,一天300元起.重型機車:每小時70元起,一天500元起.
p.s.
全泰機車租賃行
地址:桃園縣八德市大昌里介壽路二段264號1樓
-----------------------------------
店名:宇聖車業行
店址:桃園市中壢區中山路34號 (從火車站走過去大概5分鐘)
電話:03-422-4088
價錢:125 c.c. 是 500/24hr
(有一次因為沒車,租比較大台的是600元)
--------------------------------
大部分都是中原的學生知道來租車
所以沒有新新那麼有名(新新的店址真的太明顯了)
穎隆租賃有限公司
地址:桃園縣龜山鄉迴龍村萬壽路一段35號1樓
世昌機車租賃有限公司
地址:桃園縣中壢市仁義里延平路8號1樓
2011-04-12 18:26:44 補充:
抱歉 據我所知 並無比這更低價格了
2011-04-12 19:16:51 補充:
大溪無租機車店~
2011-04-12 19:20:48 補充:
可參考葛里法網站:http://www.galifa.com.tw/information.php?info_id=1
在左邊按租機車 不過價格都是500元 似乎桃園租機車都是500元= =
歸還車時候要記得加油





留言列表